前言:随着LED驱动技术的快速发展,高效、稳定的恒流驱动芯片成为照明市场的核心需求。FP7208作为一款高性能升压型LED驱动IC,在电池供电产品中表现出色,凭借其宽电压输入、高精度调光及多重保护机制,在多个领域展现出卓越的适应性。本文将结合实测数据,解析FP7208在不同市场领域的表现,为工程师选型提供参考。
FP7208是一款高性能的LED背光驱动芯片,广泛应用于多个市场领域,以下是FP7208在不同市场领域的典型应用参数及其表现能力:
1.摄影及直播市场
典型参数:四节电池升压36V,功率50W/100W。

表现能力:FP7208 能够实现不同颜色之间的切换和精确调光调色功能,满足大功率小体积无频闪多路调光的需求,为摄影和直播提供高质量的补光效果,帮助用户获得更好的拍摄和直播画面。
代表性应用:

2.汽车车灯市场
典型参数:12V直流升压到18V24V36V,功率最大200W。

表现能力:FP7208 可将汽车的 12V 直流电升压到合适的电压给车灯供电,满足远近光灯的不同功率需求。其具备的调光功能可以针对不同路况和载荷引起的灯光偏离进行调整,保持装车后车灯的照射光型,确保行车安全。
代表性应用:

3.太阳能照明市场
典型参数:单节电池升压12/24/30V,功率最大30W

表现能力:FP7208低至2.5V的启动电压,完美适配单节或多节锂电池供电,确保低光照条件下也能稳定启动。其具备的多种保护功能可以有效保护电路和电池,提高太阳能照明产品的稳定性和可靠性。
代表性应用:

4.美容仪器市场
典型参数:单节电池升压6V,功率5W以内

表现能力:FP7208精准恒流输出确保光疗能量稳定,支持10KHz高频PWM调光,彻底消除频闪,为光子嫩肤、LED面膜仪等设备提供安全可靠的光源控制解决方案,使其成为美容仪器的理想选择。
代表性应用:

5.LED台灯市场
典型参数:单节电池升压9/12V,功率15W以内

表现能力:FP7208通过PWM内部转模拟调光技术,调光深度可达1%,无频闪,低亮稳定无抖动、无色谱偏移,满足护眼台灯对灯光稳定性和舒适性的要求,为用眼健康筑牢防线 。
代表性应用:

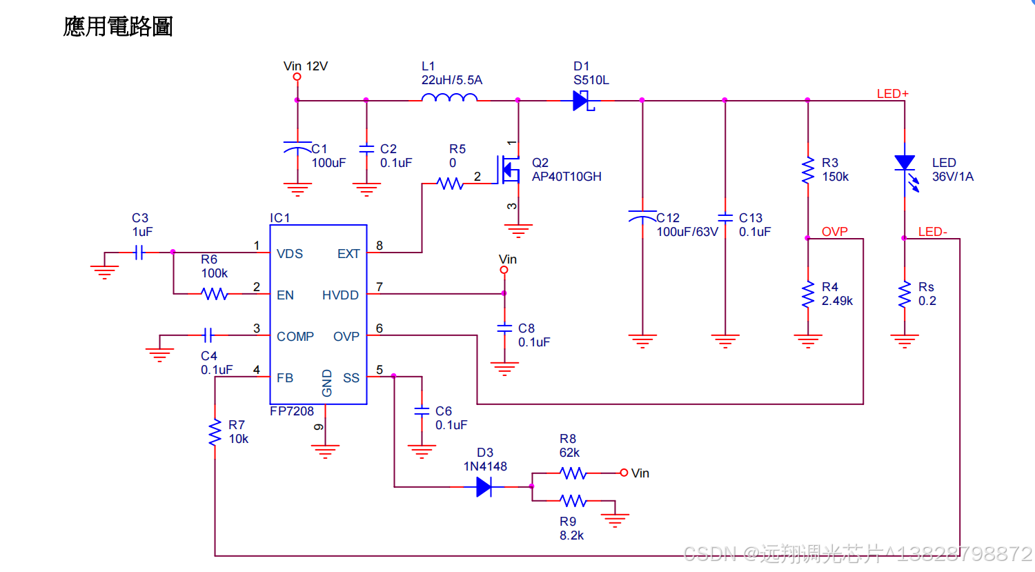
F7208芯片介绍
FP7208 是一颗远翔科技推出的非同步升压 LED 驱动 IC,控制外部开关 NMOS,输入低启动电压 2.5V,工作电压 4.5V,VFB 反馈电压 0.2V,反馈电压低,取样电阻功率损耗也降低,整体转换效率提升。软启动时间透过外部电容调整,LED 开路保护透过外部电阻调整;调光控制 EN Pin,可以实现线性与数位调光,可以满足大功率小体积无频闪多路调光的所有需求,符合照明市场的要求。
芯片参数
启动电压 2.5V
工作电压范围 4.5V~24V
VFB 反馈电压 0.2V
电压与PWM调光控制
固定工作频率 300kHz
可调软启动时间
保护功能:OVP,OTP


四、总结
通过对 FP7208 在汽车照明、摄影照明、教育照明以及太阳能照明等不同市场领域的典型应用参数解析和案例分析,可以清晰地看到,FP7208 凭借其出色的技术参数,在提升设备性能、优化产品功能、降低能耗以及提高系统可靠性等方面发挥了重要作用。在未来,随着电子技术的不断发展和各行业对电子设备性能要求的持续提高,FP7208 有望在更多领域得到广泛应用,并通过不断的技术创新和优化,为各行业的发展提供更加强有力的支持。无论是在现有应用场景中进一步挖掘其潜力,还是开拓新的应用领域,FP7208 都展现出了巨大的发展前景和应用价值。