前言
这一次的博客主要是要记录一下学习的记录的,方便以后去复习一下的,当然这篇博客还是针于零基础的伙伴萌,看完这篇博客,大家就可以学会点灯了。
安装软件
方法一下一下来教!!萌新宝贝萌可以学会的!帮大家省省时间呗!
1.官网下载

这里点击后,就进入了网页了。

点击后,要填写信息,之后可以下载,这里呢,官网下载可以下载可以最新的版本!!

2.百度网盘下载安装包、
这里推荐去b站的江科大,那里直接下载,好吧!我们直接把江科大的链接发一发。
这样就有安装包了,事实上,keil5的安装很简单,不需要额外的操作,只是注意一下安装路径
自己可以改一改安装路径。当然这里的所有步骤都可以去江科大那边看看。
我这里直接提出就是安装过程中可能会遇到的问题,来节省大家的时间,大家提前留一个心眼。
在解压破解软件的安装包,或是下载软件的时候,一定要关闭杀毒软件,特别是破解软件的时候,这一步很容易有问题

如果是windos11系统的话可以在这里恢复被删除的文件。
下载软件就这里最恶心,其他地方都很简单的,没什么难度。
建立项目
这一步也不难,非常简单,快速的来一遍。
第一步:点击project,点击New uvision project

第二步:.新建一个文件夹。

第三步:点击进去,给项目取名,一般取project,点击保存。

第四步:选择芯片,这里要根据你买的芯片来选择,这里我们买的是江科大的芯片。
选择Atmel这一个选项下的AT8952,这里不要选错了。
然后选择否,不要它的启动文件。



然后就是这个样子。
第五步:新建一个c文件


这里取名一般去main,表示c语言中的主函数。

这样就可以开始我们的点灯了!!!!!
这里已经非常详细了。就是还没有说到破解软件的操作,其实也简单。这里就不说了。因为视频效率更高!!
实验
1.点亮一个led灯

右键插入头文件,也就是库。这里有单片的一些引脚,外设之类的,可以直接调用的。
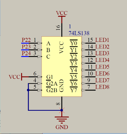
然后我们要看原理图才可以点灯!!

这里不必说完全看懂电路图,只要知道一些东西就可以了。左边是共阳极也就是说左边是高电平,然后右边是引脚,io口。
在单片机中有很多寄存器,我们可以通过寄存器来控制各个引脚的高低电平,寄存器的值可以通过代码来改。只要p20~p27其中一个引脚变成低电平,那么对应的led灯就会点亮!!
那么看看代码如何实现:
先看看头文件,有没有。

跳转后这里有P2的类型了。

这是一个8位寄存器:p2_0,p2_1,p2_2........分别代表的是它的第0位,第一位,第二位等等一共8位。
只要改变其中一位就可以改变灯泡的亮灭了。
OK,直接,举例吧!!
#include <REGX52.H>
void main()
{
while(1)P2_0=0;
}

先点第一个,再点第二个。

第一次使用要,点击这个锤子,然后勾选ouput,再然后选择creat HEX File这里是创建目标文件,下载程序时要使用。

这里的型号要选择正确,根据自己的单片机型号来选择。
然后要选择文件

最后可以下载,但是下载之前,先关闭电源,再下载,再打开就完成了点灯了。

这里就完成了点灯l,非常简单的。
因为语句是执行一次的,把它置零了,那么他就一定是低电平。
如果是p2_0->D1,p2_1->2,不同的单片机点灯都各不同,这里还有另外一个点灯的方法。
同样是以点亮d1为例。注意呀P是大写!!!!!!
P2=0xFE;
因为p2是一个8位寄存器,那么d1对应最后一位所以只要这一位是电平即可:1111 1110 =0xFE这里是16进制写法。
这样的只是写法不同而已。
2.循环点灯实验
这里我认为呢?可以使用c语言的位运算来做的。
直接看代码:如果不会c语言的可以看看之前写的c语言博客。位运算不难的!
#include <REGX52.H>
#include <INTRINS.H>
void Delayms(int ms) //@11.0592MHz
{
unsigned char i, j;
while(ms--)
{ _nop_();
i = 2;
j = 199;
do
{
while (--j);
} while (--i);
}
}
void main()
{
while(1)
{
int i=0;
for(;i<8;++i)
{
int a=0xFF;a-=(1<<i);
P2=a;
Delayms(100);
P2=0xFF;
Delayms(100);
}
}
}
讲解一下呗!好的兄弟!
这里如何的delay函数是可以生成的。

可以去看看自己单片机得到主频,这里可以看到,然后去STC-ISP中自动生成延时函数。

这里主频是根据自己的来,指令集选择STC-Y1,这里不懂为什么是这样的。
然后可以选择时间,我们可以选择1ms,然后传入一个参数代表时间,添加一个循环就可以实现任意时间的延时。
这里的延时函数就是这样生成的。延时在单片机的引用是很重要的。然后再来说一说代码的含义。
这里还要注意:变量的声明只能在前面,如果在后面会报错的!!!注意看是不是所有的变量声明全部都在其他语句的前面。
循环8次,移位的次数是0~7,分别代表d1~d7的点亮,这就是思路。
3.按键控制点灯实验
按键介绍:

解释一下
p3.1代表是k1 p3.0 k2 p3.2 k3 p3.3 k4这里就是独立按键的对应关系
这里的RXD TXD其实就是p3_1 p3_0,可以从最小系统上看到。当按下时电路导通,端口才是低电平。
按键会有一个按下和松开的一个时间

所以开始和结束都有延时,我们要主动添加延时!!
那么看代码吧!
这里要实现的功能是按下k1灯往右移,按下k2灯往左移。
void main()
{
int count=0;
P2=0XFE;
while(1)
{
if(P3_1==0){
Delayms(20);while(P3_1==0);
Delayms(20);
count++;
if(count>=8)count=0;
P2=~(1<<count);
}
if(P3_0==0){
Delayms(20);while(P3_0==0);
Delayms(20);
count--;
if(count<=-1)count=7;
P2=~(1<<count);
}
}
}
很好解释的,也是位运算的结果,首先当按钮没有按下时,这个p3_0是高电平,当按下的瞬间,会有一个缓冲作用,所以要延时一下,然后使用while()目的是只有松开后才执行程序,然后再缓冲一定的时间,防止这段程序被执行多次,这样的话可以保证按一下执行一次,对吧!这是我的理解。
然后,让count++,1左移count位,代表想要点亮的灯,最后取反,因为是低电平才会点亮,所以取反。很简单的。可以试试。
4.数码管显示数字实验
这个有点复杂了呀!

但是也好说的!!
我们的目的是:实现对任意一个数码管,显示任意的数字。
原理解释:直接说,这里所有的数码管的负极是共阳极的,也就说只有一个数码管可以被点亮的。
共阳极是段选,COM是片选,是通过3-8译码器来片选的。

举例:000->Y0 001->Y1 010->Y2等等,这样通过二进制枚举。
选用的端口是p2_2 p2_3 p2_4这是片选
来看看段选

这是一个表格,对应不同的位,用到的主要端口是p0。好看代码吧!
这里还是要解释,
int Numarr[]={0x3f,0x30,0x5B,0x4F,0x66,0x6D,0x7D,0x07,0x7F,0x6f};
void DigitalCube(int Position,int Num)
{
switch(Position)
{
case 1:P2_2=1;P2_3=1;P2_4=1;break;
case 2:P2_2=0;P2_3=1;P2_4=1;break;
case 3:P2_2=1;P2_3=0;P2_4=1;break;
case 4:P2_2=0;P2_3=0;P2_4=1;break;
case 5:P2_2=1;P2_3=1;P2_4=0;break;
case 6:P2_2=0;P2_3=1;P2_4=0;break;
case 7:P2_2=1;P2_3=0;P2_4=0;break;
case 8:P2_2=0;P2_3=0;P2_4=0;break;
}
P0=Numarr[Num];
//片选 段选 片选 段选
//在两个直接会有重叠,因为第一个段暄会和第二个片选和在一起,会重影
//所以必须要清零,但是直接清零会偏暗
Delayms(1);//所以要延时
P0=0;
}
片选 段选 片选 段选
在两个直接会有重叠,因为第一个段暄会和第二个片选和在一起,会重影
所以必须要清零,但是直接清零会偏暗
所以要延时
这里已经很细致了。
5.实现一个点击按钮,使数码管递增的代码(从0~99999999)
int Numarr[]={0x3f,0x30,0x5B,0x4F,0x66,0x6D,0x7D,0x07,0x7F,0x6f};
void Delayms(int ms) //@11.0592MHz
{
unsigned char i, j;
while(ms--)
{ _nop_();
i = 2;
j = 199;
do
{
while (--j);
} while (--i);
}
}
void DigitalCube(int Position,int Num)
{
switch(Position)
{
case 1:P2_2=1;P2_3=1;P2_4=1;break;
case 2:P2_2=0;P2_3=1;P2_4=1;break;
case 3:P2_2=1;P2_3=0;P2_4=1;break;
case 4:P2_2=0;P2_3=0;P2_4=1;break;
case 5:P2_2=1;P2_3=1;P2_4=0;break;
case 6:P2_2=0;P2_3=1;P2_4=0;break;
case 7:P2_2=1;P2_3=0;P2_4=0;break;
case 8:P2_2=0;P2_3=0;P2_4=0;break;
}
P0=Numarr[Num];
Delayms(1);//Á¢¼´ÇåÁã>>áµ¼ÖÂÊýÂë¹ÜÆ<<°µ
P0=0;
}
void main()
{
int arr[8]={0};
while(1)
{
int i;
if(P3_1==0){
Delayms(20);while(P3_1==0);Delayms(20);
for(i=0;i<8;++i)
{
if(arr[i]<9){arr[i]++;break;}
else {
while(i<8&&arr[i]==9){i++;}
if(i==8){memset(arr,0,sizeof(arr));break;}
arr[i]++;i--;
while(i>=0)
{
arr[i]=0;i--;
}
break;
}
}
}
i=7;for(;arr[i]<=0;){--i;}
switch(i)
{
case 0:{DigitalCube(1,arr[0]);break;}
case 1:{DigitalCube(1,arr[0]);DigitalCube(2,arr[1]);break;}
case 2:
{
DigitalCube(1,arr[0]);DigitalCube(2,arr[1]);DigitalCube(3,arr[2]);
break;
}
case 3:{
DigitalCube(1,arr[0]);DigitalCube(2,arr[1]);DigitalCube(3,arr[2]);
DigitalCube(4,arr[3]);break;}
case 4:{
DigitalCube(1,arr[0]);DigitalCube(2,arr[1]);DigitalCube(3,arr[2]);
DigitalCube(4,arr[3]);DigitalCube(5,arr[4]);break;
}
case 5:{
DigitalCube(1,arr[0]);DigitalCube(2,arr[1]);DigitalCube(3,arr[2]);
DigitalCube(4,arr[3]);DigitalCube(5,arr[4]);DigitalCube(6,arr[5]);break;
}
case 6:{
DigitalCube(1,arr[0]);DigitalCube(2,arr[1]);DigitalCube(3,arr[2]);
DigitalCube(4,arr[3]);DigitalCube(5,arr[4]);
DigitalCube(6,arr[5]);DigitalCube(7,arr[6]);break;
}
case 7:{
DigitalCube(1,arr[0]);DigitalCube(2,arr[1]);DigitalCube(3,arr[2]);
DigitalCube(4,arr[3]);DigitalCube(5,arr[4]);
DigitalCube(6,arr[5]);DigitalCube(7,arr[6]);DigitalCube(8,arr[7]);break;
}
}
}
}
这个代码是自己想到的。
看图吧!


可以实现按键使得数码管递增。
这个思路有点麻烦,但是注意这里是后面位对应高位,前面是低位哦。
这样就完成点灯大师的工作了。
简单说说思路:就是用一个8位数组,每次点击更新数组,然后使用数组的数据来更新数码管。这样就实现了这个功能了。
但是我这里反向的,是适合计算机的读取顺序,不适合人类的读取顺序的。可以反向遍历也可以得到结果这里就不改了。