一、论文《Going deeper with convolutions》
1.1、 论文基本信息
-
论文标题: Going deeper with convolutions
-
作者: Christian Szegedy, Wei Liu, Yangqing Jia, Pierre Sermanet, Scott Reed, Dragomir Anguelov, Dumitru Erhan, Vincent Vanhoucke, Andrew Rabinovich
-
发表时间: 2014 年 9 月 17 日 (arXiv v1 版本)
-
所属领域: 计算机视觉 (CV)
-
主要贡献: 提出 Inception 架构,并在 ImageNet Large-Scale Visual Recognition Challenge 2014 (ILSVRC14) 中取得了领先的分类和检测性能
1.2、作者背景
论文作者主要来自 Google Inc.,也有部分作者来自 University of North Carolina, Chapel Hill 和 University of Michigan.作者团队在深度学习和计算机视觉领域有着深厚的积累。Christian Szegedy 等人在后续的 Inception 系列工作中继续深入研究了卷积神经网络的架构设计。
1.3、论文主要内容
-
Inception 架构: 论文的核心是提出了一种新的卷积神经网络架构,称为 Inception.
-
Inception 模块通过并行使用不同尺度的卷积核 (1x1, 3x3, 5x5) 和池化操作,能够有效地捕捉图像中的多尺度特征.
-
1x1 卷积用于降维和增加非线性.
-
-
GoogLeNet 模型: 论文中提出的一个具体 Inception 架构的实现被称为 GoogLeNet.
-
GoogLeNet 是一个 22 层深的卷积神经网络.
-
GoogLeNet 在 ILSVRC14 比赛中取得了优异的成绩.
-
-
性能提升: GoogLeNet 在 ILSVRC14 分类和检测任务中均取得了显著的性能提升,超越了当时的 state-of-the-art 方法.
-
计算效率: Inception 架构的设计注重计算效率,GoogLeNet 在保持高性能的同时,参数数量和计算量都相对较小.
1.4、论文特点
多尺度特征提取: Inception 模块是论文的主要创新点,它能够并行地提取图像在不同尺度上的特征,从而提高网络的表示能力.
计算效率高: 通过 1x1 卷积进行降维,Inception 架构有效地减少了参数数量和计算量,使得更深更宽的网络成为可能.
**设计思想新颖:**Inception 架构的设计受到了 Arora 等人关于稀疏网络理论的启发.并通过密集模块来近似稀疏连接.
**工程实现精巧:**论文不仅关注模型性能,还注重工程实现上的优化,例如使用辅助分类器来改善梯度传播.使用 Polyak averaging 来提高模型稳定性.
1.5、论文作用
推动了卷积神经网络的发展: GoogLeNet 提出的 Inception 架构对后续的卷积神经网络设计产生了深远的影响.许多新的网络架构都借鉴了其多尺度特征提取和计算效率高的思想。
提高了计算机视觉任务的性能: GoogLeNet 在 ILSVRC14 比赛中取得了优异的成绩,证明了 Inception 架构在图像分类和目标检测等任务中的有效性,推动了计算机视觉领域的发展.
促进了深度学习的工程化: 论文注重计算效率和实际应用,GoogLeNet 的设计使得深度学习模型在资源受限的设备上部署成为可能,促进了深度学习的工程化应用.
1.6、论文影响
Inception 系列架构: GoogLeNet 是 Inception 系列的开山之作,后续的 Inception v2、v3、Inception-ResNet 等架构都是在其基础上发展而来,不断提升了模型的性能和效率。
1x1 卷积的广泛应用: 1x1 卷积在 GoogLeNet 中被证明是一种非常有效的降维和特征变换手段,现在已经成为现代卷积神经网络中的标准配置,例如 ResNet 中的瓶颈层.
网络架构设计的启发: GoogLeNet 的成功启发了人们对网络架构设计的更多思考,例如如何有效地组合不同类型的层,如何平衡模型性能和计算效率等.
自动化网络架构搜索 (NAS) 的发展: GoogLeNet 中对稀疏连接的探索和对网络拓扑结构的思考,也对后续的自动化网络架构搜索领域的发展产生了一定的影响.
1.7、深入探讨
1.7.1、Inception模块细节
Inception模块通过1x1卷积实现了多个关键功能。首先,1x1卷积不仅有助于降维和增加网络的非线性性,还能进行跨通道的特征变换,使得网络能够学习复杂的特征组合。此外,不同尺寸的卷积核在Inception中能够有效捕获多尺度特征:小卷积核专注于细节,而大卷积核则捕捉全局结构,从而帮助网络学习最佳特征组合。在稀疏性与效率之间的权衡上,Inception通过采用稀疏连接的设计原则,达成了在保持计算效率的同时,近似稀疏性。
1.7.2、 GoogLeNet架构
GoogLeNet的结构具有深度和复杂性,其包含22层(参数层)或27层(包括池化层),由约100个模块构成,体现了Inception在构建深度网络时的高效性能。同时,采用辅助分类器的设计,改善了深度网络中的梯度流动,充当了正则化器,增强了训练效果。此外,GoogLeNet中使用平均池化替代全连接层,这一设计灵感源自"Network in Network",不仅减少了参数量,还提高了对空间平移的鲁棒性。
1.7.3、训练方法
为了增强模型的泛化能力和鲁棒性,GoogLeNet采用了数据增强技术,如随机裁剪和颜色失真等,以增加训练数据的多样性。在学习率策略方面,通过在训练过程中逐步降低学习率,可以实现更细致的参数调整,从而提高模型的整体性能。此外,应用Polyak平均可以稳定训练过程并改善最终结果,通过对多个模型版本进行平均,提高了结果的可靠性。
1.7.4、实验结果
在实验中,GoogLeNet展示了其卓越的分类性能,实现了比AlexNet更低的top-5错误率,表明其在参数效率上的优势。在目标检测任务中,通过将R-CNN与GoogLeNet及MultiBox结合,可以显著提升目标检测的准确性和召回率,标志着其在实际应用中的有效性。
1.7.5、GoogLeNet的影响
GoogLeNet不仅为Inception架构的发展奠定了基础,催生了Inception v2、v3和Inception-ResNet等后续架构,同时也对其他深度学习网络产生了深远影响。例如,ResNet中的1x1卷积瓶颈层受到了GoogLeNet高效设计理念的启发。GoogLeNet在处理多尺度特征方面的创新,极大地影响了后续的卷积神经网络(CNN)架构,推动了现代深度学习的发展。
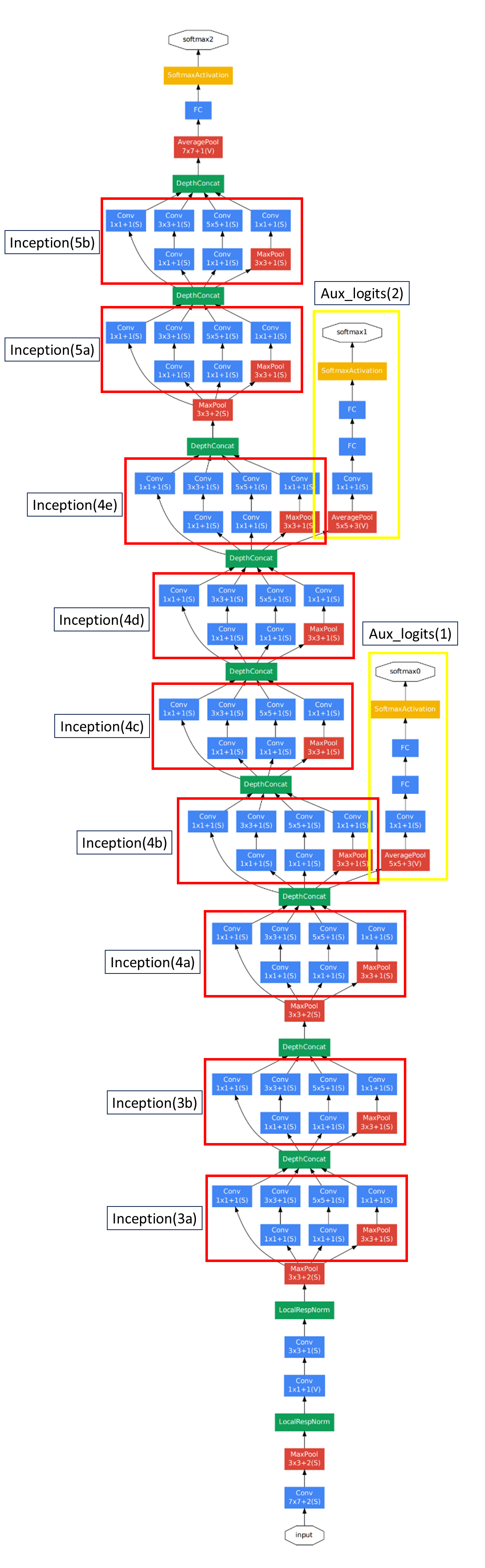
二、GoogLeNet网络
2.1、网络的基本介绍
GoogLeNet是一种流行的神经网络架构,它通常用于图像分类任务。该网络架构是 在2014年ImageNet挑战赛中由Google团队首次提出的,并且在那次分类比赛中获得 了第一名的成绩。
GoogLeNet的主要特点是采用了一种名为"Inception"模块的结构,该模块可以有效 地捕捉图像中的多尺度特征。 在Inception模块中,网络结构被分成多个并行的分支,每个分支都用于捕捉不同尺 度的特征。这样,GoogLeNet网络就可以更有效地学习图像的特征,并且还可以减 少网络的体积。
GoogLeNet还采用了一种名为"平均池化"的技术,该技术可以在不改变图像尺寸的情 况下对图像进行降采样。这样,GoogLeNet网络就可以更快地处理图像,并且还可 以提高网络的鲁棒性。

2.2、Inception结构
Inception结构由谷歌的研究人员在2014年提出,它的名字来源于电影《盗梦空间》,因为它设计时使用了多个并行的卷积神经网络模块,这些模块之间形成了一个 嵌套的结构,就像人在梦中穿梭于不同场景中一样。
Inception结构的思想和之前的卷积思想不同,LeNet-5模型是将不同的卷积层通过串 联连接起来的,但是Inception结构是通过串联+并联的方式将卷积层连接起来的。 Inception结构是对输入图像并行地执行多个卷积运算或池化操作,并将所有输出结 果拼接为一个非常深的特征图,且不同大小卷积核的卷积运算可以得到图像中的不同 信息,处理获取到的图像中的不同信息可以得到更好的图像特征。

Inception结构通常用于图像分类和识别任务,因为它能够有效地捕捉图像中的细节 信息。它的主要优势在于能够以高效的方式处理大量的数据,并且模型的参数量相对 较少,这使得它能够在不同的设备上运行。
2.3、1x1卷积核进行降维
Inception结构的四个分支中,每个分支所得到的特征矩阵的宽和高必 须是相同的,然后再将四个分支的特征矩阵沿着深度方向进行拼接。
拼接指的是:A分支宽、高、channels为112x112x32的矩阵,B分支宽、高、 channels为112x112x64的矩阵,C分支宽、高、channels为112x112x16的矩阵,D 分支宽、高、channels为112x112x8的矩阵,那么经过拼接后,得到一个 112x112x120的矩阵,120是由32+64+16+8而来。
卷积有着降维的作用,例如现在有一个输入特征矩阵为n*n*512
直接经过64个5x5的卷积核进行卷积,那么需要5x5x512x64=819200的参数量;
经过1x1的卷积再经过64个5x5的卷积,这里1x1的卷积核个数例如是24个,所以 需要的参数量为1x1x512x24+1x1x24x64=50688。
2.4、辅助分类器
辅助分类器通常与主要的分类器结合使用,以帮助模型更好地理解图像中的细节和复 杂模式。这种技术可以提高模型的泛化能力,使其更准确地预测未知的图像,在 GoogLeNet中有两个辅助分类器,分别在Inception4a和Inception4d。


两个辅助分类器的结构式完全一致的:
-
平均池化层,池化核大小为5x5,步长为3。
-
卷积层,128个卷积核大小是1x1,步长为1。
-
全连接层,节点个数为1024个。
-
在全连接之后接一个dropout,比例为70%随机失活神经元。
-
全连接输出,由于数据集是ImageNet,所以是1000个节点,然后经过 softmax。
注意:辅助分类器在训练的时候使用,在预测的时候不使用。
2.5、 网络的问题
尽管GoogLeNet在当时取得了很好的成绩,但它也有一些缺点。
-
由于其使用了Inception模块,网络的计算复杂度较高。这使得GoogLeNet的训 练速度较慢,不太适合对实时性要求较高的应用。
-
GoogLeNet的网络结构相对复杂,不太容易理解,并且由于辅助分类器的存在, 这使得在调试和优化网络时较为困难。
总之,GoogLeNet的计算复杂度高、网络结构复杂是其主要缺点。
2.6、网络结构

在上图中,type是每一层的结构,patch size/stride是卷积或者池化的核大小/步长, output size是本层的输出尺寸,depth是这一层的卷积深度,就是卷积层数,param 是本层的参数量,ops是运算量。其它的参数是Inception结构中的对应卷积的的参数。

2.7、设计思路
python
import torch
import torch.nn as nn
from torchsummary import summary
class Inception(nn.Module):
"""
Inception 模块的实现。
这个模块并行地应用不同尺寸的卷积和池化操作。
"""
def __init__(self, in_channels, ch1x1, ch3x3red, ch3x3, ch5x5red, ch5x5, pool_proj):
super(Inception, self).__init__()
# 1x1 卷积分支
self.branch1 = nn.Conv2d(in_channels, ch1x1, kernel_size=1)
# 1x1 卷积 -> 3x3 卷积分支
self.branch2 = nn.Sequential(
nn.Conv2d(in_channels, ch3x3red, kernel_size=1),
nn.ReLU(inplace=True), # 原地ReLU激活,节省内存
nn.Conv2d(ch3x3red, ch3x3, kernel_size=3, padding=1), # padding=1 保持尺寸
nn.ReLU(inplace=True)
)
# 1x1 卷积 -> 5x5 卷积分支
self.branch3 = nn.Sequential(
nn.Conv2d(in_channels, ch5x5red, kernel_size=1),
nn.ReLU(inplace=True),
nn.Conv2d(ch5x5red, ch5x5, kernel_size=5, padding=2), # padding=2 保持尺寸
nn.ReLU(inplace=True)
)
# 3x3 池化 -> 1x1 卷积分支
self.branch4 = nn.Sequential(
nn.MaxPool2d(kernel_size=3, stride=1, padding=1), # stride=1, padding=1 保持尺寸
nn.Conv2d(in_channels, pool_proj, kernel_size=1),
nn.ReLU(inplace=True)
)
def forward(self, x):
branch1 = self.branch1(x)
branch2 = self.branch2(x)
branch3 = self.branch3(x)
branch4 = self.branch4(x)
out = torch.cat([branch1, branch2, branch3, branch4], 1) # 在通道维度上连接
return out
class GoodNet(nn.Module):
"""
一个简化的 GoogLeNet 网络实现。
注意:这并非严格意义上的 GoogLeNet,而是为了演示 Inception 模块的使用。
"""
def __init__(self, num_classier=1000):
super().__init__()
self.features = nn.Sequential(
nn.Conv2d(3, 64, kernel_size=7, stride=2, padding=3), # 初始卷积层,padding 保持尺寸
nn.ReLU(inplace=True),
nn.MaxPool2d(kernel_size=3, stride=2, padding=1), # 最大池化层,padding 影响输出尺寸
nn.Conv2d(64, 64, kernel_size=1, stride=1, padding=0), # 1x1 卷积,减少通道数
nn.ReLU(inplace=True),
nn.Conv2d(64, 192, kernel_size=3, stride=1, padding=1), # 3x3 卷积
nn.ReLU(inplace=True),
nn.MaxPool2d(kernel_size=3, stride=2, padding=1),
# Inception modules
Inception(192, 64, 96, 128, 16, 32, 32), # Inception 模块,参数来自 GoogLeNet
Inception(256, 128, 128, 192, 32, 96, 64), # Inception 模块
nn.MaxPool2d(kernel_size=3, stride=2, padding=1), # 添加MaxPool2d
Inception(480, 192, 96, 208, 16, 48, 64), # Inception 模块
Inception(512, 160, 112, 224, 24, 64, 64), # Inception 模块
Inception(512, 128, 128, 256, 24, 64, 64), # Inception 模块
Inception(512, 112, 144, 288, 32, 64, 64), # Inception 模块
Inception(528, 256, 160, 320, 32, 128, 128), # Inception 模块
nn.MaxPool2d(kernel_size=3, stride=2, padding=1), # 最大池化层
Inception(832, 256, 160, 320, 32, 128, 128), # Inception 模块
Inception(832, 384, 192, 384, 48, 128, 128), # Inception 模块
nn.AvgPool2d(kernel_size=7, stride=1, padding=0), # 全局平均池化
nn.Dropout(0.4) # Dropout 正则化
)
self.fc = nn.Linear(1024, num_classier) # 全连接层,用于分类
def forward(self, x):
x = self.features(x) # 前向传播通过特征提取器
# x = x.view(x.size(0), -1) # 展平特征图,准备输入全连接层
x=torch.flatten(x,1)
x = self.fc(x) # 前向传播通过全连接层
return x
if __name__ == '__main__':
model = GoodNet() # 创建模型实例
print(summary(model, (3, 224, 224))) # 打印模型结构和参数信息
python
----------------------------------------------------------------
Layer (type) Output Shape Param #
================================================================
Conv2d-1 [-1, 64, 112, 112] 9,472
ReLU-2 [-1, 64, 112, 112] 0
MaxPool2d-3 [-1, 64, 56, 56] 0
Conv2d-4 [-1, 64, 56, 56] 4,160
ReLU-5 [-1, 64, 56, 56] 0
Conv2d-6 [-1, 192, 56, 56] 110,784
ReLU-7 [-1, 192, 56, 56] 0
MaxPool2d-8 [-1, 192, 28, 28] 0
Conv2d-9 [-1, 64, 28, 28] 12,352
Conv2d-10 [-1, 96, 28, 28] 18,528
ReLU-11 [-1, 96, 28, 28] 0
Conv2d-12 [-1, 128, 28, 28] 110,720
ReLU-13 [-1, 128, 28, 28] 0
Conv2d-14 [-1, 16, 28, 28] 3,088
ReLU-15 [-1, 16, 28, 28] 0
Conv2d-16 [-1, 32, 28, 28] 12,832
ReLU-17 [-1, 32, 28, 28] 0
MaxPool2d-18 [-1, 192, 28, 28] 0
Conv2d-19 [-1, 32, 28, 28] 6,176
ReLU-20 [-1, 32, 28, 28] 0
Inception-21 [-1, 256, 28, 28] 0
Conv2d-22 [-1, 128, 28, 28] 32,896
Conv2d-23 [-1, 128, 28, 28] 32,896
ReLU-24 [-1, 128, 28, 28] 0
Conv2d-25 [-1, 192, 28, 28] 221,376
ReLU-26 [-1, 192, 28, 28] 0
Conv2d-27 [-1, 32, 28, 28] 8,224
ReLU-28 [-1, 32, 28, 28] 0
Conv2d-29 [-1, 96, 28, 28] 76,896
ReLU-30 [-1, 96, 28, 28] 0
MaxPool2d-31 [-1, 256, 28, 28] 0
Conv2d-32 [-1, 64, 28, 28] 16,448
ReLU-33 [-1, 64, 28, 28] 0
Inception-34 [-1, 480, 28, 28] 0
MaxPool2d-35 [-1, 480, 14, 14] 0
Conv2d-36 [-1, 192, 14, 14] 92,352
Conv2d-37 [-1, 96, 14, 14] 46,176
ReLU-38 [-1, 96, 14, 14] 0
Conv2d-39 [-1, 208, 14, 14] 179,920
ReLU-40 [-1, 208, 14, 14] 0
Conv2d-41 [-1, 16, 14, 14] 7,696
ReLU-42 [-1, 16, 14, 14] 0
Conv2d-43 [-1, 48, 14, 14] 19,248
ReLU-44 [-1, 48, 14, 14] 0
MaxPool2d-45 [-1, 480, 14, 14] 0
Conv2d-46 [-1, 64, 14, 14] 30,784
ReLU-47 [-1, 64, 14, 14] 0
Inception-48 [-1, 512, 14, 14] 0
Conv2d-49 [-1, 160, 14, 14] 82,080
Conv2d-50 [-1, 112, 14, 14] 57,456
ReLU-51 [-1, 112, 14, 14] 0
Conv2d-52 [-1, 224, 14, 14] 226,016
ReLU-53 [-1, 224, 14, 14] 0
Conv2d-54 [-1, 24, 14, 14] 12,312
ReLU-55 [-1, 24, 14, 14] 0
Conv2d-56 [-1, 64, 14, 14] 38,464
ReLU-57 [-1, 64, 14, 14] 0
MaxPool2d-58 [-1, 512, 14, 14] 0
Conv2d-59 [-1, 64, 14, 14] 32,832
ReLU-60 [-1, 64, 14, 14] 0
Inception-61 [-1, 512, 14, 14] 0
Conv2d-62 [-1, 128, 14, 14] 65,664
Conv2d-63 [-1, 128, 14, 14] 65,664
ReLU-64 [-1, 128, 14, 14] 0
Conv2d-65 [-1, 256, 14, 14] 295,168
ReLU-66 [-1, 256, 14, 14] 0
Conv2d-67 [-1, 24, 14, 14] 12,312
ReLU-68 [-1, 24, 14, 14] 0
Conv2d-69 [-1, 64, 14, 14] 38,464
ReLU-70 [-1, 64, 14, 14] 0
MaxPool2d-71 [-1, 512, 14, 14] 0
Conv2d-72 [-1, 64, 14, 14] 32,832
ReLU-73 [-1, 64, 14, 14] 0
Inception-74 [-1, 512, 14, 14] 0
Conv2d-75 [-1, 112, 14, 14] 57,456
Conv2d-76 [-1, 144, 14, 14] 73,872
ReLU-77 [-1, 144, 14, 14] 0
Conv2d-78 [-1, 288, 14, 14] 373,536
ReLU-79 [-1, 288, 14, 14] 0
Conv2d-80 [-1, 32, 14, 14] 16,416
ReLU-81 [-1, 32, 14, 14] 0
Conv2d-82 [-1, 64, 14, 14] 51,264
ReLU-83 [-1, 64, 14, 14] 0
MaxPool2d-84 [-1, 512, 14, 14] 0
Conv2d-85 [-1, 64, 14, 14] 32,832
ReLU-86 [-1, 64, 14, 14] 0
Inception-87 [-1, 528, 14, 14] 0
Conv2d-88 [-1, 256, 14, 14] 135,424
Conv2d-89 [-1, 160, 14, 14] 84,640
ReLU-90 [-1, 160, 14, 14] 0
Conv2d-91 [-1, 320, 14, 14] 461,120
ReLU-92 [-1, 320, 14, 14] 0
Conv2d-93 [-1, 32, 14, 14] 16,928
ReLU-94 [-1, 32, 14, 14] 0
Conv2d-95 [-1, 128, 14, 14] 102,528
ReLU-96 [-1, 128, 14, 14] 0
MaxPool2d-97 [-1, 528, 14, 14] 0
Conv2d-98 [-1, 128, 14, 14] 67,712
ReLU-99 [-1, 128, 14, 14] 0
Inception-100 [-1, 832, 14, 14] 0
MaxPool2d-101 [-1, 832, 7, 7] 0
Conv2d-102 [-1, 256, 7, 7] 213,248
Conv2d-103 [-1, 160, 7, 7] 133,280
ReLU-104 [-1, 160, 7, 7] 0
Conv2d-105 [-1, 320, 7, 7] 461,120
ReLU-106 [-1, 320, 7, 7] 0
Conv2d-107 [-1, 32, 7, 7] 26,656
ReLU-108 [-1, 32, 7, 7] 0
Conv2d-109 [-1, 128, 7, 7] 102,528
ReLU-110 [-1, 128, 7, 7] 0
MaxPool2d-111 [-1, 832, 7, 7] 0
Conv2d-112 [-1, 128, 7, 7] 106,624
ReLU-113 [-1, 128, 7, 7] 0
Inception-114 [-1, 832, 7, 7] 0
Conv2d-115 [-1, 384, 7, 7] 319,872
Conv2d-116 [-1, 192, 7, 7] 159,936
ReLU-117 [-1, 192, 7, 7] 0
Conv2d-118 [-1, 384, 7, 7] 663,936
ReLU-119 [-1, 384, 7, 7] 0
Conv2d-120 [-1, 48, 7, 7] 39,984
ReLU-121 [-1, 48, 7, 7] 0
Conv2d-122 [-1, 128, 7, 7] 153,728
ReLU-123 [-1, 128, 7, 7] 0
MaxPool2d-124 [-1, 832, 7, 7] 0
Conv2d-125 [-1, 128, 7, 7] 106,624
ReLU-126 [-1, 128, 7, 7] 0
Inception-127 [-1, 1024, 7, 7] 0
AvgPool2d-128 [-1, 1024, 1, 1] 0
Dropout-129 [-1, 1024, 1, 1] 0
Linear-130 [-1, 1000] 1,025,000
================================================================
Total params: 6,998,552
Trainable params: 6,998,552
Non-trainable params: 0
----------------------------------------------------------------
Input size (MB): 0.57
Forward/backward pass size (MB): 66.84
Params size (MB): 26.70
Estimated Total Size (MB): 94.11
----------------------------------------------------------------