「OC」源码学习------ 消息发送、动态方法解析和消息转发
前言
前面我们在学习alloc源码的时候,就在callAlloc源码之中简单的探究过,类初始化缓存的问题,我们知道在一个类第一次被实例化的时候,会调用objc_msgSend去二次调用alloc方法,这篇文章就是探究我们在调用方法的时候,会需要经历一个什么流程。
方法的本质
我们可以通过clang编译main.m文件可以查看main函数之中方法的调用
objc
//main.m中方法的调用
LGPerson *person = [LGPerson alloc];
[person sayNB];
[person sayHello];
//👇clang编译后的底层实现
LGPerson *person = ((LGPerson *(*)(id, SEL))(void *)objc_msgSend)((id)objc_getClass("LGPerson"), sel_registerName("alloc"));
((void (*)(id, SEL))(void *)objc_msgSend)((id)person, sel_registerName("sayNB"));
((void (*)(id, SEL))(void *)objc_msgSend)((id)person, sel_registerName("sayHello"));
我们之前在小蓝书之中也学习过,方法的调用本质上就是进行消息发送
我们可以在编译器之中进行简单的尝试
1、直接调用
objc_msgSend,需要导入头文件#import <objc/message.h>2、需要将target --> Build Setting -->搜索
msg-- 将enable strict checking of obc_msgSend calls由YES改为NO,将严厉的检查机制关掉,否则objc_msgSend的参数会报错
objc
GGObject *obj = [[GGObject alloc] init];
((void (*)(id, SEL))objc_msgSend)(obj, @selector(speak));
[obj speak];
[obj sayHello];
//结果
-[GGObject speak]
-[GGObject speak]
-[GGObject sayHello]
我们会发现,使用方法调用和使用它objc_msgSend得到的结果也是一样的
objc_msgSend和objc_msgSendSuper的区别
来看看这么一个案例:
声明一个MyPerson类
objectivec
#import <Foundation/Foundation.h>
@interface MyPerson : NSObject
-(void)study;
@end
css
#import "MyPerson.h"
@implementation MyPerson
-(void)study {
NSLog(@"%s",__func__);
}
@end
声明一个MyTeacher类继承自MyPerson类
objectivec
#import "MyPerson.h"
@interface MyTeacher : MyPerson
@end
objectivec
#import "MyTeacher.h"
#import <objc/message.h>
@implementation MyTeacher
-(instancetype)init {
if (self = [super init]) {
NSLog(@"%@",[self class]);
NSLog(@"%@",[super class]);
}
return self;
}
-(void)study {
[super study];
}
@end
在ViewContriller里使用这个MyTeacher
objectivec
#import "ViewController.h"
#import "MyTeacher.h"
@implementation ViewController
- (void)viewDidLoad {
[super viewDidLoad];
MyTeacher *t = [[MyTeacher alloc] init];
[t study];
}
@end
完整消息流程
objc_msgSend的汇编实现
我们点进Objc源码之中关于objc_msgSend的相关内容,会发现它是汇编实现的,这里借用一下大佬月月的给出的函数注释。iOS-底层原理 12:消息流程分析之快速查找
objc
//---- 消息发送 -- 汇编入口--objc_msgSend主要是拿到接收者的isa信息
ENTRY _objc_msgSend
//---- 无窗口
UNWIND _objc_msgSend, NoFrame
//---- p0 和空对比,即判断接收者是否存在,其中p0是objc_msgSend的第一个参数-消息接收者receiver
cmp p0, #0 // nil check and tagged pointer check
//---- le小于 --支持taggedpointer(小对象类型)的流程
#if SUPPORT_TAGGED_POINTERS
b.le LNilOrTagged // (MSB tagged pointer looks negative)
#else
//---- p0 等于 0 时,直接返回 空
b.eq LReturnZero
#endif
//---- p0即receiver 肯定存在的流程
//---- 根据对象拿出isa ,即从x0寄存器指向的地址 取出 isa,存入 p13寄存器
ldr p13, [x0] // p13 = isa
//---- 在64位架构下通过 p16 = isa(p13) & ISA_MASK,拿出shiftcls信息,得到class信息
GetClassFromIsa_p16 p13 // p16 = class
LGetIsaDone:
// calls imp or objc_msgSend_uncached
//---- 如果有isa,走到CacheLookup 即缓存查找流程,也就是所谓的sel-imp快速查找流程
CacheLookup NORMAL, _objc_msgSend
#if SUPPORT_TAGGED_POINTERS
LNilOrTagged:
//---- 等于空,返回空
b.eq LReturnZero // nil check
// tagged
adrp x10, _objc_debug_taggedpointer_classes@PAGE
add x10, x10, _objc_debug_taggedpointer_classes@PAGEOFF
ubfx x11, x0, #60, #4
ldr x16, [x10, x11, LSL #3]
adrp x10, _OBJC_CLASS_$___NSUnrecognizedTaggedPointer@PAGE
add x10, x10, _OBJC_CLASS_$___NSUnrecognizedTaggedPointer@PAGEOFF
cmp x10, x16
b.ne LGetIsaDone
// ext tagged
adrp x10, _objc_debug_taggedpointer_ext_classes@PAGE
add x10, x10, _objc_debug_taggedpointer_ext_classes@PAGEOFF
ubfx x11, x0, #52, #8
ldr x16, [x10, x11, LSL #3]
b LGetIsaDone
// SUPPORT_TAGGED_POINTERS
#endif
LReturnZero:
// x0 is already zero
mov x1, #0
movi d0, #0
movi d1, #0
movi d2, #0
movi d3, #0
ret
END_ENTRY _objc_msgSend
我们再来探究一下objc_msgSend的整体流程
- 判断传入的第一个参数
receiver是否为空。若不为空看这个receiver是否支持tagged pointer。- 如果支持再跳转到
LNilOrTagged函数之中,处理这个小对象的isa指针
- 如果支持再跳转到
- 如果不为空且指针不为
tagged pointer,我们就直接将receiver的isa指针取出存入p13寄存器适中,然后再调用GetClassFromIsa_p16,使用掩码将isa之中的shiftcls位域的内容取出来。 - 将
isa的信息提取出来之后,进入CacheLookup函数,进入快速流程查找
快速查找流程
// CacheLookup的汇编源码
.macro CacheLookup
//
// Restart protocol:
//
// As soon as we're past the LLookupStart$1 label we may have loaded
// an invalid cache pointer or mask.
//
// When task_restartable_ranges_synchronize() is called,
// (or when a signal hits us) before we're past LLookupEnd$1,
// then our PC will be reset to LLookupRecover$1 which forcefully
// jumps to the cache-miss codepath which have the following
// requirements:
//
// GETIMP:
// The cache-miss is just returning NULL (setting x0 to 0)
//
// NORMAL and LOOKUP:
// - x0 contains the receiver
// - x1 contains the selector
// - x16 contains the isa
// - other registers are set as per calling conventions
//
LLookupStart$1:
//---- p1 = SEL, p16 = isa --- #define CACHE (2 * __SIZEOF_POINTER__),其中 __SIZEOF_POINTER__表示pointer的大小 ,即 2*8 = 16
//---- p11 = mask|buckets -- 从x16(即isa)中平移16字节,取出cache 存入p11寄存器 -- isa距离cache 正好16字节:isa(8字节)-superClass(8字节)-cache(mask高16位 + buckets低48位)
ldr p11, [x16, #CACHE]
//---- 64位真机
#if CACHE_MASK_STORAGE == CACHE_MASK_STORAGE_HIGH_16
//--- p11(cache) & 0x0000ffffffffffff ,mask高16位抹零,得到buckets 存入p10寄存器-- 即去掉mask,留下buckets
and p10, p11, #0x0000ffffffffffff // p10 = buckets
//--- p11(cache)右移48位,得到mask(即p11 存储mask),mask & p1(msgSend的第二个参数 cmd-sel) ,得到sel-imp的下标index(即搜索下标) 存入p12(cache insert写入时的哈希下标计算是 通过 sel & mask,读取时也需要通过这种方式)
and p12, p1, p11, LSR #48 // x12 = _cmd & mask
//--- 非64位真机
#elif CACHE_MASK_STORAGE == CACHE_MASK_STORAGE_LOW_4
and p10, p11, #~0xf // p10 = buckets
and p11, p11, #0xf // p11 = maskShift
mov p12, #0xffff
lsr p11, p12, p11 // p11 = mask = 0xffff >> p11
and p12, p1, p11 // x12 = _cmd & mask
#else
#error Unsupported cache mask storage for ARM64.
#endif
//--- p12是下标 p10是buckets数组首地址,下标 * 1<<4(即16) 得到实际内存的偏移量,通过buckets的首地址偏移,获取bucket存入p12寄存器
//--- LSL #(1+PTRSHIFT)-- 实际含义就是得到一个bucket占用的内存大小 -- 相当于mask = occupied -1-- _cmd & mask -- 取余数
add p12, p10, p12, LSL #(1+PTRSHIFT)
// p12 = buckets + ((_cmd & mask) << (1+PTRSHIFT)) -- PTRSHIFT是3
//--- 从x12(即p12)中取出 bucket 分别将imp和sel 存入 p17(存储imp) 和 p9(存储sel)
ldp p17, p9, [x12] // {imp, sel} = *bucket
//--- 比较 sel 与 p1(传入的参数cmd)
1: cmp p9, p1 // if (bucket->sel != _cmd)
//--- 如果不相等,即没有找到,请跳转至 2f
b.ne 2f // scan more
//--- 如果相等 即cacheHit 缓存命中,直接返回imp
CacheHit $0 // call or return imp
2: // not hit: p12 = not-hit bucket
//--- 如果一直都找不到, 因为是normal ,跳转至__objc_msgSend_uncached
CheckMiss $0 // miss if bucket->sel == 0
//--- 判断p12(下标对应的bucket) 是否 等于 p10(buckets数组第一个元素,),如果等于,则跳转至第3步
cmp p12, p10 // wrap if bucket == buckets
//--- 定位到最后一个元素(即第一个bucket)
b.eq 3f
//--- 从x12(即p12 buckets首地址)- 实际需要平移的内存大小BUCKET_SIZE,得到得到第二个bucket元素,imp-sel分别存入p17-p9,即向前查找
ldp p17, p9, [x12, #-BUCKET_SIZE]! // {imp, sel} = *--bucket
//--- 跳转至第1步,继续对比 sel 与 cmd
b 1b // loop
3: // wrap: p12 = first bucket, w11 = mask
#if CACHE_MASK_STORAGE == CACHE_MASK_STORAGE_HIGH_16
//--- 人为设置到最后一个元素
//--- p11(mask)右移44位 相当于mask左移4位,直接定位到buckets的最后一个元素,缓存查找顺序是向前查找
add p12, p12, p11, LSR #(48 - (1+PTRSHIFT))
// p12 = buckets + (mask << 1+PTRSHIFT)
#elif CACHE_MASK_STORAGE == CACHE_MASK_STORAGE_LOW_4
add p12, p12, p11, LSL #(1+PTRSHIFT)
// p12 = buckets + (mask << 1+PTRSHIFT)
#else
#error Unsupported cache mask storage for ARM64.
#endif
// Clone scanning loop to miss instead of hang when cache is corrupt.
// The slow path may detect any corruption and halt later.
//--- 再查找一遍缓存()
//--- 拿到x12(即p12)bucket中的 imp-sel 分别存入 p17-p9
ldp p17, p9, [x12] // {imp, sel} = *bucket
//--- 比较 sel 与 p1(传入的参数cmd)
1: cmp p9, p1 // if (bucket->sel != _cmd)
//--- 如果不相等,即走到第二步
b.ne 2f // scan more
//--- 如果相等 即命中,直接返回imp
CacheHit $0 // call or return imp
2: // not hit: p12 = not-hit bucket
//--- 如果一直找不到,则CheckMiss
CheckMiss $0 // miss if bucket->sel == 0
//--- 判断p12(下标对应的bucket) 是否 等于 p10(buckets数组第一个元素)-- 表示前面已经没有了,但是还是没有找到
cmp p12, p10 // wrap if bucket == buckets
b.eq 3f //如果等于,跳转至第3步
//--- 从x12(即p12 buckets首地址)- 实际需要平移的内存大小BUCKET_SIZE,得到得到第二个bucket元素,imp-sel分别存入p17-p9,即向前查找
ldp p17, p9, [x12, #-BUCKET_SIZE]! // {imp, sel} = *--bucket
//--- 跳转至第1步,继续对比 sel 与 cmd
b 1b // loop
LLookupEnd$1:
LLookupRecover$1:
3: // double wrap
//--- 跳转至JumpMiss 因为是normal ,跳转至__objc_msgSend_uncached
JumpMiss $0
.endmacro
//以下是最后跳转的汇编函数
.macro CacheHit
.if $0 == NORMAL
TailCallCachedImp x17, x12, x1, x16 // authenticate and call imp
.elseif $0 == GETIMP
mov p0, p17
cbz p0, 9f // don't ptrauth a nil imp
AuthAndResignAsIMP x0, x12, x1, x16 // authenticate imp and re-sign as IMP
9: ret // return IMP
.elseif $0 == LOOKUP
// No nil check for ptrauth: the caller would crash anyway when they
// jump to a nil IMP. We don't care if that jump also fails ptrauth.
AuthAndResignAsIMP x17, x12, x1, x16 // authenticate imp and re-sign as IMP
ret // return imp via x17
.else
.abort oops
.endif
.endmacro
.macro CheckMiss
// miss if bucket->sel == 0
.if $0 == GETIMP
//--- 如果为GETIMP ,则跳转至 LGetImpMiss
cbz p9, LGetImpMiss
.elseif $0 == NORMAL
//--- 如果为NORMAL ,则跳转至 __objc_msgSend_uncached
cbz p9, __objc_msgSend_uncached
.elseif $0 == LOOKUP
//--- 如果为LOOKUP ,则跳转至 __objc_msgLookup_uncached
cbz p9, __objc_msgLookup_uncached
.else
.abort oops
.endif
.endmacro
.macro JumpMiss
.if $0 == GETIMP
b LGetImpMiss
.elseif $0 == NORMAL
b __objc_msgSend_uncached
.elseif $0 == LOOKUP
b __objc_msgLookup_uncached
.else
.abort oops
.endif
.endmacro
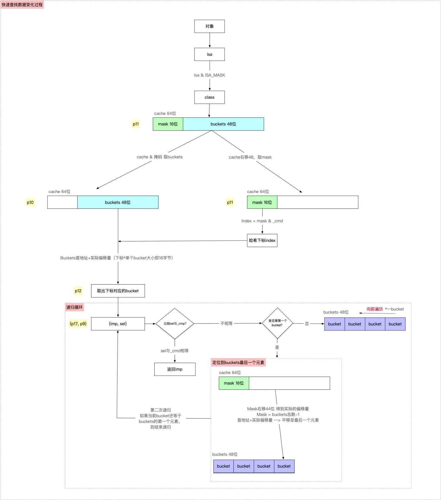
前面我们已经通过objc_msgSend获取了消息发送的receiver的类信息,根据我们之前学习的内容可以知道,objc_class的首地址偏移16字节就是cache_t。
- 在
objc_class偏移16字节 获取cache_t之中的内容 - 根据我们之前在cache_t的分析,在objc 838 的源码之中,
_bucketsAndMaybeMask是一个指向64位内存的指针, 高16位存储掩码,低48位作为存储buckets,在这个函数之中使用移位运算符将这两个内存取出 - 将我们
objc_msgSend的第二个参数的选择子进行哈希运算,查找buckets的下标的位置的选择子和我们传入的选择子是否一样,如果不一样就不断的往前遍历(因为要考虑哈希冲突 ,系统解决哈希冲突的方法是使用开放寻址法 ),而当我们遍历到bucket到第一个元素,我们再把指针指向buckets到最后一个元素- 如果找到匹配项,那么直接调用
cacheHit方法 - 如果程序第二次到达bucket的首元素位置,则说明cache_t未存储相关信息,则直接跳转
_objc_msgSend_uncached进入慢速查找流程
- 如果找到匹配项,那么直接调用

慢速查找流程
__objc_msgSend_uncached汇编函数内容
objc
STATIC_ENTRY __objc_msgSend_uncached
UNWIND __objc_msgSend_uncached, FrameWithNoSaves
// THIS IS NOT A CALLABLE C FUNCTION
// Out-of-band p16 is the class to search
MethodTableLookup // 开始查询方法列表
TailCallFunctionPointer x17
END_ENTRY __objc_msgSend_uncached
此时这个MethodTableLookup最终都会跳转到lookUpImpOrForward,这里仍然借用月月的源码注释:iOS-底层原理 13:消息流程分析之慢速查找
objc
IMP lookUpImpOrForward(id inst, SEL sel, Class cls, int behavior)
{
// 定义的消息转发
const IMP forward_imp = (IMP)_objc_msgForward_impcache;
IMP imp = nil;
Class curClass;
runtimeLock.assertUnlocked();
// 快速查找,如果找到则直接返回imp
//目的:防止多线程操作时,刚好调用函数,此时缓存进来了
if (fastpath(behavior & LOOKUP_CACHE)) {
imp = cache_getImp(cls, sel);
if (imp) goto done_nolock;
}
//加锁,目的是保证读取的线程安全
runtimeLock.lock();
//判断是否是一个已知的类:判断当前类是否是已经被认可的类,即已经加载的类
checkIsKnownClass(cls);
//判断类是否实现,如果没有,需要先实现,此时的目的是为了确定父类链,方法后续的循环
if (slowpath(!cls->isRealized())) {
cls = realizeClassMaybeSwiftAndLeaveLocked(cls, runtimeLock);
}
//判断类是否初始化,如果没有,需要先初始化
if (slowpath((behavior & LOOKUP_INITIALIZE) && !cls->isInitialized())) {
cls = initializeAndLeaveLocked(cls, inst, runtimeLock);
}
runtimeLock.assertLocked();
curClass = cls;
//----查找类的缓存
// unreasonableClassCount -- 表示类的迭代的上限
//(猜测这里递归的原因是attempts在第一次循环时作了减一操作,然后再次循环时,仍在上限的范围内,所以可以继续递归)
for (unsigned attempts = unreasonableClassCount();;) {
//---当前类方法列表(采用二分查找算法),如果找到,则返回,将方法缓存到cache中
Method meth = getMethodNoSuper_nolock(curClass, sel);
if (meth) {
imp = meth->imp;
goto done;
}
//当前类 = 当前类的父类,并判断父类是否为nil
if (slowpath((curClass = curClass->superclass) == nil)) {
//--未找到方法实现,方法解析器也不行,使用转发
imp = forward_imp;
break;
}
// 如果父类链中存在循环,则停止
if (slowpath(--attempts == 0)) {
_objc_fatal("Memory corruption in class list.");
}
// --父类缓存
imp = cache_getImp(curClass, sel);
if (slowpath(imp == forward_imp)) {
// 如果在父类中找到了forward,则停止查找,且不缓存,首先调用此类的方法解析器
break;
}
if (fastpath(imp)) {
//如果在父类中,找到了此方法,将其存储到cache中
goto done;
}
}
//没有找到方法实现,尝试一次方法解析
if (slowpath(behavior & LOOKUP_RESOLVER)) {
//动态方法决议的控制条件,表示流程只走一次
behavior ^= LOOKUP_RESOLVER;
return resolveMethod_locked(inst, sel, cls, behavior);
}
done:
//存储到缓存
log_and_fill_cache(cls, imp, sel, inst, curClass);
//解锁
runtimeLock.unlock();
done_nolock:
if (slowpath((behavior & LOOKUP_NIL) && imp == forward_imp)) {
return nil;
}
return imp;
}
流程:
- 进入
LookUpImpOrForward函数,首先就是再次检查缓存,这一步是为了在多线程的情况下,当我们进入这个函数的时候,新的混粗已经存入cache_t - 接着就是给程序加锁,防止我们在程序之中查看
buckets是,因为重复添加缓存导致指针错误 - 查看是否是已知类,且类是否实现再查看类是否进行初始化
实现和初始化的区别
实现:
- 分配类的可读写数据(
class_rw_t结构)。- 解析并注册类的方法列表、属性和协议。
- 确定类的父类及元类关系,确保继承链完整。
初始化:
- 初始化静态变量或全局状态。
- 执行一次性的配置代码(如注册通知、加载资源)
-
for循环遍历继承链,根据
getMethodNoSuper_nolock->getMethodFromListArray / getMethodFromRelativeList->search_method_list_inline函数进行进行寻找-
对于无序的方法列表,我们使用
findMethodInUnsortedMethodList,使用for循环遍历对比sel -
findMethodInSortedMethodList查找有序的方法列表,通过二分查找对比sel取出method_t
-
-
当遍历发现父类链之中存在循环则报错,终止循环,如果找到对应选择子,则直接返回imp,执行写入流程
-
判断
是否执行过动态方法解析- 如果
没有,执行动态方法解析 - 如果
执行过一次动态方法解析,则走到消息转发流程
- 如果
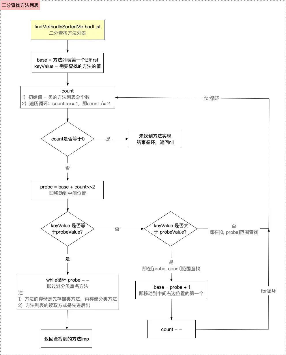
findMethodInSortedMethodList查找流程探究
objc
ALWAYS_INLINE static method_t *
findMethodInSortedMethodList(SEL key, const method_list_t *list)
{
ASSERT(list);
const method_t * const first = &list->first;
const method_t *base = first;
const method_t *probe;
uintptr_t keyValue = (uintptr_t)key; //key 等于 say666
uint32_t count;
//base相当于low,count是max,probe是middle,这就是二分
for (count = list->count; count != 0; count >>= 1) {
//从首地址+下标 --> 移动到中间位置(count >> 1 右移1位即 count/2 = 4)
probe = base + (count >> 1);
uintptr_t probeValue = (uintptr_t)probe->name;
//如果查找的key的keyvalue等于中间位置(probe)的probeValue,则直接返回中间位置
if (keyValue == probeValue) {
// -- while 平移 -- 排除分类重名方法
while (probe > first && keyValue == (uintptr_t)probe[-1].name) {
//排除分类重名方法(方法的存储是先存储类方法,在存储分类---按照先进后出的原则,分类方法最先出,而我们要取的类方法,所以需要先排除分类方法)
//如果是两个分类,就看谁先进行加载
probe--;
}
return (method_t *)probe;
}
//如果keyValue 大于 probeValue,就往probe即中间位置的右边查找
if (keyValue > probeValue) {
base = probe + 1;
count--;
}
}
return nil;
}
从第一次查找开始就取中间位置,与想查找的value进行对比,如果相等,还需要使用while循环,逐步向前搜索,目的是排除分类方法(因为分类方法会被插入到方法的最前端);若不相等,则继续进行二分查找,直到count为0

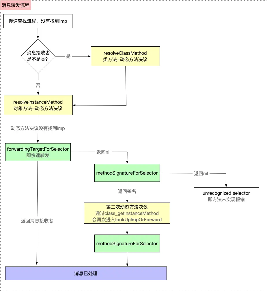
消息转发流程
在快慢两次查找都没有找到方法实现的情况下,我们会进行以下操作
动态方法决议:慢速查找流程未找到后,会执行一次动态方法决议消息转发:如果动态方法决议仍然没有找到实现,则进行消息转发
动态方法解析resolveMethod_locked
我们在lookUpImpOrForward函数里,可以看到动态方法解析的入口逻辑:
objc
if (slowpath(behavior & LOOKUP_RESOLVER)) {
//动态方法决议的控制条件,表示流程只走一次
behavior ^= LOOKUP_RESOLVER;
return resolveMethod_locked(inst, sel, cls, behavior);
}
当本类和本类继承链下的cache和method list都查找不到imp,imp被赋值成了_objc_msgForward_impcache但是它没有调用,会进入动态方法解析流程resolveMethod_locked,并且只会执行一次。
objc
static NEVER_INLINE IMP
resolveMethod_locked(id inst, SEL sel, Class cls, int behavior)
{
runtimeLock.assertLocked();
ASSERT(cls->isRealized());
runtimeLock.unlock();
//判断是不是元类
if (! cls->isMetaClass()) {
// 不是元类,则是实例方法的动态方法解析
// try [cls resolveInstanceMethod:sel]
resolveInstanceMethod(inst, sel, cls);
}
else {
// 是元类,则是类方法的动态方法解析
// try [nonMetaClass resolveClassMethod:sel]
// and [cls resolveInstanceMethod:sel]
resolveClassMethod(inst, sel, cls); // inst:类对象 cls: 元类
if (!lookUpImpOrNilTryCache(inst, sel, cls)) {
resolveInstanceMethod(inst, sel, cls);
}
}
// chances are that calling the resolver have populated the cache
// so attempt using it
return lookUpImpOrForwardTryCache(inst, sel, cls, behavior);
}
- 如果是
类,执行实例方法的动态方法决议resolveInstanceMethod - 如果是
元类,执行类方法的动态方法决议resolveClassMethod,如果在元类中没有找到其对应的类方法,则在元类的实例方法的动态方法决议resolveInstanceMethod中查找,主要是因为类方法在元类中是实例方法,所以还需要查找元类中实例方法的动态方法决议 - 在动态方法决议消息前,需要查找cls
类中是否有该方法的实现,即通过lookUpImpOrNil方法又会进入lookUpImpOrForward慢速查找流程查找resolveInstanceMethod方法- 如果没有,则直接返回
- 如果有,则发送
resolveInstanceMethod消息(为了防止程序死循环,所以我们在一整个消息流程之中只会运行一次动态消息转发)
以下是如何实现动态方法决议
objc
+ (BOOL)resolveInstanceMethod:(SEL)sel{
if (sel == @selector(say666)) {
NSLog(@"%@ 来了", NSStringFromSelector(sel));
//获取sayMaster方法的imp
IMP imp = class_getMethodImplementation(self, @selector(sayMaster));
//获取sayMaster的实例方法
Method sayMethod = class_getInstanceMethod(self, @selector(sayMaster));
//获取sayMaster的丰富签名
const char *type = method_getTypeEncoding(sayMethod);
//将sel的实现指向sayMaster
return class_addMethod(self, sel, imp, type);
}
return [super resolveInstanceMethod:sel];
}

消息转发流程
在慢速查找的流程中,我们了解到,如果快速+慢速没有找到方法实现,动态方法决议也不行,就使用消息转发,这个流程同样被分为快速转发和慢速转发
快速转发forwardingTargetForSelector
首先我们要知道快速转发进入了一个什么函数
objc
- (id)forwardingTargetForSelector:(SEL)aSelector {
if (aSelector == @selector(sayHello)) {
return [LGPerson new]; // 返回其他类中实现过这个方法的方法.
}
return [super forwardingTargetForSelector:aSelector];
}
- 作用:将消息转发给
LGPerson,由它响应消息。 - 特点:
- 无需生成方法签名或
NSInvocation对象,性能较高。 - 转发后,消息的接收者变为LGPerson,对外透明
- 无需生成方法签名或
适用场景
- 伪多继承:通过转发实现多个对象的功能组合,例如将不同职责的消息分发给不同对象处理
- 代理模式:将消息转发给代理对象,简化主对象逻辑
慢速转发------methodSignatureForSelector和forwardInvocation
首先我们一定要重写methodSignatureForSelector,返回一个方法签名。在上一步我们返回了一个方法签名,那么在运行时系统就会创建一个NSInvocation 对象,传入forwardInvocation,再次进行转发。
objc
// 生成方法签名
- (NSMethodSignature *)methodSignatureForSelector:(SEL)aSelector {
if (aSelector == @selector(unimplementedMethod)) {
return [NSMethodSignature signatureWithObjCTypes:"v@:"]; // 返回方法签名
}
return [super methodSignatureForSelector:aSelector];
}
// 处理转发逻辑
- (void)forwardInvocation:(NSInvocation *)anInvocation {
if ([_backupObject respondsToSelector:anInvocation.selector]) {
[anInvocation invokeWithTarget:_backupObject]; // 调用备用对象
} else {
[super forwardInvocation:anInvocation];
}
}
参考文章
iOS 消息发送、动态方法解析和消息转发 objc4-838.1源码