一、访问者模式的本质与核心价值
在软件开发的漫长演进中,设计模式始终是架构师手中的利刃。当我们面对复杂对象结构上的多种操作需求时,访问者模式(Visitor Pattern)犹如一把精密的手术刀,能够优雅地分离数据结构与作用于其上的操作。这种行为型设计模式的核心思想在于:将对数据元素的操作封装到独立的访问者对象中,使得数据结构本身可以保持稳定,而操作集合能够自由扩展。
从本质上看,访问者模式解决了一个关键矛盾:当对象结构包含多种类型元素,且需要对这些元素执行不同操作时,如何避免操作逻辑与元素类型的紧耦合。传统实现中,每增加一种新操作都需要修改所有元素类,这违背了开闭原则。而访问者模式通过双分派(Double Dispatch)机制,将操作分发委派给访问者,实现了数据结构与操作集合的解耦。
这种设计带来的核心价值在于:
- 分离数据表示与操作逻辑,使系统更易扩展新操作
- 集中相关操作,避免在元素类中堆砌功能代码
- 支持对对象结构的复杂遍历和操作组合
- 符合单一职责原则,元素类专注于数据表示,访问者专注于操作实现
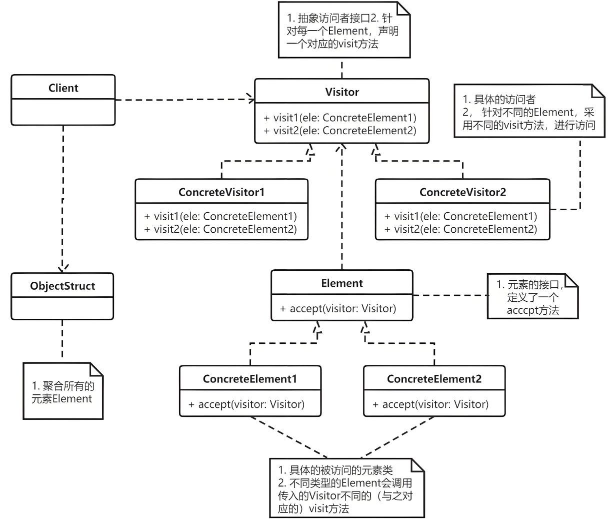
二、模式结构与核心角色解析
访问者模式的典型结构包含五个核心角色,我们通过一个几何图形处理的案例来具体解析:

(1)抽象元素(Element)
定义接受访问者的接口,通常包含一个accept(Visitor visitor)方法:
java
public interface Element {
void accept(Visitor visitor);
}
(2)具体元素(ConcreteElement)
实现具体元素的接受逻辑,负责调用访问者的对应方法:
java
public class Circle implements Element {
private int radius;
public Circle(int radius) {
this.radius = radius;
}
public int getRadius() {
return radius;
}
@Override
public void accept(Visitor visitor) {
visitor.visit(this); // 双分派的第一阶段
}
}
public class Square implements Element {
private int sideLength;
public Square(int sideLength) {
this.sideLength = sideLength;
}
public int getSideLength() {
return sideLength;
}
@Override
public void accept(Visitor visitor) {
visitor.visit(this);
}
}
(3)抽象访问者(Visitor)
声明访问具体元素的方法接口:
java
public interface Visitor {
void visit(Circle circle);
void visit(Square square);
}
(4)具体访问者(ConcreteVisitor)
实现具体的操作逻辑:
java
public class AreaVisitor implements Visitor {
@Override
public void visit(Circle circle) {
System.out.println("Circle Area: " + Math.PI * circle.getRadius() * circle.getRadius());
}
@Override
public void visit(Square square) {
System.out.println("Square Area: " + square.getSideLength() * square.getSideLength());
}
}
public class PerimeterVisitor implements Visitor {
@Override
public void visit(Circle circle) {
System.out.println("Circle Perimeter: " + 2 * Math.PI * circle.getRadius());
}
@Override
public void visit(Square square) {
System.out.println("Square Perimeter: " + 4 * square.getSideLength());
}
}
(5)对象结构(ObjectStructure)
管理元素集合并提供遍历访问的方法:
java
public class ShapeStructure {
private List<Element> elements = new ArrayList<>();
public void addElement(Element element) {
elements.add(element);
}
public void accept(Visitor visitor) {
for (Element element : elements) {
element.accept(visitor); // 遍历元素并触发访问
}
}
}
双分派机制解析
访问者模式的关键在于双分派:
- 第一阶段:元素对象调用
accept()方法,将自身作为参数传递给访问者(静态分派,根据对象声明类型选择方法) - 第二阶段:访问者根据实际元素类型调用对应的
visit()方法(动态分派,根据对象实际类型确定执行逻辑)
这种机制使得操作逻辑可以独立于元素类型进行扩展,符合开闭原则的核心思想。
三、适用场景与典型应用
(1)适用场景判断
当系统满足以下条件时,访问者模式是理想选择:
- 对象结构包含多种类型的元素,且类型相对稳定
- 需要对元素执行多种不同的操作,且操作可能频繁变化
- 希望将相关操作集中管理,避免在元素类中添加大量方法
- 需要对对象结构进行复杂的遍历操作,并在遍历过程中执行不同处理
(2)典型应用场景
案例 1:编译器的语义分析
在编译器设计中,抽象语法树(AST)作为对象结构,包含变量声明、函数调用、表达式等多种节点类型。语义分析器作为访问者,可以分别处理不同节点的类型检查、作用域分析等操作。新增语义检查规则时,只需添加新的访问者实现,无需修改 AST 节点结构。
案例 2:文件系统操作
文件系统中的目录结构(文件、文件夹)作为元素,访问者可以实现文件大小统计、权限检查、病毒扫描等不同操作。不同的操作逻辑集中在对应的访问者类中,文件系统结构保持稳定。
案例 3:电商系统价格计算
商品对象(普通商品、打折商品、组合商品)构成对象结构,价格计算访问者可以处理不同类型商品的价格计算逻辑。促销策略变化时,只需修改或新增访问者实现。
(3)与其他模式的协作
- 组合模式:常与访问者模式结合使用,处理树形结构的元素遍历(如文件系统、组织结构)
- 迭代器模式:对象结构可以使用迭代器来遍历元素,访问者负责具体操作
- 策略模式:访问者的不同实现可以视为不同的策略,实现算法的动态切换
四、实现步骤与代码优化
(1)标准实现步骤
- 定义抽象元素接口,声明
accept()方法 - 实现具体元素类,实现
accept()方法并调用访问者的对应方法 - 定义抽象访问者接口,声明各具体元素的访问方法
- 实现具体访问者,实现对各元素的操作逻辑
- 实现对象结构,管理元素集合并提供遍历访问的方法
(2)泛型优化实现
通过泛型可以简化访问者接口的定义,避免为每个具体元素定义单独的访问方法:
java
public interface Visitor<T extends Element> {
void visit(T element);
}
public class GenericAreaVisitor implements Visitor<Circle>, Visitor<Square> {
@Override
public void visit(Circle element) {
// 处理圆形
}
@Override
public void visit(Square element) {
// 处理正方形
}
}
(3)类型安全的改进
使用 Java 的instanceof进行类型判断是常见的非安全实现,更好的做法是通过双分派机制天然支持类型安全:
java
// 反模式:在访问者中使用类型判断
public void visit(Element element) {
if (element instanceof Circle) {
// 处理圆形
} else if (element instanceof Square) {
// 处理正方形
}
}
// 正确做法:通过具体元素类型的方法重载
public interface Visitor {
void visit(Circle circle);
void visit(Square square);
}
(4)对象结构的扩展
对象结构可以是任何复杂的数据结构,如:
- 集合类(List、Set)
- 树形结构(二叉树、N 叉树)
- 图结构
关键是要提供统一的遍历接口,让访问者可以对所有元素进行操作。
五、优缺点深度分析
(1)核心优势
- 分离关注点:数据结构与操作逻辑解耦,元素类专注于数据表示,访问者专注于操作实现
- 易于扩展:新增操作只需添加新的访问者,无需修改现有元素和对象结构
- 集中操作逻辑:相关操作集中在访问者类中,避免代码重复和逻辑分散
- 支持复杂操作:可以在访问者中维护复杂的上下文状态,实现跨元素的操作(如统计、汇总)
(2)潜在缺点
- 对象结构变化困难:如果经常需要新增元素类型,需要修改所有访问者接口和实现,违反开闭原则
- 复杂度提升:增加了新的抽象层次(访问者接口、对象结构),可能导致系统理解难度增加
- 双分派依赖:实现依赖于编程语言对双分派的支持(Java 通过方法重载和动态绑定实现)
- 元素与访问者耦合:具体元素需要知道具体访问者的存在,破坏了一定的封装性
(3)使用权衡
- 当操作变化频繁而元素类型稳定时,优先选择访问者模式
- 当元素类型经常增加时,访问者模式会导致频繁修改,此时应考虑其他模式(如策略模式、模板方法模式)
- 对于简单系统,过度使用访问者模式可能导致不必要的复杂性
六、最佳实践与常见陷阱
(1)设计原则遵循
- 开闭原则:新增操作符合开闭原则,但新增元素违反开闭原则
- 单一职责:确保访问者专注于单一类型的操作(如面积计算访问者、周长计算访问者分离)
- 依赖倒置:抽象元素和抽象访问者之间建立依赖,具体类依赖抽象接口
(2)代码实现规范
- 元素类的稳定性:确保元素类不会频繁新增方法,否则访问者接口需要不断修改
- 访问者的原子性:每个访问者实现单一的操作逻辑,避免职责混杂
- 对象结构的遍历:提供清晰的遍历接口,支持顺序、递归、迭代等不同遍历方式
- 异常处理:在访问者方法中定义统一的异常处理策略,避免污染元素类
(3)常见陷阱规避
- 避免过度抽象:如果只有一两个操作,无需引入访问者模式,直接在元素类中实现更简单
- 注意双分派实现 :确保
accept()方法正确调用访问者的具体方法,避免类型擦除问题 - 处理循环依赖:元素类与访问者类之间存在双向依赖,需通过抽象接口解耦
- 性能考量:对于大规模对象结构,频繁的方法调用可能带来性能开销,需进行性能测试
(4)与其他模式的对比
| 模式 | 核心区别 | 适用场景 |
|---|---|---|
| 策略模式 | 封装算法家族,运行时切换算法 | 单一对象的算法变化 |
| 责任链模式 | 链式处理请求,避免请求发送者与接收者耦合 | 多级处理流程 |
| 访问者模式 | 分离数据结构与操作,支持对多元素的复杂操作 | 对象结构稳定但操作多变 |
七、Java 实现的深度优化
(1)使用 Java 8函数式接口改进
可以将简单的访问操作封装为函数式接口,简化代码结构:
java
@FunctionalInterface
public interface ElementVisitor {
void visit(Element element);
}
// 使用示例
element.accept(visitor -> {
if (visitor instanceof AreaVisitor) {
// 处理逻辑
}
});
(2)结合反射实现动态访问
对于元素类型不确定的场景,可以通过反射动态调用访问方法:
java
public void dynamicVisit(Element element, Visitor visitor) {
try {
Method method = visitor.getClass().getMethod("visit", element.getClass());
method.invoke(visitor, element);
} catch (NoSuchMethodException | IllegalAccessException | InvocationTargetException e) {
// 处理不支持的元素类型
}
}
(3)处理元素的继承层次
当元素存在继承关系时,访问者可以通过重载方法处理不同层次的元素:
java
public class ThreeDCircle extends Circle {
private int zCoordinate;
// 新增三维相关属性和方法
}
public class ThreeDAreaVisitor implements Visitor {
@Override
public void visit(Circle circle) {
// 处理二维圆形
}
public void visit(ThreeDCircle circle) {
// 处理三维圆形
}
}
(4)线程安全考虑
如果对象结构会被多线程访问,需要在遍历和操作时考虑线程安全:
- 使用并发容器管理元素集合
- 在访问者中使用 ThreadLocal 存储上下文状态
- 对共享状态进行同步控制
八、演进与替代方案
(1)模式演进
随着函数式编程的普及,访问者模式的一些场景可以通过 Lambda 表达式简化,但核心的分离思想依然重要。在复杂企业级应用中,访问者模式常与 Memento 模式(备忘录模式)结合实现对象状态的复杂操作。
(2)替代方案
当访问者模式不适用时,可以考虑以下方案:
- 直接方法调用:在元素类中直接实现操作方法,适合简单场景
- 策略模式:将操作封装为策略对象,通过上下文类调用,适合单一对象的算法变化
- 解释器模式:用于处理复杂的语法结构操作,如表达式求值
(3)未来发展
随着 Java 语言特性的增强(如模式匹配、record 类),访问者模式的实现可能会更加简洁。但核心的设计思想 ------ 分离数据与操作,将始终是软件设计中的重要原则。
九、总结与实践建议
访问者模式是应对复杂对象结构操作的有效工具,其核心价值在于解耦数据表示与操作逻辑,使得系统在操作扩展时具备良好的灵活性。在实践中,需要注意以下几点:
- 适用场景判断:确保对象结构稳定且操作多变,避免过度设计
- 接口设计:抽象元素和抽象访问者的接口需要精心设计,平衡扩展性和易用性
- 代码组织:将相关的访问者类集中管理,便于维护和扩展
- 文档说明:清晰说明访问者模式的应用点,帮助团队成员理解设计意图
当我们在电商系统中实现复杂的促销计算,在 CAD 软件中处理图形元素的多种操作,或者在编译器中构建语义分析模块时,访问者模式都能发挥其独特的优势。理解其双分派的本质,掌握元素与访问者的解耦技巧,将使我们在面对复杂对象结构时能够设计出更具弹性的系统架构。
通过合理运用访问者模式,我们不仅能够写出结构清晰的代码,更能深刻理解 "数据与行为分离" 这一重要的设计哲学,为应对复杂系统的设计挑战打下坚实的基础。