协会介绍
台湾嵌入式暨单芯片系统发展协会Taiwan Embedded Microcontroller Development Institute (简称TEMI)于 2004年12月31日由台湾内政部正式颁发立案证书【台内社字第0930110356号】正式成立。 TEMI与国内外产业界结合,共同建立了完整软件及硬件结合之课程教学教材,培训考核能力认证分级制度,主要加强培养实作技能的提升,以期训练的成果达到业界之所 需专业技术人才技能认可标准。
竞赛
TEMI协会自2004年起在台湾主办及协办教育部数十场次竞赛,并于2005年至2008年在上海长三角举办单片机竞赛
2011年起TEMI协会为了希望全面提升学生的实务水平,将认证整合到竞赛的一环,竞赛活动国际化,2011年一推出即获得台湾、大陆、菲律宾及马来西亚多所学校的参与直到现在
博主参加的是鲁台集成电路的比赛,但是由于TEMI协会举办的比赛都是同类型的,所以参加TEMI协会竞赛的都可以来参考一下博主这一系列的文章
比赛类型&方式
协会的比赛大概分为以下几类
1、裸机开发与操作,比如博主参加的龙舟机器人竞速、3V3足球机器人对抗(鲁台只有这两项),其余的还有智能车,水上足球机器人,"太空探索"机器人等,这些都是通过PS2手柄无线控制类的 "单晶片能力认定"
2、 电子元器件拆与焊能力的认证
3、数位逻辑设计能力认证(FPGA)
博主接触到的比赛类型大概就这三类,实战过的主要是裸机的开发与操作,我们后续更新与下面介绍主要围绕裸机开发为主,接下来就是龙舟机器人和足球机器人的介绍
开发板介绍






上面两张图片就是我们比赛所使用的机器人以及开发板,他们使用的开发板都是同主控芯片,原理图也都是一样的,只是在电源模块上面有点出入,实际使用上面没有什么区别,大家可以参考一下老版的标注,大概了解一下这个开发板可以做些什么

实际使用方面,我们结合我们上面的比赛类别来看,我们最常用到的就是左马达(LM) 右马达(RM),PS2遥控器界面以及伺服马达(伺服电机),这是我们常用的模块,我们要通过这些模块来做到我们机器人对行动的控制
芯片&原理图
开发板的芯片,我们选用的是ATEMGA328P-MU,该芯片是是 Microchip (原 Atmel) 公司生产的一款经典且非常成功的 8位 RISC 微控制器,属于 AVR 家族。
该芯片具有高性能、低功耗的 8 位 AVR RISC 架构且大多数指令在单个时钟周期内执行;有着32 KB 的片上可编程 Flash 存储器和2 KB 的 SRAM用于数据储存;有着4个 8位通用 I/O 端口 (Port A, B, C, D): 提供最多 32 个可编程 I/O 引脚。
下面我们来看一下我们常用模块的原理图


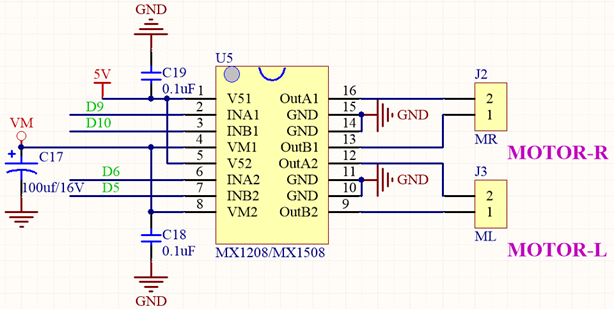
这里的电机模块选用的是MX1508,这里的设计总感觉有问题,吐槽一下,具体情况后面的文章中我们细说

这里我们注意一下我们右侧,右侧的部分是我们PS2所使用的无线通信的部分,这里是我们使用的重点部分

这是我们的舵机模块,板子给留出了三个舵机接口,我们可以接sg-90或者mg-90使用
以上就是我们使用频率最多的模块;下一节我们介绍开发板的编程方式以及环境配置,感兴趣的小伙伴可以关注一下博主或者这个专栏的内容