目录
0.书接上文
1.初级架构
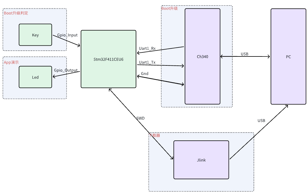
硬件架构:
模块介绍:
Stm32F411CEU6:用于存放Bootloader代码和APP的芯片
Key:用于实现App和Bootloader切换逻辑模块
Led:用于演示App代码运行成功
Ch340:用于实现MCU与PC之间通信的中间模块
PC:使用相关上位机软件进行控制和下载芯片
Jlink:下载代码和Trace调试
架构图:

软件架构:
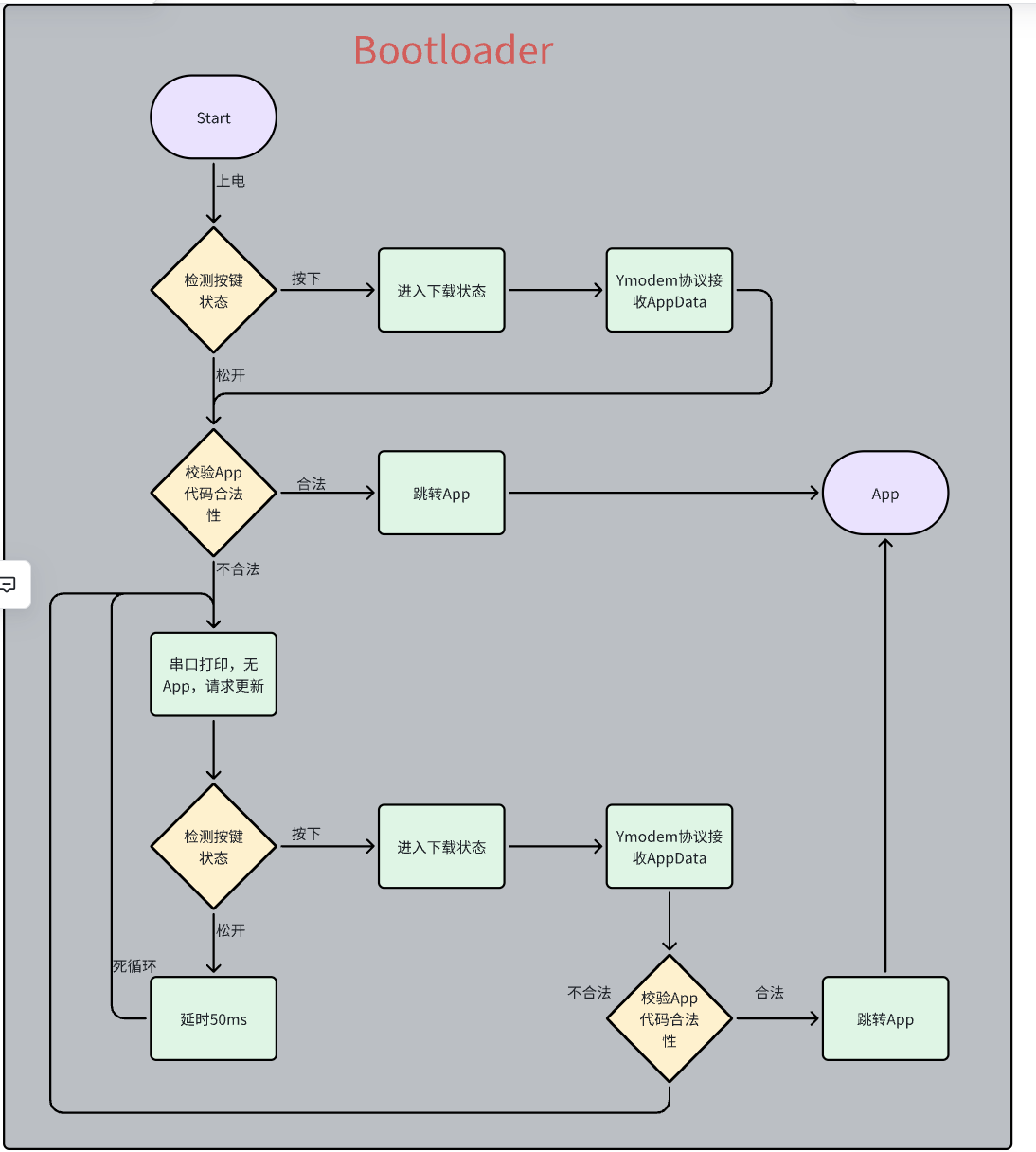
Bootloader:
Key_Detect:用于上电时检测Bootloader是否进入下载模式
Download_logic:用于管理整个下载流程
Ymodem:基于上位机与MCU之间的通信协议
Gpio:MCU外设
Uart: MCU外设
Flash:MCU外设(内部)
App:
Key_Detect:用于App层是否需要跳转Bootloader命令
Led_Logic:App逻辑执行,从现象中区分APP与Bootloader
Gpio:MCU外设

2.初阶Bootloader升级流程:



2.创建一个标准库的STM32F411基础工程
1.使用标准库开发Bootloader的意义:
1.标准库体积小
2.标准库经过多年的测试使用,功能非常稳定
3.提高Bootloader的可移植性
2.移植标准库:
方式一:移植Boot的步骤: (开发板移植)
找资料,获取 标准库
从开发板资料中,我们可以获取到一些标准库的demo
gitee资料:https://gitee.com/WeAct-TC/WeActStudio.MiniSTM32F4x1
路径:(根据自己下载的路径)
D:\桌面\stm32F411资料\WeActStudio.MiniSTM32F4x1\SDK\STM32F411CEU6\STD\stm32f4x1_Templates
下载好之后,将stm32f4x1_Templates文件夹复制到我们新建的工程文件中,如下图所示:

芯片型号进行相应的更改

编译工程会发现有错误,这里的错误是没有包含相关的头文件

我们随便打开一个HAL的程序,复制include文件

粘贴到这个工程的CMSIS路径下

在keil中包含头文件的路径

对名字进行修改

这样我们就得到了一个标准库工程

3.重构Boot代码的文件分层
建议按照如下分层格式进行Boot的项目文件管理
BSP :板级支持驱动程序
BSP: Board Support Package
MCU和板上外设器件(比如MPU6050)的通信与交互过程。
Core: MCU 驱动程序
面向MCU进行编程,初始化MCU内部的外设(时钟,IIC,SPI等外设)。包含main.c文件。
Drivers:厂商SDK程序
MCU厂商和MCU内的CPU厂商提供的,用来对CPU和片上外设编程时用的驱动库,一般由厂家提供。
MDK-ARM:Keil工程文件
Keil的配置文件,以及一些debug的配置文件。
Middlewares:中间件
抽象程度很高,能在各个项目中安插通用的:LVGL\FreeRTOS\数学库\快速傅里叶变换库
SYSTEM:系统配置层
对系统定义整体的宏;对于全局系统有影响的参数,和文件,放在这个目录下;
Tasks (User) :
实现具体的应用逻辑。
调试工具(Easylogger+RTT)
Easylogger与RTT结合使用 & Easylogger在FreeRTOS下实现异步输出
移植时需要注意,bootloader工程没有系统,所以需要微调一下,删除之前自己添加的FreeRTOS系统的部分(如果有)。
特别注意这里:不要使用printf重定位(首先我们的串口要用来和上位机通信下载固件,其次如果使用printf会有奇怪bug导致程序卡死(即使使用了微库也会卡死))

移植好elog和rtt后,添加调试文件

cpp
#include "Debug.h"
#include "elog.h"
#include "stdio.h"
void app_elog_init(void)
{
elog_init();
elog_set_fmt(ELOG_LVL_ASSERT,ELOG_FMT_TIME|ELOG_FMT_LVL|ELOG_FMT_TAG|ELOG_FMT_DIR|ELOG_FMT_LINE|ELOG_FMT_FUNC);
elog_set_fmt(ELOG_LVL_ERROR,ELOG_FMT_TIME|ELOG_FMT_LVL|ELOG_FMT_TAG|ELOG_FMT_DIR|ELOG_FMT_LINE|ELOG_FMT_FUNC);
elog_set_fmt(ELOG_LVL_WARN,ELOG_FMT_TIME|ELOG_FMT_LVL|ELOG_FMT_TAG|ELOG_FMT_DIR|ELOG_FMT_LINE|ELOG_FMT_FUNC);
elog_set_fmt(ELOG_LVL_INFO,ELOG_FMT_TIME|ELOG_FMT_LVL|ELOG_FMT_TAG|ELOG_FMT_DIR|ELOG_FMT_LINE|ELOG_FMT_FUNC);
elog_set_fmt(ELOG_LVL_DEBUG,ELOG_FMT_TIME|ELOG_FMT_LVL|ELOG_FMT_TAG|ELOG_FMT_DIR|ELOG_FMT_LINE|ELOG_FMT_FUNC);
elog_set_fmt(ELOG_LVL_VERBOSE,ELOG_FMT_TIME|ELOG_FMT_LVL|ELOG_FMT_TAG|ELOG_FMT_DIR|ELOG_FMT_LINE|ELOG_FMT_FUNC);
elog_start();
}
cpp
/* Define to prevent recursive inclusion -------------------------------------*/
#ifndef __DERBUG_H
#define __DERBUG_H
/* Includes ------------------------------------------------------------------*/
#include "stm32f4xx.h"
void app_elog_init(void);
#endif /* __MAIN_H */
