一、基本介绍
功能简介:
1、通过DS18B20测量当前温度值,当温度大于设置最小值且小于最大值和最小值的中间值,则启动风扇以一档的速度转动;当温度大于最大值和最小值的中间值且小于最大值,则启动风扇以二档的速度转动;当温度大于设置最大值,则启动风扇以三档的速度转动
2、通过MX1508结合PWM调节风扇转速
3、通过人体红外检测是否有人,没人自动关闭风扇
4、通过步进电机带动风扇,可模拟自动摇头,按键可以控制启停
5、通过按键可设置风扇转动时间,时间到达,则自动停止(切换到手动模式的停止)
6、通过按键设置各阈值、手动控制风速、切换模式
7、通过显示屏显示测量值
8、通过蓝牙模块将测量数据发送到手机端,并可以控制风速、风扇摇头以及模式切换
9、通过语音控制风速、风扇摇头以及模式切换
二、32实物图
单片机型号:STM32F103C8T6
板子为绿色PCB板,两层板,厚度1.2,上下覆铜接地。元器件基本上为插针式,个别降压芯片会使用贴片式。
供电接口:TYPE-C

三、资料预览

四、原理图

软件版本:AD2013
电路连线方式:网络标号连线方式
注意:原理图只是画出了模块的引脚图,而并不是模块的内部结构原理图
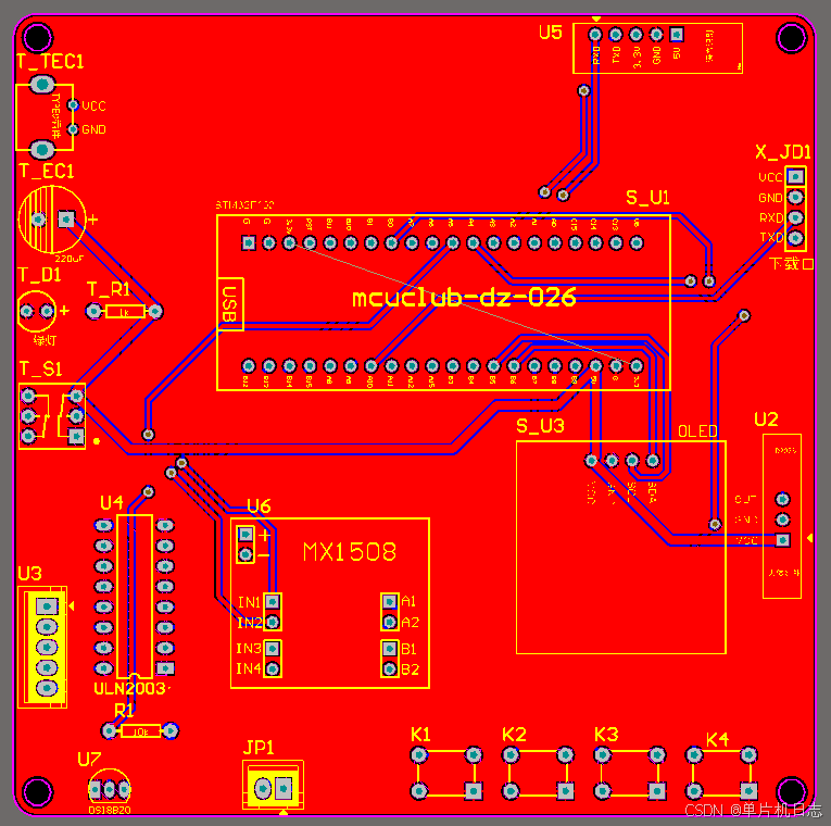
五、PCB图
由原理图导出,封装很大一部分都是作者自己绘制,不提供封装库,只提供连接好的源文件。中间有一个项目编号,隐藏在单片机底座下,插入单片机后不会看到。
两层板,上下覆铜接地。

六、系统框图
基于STM32的蓝牙语音识别风扇控制系统所包含的模块有温度检测模块、语音控制模块、人体洪维恰检测模块、独立按键模块、供电模块、显示模块、步进电机驱动模块控制步进电机模块、直流电机驱动模块风扇模块、手机和蓝牙接收数据的发送指令模块。温度检测模块获取风扇周围的温度;语音识别模块用来语音控制风扇的工作;按键模块可以风扇不同挡位对应的风速及其风扇的运行;供电模块给整个系统进行供电;显示模块,将检测的风扇的温度设置的温度及其风扇运行状态进行显示;步进电机驱动模块,通过该模块输出不同的电平控制步进电机旋转不同的角度;直流电机驱动模块,输出不同的脉冲控制风扇不同的转速;蓝牙模块连接手机,将检测的数据传输到手机上,也可以通过手机发送指令控制风扇的运行。下图此次设计的系统的系统框图。

八、软件设计流程

九、部分程序展示
软件版本:keil5逻辑程序和驱动程序分开,分布于main.c和其他.c文件
/****
*******处理函数
*****/
if(flag_direction == 1) //如果在摇头模式,步进电机摇头
{
if(flag_bujin_state == 0)
{
flag_bujin_foreward = 1;
flag_bujin_reversal = 0;
}
else
{
flag_bujin_foreward = 0;
flag_bujin_reversal = 1;
}
}
else
{
flag_bujin_foreward = 0;
flag_bujin_reversal = 0;
}