摘 要
近些年来,随着科技的飞速发展,互联网的普及逐渐延伸到各行各业中,给人们生活带来了十分的便利,考研互助系统利用计算机网络实现信息化管理,使整个考研互助管理的发展和服务水平有显著提升。
本文拟采用Vscode开发工具,PHP语言进行开发,后台使用MySQL数据库进行信息管理,设计开发的考研互助系统。通过调研和分析,系统拥有管理员和用户两个角色,主要具备注册登录、个人信息修改、用户、院系信息、备考经验、课程资料、考研政策、每日打卡、往届试题、试题等功能模块。将纸质管理有效实现为在线管理,极大提高工作效率。
关键词: 考研互助系统;PHP语言;MySQL数据库;
Abstract
In recent years, with the rapid development of science and technology, the popularity of the Internet has gradually extended to all walks of life, bringing great convenience to people's lives. The postgraduate entrance examination mutual aid system uses computer networks to achieve information management, which significantly improves the development and service level of the entire postgraduate entrance examination mutual aid management.
This article intends to use Vscore development tool, PHP language for development, MySQL database for information management in the background, and design and develop a postgraduate entrance examination mutual aid system. Through research and analysis, the system has two roles: administrator and user. It mainly has functional modules such as registration and login, personal information modification, user and department information, exam preparation experience, course materials, postgraduate entrance examination policies, daily check-in, previous exams, and exam questions. Effectively implementing paper-based management into online management greatly improves work efficiency.
Keywords: postgraduate entrance examination mutual aid system; PHP language; MySQL database;
目 录
[++++目++++ ++++录++++](#目 录)
[++++第一章++++ ++++概述++++](#第一章 概述)
[++++1.2++++ ++++研究目的及意义++++ 2](#1.2研究目的及意义 2)
[++++1.3++++ ++++国内外发展现状++++ 2](#1.3国内外发展现状 2)
[++++1.4++++ ++++研究内容++++ 3](#1.4 研究内容 3)
[++++1.5++++ ++++本文的结构++++ 4](#1.5本文的结构 4)
[++++第二章++++ ++++关键的++++ ++++技术介绍++++ 4](#第二章 关键的技术介绍 4)
[++++2.1 PHP语言++++ 5](#2.1 PHP语言 5)
[++++2.2 VSCode 服务器++++ 5](#2.2 VSCode 服务器 5)
[++++2.3 MySQL简介++++ 6](#2.3 MySQL简介 6)
[++++2.4 B/S架构++++ 7](#2.4 B/S架构 7)
[++++第三章++++ ++++系统分析++++ 9](#第三章 系统分析 9)
[++++3.1++++ ++++系统++++ ++++需求分析++++ 1](#3.1系统需求分析 1)0
[++++3.2++++ ++++系统可行性分析++++ 1](#3.2系统可行性分析 1)1
[++++3.2.1++++ ++++技术可行性++++ 1](#3.2.1技术可行性 1)2
[++++3.2.2++++ ++++经济可行性++++ 1](#3.2.2 经济可行性 1)3
[++++3.2.3++++ ++++社会可行性++++ 1](#3.2.3社会可行性 1)4
[++++3.3++++ ++++功能需求分析++++ 1](#3.3功能需求分析 1)5
[++++3.++++ ++++3++++ ++++.1++++ ++++管理员需求分析++++ 1](#3.3.1管理员需求分析 1)4
[++++3.++++ ++++3++++ ++++.++++ ++++2++++ ++++用户需求分析++++ 1](#3.3.2用户需求分析 1)4
[++++3.++++ ++++4++++ ++++流程图设计++++ 1](#3.4流程图设计 1)5
[++++3.4.1++++ ++++登录流程图++++ 1](#3.4.1 登录流程图 1)6
[++++3.4.2++++ ++++添加新用户流程图++++ 1](#3.4.2 添加新用户流程图 1)7
[++++第四章++++ ++++系统概要设计++++ 1](#第四章 系统概要设计 1)8
[++++4.1++++ ++++系统设计原理++++ 1](#4.1系统设计原理 1)9
[++++4.2++++ ++++功能模块设计++++ 2](#4.2功能模块设计 2)0
[++++4.3++++ ++++数据库设计++++ 2](#4.3 数据库设计 2)1
[++++4.3.1++++ ++++数据库设计原则++++ 2](#4.3.1数据库设计原则 2)2
[++++4.3.2++++ ++++数据库++++ ++++E-R++++ ++++图设计++++ 2](#4.3.2数据库E-R图设计 2)3
[++++4.3.3++++ ++++数据库表结构设计++++ 2](#4.3.3数据库表结构设计 2)4
[++++第五章++++ ++++系统功能实现++++ 2](#第五章 系统功能实现 2)5
[++++5.1前台++++ ++++用户++++ ++++功能的实现++++ 2](#5.1前台用户功能的实现 2)6
[++++5.2管理员功能的实现++++ 2](#5.2管理员功能的实现 2)7
[++++第六章++++ ++++系统测试++++ 3](#第六章 系统测试 3)0
[++++6.1++++ ++++系统测试的目的++++ 3](#6.1系统测试的目的 3)1
[++++6.2++++ ++++软件测试过程++++ 3](#6.2软件测试过程 3)2
[++++6.3++++ ++++系统测试用例++++ 3](#6.3系统测试用例 3)3
[++++结++++ ++++论++++ 3](#结 论 3)4
[++++致++++ ++++谢++++ 3](#致 谢 3)5
[++++参考文献++++ 3](#参考文献 3)6
第一章 概述
1.1 研究背景
近些年,随着中国经济发展,人民的生活质量逐渐提高,对网络的依赖性越来越高,通过网络处理的事务越来越多。随着考研互助管理的常态化,如果依然采用传统的管理方式,将会为工作人员带来庞大的工作量,这将是一个巨大考验,需要投入大量人力开展对备考经验、资料类型、课程资料、考研政策等相关工作进行管理,单一且反复的操作容易出错且不易被察觉,于是利用现代信息技术,设计开发一款考研互助系统,能够极大的节省人力物力、提高工作效率、降低工作成本[1]。
1.2研究目的及意义
本论文拟采用计算机技术设计并开发的考研互助系统,主要是为用户提供服务。使得用户可以在系统上查看备考经验、课程资料、考研政策等,管理员对信息进行统一管理,与此同时可以筛选出符合的信息,给笔者提供更符合实际的合理化建议,本课题的意义在于,管理者能通过使用考研互助系统,提高工作效率和服务质量,进而提高用户的体验感[2]。
1.3国内外发展现状
相比于国内,国外的线上管理系统建设比较早,在上世纪就已经很先进,但受七十年代的经济危机影响,导致部分国家发展缓慢,但也有些发达国家走群众路线,全面发展网络技术[3]。
在国内,线下管理系统已经特别完善,它基于计算机技术,让系统具有信息化、科学化、自动化等特性。在计算机的辅助下,国内该类系统可使管理者提高信息的复用率,对数据的处理、备份等方面也有了显著的效率提升,这种有效的工作可使管理者能更快的做好决定,也实现了"无纸化"的信息管理方式。由于其功能特别完善,也导致系统比较庞大,所以在了解该类系统的功能、操作后,决定开发一款考研互助系统,它的功能小,但是操作简单、快速、准确的特点,也体现了设计它的意义[4]。
1.4 研究内容
调研:通过网络、图书馆等渠道调查该课题的参考资料。
系统需求分析:对参考资料分类整理,设想需求与功能,再研究实现功能所需的开发工具、技术、数据库等。
系统概要设计:设计功能模块、流程、数据库模型、表与字段间的关系等。
系统实现:对系统用户以文字加截图的形式进行精细化分解。
系统测试:测试的作用和好处,测试的具体操作步骤,分析需求与测试结果是否一致[5]。
1.5本文的结构
本论文分为六个章节。
第一章,绪论,其包含课题背景及意义,现国内外的发展现状,本课题要研究的内容,所使用开发工具的描述等信息。
第二章,主要介绍了系统的开发技术。
第三章,先讲述功能需求分析,再讲述系统可行性分析和流程图的设计。
第四章,是系统设计原理,功能模块设计和数据库设计。
第五章,详细讲述每个界面的正确操作步骤。
第六章,该章讲述了测试的目的以及测试过程及用例。
最后对论文进行总结,包括致谢和参考文献等内容[6]。
- 关键的技术介绍
此次管理系统的关键技术和架构由B/S结构、PHP语言介绍和MySQL数据库,是本系统的关键开发技术,对系统的整体、数据库、功能模块、系统页面以及系统程序等设计进行了详细的研究与规划[7]。
2.1 PHP 语言
PHP是全球最普及、最受欢迎的编程语言之一,它具有简单易学、源码开放、低成本、可操纵多种数据库的特点,它支持面向对象编程,支持多种开源框架和支持跨平台操作并且完全免费。PHP是一种HTML嵌入式脚本语言,它有很多用途,特别是在网站开发方面实用性强、开放、成本低、安全性强,这使得PHP能够更好地开发任何网站。PHP能够让Web开发人员快速编写动态生成的网页,它不仅能够操纵页面,还可以可以设置Cookie、管理数字签名和重定向用户,它提供了DBCS与其他数据库可以更好的连接,并集成了各种不同的外部数据库来执行任何操作,以解析包含PDF文档的XML。PHP无需特殊的开发环境和IDE,它的编程语言类似与C和Perl,所以对于初学者来说,这种脚本语言是比较容易学的。
2.2 VSCode 服务器
VSCode 全称Visual Studio Code,是微软出的一款轻量级代码编辑器,免费、开源而且功能强大。它支持几乎所有主流的程序语言的语法高亮、智能代码补全、自定义热键、括号匹配、代码片段、代码对比 Diff、GIT等特性,支持插件扩展,并针对网页开发和云端应用开发做了优化。软件跨平台支持Win、Mac 以及 Linux。对于它来说,写MarkDown简直是小菜一碟。
2.3 MySQL简介
MySQL数据库是一种关系型数据库管理系统,是一种开源软件由瑞典MySQL AB公司开发,08年被Sun公司收购,09年Sun公司又被Oracle公司收购。由于其体积小、速度快、总体花费成本低,特别地是开源这一各优势,许多公司考虑到总体运行成本和花费成本而选择了MySQL。MySQL属于轻量级小中型数据库。MySQL数据库有以下优点:成本花费比较低,MySQL是免费而且它的技术支持也很便宜;运行的速度比较快,它的运行速度比其他的很多的数据库都快;跨平台、可移植性较高,MySQL可以在非常多种的操作系统中运行,满足各种操作系统的用户,后期的管理和运维相对也比较方便。
SQLite,是一款轻量级别的数据库,是一种关系型数据库系统。它起初的的设计目标是面向嵌入式设备,目前在很多的嵌入式设备中可见到它的身影,它占用的内存非常的低,在嵌入式设备中,只需要几百K的内存。同时,它也是跨平台的,支持主流的操作系统,同时还可以很多程序语言(如C#、PHP、Java等)相结合使用,同样与Mysql、PostgreSQL这两款开源的DBMS相比,它的处理速度比他们都快。SQLite第一个版本诞生于2000年5月。目前为止,已经有二十多年了,也等到了新的版本的SQLite 3的发布。
2.4 B/S架构
B/S结构就是指系统客户端与服务器分离,客户端通过浏览器访问服务端进行操作。
B/S结构目前广泛应用于绝大部分系统搭建中,这种结构摒弃C/S结构客户端服务端不分离的缺点,具有更多的优势:
(1)跨平台性:B/S的标准由标准化组织确立,适用于绝大多数的系统搭建,通用于应用之间。
(2)低维护成本:客户端和服务器端分离,减轻了两端的压力,尤其是客户端,对客户端设备,硬件、软件要求都比较低,并且系统需要升级或维护时,只需要在服务器端升级或维护就可以,使相应的费用减少。
第三章 系统分析
3.1 系统 需求分析
需求分析的首要任务是要分析用户的需求,知道用户存在的一些情况,并且要明确用户的使用状况,然后设计规划解决的问题。其中在使用定性的分析以及定量的分析,从这两个方面获取用户的需求。一方面定性的分析获得的应该是用户的基本需求,能够发现现在人们的习惯要求。所以定性的需要主要是为了多与用户交流,从而更为深刻的了解一些存在的需求问题;定量的分析则是发现一些潜在的用户,并且获得不一样的反馈内容。所以定量的需求要让用户来阐述一些情况,一定让使用者清晰的进行客观的描述,这样才能够比较全面的获得用户的需求所在[8]。
其中获得用户需求以后,就要可以将用户需求设计为系统的功能模块。在能及时的分析和发现有关需求的情况下,需要系统同时的跟进需求设计。在考研互助管理过程中还需要创建需求工作的数据分析,以便于后面的分析做总结[9]。写入一个需求的报告内容,其中需要包含完整的描述需求、以及功能需求、模型等后续开发过程中还需要用到的部分资料。
需求的分析中用户需求就是比较的重要,而且可以通过各种的路径,以及各用户对于系统的功能需求,你需要对这些内容做出整理以及分类,然后分析这些需求的现实情况下的可能原因,还需要有认真的分析过程,结合现实的情况下最终做出一系列的需求资料。在有关用户的期望分析中能够明确一些可能实现的情况,考研互助管理功能是许多个可以测试的功能相结合的,正是由于这些功能可以使得用户能够更加积极的提供出需求,让系统功能可以变得更加的完善。这样就可以保证所有设计的功能模块都是可以用到的,而且也是可测试的,对于后续系统的开发能够有比较关键的作用,也能快速完成用户所提供的需求[10]。
3.2系统可行性分析
3.2.1技术可行性
该系统使用PHP技术开发,MySQL数据库开发并实现。对于以上描述的技术,在当代都是较为成熟的技术和平台,虽然它们都有自已的体系,但在程序员的眼里,它们的配合度是很高的,数据库负责管理数据,开发工具负责管理项目,技术负责代码的框架,既相互独立,又相互依赖[11]。以上描述的工具、技术都已转化为自身的技能,所以从技术角色考虑是可行的,工作人员对于技术的关注度并不高,只要程序可用即可。
3.2.2 经济可行性
经济可行性,可分为两种,支出和收入,该系统属于研究型毕业设计,所以收入部分暂不考虑。支出可分为,设备、场地、开发环境、人力、时间等一切需考虑的因素,所有信息都是影响形成系统的一部分。设备:只需一台笔记本电脑,配套的输入设备;场地:暂定为图书馆与校内的自习室;开发环境:良好;人力:自身、指导老师、同学;时间:从选题到毕业为止,大约8个月。从以上描述可知,大部分条件已经满足,所以该系统不会存在经济方面的问题,所以是可行的。
3.2.3社会可行性
社会可行性,广义而讲可涉及到道德方面、法律方面、社会方面,每个方面都会影响系统的形成。本系统的是独立且没有任何传播性质的信息,更涉及不到道德层面,法律层面;本系统也没有触发法律,没有赌博、黄色等类型信息,同时也是遵从国家法律,不会显示任何触发法律层面的信息;社会方面,该系统是为方便用户提供更好的服务,是轻量级的考研互助系统,会为人们带来快速并有效查询的功能,也是具有贡献意义的。总体而言,该系统也是具有社会可行性的[12]。
3 . 3 功能需求分析
系统的目标是为管理员和用户搭建一个网上沟通平台,保证双方的安全,并使双方的利益最大化。
3 . 3 .1管理员需求分析
管理员端的功能主要是开放给系统的管理人员使用,能够对用户的信息进行管理,包括对系统首页、个人中心、用户、院系信息、考试分类、备考经验、资料类型、课程资料、考研政策、每日打卡、往届试题管理、试题管理、试题库管理、考研论坛、系统管理、考试管理进行查看,修改和删除、新增等,对系统整体运行情况进行了解。
管理员用例分析图,如图3-1所示。

图3-1管理员用例分析图
3 . 3 . 2 用户需求分析
用户的功能主要是对个人账号和密码进行更新管理,对系统首页、院系信息、备考经验、资料类型、课程资料、考研政策、考研论坛、往届试题、个人中心进行查询详情操作。
用户用例分析图,如图3-2所示。

图3-2用户用例分析图
3.4流程图设计
流程图是用具体的图形符号和相应的线条来表示系统执行的整个过程。因为这种图可以很容易地描述系统的一系列过程,所以它的所有图形符号都是比较关键的,基本上一个图形符号可以表示一个过程的一个步骤。流程图不仅提供了一个比较完整、全面的实施过程,而且可以发现整个团队协同设计过程中可能存在的缺陷和不足,便于在后续过程中及时对系统进行修正和改进。
通过流程图可以对系统的需求和相关流程进行分析,可以详细细分为各个部分的设计。对于设计人员来说在开发过程中要能够以流程图为基础,能够快速的提高自己的逻辑思维,并且也能够指导后续的操作在系统设计中最重要的部分就是程序的设计,然后具体的编写程序,流程图是设计过程中的重要工具,下面是流程图的部分设计。
3. 4 .1 登录流程图
登录流程是该系统的第一个流程,登录的第一步是输入账号、密码登录,系统会验证账号与密码是否正确,正确时系统会判断账号类型再进入不同的后台;不正确时,会返回到登录的第一步,输入用户重新执行登录流程。该流程如图3-3所示。

图3-3登录流程图
3.4.2 添加新用户流程图
添加新用户的流程是先查询新用户名是否已存在,如已有该用户名,需重拟用户名并同时输入新用户的其它信息,添加新用户到数据库时会先验证数据是否完整,信息都正确且完整时,返回并刷新用户列表;信息不正确时,会返回输入信息的那一步。该流程如图3-4所示。

图3-4添加新用户流程图
第四章 系统概要设计
4.1系统设计原理
设计原理,是指一个系统的设计由来,其将需求合理拆解成功能,抽象的描述系统的模块,以模块下的功能。功能模块化后,变成可组合、可拆解的单元,在设计时,会将所有信息分解存储在各个表中,界面不会显示所有定义的字段。在设计时,会有几大要求,抽象、模块化、信息隐藏、耦合低、内聚等特性,本系统的设计也符合以上几大特性。制作和显示流程都属于程序员需要分析研究的一部分。每个模块都是相对独立的,系统前台不显示账号操作权限范围外的信息。
4.2功能模块设计
该章节的功能模块设计,只是大概描述了系统的所有功能模块,将功能按权限来讲解。系统总体结构图如图4-1所示。

图4-1 系统总体结构图
4.3 数据库设计
4.3.1数据库设计原则
学习程序设计,如果想要了解数据库管理系统或者是按照系统接口的要求制作的,就必须创建一个数据库管理系统模型,用来存储数据,这样在进行应用程序编程的过程中,就不需要加载操作系统页面的信息,从而提高整个系统的工作效率。在数据库管理系统中承载着众多的数据,应该说,一个管理信息系统的建设中心和基地,也为建设管理信息系统和信息管理系统提出了新的查询、删除、修改和操作功能,使管理信息系统建设可以快速查询需要的数据,而不是直接从代码中查找。信息库管理系统由各个组成部分的信息表按照具体的方法进行准确的归并、排序和组成信息库管理系统。
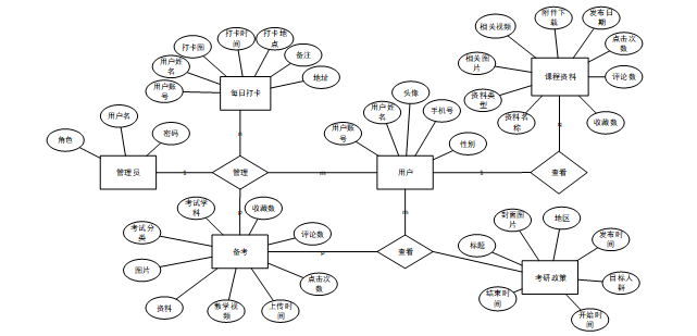
4.3.2数据库E-R图设计
E-R图即实体-联系图,主要作用是提供了解显示数据类型存在的联系的途径,是藐视现实世界的概念模型,其关键要素是实体型、属性、联系。以下是本系统主要的E-R图如下所示。
资料类型信息E-R如图4-2所示。

图4-2 资料类型信息E-R图
用户信息E-R如图4-3所示。

图4-3用户信息E-R图
考研政策E-R如图4-4所示。

图4-4 考研政策E-R图
备考信息E-R如图4-5所示。

图4-5备考信息E-R图
考研互助总体系统E-R如图4-6所示。

图4-6考研互助总体E-R图
4.3.3数据库表结构设计
该系统采用的数据库是MySQL,根据该系统的数据存储特点进行数据库关系表的设计。下面是该系统中关键部分关系表的详细信息。
表4-1:考研论坛
|-----------|-----------|------------|-------|----|-------------------|
| 字段名称 | 类型 | 长度 | 字段说明 | 主键 | 默认值 |
| id | bigint | | 主键 | 主键 | |
| addtime | timestamp | | 创建时间 | | CURRENT_TIMESTAMP |
| title | varchar | 200 | 帖子标题 | | |
| content | longtext | 4294967295 | 帖子内容 | | |
| parentid | bigint | | 父节点id | | |
| userid | bigint | | 用户id | | |
| username | varchar | 200 | 用户名 | | |
| avatarurl | longtext | 4294967295 | 头像 | | |
| isdone | varchar | 200 | 状态 | | |
| istop | int | | 是否置顶 | | 0 |
| toptime | datetime | | 置顶时间 | | |
表4-2:关于我们
|----------|-----------|------------|------|----|-------------------|
| 字段名称 | 类型 | 长度 | 字段说明 | 主键 | 默认值 |
| id | bigint | | 主键 | 主键 | |
| addtime | timestamp | | 创建时间 | | CURRENT_TIMESTAMP |
| title | varchar | 200 | 标题 | | |
| subtitle | varchar | 200 | 副标题 | | |
| content | longtext | 4294967295 | 内容 | | |
| picture1 | longtext | 4294967295 | 图片1 | | |
| picture2 | longtext | 4294967295 | 图片2 | | |
| picture3 | longtext | 4294967295 | 图片3 | | |
表4-3:考试记录表
|--------------|-----------|------------|----------------------------------------------|----|-------------------|
| 字段名称 | 类型 | 长度 | 字段说明 | 主键 | 默认值 |
| id | bigint | | 主键 | 主键 | |
| addtime | timestamp | | 创建时间 | | CURRENT_TIMESTAMP |
| userid | bigint | | 用户id | | |
| username | varchar | 200 | 用户名 | | |
| paperid | bigint | | 往届试题id(外键) | | |
| papername | varchar | 200 | 往届试题名称 | | |
| questionid | bigint | | 试题id(外键) | | |
| questionname | varchar | 200 | 试题名称 | | |
| options | longtext | 4294967295 | 选项,json字符串 | | |
| score | bigint | | 分值 | | 0 |
| answer | varchar | 200 | 正确答案 | | |
| analysis | longtext | 4294967295 | 答案解析 | | |
| ismark | bigint | | 是否批卷 | | 0 |
| type | bigint | | 试题类型,0:单选题 1:多选题 2:判断题 3:填空题(暂不考虑多项填空) 4:主观题 | | 0 |
| myscore | bigint | | 试题得分 | | 0 |
| myanswer | varchar | 200 | 考生答案 | | |
表4-4:试题库表
|--------------|-----------|------------|----------------------------------------------|----|-------------------|
| 字段名称 | 类型 | 长度 | 字段说明 | 主键 | 默认值 |
| id | bigint | | 主键 | 主键 | |
| addtime | timestamp | | 创建时间 | | CURRENT_TIMESTAMP |
| questionname | varchar | 200 | 试题名称 | | |
| options | longtext | 4294967295 | 选项,json字符串 | | |
| score | bigint | | 分值 | | 0 |
| answer | varchar | 200 | 正确答案 | | |
| analysis | longtext | 4294967295 | 答案解析 | | |
| type | bigint | | 试题类型,0:单选题 1:多选题 2:判断题 3:填空题(暂不考虑多项填空) 4:主观题 | | 0 |
| sequence | bigint | | 试题排序,值越大排越前面 | | 100 |
表4-5:资料类型
|---------------|-----------|-----|------|----|-------------------|
| 字段名称 | 类型 | 长度 | 字段说明 | 主键 | 默认值 |
| id | bigint | | 主键 | 主键 | |
| addtime | timestamp | | 创建时间 | | CURRENT_TIMESTAMP |
| ziliaoleixing | varchar | 200 | 资料类型 | | |
| discussnum | int | | 评论数 | | 0 |
| storeupnum | int | | 收藏数 | | 0 |
表4-6:试题表
|--------------|-----------|------------|---------------------------------------------|----|-------------------|
| 字段名称 | 类型 | 长度 | 字段说明 | 主键 | 默认值 |
| id | bigint | | 主键 | 主键 | |
| addtime | timestamp | | 创建时间 | | CURRENT_TIMESTAMP |
| paperid | bigint | | 所属往届试题id(外键) | | |
| papername | varchar | 200 | 往届试题名称 | | |
| questionname | varchar | 200 | 试题名称 | | |
| options | longtext | 4294967295 | 选项,json字符串 | | |
| score | bigint | | 分值 | | 0 |
| answer | varchar | 200 | 正确答案 | | |
| analysis | longtext | 4294967295 | 答案解析 | | |
| type | bigint | | 试题类型,0:单选题 1:多选题 2:判断题 3:填空题(暂不考虑多项填空)4:主观题 | | 0 |
| sequence | bigint | | 试题排序,值越大排越前面 | | 100 |
表4-7:院校信息
|-------------------|-----------|------------|--------|----|-------------------|
| 字段名称 | 类型 | 长度 | 字段说明 | 主键 | 默认值 |
| id | bigint | | 主键 | 主键 | |
| addtime | timestamp | | 创建时间 | | CURRENT_TIMESTAMP |
| yuanxiaodaima | int | | 院校代码 | | |
| yuanxiaomingcheng | varchar | 200 | 院校名称 | | |
| yuanxiaotupian | longtext | 4294967295 | 院校图片 | | |
| diqu | varchar | 200 | 地区 | | |
| nianfen | varchar | 200 | 年份 | | |
| zhaoshengdiqu | varchar | 200 | 招生地区 | | |
| zhuanyemingcheng | varchar | 200 | 专业名称 | | |
| kelei | varchar | 200 | 科类 | | |
| shengkongxian | int | | 省控线 | | |
| luqufenshuxian | int | | 录取分数线 | | |
| zuidiluquwei | int | | 最低录取位 | | |
| zhaoshourenshu | int | | 招收人数 | | |
| zhuanyejieshao | longtext | 4294967295 | 专业介绍 | | |
| yuanxiaojianjie | longtext | 4294967295 | 院校简介 | | |
| clicktime | datetime | | 最近点击时间 | | |
| clicknum | int | | 点击次数 | | 0 |
| storeupnum | int | | 收藏数 | | 0 |
表4-8:往届试题表
|---------|-----------|-----|----------|----|-------------------|
| 字段名称 | 类型 | 长度 | 字段说明 | 主键 | 默认值 |
| id | bigint | | 主键 | 主键 | |
| addtime | timestamp | | 创建时间 | | CURRENT_TIMESTAMP |
| name | varchar | 200 | 往届试题名称 | | |
| time | int | | 考试时长(分钟) | | |
| status | int | | 往届试题状态 | | 0 |
表4-9:用户
|----------------|-----------|------------|------|----|-------------------|
| 字段名称 | 类型 | 长度 | 字段说明 | 主键 | 默认值 |
| id | bigint | | 主键 | 主键 | |
| addtime | timestamp | | 创建时间 | | CURRENT_TIMESTAMP |
| yonghuzhanghao | varchar | 200 | 用户账号 | | |
| mima | varchar | 200 | 密码 | | |
| yonghuxingming | varchar | 200 | 用户姓名 | | |
| touxiang | longtext | 4294967295 | 头像 | | |
| shoujihao | varchar | 200 | 手机号 | | |
| xingbie | varchar | 200 | 性别 | | |
表4-10:资料类型评论表
|-----------|-----------|------------|-------|----|-------------------|
| 字段名称 | 类型 | 长度 | 字段说明 | 主键 | 默认值 |
| id | bigint | | 主键 | 主键 | |
| addtime | timestamp | | 创建时间 | | CURRENT_TIMESTAMP |
| refid | bigint | | 关联表id | | |
| userid | bigint | | 用户id | | |
| avatarurl | longtext | 4294967295 | 头像 | | |
| nickname | varchar | 200 | 用户名 | | |
| content | longtext | 4294967295 | 评论内容 | | |
| reply | longtext | 4294967295 | 回复内容 | | |
表4-11:用户表
|----------|-----------|-----|------|----|-------------------|
| 字段名称 | 类型 | 长度 | 字段说明 | 主键 | 默认值 |
| id | bigint | | 主键 | 主键 | |
| username | varchar | 100 | 用户名 | | |
| password | varchar | 100 | 密码 | | |
| image | varchar | 200 | 头像 | | |
| role | varchar | 100 | 角色 | | 管理员 |
| addtime | timestamp | | 新增时间 | | CURRENT_TIMESTAMP |
表4-12:课程资料评论表
|-----------|-----------|------------|-------|----|-------------------|
| 字段名称 | 类型 | 长度 | 字段说明 | 主键 | 默认值 |
| id | bigint | | 主键 | 主键 | |
| addtime | timestamp | | 创建时间 | | CURRENT_TIMESTAMP |
| refid | bigint | | 关联表id | | |
| userid | bigint | | 用户id | | |
| avatarurl | longtext | 4294967295 | 头像 | | |
| nickname | varchar | 200 | 用户名 | | |
| content | longtext | 4294967295 | 评论内容 | | |
| reply | longtext | 4294967295 | 回复内容 | | |
表4-13:系统简介
|----------|-----------|------------|------|----|-------------------|
| 字段名称 | 类型 | 长度 | 字段说明 | 主键 | 默认值 |
| id | bigint | | 主键 | 主键 | |
| addtime | timestamp | | 创建时间 | | CURRENT_TIMESTAMP |
| title | varchar | 200 | 标题 | | |
| subtitle | varchar | 200 | 副标题 | | |
| content | longtext | 4294967295 | 内容 | | |
| picture1 | longtext | 4294967295 | 图片1 | | |
| picture2 | longtext | 4294967295 | 图片2 | | |
| picture3 | longtext | 4294967295 | 图片3 | | |
表4-14:备考经验评论表
|-----------|-----------|------------|-------|----|-------------------|
| 字段名称 | 类型 | 长度 | 字段说明 | 主键 | 默认值 |
| id | bigint | | 主键 | 主键 | |
| addtime | timestamp | | 创建时间 | | CURRENT_TIMESTAMP |
| refid | bigint | | 关联表id | | |
| userid | bigint | | 用户id | | |
| avatarurl | longtext | 4294967295 | 头像 | | |
| nickname | varchar | 200 | 用户名 | | |
| content | longtext | 4294967295 | 评论内容 | | |
| reply | longtext | 4294967295 | 回复内容 | | |
表4-15:收藏表
|-----------|-----------|------------|------|----|-------------------|
| 字段名称 | 类型 | 长度 | 字段说明 | 主键 | 默认值 |
| id | bigint | | 主键 | 主键 | |
| addtime | timestamp | | 创建时间 | | CURRENT_TIMESTAMP |
| userid | bigint | | 用户id | | |
| refid | bigint | | 商品id | | |
| tablename | varchar | 200 | 表名 | | |
| name | varchar | 200 | 名称 | | |
| picture | longtext | 4294967295 | 图片 | | |
| type | varchar | 200 | 类型 | | 1 |
| inteltype | varchar | 200 | 推荐类型 | | |
| remark | varchar | 200 | 备注 | | |
表4-16:配置文件
|-------|---------|-----|--------|----|-----|
| 字段名称 | 类型 | 长度 | 字段说明 | 主键 | 默认值 |
| id | bigint | | 主键 | 主键 | |
| name | varchar | 100 | 配置参数名称 | | |
| value | varchar | 100 | 配置参数值 | | |
| url | varchar | 500 | url | | |
表4-17:考研政策
|----------------|-----------|------------|------|----|-------------------|
| 字段名称 | 类型 | 长度 | 字段说明 | 主键 | 默认值 |
| id | bigint | | 主键 | 主键 | |
| addtime | timestamp | | 创建时间 | | CURRENT_TIMESTAMP |
| biaoti | varchar | 200 | 标题 | | |
| fengmiantupian | longtext | 4294967295 | 封面图片 | | |
| zhengceneirong | longtext | 4294967295 | 政策内容 | | |
| kaoyanxuzhi | longtext | 4294967295 | 考研须知 | | |
| diqu | varchar | 200 | 地区 | | |
| fabushijian | date | | 发布时间 | | |
| mubiaorenqun | varchar | 200 | 目标人群 | | |
| kaishishijian | datetime | | 开始时间 | | |
| jieshushijian | datetime | | 结束时间 | | |
表4-18:每日打卡
|----------------|-----------|------------|------|----|-------------------|
| 字段名称 | 类型 | 长度 | 字段说明 | 主键 | 默认值 |
| id | bigint | | 主键 | 主键 | |
| addtime | timestamp | | 创建时间 | | CURRENT_TIMESTAMP |
| yonghuzhanghao | varchar | 200 | 用户账号 | | |
| yonghuxingming | varchar | 200 | 用户姓名 | | |
| dakatu | longtext | 4294967295 | 打卡图 | | |
| dakashijian | datetime | | 打卡时间 | | |
| dakadidian | varchar | 200 | 打卡地点 | | |
| beizhu | varchar | 200 | 备注 | | |
| longitude | double | | 经度 | | |
| latitude | double | | 纬度 | | |
| fulladdress | varchar | 200 | 地址 | | |
表4-19:备考经验
|-------------------|-----------|------------|--------|----|-------------------|
| 字段名称 | 类型 | 长度 | 字段说明 | 主键 | 默认值 |
| id | bigint | | 主键 | 主键 | |
| addtime | timestamp | | 创建时间 | | CURRENT_TIMESTAMP |
| kaoshixueke | varchar | 200 | 考试学科 | | |
| kaoshifenlei | varchar | 200 | 考试分类 | | |
| tupian | longtext | 4294967295 | 图片 | | |
| ziliao | longtext | 4294967295 | 资料 | | |
| jiaoxueshipin | longtext | 4294967295 | 教学视频 | | |
| zhishijieshao | longtext | 4294967295 | 知识介绍 | | |
| kaoshijiqiao | longtext | 4294967295 | 考试技巧 | | |
| shangchuanshijian | datetime | | 上传时间 | | |
| clicktime | datetime | | 最近点击时间 | | |
| clicknum | int | | 点击次数 | | 0 |
| discussnum | int | | 评论数 | | 0 |
| storeupnum | int | | 收藏数 | | 0 |
表4-20:课程资料
|-----------------|-----------|------------|--------|----|-------------------|
| 字段名称 | 类型 | 长度 | 字段说明 | 主键 | 默认值 |
| id | bigint | | 主键 | 主键 | |
| addtime | timestamp | | 创建时间 | | CURRENT_TIMESTAMP |
| ziliaomingcheng | varchar | 200 | 资料名称 | | |
| ziliaoleixing | varchar | 200 | 资料类型 | | |
| ziliaojianjie | longtext | 4294967295 | 资料简介 | | |
| xiangguantupian | longtext | 4294967295 | 相关图片 | | |
| xiangguanshipin | longtext | 4294967295 | 相关视频 | | |
| fujianxiazai | longtext | 4294967295 | 附件下载 | | |
| bijijilu | longtext | 4294967295 | 笔记记录 | | |
| faburiqi | date | | 发布日期 | | |
| thumbsupnum | int | | 赞 | | 0 |
| crazilynum | int | | 踩 | | 0 |
| clicktime | datetime | | 最近点击时间 | | |
| clicknum | int | | 点击次数 | | 0 |
| discussnum | int | | 评论数 | | 0 |
| storeupnum | int | | 收藏数 | | 0 |
表4-21:考试分类
|--------------|-----------|-----|------|----|-------------------|
| 字段名称 | 类型 | 长度 | 字段说明 | 主键 | 默认值 |
| id | bigint | | 主键 | 主键 | |
| addtime | timestamp | | 创建时间 | | CURRENT_TIMESTAMP |
| kaoshifenlei | varchar | 200 | 考试分类 | | |
表4-22:地址
|-----------|-----------|-----|---------------|----|-------------------|
| 字段名称 | 类型 | 长度 | 字段说明 | 主键 | 默认值 |
| id | bigint | | 主键 | 主键 | |
| addtime | timestamp | | 创建时间 | | CURRENT_TIMESTAMP |
| userid | bigint | | 用户id | | |
| address | varchar | 200 | 地址 | | |
| name | varchar | 200 | 收货人 | | |
| phone | varchar | 200 | 电话 | | |
| isdefault | varchar | 200 | 是否默认地址[是/否] | | |
第五章 系统功能实现
5.1 前台用户 功能 的 实现
5. 1 前台 用户 功能 模块 实现
当游客打开系统的网址后,首先看到的就是首页界面。在这里,游客能够看到系统首页、院系信息、备考经验、资料类型、课程资料、考研政策、考研论坛、往届试题、个人中心。系统首页界面如图5-1所示:

图5-1系统首页界面
在注册流程中,用户在Vue前端填写必要信息(如用户名、密码等)并提交。前端将这些信息通过HTTP请求发送到php后端。后端处理这些信息,检查用户名是否唯一,并将新用户数据存入MySQL数据库。完成后,后端向前端发送注册成功的确认,前端随后通知用户完成注册。这个过程实现了新用户的数据收集、验证和存储。如图5-2所示:

图5-2 用户注册界面
在登录流程中,用户首先在Vue前端界面输入用户名和密码。这些信息通过HTTP请求发送到php后端。后端接收请求,通过与MySQL数据库交互验证用户凭证。如果认证成功,后端会返回给前端,允许用户访问系统。这个过程涵盖了从用户输入到系统验证和响应的全过程。如图5-3所示:

图5-3 用户登录界面
用户点击考研论坛,在考研论坛页面的搜索栏输入标题等信息,进行查询,还可以查看发布人、发布时间等信息,如有需要可以进行点赞或者评论等操作;如图5-4所示:

图5-4考研论坛页面
用户点击每日打卡,可以查看用户账号、用户姓名、打卡图、打卡时间、打卡地点、备注、地址等信息,还可以进行修改等详情操作,如图5-5所示:

图5-5每日打卡页面
用户点击个人中心,在个人中心页面可以修改个人信息、密码修改,还可以对修改密码、每日打卡、我的发布、我的地址、考试记录、错题本、我的收藏进行详细操作,如图5-6所示。

图5-6个人中心界面图
5. 2 管理员功能 模块实现
管理员登录,通过登录页面填写用户名和密码、角色等信息,点击登录操作,如图5-6所示。

图5-7管理员登录主页面
管理员登录进入系统可以查看系统首页、个人中心、用户、院系信息、考试分类、备考经验、资料类型、课程资料、考研政策、每日打卡、往届试题管理、试题管理、试题库管理、考研论坛、系统管理、考试管理等功能,进行详细操作,如图5-8所示。

图5-8管理员主界面
使用PHP来开发API。您可以创建一个Controller.php文件,其中包含添加、删除、修改和查询用户信息的功能。这些功能会与数据库进行交互,可以使用mysqli来操作MySQL数据库。例如,添加用户信息的函数会接收前端发送的POST请求,包含用户信息,并将这些信息插入到数据库的用户表中。在前端,使用Vue.js来构建用户界面。创建一个用户信息的Vue组件,它会有表单用于输入用户的信息,和列表展示所有用户的信息。通过Vue的数据绑定和事件处理,当表单提交时,可以发送一个请求到后端的API,实现添加用户信息的功能。同样地,可以通过发送不同的请求来实现用户信息的查询、修改和删除。如图5-9所示。

图5-9用户管理界面
使用PHP来开发API。您可以创建一个Controller.php文件,其中包含添加、删除、修改和查询院系信息的功能。这些功能会与数据库进行交互,可以使用mysqli来操作MySQL数据库。例如,添加院系信息的函数会接收前端发送的POST请求,包含院系信息,并将这些信息插入到数据库的院系表中。在前端,使用Vue.js来构建用户界面。创建一个院系信息的Vue组件,它会有表单用于输入院系的信息,和列表展示所有院系的信息。通过Vue的数据绑定和事件处理,当表单提交时,可以发送一个请求到后端的API,实现添加院系信息的功能。同样地,可以通过发送不同的请求来实现院系信息的查询、修改和删除。如图5-10所示。

图5-10院系信息管理界面
管理员点击考试分类,在考试分类页面对考试分类等信息,可以查询或者添加、删除考试分类等操作。如图5-11所示:

图5-11考试分类界面
管理员点击备考经验,在备考经验页面对考试学科、考试分类、图片、资料、教学视频、上传时间、点击次数、评论数、收藏数等信息,可以查询、添加或删除备考经验等操作。如图5-12所示:

图5-12备考经验界面
管理员点击资料类型,在资料类型页面对资料类型、评论数、收藏数等信息,可以查询、添加或删除资料类型等操作。如图5-13所示:

图5-13资料类型界面
管理员点击课程资料,在课程资料页面对资料名称、资料类型、相关图片、相关视频、附件下载、发布日期、点击次数、评论数、收藏数等信息,可以查询、添加或删除课程资料等操作。如图5-14所示:

图5-14课程资料界面
管理员点击考研政策,在考研政策页面对标题、封面图片、地区、发布时间、目标人群、开始时间、结束时间等信息,可以查询、添加或删除考研政策等操作。如图5-15所示:

图5-15考研政策界面
管理员点击每日打卡,在每日打卡页面对用户账号、用户姓名、打卡图、打卡时间、打卡地点、备注、地址等信息,可以查询等操作。如图5-16所示:

图5-16每日打卡界面
管理员点击试题管理,在试题管理页面对往届试题、试题名称、分值、答案、类型等信息,可以查询、删除试题信息等操作。如图5-17所示:

图5-17试题管理界面
第六章 系统测试
6.1系统测试的目的
测试是为了发现问题,而不是证明程序没有问题。测试是可编写测试用例来描述测试的步骤、预想的界面或效果与实际的差距,来验证程序是否正确。测试的原则有几条,测试需要输入条件和输出结果,制定测试用例来规范测试的步骤,也会适当的推进测试的进度。正常的测试流程是从项目立项开始,就可按需求先写测试用例,与程序开发同步进行,等程序开发完成,测试用例也可同时完成,等程序开发交接到测试时,可直接展开测试工作[13]。
6.2软件测试过程
软件测试是软件设计的最后一个阶段,它贯穿于整个设计过程,是一项巨大的任务。软件测试需要测试程序的所有部分。每个部分的测试是不同的,在测试之前需要分为以下几个阶段:
一、单元测试,即模块测试;这是检查软件程序代码的测试。用于软件的最小单位部分。单元测试分为手动测试和动态测试。为了保证程序算法的正确性,静态检测应标准化程序的逻辑、标准化和正确性。该步骤是检测尽可能多的错误。动态检测通过将实际结果与预期结果进行比较来检测错误[14]。
二、集成测试:该测试基于单元测试,用于测试系统的各个功能模块。任何软件设计都会有一个集成阶段,因此在软件测试过程中,集成测试是必不可少的一部分。在集成测试过程中,由于测试是在模块之间进行的,因此在测试过程中可能不会发现问题,但在整个测试过程中会暴露出来。同时,在集成测试过程中,注意模块连接过程中是否有数据丢失。还应注意的是,尽管单个模块的误差可能很少且没有影响,但拼接可能对系统产生很大影响。
三、系统测试:系统测试遵循集成测试。系统测试将通过集成测试的部分作为整个系统的一部分。它与电子设备的所有软硬件一起,可以通过实际操作检测模拟的实际环境中是否存在错误。系统测试需要与计划中的理想情况进行比较,以找出与预期的差异。在分析设计器后确定如何修改。在软件的实际操作过程中,会出现许多意外错误,测试人员可能无法在第一时间解决问题。因此,系统测试应尽可能在实际运行情况下进行,以达到更好的测试目的。
四、验收测试:验收测试是在设计完成和发布之前对系统的最终测试。它需要了解用户和合作伙伴的需求。我们将与他们一起完成测试,并根据他们的需求进行有针对性的修改,成为能够更好地同时满足两者需求的软件[15]。
6.3系统测试用例
性能测试是指通过自动化测试工具模拟系统在不同负载和压力情况下,观察平均响应时间、CPU占用率和内存占用率等性能评价指标的变化情况,以检验系统性能是否能达到预期目标,确保平台上线后稳定运行。
本文采用开源的测试工具JMeter模拟用户对平台API网关的并发请求行为,并发量从200开始逐渐递增,利用JMeter自带的监听器与插件记录平均响应时间、CPU占用率和内存占用率等性能评价指标,具体测试结果如表6.1所示。
表6.1 API网关性能测试结果

由测试结果可知,在系统并发量逐渐递增到1200的过程中,平均响应时间控制在1.5秒内,异常率保持为0%,响应失败率小于5%} CPU占用率小于80%,内存占用率小于95%,达到了预期的性能目标。当并发量达到1400时,有一部分请求出现异常,各项性能指标也超出以上标准,说明目前系统在1400并发请求时达到了性能瓶颈。
结 论
本系统将采用Vscode为该系统的开发工具,PHP 语言进行开发。系统从选题开始,共经历了搜集选题背景信息和选题目的及意义的分析,通过对国内外的研究,需求分析的整理,数据库的模型和表的设计,具体代码的实现。
通过调研和分析,该系统的功能设计为注册登录、个人信息修改、用户、院系信息、备考经验、课程资料、考研政策、每日打卡、往届试题、试题、试题库、考研论坛、考试等功能。
该系统从设计和实现,再到系统的测试,每个环节都一一经历学习,每个环节都顺利完成。其实,在配置系统的开发工具时,就已遇到各种问题,但在导师和同学的帮助下,都已顺利的解决。本系统有诸多功能都不够完善,希望日后技术和经验都更丰富的情况下,能完善系统的不足之处。
致 谢
行文至此,意味着我的大学生涯也即将结束,转眼间,我的大学生涯即将结束,四年的大学生涯即将画上了句号,这四年的时光弹指一瞬,仿佛都在梦的昨天。
年年遇人,人遇去去,遇遇至散散。每忆同行之挚友,轻重自在心头。思年少青春岁月,怀逸兴,畅聊彻夜至天明。携清风,共赏人间山河远阔。而今留此片言只语托尺素,情长纸短聊表相思。这四年的学习生活也让我受益匪浅,让我见识了这些形形色色的人和事,感谢在这四年里帮助过我的老师和同学。对系统的胜利完成,在这期间为了实现的更好,整个过程中付出很多的时间和精力,这段时光终将难忘。
首先要感谢的是我的导师老师,是他带我走入这一领域,耐心地教导我成为一名具有专业素质的本科生,在我遇到困难的时候给予我鼓励,在我困惑的时候给我正确的指引,在此谨向您表示最衷心的感谢!
同时,我也要感谢我的室友们,是他们的努力拼搏的精神感染了我,在我遇到困难时不断鼓励我,给我动力;在我需要帮助时伸出援手,替我分担,感谢他们在这四年中与我并肩作战!
此外,我还要感谢师兄师姐们,在我遇到难题时耐心为我解惑,主动与我分享他们的经验,让我在探究学术的路上少走了很多弯路。我也很感谢后来遇到的各位师弟,与我积极地探讨学术,对我的实验开展做了很大贡献。
最后,借此机会,祝愿身边遇到的每一位:万般熙攘化清风朗月,四方梦想皆如愿以偿。
参考文献
1\]SilberschatzKorth Sudarshan 著,北京大学 杨冬青 李红燕 唐世渭等翻译 数据库系统概念(原书第6版)机械工业出版社,2019 \[2\] 于小鹏 MySQL 2019 清华大学出版社, 2021 \[3\] \[美\]Christian Nagel 著,李铭译清华大学出版社 C#高级编程 2020 \[4\] 王红陈功平张寿安李家兵曹维祥金先好金宗安胡琼著,数据库案例与应用开发项目教程清华大学出版社 2020 \[5\] 罗福强 C#程序开发教程中国电力出版社 2021 \[6\] \[英\]马克·J.普赖斯(Mark J. Price)著王莉莉译清华大学出版社 C# 8.0和.PHP Core 3.0高级编程 2020 \[7\] \[英\]约翰·夏普(John Sharp)著周靖译 Visual C#从入门到精通(第9版)清华大学出版社 2019 \[8\] 肖宏启、苏畅著, .PHP网站开发项目化教程(第2版) 清华大学出版社 2021 \[9\] 徐洁罄. 数据库技术实用教程中国铁道出版社 2020 \[10\]赵良辉.MySQL数据库轻松实务-基于MySQL 2015.MySQL 2016 华南理工大学出版社 2019 \[11\]黄梯云李一军.管理信息系统(第7版) 北京: 高等教育出版社,2019年. \[12\]胡艳丽. MySQL 2019数据库原理及应用北京:清华大学出版社2021 \[13\]Alex Petrov,Database Internals (A deep-dive into how distributed data systems work).US: O'Reilly Media. Inc, 2020 \[14\] Abraham Silberschatz Professor / Henry F Korth / S Sudarshan. Database System Concepts (7th Edition), US: McGraw-Hill Education, Inc, 2020 \[15\] James Singleton. ASP.PHP Core 2 High Performance. British:Packt Publishing, Inc,2019 > > ## **免费领取项目源码,请点赞❤️关注收藏并私信博主,谢谢!** > > ## **免费领取项目源码,请点赞❤️关注收藏并私信博主,谢谢!** > > ## **免费领取项目源码,请点赞❤️关注收藏并私信博主,谢谢!** >