本文介绍了一个基于77E58(与 89C51 同系列 )的多功能控制平台,采用"主控+RS-232通信+LCD显示+EEPROM存储"的架构。
1.背景
单片机作为系统核心控制器的地位愈发突出。然而,实际工程中外设种类繁多,通信接口标准并不统一。例如,传统工业设备仍大量采用 RS-232 接口,而现代单片机通常以 TTL 电平进行 UART 通信;设备的运行状态则常需以人机界面形式直观呈现;部分系统同样需要具备掉电数据保存能力。因此,在单片机系统与外部设备之间,为了确保通信兼容性和交互性,必须引入电平转换、电路扩展及信息输出等接口模块。
2.设计
结构:"主控单片机 + RS-232 通信接口 + LCD 显示 + EEPROM 存储 + 时钟与复位 + 电源滤波"。
设计内容包括:构建单片机最小系统电路、实现 TTL 与 RS-232 电平互转、搭建点阵液晶显示模块并加入外部 EEPROM 存储及按键复位与稳压滤波电路,形成一套具备通信、显示与参数保存功能的基本控制平台。
在系统整体结构中,77E58单片机承担运算与控制任务,其内部 UART 为外部通信提供基础。为了适配传统工业设备常用的 RS-232 通信标准,系统采用 MAX3232 电平转换芯片完成 TTL 与 RS-232 电平的双向匹配,使外部串口设备能够与单片机安全可靠地连接。
总体原理图

3.子模块说明
3.1 单片机最小系统电路(U3:77E58)

| 引脚/信号 | 连接对象 | 作用说明 |
|---|---|---|
| TXD(P3.1) | MAX3232 T1IN | 单片机串口发送输出 |
| RXD(P3.0) | MAX3232 R1OUT | 单片机串口接收输入 |
| A0~A7 | LCD12232 数据端 | 8bit 数据总线传输显示数据与指令 |
| D/I、R/W、E | LCD 控制端 | 显示控制逻辑线(模式、读写、使能) |
| SDA、SCL | EEPROM U2 | I²C 数据与时钟通信 |
| RST | K1+RC复位电路 | 上电及按键复位功能 |
| X1/X2 | 晶振 Y1 | 提供系统工作时钟 |
| VCC/GND | 电源系统 | 供电与地参考 |
其最小系统部分包括时钟、复位、电源及必要的 I/O 引脚连接。芯片的 RXD、TXD 引脚分别通过网络标号 PC_RXD 、PC_TXD 引出,用于后续与串口电平转换电路连接。引脚 A0~A7 与液晶显示模块的数据总线对应连接,用于并行方式向 LCD12232 发送显示数据和指令。SCL、SDA 引脚则作为 I²C 总线接口,与外部 EEPROM 模块 U2 相连,实现参数的掉电保存。RST 引脚由复位电路控制,在上电及按键动作时对单片机进行初始化复位。
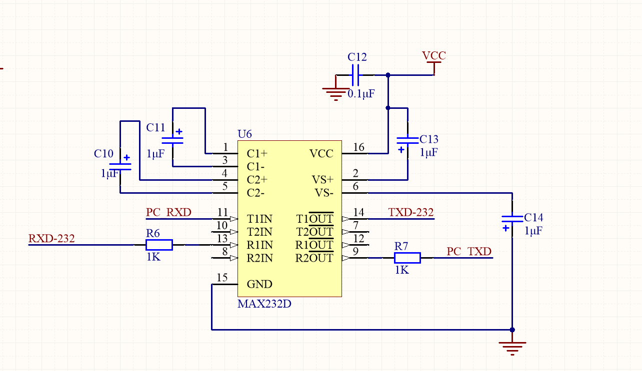
3.2 串口电平转换电路(U6:MAX3232D + P1 接口)


| 引脚/信号 | 连接对象 | 作用说明 | 电平/标准 |
|---|
|------|---------|--------------------|-----|
| T1IN | MCU TXD | TTL → RS232 电平转换输入 | TTL |
|-------|--------------|---------------|--------|
| T1OUT | P1 → TXD-232 | 向外部设备输出串口发送数据 | RS-232 |
|------|--------------|------------|--------|
| R1IN | P1 ← RXD-232 | 接收外设串口信号输入 | RS-232 |
|-------|---------|--------------------|-----|
| R1OUT | MCU RXD | RS232 → TTL 电平转换输出 | TTL |
|----------|------|----------------|------|
| C10~C13 | 外围电容 | 产生 ±驱动电压的电荷泵组件 | 必需结构 |
|---------|------|------------|--------|
| VCC/GND | 电源系统 | 驱动内部逻辑与电荷泵 | +5V/0V |
|-------|----------|--------------------|--------|
| P1 接口 | 上位机或工控设备 | RS232 通信接口(DB9 标准) | RS-232 |
77E58 内部 UART 采用 TTL 电平,而上位机串口、工业设备接口普遍采用 RS-232 标准。U6 选用 MAX3232D 作为电平转换芯片,完成 TTL↔RS-232 的双向转换。其内部通过 C10、C11、C12、C13 等电荷泵电容产生±电压,为 RS-232 驱动级提供能量。
在信号连接上,单片机侧的串口信号以 PC_TXD 、PC_RXD 的形式接入 MAX3232:
-
PC_TXD → T1IN :单片机发送的 TTL 电平串口数据进入 T1IN,经芯片转换后从 T1OUT 输出为 RS-232 电平,对应网络 TXD-232,再通过接口 P1 的相应引脚送往上位机。
-
RXD-232 → R1IN :从上位机收到的 RS-232 信号首先进入 R1IN,芯片完成电平和逻辑转换后,从 R1OUT 输出为 TTL 电平,对应网络 PC_RXD,最终接入单片机 RXD 引脚。
P1 为 DB9 型串口插座,RXD-232、TXD-232 及地线引出至外部,构成标准串口接口。通过该模块,系统即可与 PC 串口或其它 RS-232 设备稳定通信。
说明:
P1 为 DB9 型 RS-232 标准接口,其中 RXD-232、TXD-232 以及地信号分别引出至外部设备。串口信号经过 MAX3232 进行电平转换后,可与 PC 串口或工业控制设备进行稳定通信,实现上位机调试与数据传输功能。
本设计对外通信优先采用 RS-232 接口,原因在于这种工业级串口电平具有远距离传输能力和更强的抗干扰性能,便于与 PLC、工业终端及调试设备直接连接。若用于普通 PC 调试,也可通过 USB-RS232 转换器灵活适配。因此系统具备更好的工程通用性,而不仅限于短距离 TTL 串口通信。
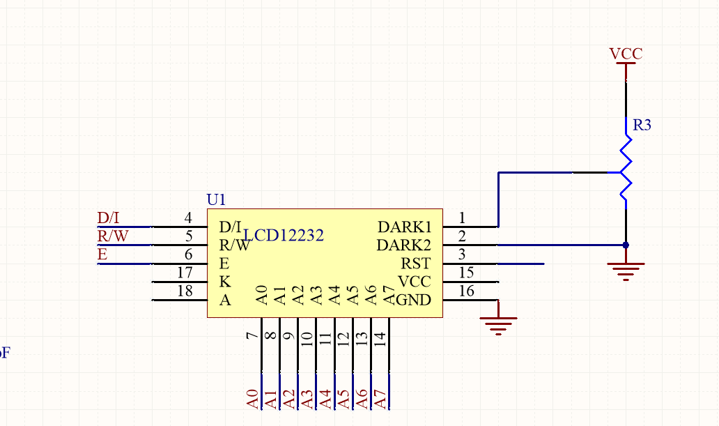
3.3 液晶显示模块电路(U1:LCD12232)

| 信号/引脚 | 连接对象 | 作用说明 | 电平属性 |
|---|
|--------|--------|-----------|-----|
| A0~A7 | MCU数据线 | 8 位并行数据传输 | TTL |
|-----|--------|--------|-----|
| D/I | MCU控制线 | 指令选择控制 | TTL |
|-----|--------|--------|-----|
| R/W | MCU控制线 | 数据读写控制 | TTL |
|---|--------|--------------|-----|
| E | MCU控制线 | LCD 使能信号锁存数据 | TTL |
|-----|----------|-----------|-----|
| RST | MCU或复位电路 | 显示模块初始化复位 | TTL |
|------------------|--------|-----------|--------|
| DARK1、DARK2 + R3 | 电源背光电路 | 背光供电与亮度限流 | +5V/可调 |
|---------|------|--------|--------|
| VCC/GND | 电源输入 | 提供逻辑电源 | +5V/0V |
U1 为 LCD12232 型点阵液晶显示模块,用于实时显示单片机运行状态、调试信息或相关数据。模块与单片机之间采用并行总线加控制线的方式连接:
-
A0~A7:八位数据线,与单片机的 A0~A7 引脚一一对应连接,构成 8bit 数据总线,用于传输字符码及控制命令。
-
D/I、R/W、E:控制线分别用于选择数据/指令、读写方向以及使能信号。单片机通过对这三条线的时序控制,完成对液晶内部寄存器和显存的读写操作。
-
RST:液晶模块复位端,与单片机或上电复位电路相连,在系统初始化阶段对显示模块进行清零。
-
VCC、AGND:为液晶逻辑电路提供稳定的 5V 电源及地。
-
DARK1、DARK2 + R3:为背光电路供电,R3 起限流作用,通过调节阻值可改变背光亮度。
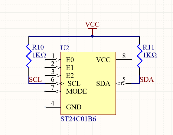
3.4 外部 EEPROM 存储模块(U2:ST24C01B6)

| 信号/引脚 | 连接对象 | 作用说明 | 电平/协议信息 |
|---|
|-----|-----------|---------|-----|
| SDA | MCU I/O 端 | 双向串行数据线 | I²C |
|-----|-----------|--------|-----|
| SCL | MCU I/O 端 | 串行时钟信号 | I²C |
|-----------|---------|-------------------|------|
| R10 / R11 | 上拉至 VCC | I²C 总线电平保持为高电平空闲态 | 必需上拉 |
|----------|---------|---------|-----|
| E0/E1/E2 | GND(接地) | 固定地址选择码 | TTL |
|------|------|--------|-----|
| MODE | 固定电平 | 设置通信模式 | TTL |
|---------|------|-------|--------|
| VCC/GND | 电源系统 | 供电与接地 | +5V/0V |
U2 采用 ST24C01B6 串行 EEPROM,为系统提供小容量的非易失性存储空间。该器件通过 I²C 总线与主控单片机通信:
-
SCL、SDA 分别通过上拉电阻 R10、R11 接至 VCC,并与单片机的 SCL、SDA 引脚相连,构成双线串行总线。
-
E0、E1、E2 地址选择引脚在本设计中固定接法,用于确定器件在总线上的地址。
-
MODE 用于配置器件工作模式,一般接至固定电平。
-
VCC、GND 提供工作电源。
该模块可用于存储串口通信参数、校准系数或用户设置等信息,掉电后仍可保持,为系统提供一定的数据保持能力。
说明:对于"SCL、SDA 分别通过上拉电阻 R10、R11 接至 VCC,"
由于 I²C 总线采用开漏驱动方式,主从双方只能主动下拉电平,而释放时需依靠外部上拉电阻将总线恢复为高电平。因此,SCL 与 SDA 均通过 R10、R11 上拉至 VCC,以保证总线逻辑电平稳定,符合 I²C 通信接口规范。
3.5 复位与时钟电路
复位电路由按键 K1、电阻 R1、R2 以及电容 C1 组成。上电瞬间,C1 处于未充电状态,使 RST 节点保持高电平一段时间,单片机完成上电复位;当 C1 充电结束后,RST 自动回到低电平进入正常工作状态。按下按键 K1 时,通过放电通路使 RST 再次拉高,实现手动复位功能。
时钟电路由晶体振荡器 Y1 及两端的负载电容 C2、C3 构成,分别接至 X1、X2 引脚。该振荡电路为单片机提供稳定的系统时钟频率,是串口波特率和整个系统时序的基础。
3.6 电源与去耦滤波电路
在电源入口处,采用 C6(10µF)与 C7(0.1µF)并联接在 VCC 与地之间,用于电源滤波。大容量电解电容 C6 主要抑制低频波动与电压跌落,小容量瓷片电容 C7 主要滤除高频噪声与尖峰干扰,从而保证单片机、液晶和通信电路获得较为纯净、稳定的电源电压,提升系统抗干扰能力和运行可靠性。