一、前言
React 的合成事件系统是一套精密的机制,它并非简单地对原生事件进行封装,而是一个集成了事件委托、跨平台抽象 与优先级调度三大核心设计于一体的综合解决方案。本文将以源码导览的形式,深入这三大支柱。
1.1 事件委托
React 通过事件委托模式,极大地提升了应用的性能与可维护性。它并非为每个组件单独绑定事件,而是将几乎所有事件的监听器统一绑定在应用的根节点上。
- 原理 :当一个元素的事件被触发时,该事件会沿着 DOM 树向上"冒泡"。React 在根节点捕获这个事件,并通过事件的
target属性,反向追溯到触发事件的真实组件(Fiber 节点)。 - 优势:显著减少了内存中的事件监听器数量,并简化了组件销毁时的垃圾回收,有效避免了内存泄漏。
注意 :并非所有事件都适合委托。对于那些原生不冒泡的事件(如
scroll,focus,blur),React 会选择在目标元素上单独进行监听。
1.2 跨平台抽象
为了抹平不同浏览器的实现差异,React 构建了一个强大的抽象层。这一层主要由两部分组成:
- 合成事件对象 (SyntheticEvent) :这是开发者在事件回调中接触到的
e对象。它封装了原生事件,并提供了一套标准、稳定的 API(如e.stopPropagation(),e.preventDefault()),确保在所有浏览器中行为一致。 - 事件插件系统 (Event Plugin System) :这是合成事件能够运作的底层架构。React 将不同事件的处理逻辑(如
click、change)拆分到不同的插件中(SimpleEventPlugin,ChangeEventPlugin等)。这种可插拔的设计,不仅隔离了复杂性,也使得 React 可以灵活地模拟或修复特定事件在某些浏览器上的行为。
1.3 优先级调度
为了确保 UI 的流畅响应,React 的事件系统与内部的调度器(Scheduler)和 Lane 优先级模型紧密相连。它将事件划分为不同的优先级:
- 离散事件 (DiscreteEvent) :如
click,keydown。这类用户直接、期望立即得到反馈的交互,拥有最高优先级。 - 连续事件 (ContinuousEvent) :如
mousemove,scroll。这类会持续触发的事件,优先级次之。 - 默认事件 (DefaultEvent) :如
load,error等。优先级更低。
当一个事件触发了状态更新(setState)时,该更新会继承事件的优先级。调度器会优先处理高优先级的更新,确保用户的点击等操作能得到最快响应,即使当时有其他低优先级的渲染任务正在进行。
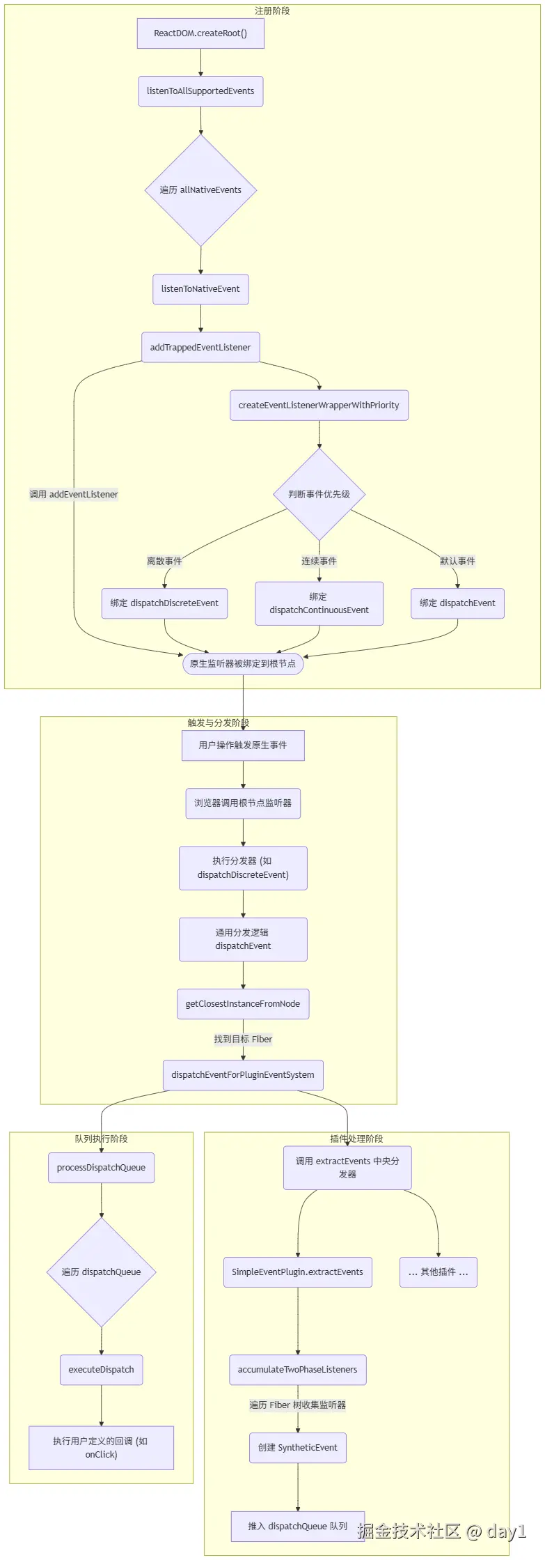
二、事件委托与注册:从根节点到优先级分发器
React 的事件委托机制远比"在根节点上调用 addEventListener"要复杂。它是一套包含动态事件收集、优先级判断、分发器绑定和真实 DOM 监听的完整流程。
2.1 listenToAllSupportedEvents:事件的动态注册
当我们调用 ReactDOM.createRoot(root).render() 时,listenToAllSupportedEvents 会被调用,以确保所有 React 支持的事件都已被监听。
javascript
// allNativeEvents 是通过遍历所有插件的 supportedEvents 聚合而成的 Set
// nonDelegatedEvents 包含 'scroll' 等,这些事件只在目标元素上监听,不参与委托
export function listenToAllSupportedEvents(rootContainerElement: EventTarget) {
if (!rootContainerElement[listeningMarker]) {
rootContainerElement[listeningMarker] = true;
allNativeEvents.forEach((domEventName) => {
if (domEventName !== "selectionchange") {
// 对于非委托事件,只在捕获阶段监听
if (!nonDelegatedEvents.has(domEventName)) {
// 冒泡阶段的委托监听
listenToNativeEvent(domEventName, false, rootContainerElement);
}
// 所有事件都在捕获阶段进行委托监听
listenToNativeEvent(domEventName, true, rootContainerElement);
}
});
}
}
2.2 listenToNativeEvent -> addTrappedEventListener:创建监听器
listenToNativeEvent 并不会直接调用 addEventListener,而是经过层层封装,最终由 addTrappedEventListener 完成。
javascript
function listenToNativeEvent(
domEventName: DOMEventName,
isCapturePhase: boolean,
target: EventTarget
) {
let eventSystemFlags = 0;
if (isCapturePhase) {
eventSystemFlags |= IS_CAPTURE_PHASE; // 标记为捕获阶段
}
addTrappedEventListener(target, domEventName, eventSystemFlags);
}
function addTrappedEventListener(
targetContainer: EventTarget,
domEventName: DOMEventName,
eventSystemFlags: EventSystemFlags
) {
// 关键:创建带有优先级的监听器包裹函数
const listener = createEventListenerWrapperWithPriority(
targetContainer,
domEventName,
eventSystemFlags
);
// ... 此处还有 passive listener 的判断和 addEventListener 的调用逻辑 ...
targetContainer.addEventListener(domEventName, listener, isCapturePhase);
}
2.3 createEventListenerWrapperWithPriority:连接委托与优先级
这是整个事件注册流程中最核心的函数之一。它根据事件的类型,返回一个特定优先级的分发函数 (dispatchDiscreteEvent 或 dispatchContinuousEvent 等),并将事件名、容器等信息通过 .bind 的方式预先传入。
javascript
export function createEventListenerWrapperWithPriority(
targetContainer: EventTarget,
domEventName: DOMEventName,
eventSystemFlags: EventSystemFlags
): Function {
// 1. 获取事件的优先级
const eventPriority = getEventPriority(domEventName);
let listenerWrapper;
// 2. 根据优先级,选择不同的分发器
switch (eventPriority) {
case DiscreteEventPriority: // e.g., click, keydown
listenerWrapper = dispatchDiscreteEvent;
break;
case ContinuousEventPriority: // e.g., mousemove, scroll
listenerWrapper = dispatchContinuousEvent;
break;
case DefaultEventPriority:
default:
listenerWrapper = dispatchEvent; // 通用分发器
break;
}
// 3. 绑定参数,返回最终的监听器函数
return listenerWrapper.bind(
null,
domEventName,
eventSystemFlags,
targetContainer
);
}
补充:优先级的真正用途
这里根据
eventPriority选择不同的dispatch函数,其意义远不止是选择一个函数名。真正的关键在于这些dispatch函数内部会通过setCurrentUpdatePriority,将整个事件处理流程包裹在对应的优先级上下文中。
dispatchDiscreteEvent的真实源码如下:
javascriptfunction dispatchDiscreteEvent( domEventName: DOMEventName, eventSystemFlags: EventSystemFlags, container: EventTarget, nativeEvent: AnyNativeEvent ) { const prevTransition = ReactSharedInternals.T; ReactSharedInternals.T = null; const previousPriority = getCurrentUpdatePriority(); try { // 关键:设置当前更新的优先级为离散事件优先级 setCurrentUpdatePriority(DiscreteEventPriority); dispatchEvent(domEventName, eventSystemFlags, container, nativeEvent); } finally { // 保证在执行完毕后恢复之前的优先级 setCurrentUpdatePriority(previousPriority); ReactSharedInternals.T = prevTransition; } }
setCurrentUpdatePriority会设置一个模块内的全局变量。这样做确保了后续在事件回调中(如onClick)触发的任何状态更新(setState),都会通过getCurrentUpdatePriority读取到这个DiscreteEventPriority。调度器据此便知这是一个高优先级任务,需要尽快执行(在 Concurrent 模式下通常会同步执行),从而保证了用户交互的即时响应。这正是 React 优先级调度机制与事件系统连接的枢纽。
至此,注册阶段完成。当一个原生 click 事件在根节点被触发时,实际执行的是被 bind 过的 dispatchDiscreteEvent 函数。
三、事件分发与调度:从分发器到插件系统
3.1 dispatchDiscreteEvent:高优先级事件分发
以离散事件为例,dispatchDiscreteEvent 会确保事件的同步执行,并在需要时处理并发渲染中的阻塞情况。
javascript
function dispatchDiscreteEvent(
domEventName,
eventSystemFlags,
container,
nativeEvent
) {
// ... 省略 ...
// 最终会调用通用的 dispatchEvent 逻辑
dispatchEvent(domEventName, eventSystemFlags, container, nativeEvent);
}
// 通用 dispatchEvent 的核心逻辑
function dispatchEvent(
domEventName,
eventSystemFlags,
targetContainer,
nativeEvent
) {
// ...
// 1. 检查在并发渲染中,是否有更高优先级的任务正在进行,导致当前事件被阻塞
let blockedOn = findInstanceBlockingEvent(nativeEvent);
if (blockedOn === null) {
// 2. 如果没有阻塞,直接启动插件系统
dispatchEventForPluginEventSystem(
domEventName,
eventSystemFlags,
nativeEvent
// ...
);
return;
}
// 3. 如果存在阻塞(通常发生在 Hydration 期间),则尝试同步完成阻塞的渲染任务
// ... 此处包含 attemptSynchronousHydration 等复杂逻辑 ...
}
3.2 dispatchEventForPluginEventSystem:启动插件系统
这是从"事件分发"到"事件处理"的桥梁。它负责找到事件发生的真实目标 Fiber,并调用插件系统的中央分发器。
javascript
function dispatchEventForPluginEventSystem(
domEventName: DOMEventName,
eventSystemFlags: EventSystemFlags,
nativeEvent: AnyNativeEvent
// ...
) {
// 1. 从原生事件目标找到最近的 Fiber 实例
const nativeEventTarget = getEventTarget(nativeEvent);
const targetInst = getClosestInstanceFromNode(nativeEventTarget);
// 2. 调用所有插件进行事件提取
const dispatchQueue = [];
extractEvents(
dispatchQueue,
domEventName,
targetInst,
nativeEvent
// ...
);
// 3. 执行队列中的监听器
processDispatchQueue(dispatchQueue, eventSystemFlags);
}
四、插件系统与跨平台抽象
4.1 extractEvents 中央分发器
DOMPluginEventSystem.js 中的 extractEvents 函数是插件系统的"派单中心"。它不自己处理逻辑,而是按顺序调用所有插件,让它们各自处理自己关心的事件。
javascript
function extractEvents(
dispatchQueue: DispatchQueue,
domEventName: DOMEventName
// ...
) {
// 1. 首先调用最基础的 SimpleEventPlugin
SimpleEventPlugin.extractEvents(
dispatchQueue,
domEventName
// ...
);
// 2. 然后依次调用其他作为 Polyfill 的插件
EnterLeaveEventPlugin.extractEvents(/* ... */);
ChangeEventPlugin.extractEvents(/* ... */);
SelectEventPlugin.extractEvents(/* ... */);
BeforeInputEventPlugin.extractEvents(/* ... */);
// ...
}
4.2 SimpleEventPlugin:标准事件处理流水线
作为最核心的插件,SimpleEventPlugin 的 extractEvents 负责处理大部分一对一的标准事件。
它的工作流程是:
- 识别事件 :通过
topLevelEventsToReactNames映射表,将click转换为onClick。 - 选择构造函数 :通过一个
switch语句,为click事件选择SyntheticMouseEvent作为合成事件的构造函数。 - 收集监听器 :调用
accumulateSinglePhaseListeners或accumulateTwoPhaseListeners,在 Fiber 树上从事件目标开始向上遍历,收集所有props.onClick和props.onClickCapture的监听器。 - 创建任务 :如果收集到监听器,则创建一个
SyntheticMouseEvent实例,并和监听器数组一起打包成{event, listeners}对象,推入dispatchQueue。
4.3 ChangeEventPlugin:复杂事件的模拟
ChangeEventPlugin 则展示了插件系统如何作为 Polyfill 抹平浏览器差异。它会监听 input, keydown, click 等多个原生事件,通过内部状态追踪,最终模拟出在所有表单元素上行为都统一的 onChange 事件,并将其任务推入 dispatchQueue。
五、队列执行与回调触发
5.1 processDispatchQueue 与 executeDispatch
在所有插件完成工作后,processDispatchQueue 会遍历 dispatchQueue 队列,并根据当前是捕获还是冒泡阶段,以正确的顺序执行所有收集到的监听器。
javascript
export function processDispatchQueue(
dispatchQueue: DispatchQueue,
eventSystemFlags: EventSystemFlags
): void {
const isCapturePhase = (eventSystemFlags & CAPTURE_PHASE) !== 0;
for (let i = 0; i < dispatchQueue.length; i++) {
const { event, listeners } = dispatchQueue[i];
if (isCapturePhase) {
// 捕获阶段:正序执行
for (let j = 0; j < listeners.length; j++) {
executeDispatch(event, listeners[j]);
if (event.isPropagationStopped()) break;
}
} else {
// 冒泡阶段:逆序执行
for (let j = listeners.length; j-- > 0; ) {
executeDispatch(event, listeners[j]);
if (event.isPropagationStopped()) break;
}
}
}
}
function executeDispatch(event: ReactSyntheticEvent, listener: Function): void {
// 在执行前检查事件是否已被停止传播
if (event.isPropagationStopped()) {
return;
}
// 真正执行用户定义的回调函数
listener(event);
}
这个过程清晰地展示了 React 事件系统是如何解耦"收集"和"执行"这两个步骤的,为批处理和并发渲染中的复杂调度提供了可能。
六、整体流程图

七、总结
回顾 React 事件系统,三个技术贯穿始终:一是委托 + 合成事件,既减少监听数量又抹平浏览器差异,解决原生事件的性能与兼容痛点;二是插件化架构,将不同类型事件(如鼠标、表单、进入离开)的处理逻辑解耦,方便扩展与维护;三是优先级协同,通过离散 / 连续事件的优先级划分,让用户关键交互(点击、输入)优先响应,平衡流畅度与主线程效率。