宝子们,这是今年做的单片机嵌入式设计,可以用于当毕设,设计的软件部分,也是有源码的,可编写的,可以买资料,也可以找我买一套,也可以定制。
5 功能概括
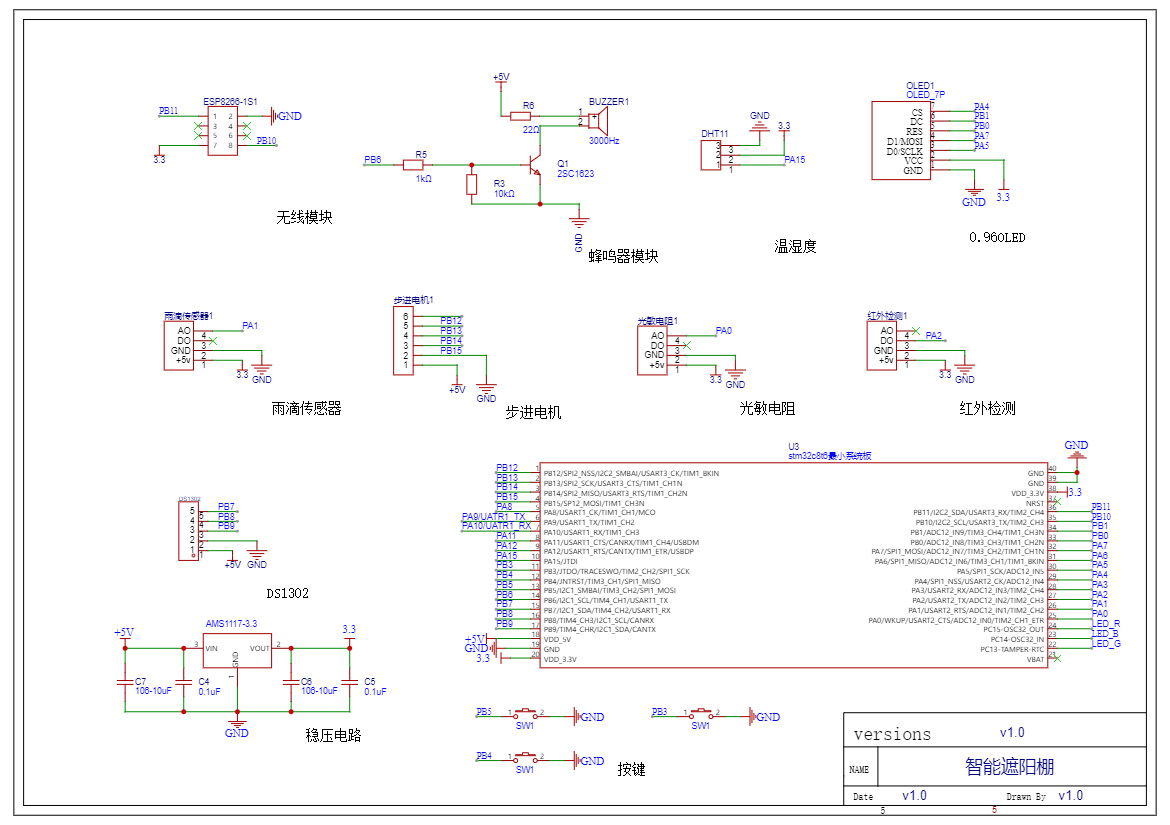
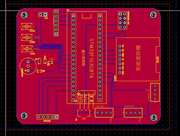
(1)硬件端
1.STM32F103C8T6:用于所有程序的中控和模块数据通信;
2.0.96寸OLED:用于显示的各种环境数据,实现实时监测;
3.WIFI:使用WIFI 模块,用与设备联网处理,实现连接云平台和使用MQTT协议远程传输数据
4.光敏电阻:用于检测光照强度,自动模式下可用设置光照阈值,实现窗帘自动开启;
5.人体红外检测模块:检测窗帘旁边是否有人
6.定时模块:定时模式下,实现定时开启和关闭
7.雨滴传感器:用于监测是否有雨滴,自动模式(更改为检测到雨滴自动开启电机)
8.温湿度传感:检测环境温湿度数据,自动模式(更改为检测到湿度过高自动开启电机)
9.蜂鸣器:异常状态报警
10.步进电机:用于模拟控制遮阳棚的开启和关闭
11.按键:可以切换模式,可以控制遮阳棚的开启和关闭
按键1可以开启和关闭电机,长按按键1可以切换查看定时
按键2可以切换模式
按键3可以开启和关闭防盗模式
(2)APP端
1.使用MQTT协议与设备进行信息交互;
2.可采集到底层设备数据并且展示到界面UI中
3.可以设置光照阈值,实现光照模式的自动控制
4.可以切换选择切换的模式
5.可以设置窗帘的定时开启和关闭时间,实现定时模式
6.手动模式下,可以远程进行窗帘的开启和关闭
(3)云平台
使用MQTT协议进行数据交互,可查看设备在线情况;




