目录
1.什么样的产品适合外部下载?
1.从成本考虑:
如果产品本身对内部 Flash 内存的使用已经接近饱和,且内部 bootloader 下载会进一步占用大量内存导致需要增加昂贵的大容量 Flash 芯片,那么外部 Flash 下载就比较合适。
2.从安全性考虑:
对于那些处理敏感信息( 如金融数据、个人隐私数据、企业机密数据等)的产品,外部 Flash 下载方式能够提供更好的加密机制和访问控制。
3.从功能扩展性考虑:
如果产品需要频繁更新功能或者软件版本 ,并且外部 Flash 可以提供更灵活的存储空间用于新功能的加载和更新。
当产品的更新过程需要频繁擦除和写入大量数据时,外部 Flash 下载可能更合适。因为外部 Flash 可以在不影响内部系统核心功能的情况下进行独立的更新操作。
2.硬件架构:
模块架构:
Stm32F411CEU6:用于存放 Bootloader 代码和 APP 的主控芯片
Key:用于实现 App 和 Bootloader 切换逻辑模块
Led:用于演示 App 代码运行成功
Ch340:用于实现 MCU 与 PC 之间通信的中间模块
PC:使用相关上位机软件进行控制和下载芯片
Jlink:下载代码和 Trace 调试
W25Q64:存放下载备份 App 的代码
HC05:实现远程升级的必备工具,于 PC 端实现蓝牙通信
架构图:

3.软件架构:
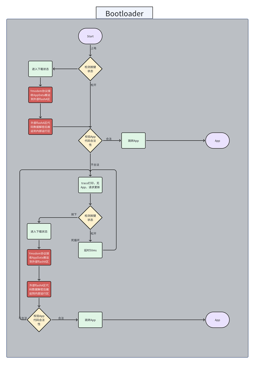
Bootloader:
Key_Detect:用于上电时检测 Bootloader 是否进入下载模式
Download_logic:用于管理整个下载流程
Ymodem:基于上位机与 MCU 之间的通信协议
Gpio:外设寄存器层
Uart:外设寄存器层
Flash:外设寄存器层
W25Q_Driver:存放官方 W25Q 驱动库
W25Q_Handler:基于升级流程于 W25Q 之间的协议
App:
Key_Detect:用于 App 层是否需要跳转 Bootloader 命令
Led_Logic:App 逻辑执行,从现象中区分 APP 与 Bootloader
Gpio:外设寄存器层

4.升级流程
Bootloader

App
