文章目录
概要
社会在不断进步,上班、出差、旅游也成了人们生活的一部分,这就会导致人们没有时间去看护这些花草。对此问题,我们不禁会想到:如果有人能帮我们浇灌那该有多好!对于这样的想法,我们能联想的就是"自动浇花系统。
使用交流220V作为总输入电源。OLED 屏幕自动采集土壤温湿度数据;可设置温湿度上下限;当士壤湿度低于下限时,系统自动启动220V水泵浇水;达到上限时,自动停止。当土壤温度超过上限时,系统立即触发声光报警(蜂鸣器鸣叫与LED闪烁)
整体架构流程
电源输入部分
系统由220V转5V的电源模块进行供电,该电源模块负责将外部提供的220V交流电转换为系统所需的5V直流电,为整个系统的稳定运行提供电力支持,确保STC8H8K64U微控制器以及其他外围设备能够正常工作。
数据采集部分
温度传感器(图中"温度"模块):实时监测环境温度信息,并将温度数据以电信号的形式传输给STC8H8K64U微控制器。微控制器对接收到的温度信号进行模数转换(若传感器输出为模拟信号)和数据处理,获取准确的温度数值。
土壤湿度传感器(图中"土壤湿度"模块):用于检测土壤的湿度状况,将土壤湿度这一物理量转换为相应的电信号,并传送给微控制器。微控制器对其进行处理和分析,以判断土壤的干湿程度。
核心控制部分
STC8H8K64U微控制器作为整个系统的核心,承担着数据接收、处理和控制指令发出的重要任务。它接收来自温度传感器和土壤湿度传感器采集的数据,根据预设的程序和算法对这些数据进行分析和判断。同时,它还负责协调和管理系统中其他各个模块的工作。
输出控制与交互部分
显示屏:微控制器将处理后的温度数据、土壤湿度数据以及其他相关信息发送到显示屏进行显示,方便用户直观地了解当前系统的运行状态和环境参数。
键盘:用户可以通过键盘向系统输入指令,例如设置温度阈值、土壤湿度阈值等参数,微控制器接收并解析这些指令,根据用户的需求调整系统的运行模式或参数设置。
水泵:当微控制器根据土壤湿度数据判断土壤湿度低于预设阈值时,会向水泵发送控制信号,启动水泵进行灌溉操作;当土壤湿度达到合适范围后,再发送信号关闭水泵,实现自动灌溉控制。
蜂鸣器:在系统出现异常情况,如温度过高或过低、传感器故障等时,微控制器会触发蜂鸣器发出警报声,提醒用户及时处理问题。
指示灯部分
指示灯用于直观地显示系统的工作状态,例如电源指示灯常亮表示系统已通电正常工作,其他状态指示灯可以根据不同的工作模式或故障类型进行相应的闪烁或点亮,帮助用户快速了解系统的运行情况。
综上所述,该系统通过数据采集、核心控制、输出控制与交互等多个部分的协同工作,实现了对环境温度和土壤湿度的监测以及基于监测结果的自动控制功能,同时具备良好的用户交互和状态指示能力。


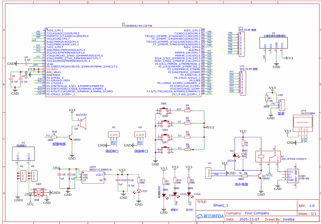
温度传感器

土壤湿度传感器

显示屏 主要买VCC开头的
单片机
清单
名称 型号
蜂鸣器 TMB12A05_C49246931
温度传感器 DS18B20
二极管 SS14-A
串口排针 Header-Male-2.54_1x3
继电器 JQC-3FF/05-1ZS(551)
降压芯片 ME6211C33M5G-N
LED灯 E6C0805URAC1UDA
LED灯 LEDOrange orange 3AO4UD
三极管 S8050
电阻 10K
电阻 680
电阻 10k
电阻 1K
按钮 Button-6x6x6mm
电源开关 K8-8081D-L1
单片机 STC8H8K64U-45I-LQFP48
湿度 土壤湿度传感器模块
电源接口 电源接口
电容 0.1uF
电容 1uF
扩展接口 XH2.54-8P 直插
显示屏 OLED12864
水泵插头 USB-302
技术细节
采用立创EDA作为电路设计工具。立创EDA通过把原理图设计、PCB绘制编辑、拓扑逻辑自动布线、信号完整性分析和设计输出等技术的完美融合,为设计者提供了全新的设计解决方案,使设计者可以轻松进行设计,熟练使用这一软件必将使电路设计的质量和效率大大提高

主要控制代码

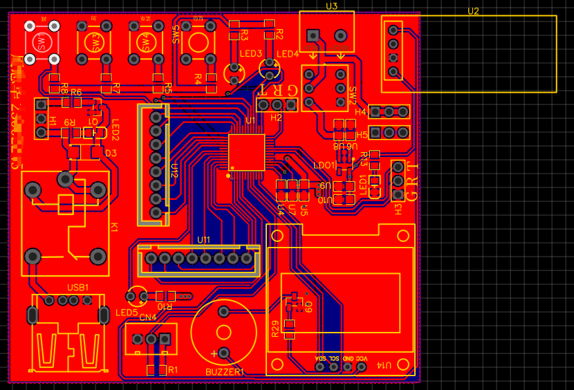
PCB设计

实物

按键说明:
1、K1(设置键):进入"湿度上下限阈值"设置菜单;切换设置参数位;
2、K2(加键):在设置菜单下,对参数设置值进行"+1"操作;
3、K3(减键):在设置菜单下,对参数设置值进行"-1"操作。
演示视频
图纸代码开源
地址:点击查看代码
小结
系统各项功能测试后,得到相应测试数据。环境参数监测功能在不同环境下能精准采集和显示数据,表明传感器工作稳定可靠。无线数据传输功能丢包率低,数据传输及时,可满足远程监控需求。智能控制功能依据预设阈值准确控制执行器动作,保障花卉生长环境。用户交互功能操作便捷,按键响应灵敏,阈值修改顺利。报警与提示功能在异常情况发生时能及时触发,提醒处理。综合测试结果,系统各项功能达到设计要求,可投入实际使用,为花卉养护提供有效支持。
项目定制联系:739175369