木木自由,专注更多数据分析,经营分析、财务分析、商业分析、数据治理、数据要素、数据资产干货以及资料分享 

木木自由· 数据分析·领地
在产品迭代与运营增长的赛道上,数据分析早已不是"加分项",而是驱动决策的"核心引擎"。很多产品、运营人员面对数据时常常陷入困境:看着后台一堆指标无从下手,明明做了活动用户却不买账,想优化产品却找不到具体方向。其实,数据分析的核心并非复杂的公式,而是"立足场景、解决问题"的思维的方法。
在此,【数据分析·领地】整理了一套《数据分析实战宝典》,将围绕产品与运营的高频场景,拆解实操方法论,并搭配效率工具,让0基础者也能快速上手、拿来即用。供大家更好的理解数据分析方法论******,仅供学习交流!**********
→《数据分析实战宝典》****
【产品运营必备】数据分析实战宝典
数据分析方法培训(47页 PPT).pptx
数据分析指导 -数据分析方法.pdf
产品经理数据分析手册(于晓松).pdf
运营必备11大数据分析模型-易观方舟.pdf
从0到1搭建SaaS产品运营体系.pdf
高阶运营必备4大知识体系:战略规划、全渠道运营、品牌营销、数据分析.pdf
数据分析逻辑图方法论.pptx
数据分析逻辑图.pptx
····

文来源:【数据分析·领地星球】以及个人实践总结
正文开始
一、数据分析的核心:先搞懂"为什么"再做"怎么做"
新手做数据分析最容易陷入"唯数据论"的误区------盲目计算指标、绘制图表,却忘了分析的初衷是解决问题。在动手前,先明确三个核心问题:核心目标是什么?要解决什么问题?需要哪些数据支撑?
比如运营人员想做一场拉新活动,核心目标是"降低获客成本",要解决的问题是"现有渠道转化低效",此时需要的数据就不是笼统的"总用户数",而是各渠道的"点击量、转化率、获客成本、留存率"等精准指标。
基于此,我们提炼出数据分析的"三步核心法":
1. 明确目标:将业务目标拆解为可量化的数据分析目标(如"提升次日留存率10%"而非"提升用户留存");
2. 拆解问题:用"5W1H"模型拆解核心问题(Who用户、What行为、When时间、Where渠道、Why原因、How路径);
3.分析问题:围绕问题筛选核心指标,避免"数据堆砌"。
可以用OSM + UJM 模型结合来用,这是串联产品、运营与数据的"黄金桥梁"。
-
OSM模型:
-
-
Objective(目标): 我们业务的终极目标是什么?(例如:提升用户粘性、增加收入)
-
Strategy(策略): 为达成目标,我们采取什么手段?(例如:通过优化签到功能提升活跃度)
-
Measurement(度量): 如何衡量策略是否有效?(例如:次日留存率、功能使用率)
-
-
UJM模型:
-
- User Journey Map(用户旅程地图): 描绘用户从接触、体验到离开产品的完整路径。(例如:认知 -> 访问 -> 激活 -> 留存 -> 传播 -> 流失)
因此,产品运营的数据分析实战路径应该是:
-
明确目标: 基于OSM,确定本次分析要解决什么业务问题。
-
梳理路径: 基于UJM,锁定需要观察的用户旅程阶段。
-
选取指标: 确定衡量问题的核心数据指标。
-
提取处理: 使用SQL/Excel等工具获取和清洗数据。
-
分析洞察: 应用漏斗、留存、分群等方法,找到数据背后的"为什么"。
-
提出建议: 给出具体、可执行的优化方案,并推动落地。
-
复盘迭代: 跟踪方案效果,形成闭环。
二、产品高频场景:用数据驱动迭代,避免"拍脑袋"决策
产品的核心是"解决用户需求",数据分析的价值就在于验证需求真伪、定位功能问题、优化用户体验。以下是产品端3个高频场景的实战方法。
场景1:新功能上线后,如何评估效果?
很多产品经理上线功能后,仅靠"用户反馈"判断效果,容易被个别案例误导。科学的评估需要"定量+定性"结合,核心是回答"功能是否被用户接受?是否解决了问题?是否带来业务价值?"
分析思路:
1. 基础指标验证"使用率":核心指标为"功能渗透率(使用功能的用户数/活跃用户数)、使用频率、使用时长"------若渗透率低于10%,说明功能可能不符合用户预期,需排查入口是否隐蔽或需求定位错误;
2. 关联指标验证"价值度":结合产品核心目标,比如工具类产品看"功能使用后留存率",电商类产品看"功能使用后下单转化率"------若用户用了功能但未留存/下单,说明功能未触达核心价值;
3. 定性数据找"优化点":通过用户访谈、问卷、功能内反馈入口,收集"为什么不用""哪里不好用"的具体原因,比如"操作步骤太复杂""对我没用"。
工具落地:- 定量数据:用产品后台(如APP的友盟+、GrowingIO,小程序的微信公众平台)直接导出指标,用Excel数据透视表快速汇总"不同用户群体(新/老用户)的功能使用情况"; - 定性数据:用腾讯问卷、麦客表单收集反馈,用飞书多维表格整理访谈记录,标注高频问题关键词(如"复杂""无用""卡顿")。
****实战案例:某笔记APP上线"语音转文字"功能,上线1周后渗透率仅8%。通过数据透视表发现,新用户渗透率3%、老用户15%,说明新用户可能没发现功能;定性反馈显示"入口在二级菜单,找不到"。优化后将入口移至编辑页顶部,渗透率升至25%。
场景2:用户留存低,问题出在哪?
留存是产品的"生命线",但很多人只看"次日留存30%"这样的数字,却不会拆解原因。留存低的核心是"用户没找到持续使用的价值",需通过"分群拆解"定位问题。
分析思路:
1. 按"用户生命周期"拆分:新用户(1-7天)、老用户(30天以上)、流失预警用户(7天未登录),看哪类用户留存下滑最明显------新用户留存低往往是"入门体验差",老用户留存低是"价值感衰减";
2. 按"核心行为"拆分:统计"完成核心行为的用户留存"与"未完成的用户留存",比如外卖APP的核心行为是"下单",若完成下单的用户次日留存60%,未完成的仅10%,说明需引导新用户快速下单;
3. 按"渠道/来源"拆分:不同渠道的用户留存差异大,比如从"短视频广告"来的用户留存20%,从"好友邀请"来的留存50%,说明渠道质量差异,需调整获客策略。
工具落地:- 留存曲线:用GrowingIO、神策数据自动生成留存曲线,快速对比不同分群的留存差异; - 路径分析:用百度统计、友盟+的"用户路径"功能,看留存低的用户在哪个环节流失,比如新用户注册后,70%卡在"填写地址"步骤,说明注册流程太繁琐。
场景3:如何通过数据找到"待优化的功能痛点"?
产品迭代不能"凭感觉",需从数据中挖掘用户的"隐性痛点",比如"某功能使用频率高但报错率也高""某步骤用户反复操作"。
****分析思路:聚焦"功能健康度指标"------ 1. 功能报错率:报错用户数/使用用户数,若超过5%,说明功能存在技术问题; 2. 操作完成率:完成操作的用户数/发起操作的用户数,比如"修改密码"功能,发起用户1000人,仅600人完成,说明步骤繁琐或提示不清晰; 3. 功能退出率:在功能页退出的用户数/进入功能页的用户数,若退出率超过40%,说明功能不符合预期。
****工具落地:用Sentry监控功能报错数据,用Hotjar的"会话录制"功能,直观看到用户在功能页的操作行为(比如反复点击某个按钮没反应),快速定位问题。
三、运营高频场景:用数据优化策略,提升转化与增长
运营的核心是"连接产品与用户",数据分析的价值在于"精准触达用户、提升活动效果、降低运营成本"。以下是运营端4个高频场景的实操方法。
场景1:活动效果差,如何复盘优化?
很多运营做活动只看"参与人数",却忽略"投入产出比"。活动复盘的核心是"从数据中找到'有效环节'和'无效环节'",避免下次重复踩坑。
****分析思路:用"活动漏斗模型"拆解全流程,每个环节计算"转化率",定位流失节点------
1. 曝光→点击:衡量"活动吸引力",若点击转化率低于3%,说明活动标题/海报无吸引力(如"领福利"不如"免费领10元无门槛券"具体);
2. 点击→参与:衡量"参与门槛",若参与转化率低于10%,说明规则太复杂(如"邀请3人助力"不如"邀请1人即可领取");
3. 参与→转化:衡量"活动价值",转化包括"下单、付费、留存"等,若参与用户中仅5%下单,说明活动利益点与产品核心价值脱节(如外卖APP搞"领电影票"活动,不如"领餐饮红包"转化高); 4. 投入产出比(ROI):总收益/总投入,若ROI<1,说明活动亏损,需优化成本(如减少广告投放费用)或提升收益(如提高客单价)。
工具落地:- 漏斗图:用Excel插入"漏斗图",或用FineBI、Tableau快速生成,直观展示各环节转化率; - 成本核算:用飞书表格、腾讯文档记录"广告投放、奖品、人力"等成本,自动计算ROI。
****实战案例:某电商运营做"618领券活动",曝光10万次,点击5000次(转化率5%),参与1000人(转化率20%),下单100人(转化率10%),总投入2000元,总收益5000元,ROI=2.5。复盘发现"参与→下单"转化率低,原因是券面额仅5元(客单价50元),优化后将券面额提升至10元,下单转化率升至25%,ROI增至6.25。
场景2:用户增长慢,如何找到"高效获客渠道"?
获客的核心不是"多"而是"准",很多运营盲目投放渠道,导致"获客成本高、用户质量差"。需通过"渠道对比分析"找到"高转化、低成本"的优质渠道。
****分析思路:核心指标为"获客成本(CAC)、渠道转化率、用户留存率"------
1. 获客成本:渠道投入/渠道新增用户数,比如抖音广告投入1万元,新增500用户,CAC=20元;朋友圈广告投入8000元,新增600用户,CAC≈13元,后者更优;
2. 渠道转化率:渠道新增用户中完成"核心行为"的比例,比如从"小红书"来的用户下单转化率15%,从"微博"来的仅5%,说明小红书用户更匹配产品;
3. 渠道留存率:渠道新增用户的7日留存率,若某渠道新增用户7日留存仅10%,说明用户质量差,即使CAC低也需放弃。
工具落地:- 渠道数据汇总:用Excel VLOOKUP函数关联"渠道投入数据"与"用户行为数据",自动计算各渠道CAC、转化率; - 渠道监控:用U渠道、TalkingData给不同渠道设置专属推广链接,精准统计各渠道的用户数据。
场景3:用户活跃度低,如何通过数据激活?
活跃度低的本质是"用户与产品的连接弱",需通过"用户分群"制定差异化激活策略,避免"一刀切"的推送。
****分析思路:先按"活跃度"分群,再结合"用户行为"制定策略------
1. 高潜活跃用户(7天内登录3次以上,未下单):核心是"促转化",推送"专属优惠""新品推荐";
2. 沉睡用户(30天未登录):核心是"唤醒记忆",推送"老用户回归礼""产品新功能通知";
3. 流失预警用户(7-30天未登录):核心是"降低流失风险",推送"个性化内容"(如根据历史浏览记录推荐相关内容)。
工具落地:- 用户分群:用GrowingIO、友盟+根据"登录频率、行为标签"自动分群; - 精准推送:用极光推送、个推根据分群发送不同内容,并用"推送转化率"(点击推送的用户数/接收推送的用户数)评估效果。
场景4:如何通过数据优化"用户转化路径"?
用户从"接触产品"到"完成转化"的路径越长,流失风险越高。需通过数据找到"冗余环节"并精简。
****分析思路:绘制"用户转化路径图",计算各路径的"转化占比"和"流失率"------
1. 核心路径:找到"转化占比最高"的路径,比如电商APP的"首页→搜索商品→加入购物车→下单",转化占比60%,需重点优化这条路径;
2. 流失节点:看路径中"流失率最高"的环节,比如"加入购物车→下单"流失率50%,原因可能是"支付步骤繁琐""缺少支付优惠";
3. 冗余环节:删除"转化占比极低"的路径,比如"首页→分类页→品牌页→商品页→下单",转化占比仅5%,可简化分类页结构。
****工具落地:用百度统计、Google Analytics的"行为流"功能,直观看到用户的路径走向,或用Excel绘制"桑基图"展示各环节的用户流转情况。
四、0基础必备:效率工具矩阵,让数据分析提速10倍
很多人觉得数据分析难,是因为没选对工具。以下是按"基础→进阶"分类的工具,0基础者可从简单工具入手,逐步提升。
1. 基础工具(必备,3天上手)
-
Excel/Google Sheets:核心功能是"数据汇总、计算、可视化",必备技能包括"数据透视表"(快速汇总分群数据)、"VLOOKUP"(关联多表数据)、"条件格式"(标注异常数据)、"图表插入"(生成漏斗图、折线图)------适合日常简单数据分析;
-
产品后台数据工具:APP用友盟+、GrowingIO,小程序用微信公众平台,公众号用微信公众号后台------无需技术,直接导出"活跃用户、留存率、转化率"等基础指标;
-
问卷/表单工具:腾讯问卷、麦客表单、金数据------用于收集定性数据,支持自动汇总"选项占比",避免手动统计。
2. 进阶工具(提升效率,1周入门)
-
可视化工具:FineBI、Tableau、Looker Studio------适合批量处理数据并生成专业报表,支持"数据联动"(点击图表某部分,关联数据同步变化),用于给团队做汇报;
-
用户行为分析工具:神策数据、GrowingIO进阶版------支持"路径分析、漏斗分析、用户分群",精准定位用户行为问题;
-
自动化工具:Python(基础语法)、Power Query------若日常需处理大量重复数据(如每月汇总各渠道数据),用Python的Pandas库或Excel的Power Query可实现"一键自动化",减少重复工作。
五、新手避坑指南:数据分析的3个核心原则
1. 不要追求"完美数据":新手常陷入"数据越全越好"的误区,其实只需聚焦"核心指标",比如做拉新活动,重点看"CAC、转化率",无需统计"用户手机型号"等无关数据;
2. 数据要"对比才有意义":单独看"次日留存30%"没用,需对比"上周留存25%"(有提升)或"行业平均留存40%"(有差距),才能判断好坏;
3. 数据+业务=决策:数据是"线索"不是"结论",比如"用户下单后取消率高",数据显示"取消原因多为'配送慢'",结合业务"近期配送团队人手不足",才能得出"需增加配送人员"的决策,而非单纯"优化下单页面"。
数据分析从来不是"技术活",而是"业务活"。对于产品、运营人员来说,不需要成为数据科学家,只需掌握"场景化分析思路+实用工具",就能让数据成为决策的"得力助手"。从今天开始,挑一个你最头疼的业务场景,用本文的方法拆解数据,相信你会发现:原来数据分析真的可以"拿来即用、快速上手"。
六、【产品运营必备】数据分析实战宝典










···
数据分析方法培训(47页 PPT)






···
报告PPT,篇幅有限只展示部分。 (分享PPT在星球搜索"数据分析")

附1:数据分析逻辑图


····
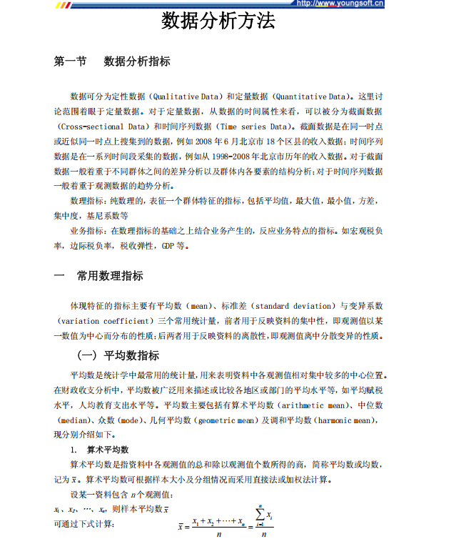
数据分析指导 -数据分析方法





···
附2:电商数据分析指南(18页)






·····
# 附3:《如何建立数据分析的思维框架指南》
**> 数据分析思维方法及工具应用(65页 PPT).ppt
数据分析思维(74页 PPT).pptx
数据分析思维怎么做(56页 PPT).pptx
数据思维概述(17页 PPT).pptx
数据思维解读(60页 PPT).pptx
浅谈数据分析思维(47页 PPT).pptx
数据分析中的10种思维方法.ppt
数据分析工具应用方法论思维导图.pdf
**




















···
如何构建数据指标体系指南手册(24页 PPT)















【数据分析·领地】星球一起学习财务分析、经营分析、商业分析、数据治理、数据资产~等数据分析相关资料~
进星球获取更多~搜素关键词"数据分析 、指标体系" 完整资料~

完
即可各种数据分析思维、工具、课程、书籍、项目、运营、产品相关结构化体系资料~
内容持续更新,期待你来


免责声明:本号所载内容为原创或整理于互联网公开资料,版权归原作者所有。文章仅供读者学习交流,不作任何商业用途。因部分内容无法确认真正来源,如有标错来源或涉及作品版权问题烦请告知,将及时处理,谢谢!
**