PL3367C是一系列原边控制,用于反激式开关电源的恒流/恒压调节器。
核心应用领域:
PL3367C 主要用于以下产品中:
5V1.5A / 5V2A 手机充电器
小功率 AC-DC 电源适配器(≤7.5W)
LED 驱动电源
消费类电子产品备用电源
USB 充电插座模块
典型输出规格:5V/1.5A(7.5W),适用于 USB-A 接口快充或普通充电场景。
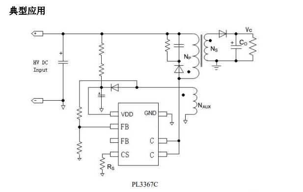
PL3367C典型应用电路图:


PL3367C参数:
封装:SOP-7
最大输出功率:7.5W(85--265VAC 输入)
输出电压:典型 5V(可通过反馈电阻调节)
输出电流:最高 1.5A(恒流模式)
兼容型号:可直接替代 DP2525JD(常用于公模充电器方案)
启动电流低,适合低成本离线式电源
PL3367C设计注意事项
变压器设计:需配合 PL3367C 的原边反馈机制,合理设置辅助绕组匝比。
输出线补:芯片支持一定范围的线缆压降补偿(典型 60μA 补偿电流)。
EMI 优化:因采用 PFM 调制,需注意开关频率分布对 EMI 的影响。
散热:内置 BJT 在 7.5W 满载时温升可控,但仍建议 PCB 有足够铜箔散热。