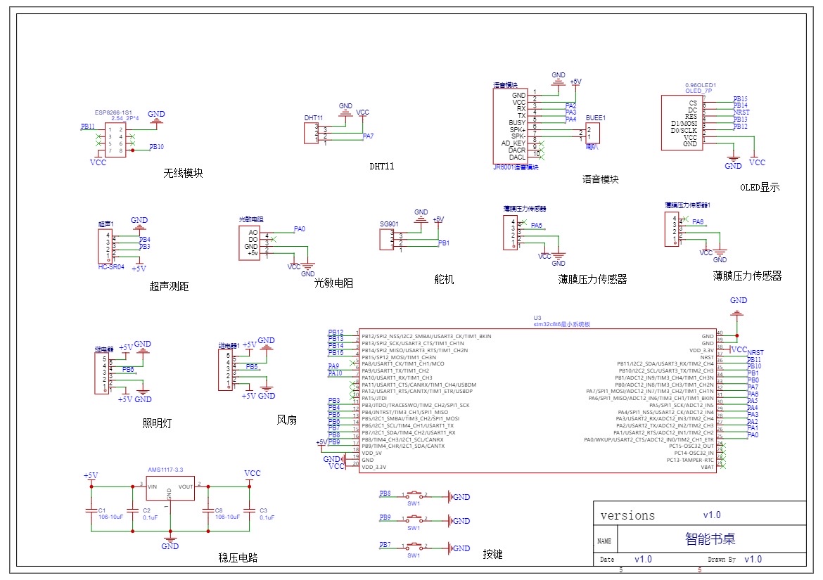
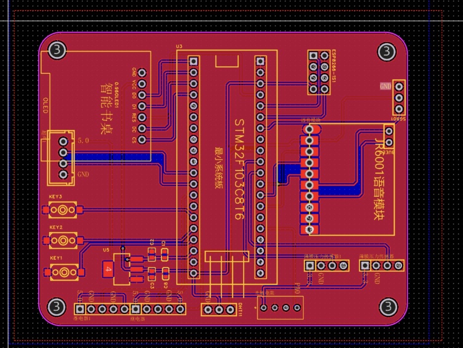
(1)硬件端
1.STM32F103C8T6:用于所有程序的中控和模块数据通信;
2.0.96寸OLDE:用于显示久坐时间以及其他信息
3.薄膜压力传感*2:用于检测用户是否处于工作状态
4.光敏电阻:用于监测用户是否处于工作状态,并结合压力传感进行久坐提示
5.语音模块播报:用于久坐提示报警,提示用户活动
6.Esp8266-01s:用于设备联网进行数据交互;
7.超声波模块:使用超声监测使用者的靠近的距离,低于40cm进行语音提示
8.舵机:模拟书桌的升降控制(0-180)
9.照明模块:添加一个照明模块,可以进行开关控制也,自动模式下可以进行阈值自动控制
10.温湿度传感:监测环境的温湿度
11.风扇:监测到环境温度过高时,自动模式下,风扇会自动开启
12.按键:可以使用按键控制书桌的高度(舵机)
按键一可以开启和关闭LED
按键二可以调节桌面高度
按键三可以调节桌面高度
(2)APP端
1.使用MQTT协议与设备进行信息交互;
2.可采集到底层设备数据并且展示到界面UI;
3.可以同通过硬件数据获取到用户的每次工作时长;
4.可设置设备的久坐时长提示,当监测到用户超过久坐设置时,可继续弹框信息提示
5.添加远程控制书桌的高度
6.添加远程控制LED的开启和关闭
(3)云平台使用(需要可以找我获取)
只是链接各个设备使用,采用MQTT即时通讯;





