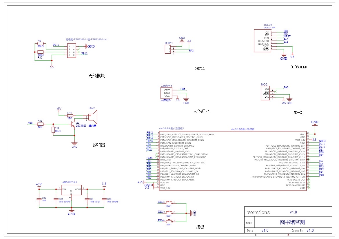
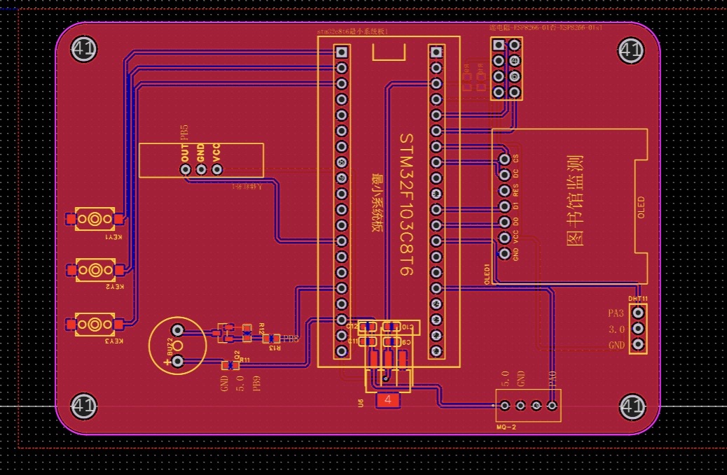
(1)硬件端
1.ESP8266-01s:使用wifi模块进行联网使用;
2.0.96寸OLED:用于显示的设备的状态,实现实时监测;
3.STM32F103C8T6:用于所有程序的中控和模块数据通信;
4.温湿度传感器(DHT11):用于检测环境的温度和湿度;
5.人体红外传感器:用于检测人体是否有人存在;
6.MQ-2:用于检测环境的的有害气体浓度是否超过阈值;
7.按键:可以按键控制布控,实现人体监测,可以调控有害气体阈值数据;
8.蜂鸣器:进行报警提示
(2)APP端
1.使用MQTT协议与设备进行信息交互;
2.可采集到底层设备数据并且展示到界面UI;
3.可以远程查看周围是否有人;
4.可以远程设置环境的有害气体浓度;
5.可以远程查看数据是否超标,界面会出现提示信息;
6.可以一键布控监测人体;
(3)云平台使用(阿里云)(需要可以找我获取)
只是链接各个设备使用,采用MQTT即时通讯;




