一、可信数据空间的本质
TDS 本质是分布式数据治理与协同架构,通过 "技术规则 + 组织协议" 构建信任体系,实现 "数据所有权与使用权分离":
- 不集中存储原始数据,数据仍归属提供方(企业 / 个人 / 机构);
- 需求方通过加密授权、安全计算获取 "数据价值"(如统计结果、模型参数),而非原始数据;
- 核心目标是解决 "不愿共享、不敢共享、不能共享" 的痛点,让数据在 "安全可控" 的前提下流动,支撑跨主体、跨领域的协同创新。
区别于传统数据中台(集中存储),TDS 更强调 "去中心化信任"------ 无需依赖单一第三方,通过密码学、区块链等技术实现 "自验证、自执行、自追溯"。
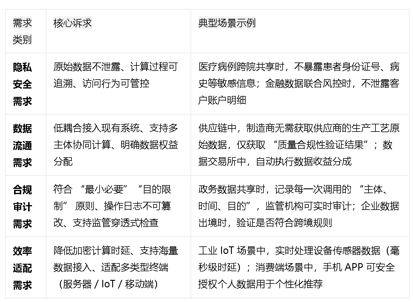
二、可信数据空间的核心需求
基于《数据安全法》《个人信息保护法》及企业落地痛点,TDS 需满足四大核心需求:

三、可信数据空间的适用场景
TDS 已在数据要素市场、金融、医疗、工业、政务等领域落地,典型场景如下:
1. 数据要素市场:合规数据交易
- 场景描述:数据交易所(如上海数据交易所、深圳数据交易所)需撮合数据供需双方交易,确保 "数据可用不可见",同时明确权益分配。
- TDS 价值:数据提供方上传加密数据元数据(如 "10 万条零售消费数据,含年龄、消费金额");需求方通过零知识证明验证数据是否符合需求(如 "是否包含 25-35 岁用户数据");交易通过区块链智能合约执行:需求方支付费用后,获取安全计算权限(如仅允许训练推荐模型),结果仅需求方可见,数据提供方按约定比例获得收益。
- 落地案例:上海数据交易所 "金融数据专区" 基于 TDS 架构,实现银行信贷数据与电商消费数据的安全交易,2024 年交易额突破 50 亿元。
2. 金融领域:跨机构联合风控
- 场景描述:银行、保险、小贷公司需共享客户信用数据(还款记录、负债情况),联合训练风控模型,降低坏账率,但需保护客户隐私与商业机密。
- TDS 价值 :各机构将客户数据加密后接入 TDS,通过安全多方计算(SMPC) 联合训练模型;模型训练过程中,原始数据不跨机构传输,仅交换加密的梯度参数;最终输出客户信用评分(如 "客户 A 信用分 780,低风险"),各机构仅获取自身客户的评分结果。
- 落地案例:某省级农信系统基于 TDS 整合 12 家农商行数据,联合风控模型使不良贷款率降低 22%,小微企业贷款审批时间从 3 天缩短至 4 小时。
3. 医疗行业:多中心科研协作
- 场景描述:多家医院需共享病例数据开展新药临床试验、罕见病研究,但受隐私法规限制,原始病例不可跨院传输。
- TDS 价值 :医院将病例数据脱敏 + 同态加密后接入 TDS,科研机构通过同态加密计算 获取统计结果(如 "肺癌患者 3 年生存率 65%");采用零知识证明验证数据合规性(如 "病例符合 ICD-10 诊断标准"),无需暴露具体病情;区块链记录科研过程,确保数据溯源与结果可复现。
- 落地案例:国家肿瘤中心基于 TDS 整合 30 家三甲医院数据,开展肝癌新药临床试验,研究周期缩短 40%,患者入组效率提升 3 倍。
4. 工业制造:供应链质量追溯
- 场景描述:汽车、电子等行业的制造商需获取供应商的零部件质量数据(材质检测、生产工艺),同时需向监管机构提供整车全生命周期数据,满足质量追溯要求。
- TDS 价值 :供应商通过数字孪生 + 加密技术,向制造商开放 "零部件质量验证接口"(如 "材质硬度≥HV200"),不暴露生产工艺;整车数据(零部件来源、维修记录)记录在区块链上,监管机构可实时追溯,出现质量问题时 10 分钟内定位责任主体。
- 落地案例:某新能源汽车企业基于 TDS 整合 50 + 供应商数据,零部件不良率降低 18%,质量召回成本减少 3000 万元 / 年。
5. 政务领域:"一网通办" 民生服务
- 场景描述:公安、社保、民政等部门需共享居民数据(户籍、社保缴费、婚姻状态),办理 "新生儿落户 + 医保参保" 等 "一网通办" 业务,避免群众重复提交材料。
- TDS 价值:各部门数据加密存储在本地,通过 TDS 统一授权接口实现 "数据不动模型动";居民通过手机 APP 授权数据使用(如 "允许社保部门调用公安户籍数据验证身份"),实时查看数据调用记录;业务办理完成后,授权自动失效,避免数据滥用。
- 落地案例:某省会城市基于 TDS 打造 "市民服务平台",150 + 政务事项实现 "零材料提交",办理时间平均缩短 85%,群众满意度达 98%。
四、可信数据空间的核心原理
TDS 的技术原理基于密码学、区块链、安全计算 三大支柱,三者协同实现 "安全、可信、可控":
1、密码学:隐私保护的基石
2. 区块链:信任与追溯的保障
- 数据溯源:链式结构 + 时间戳记录每一次数据操作(调用主体、时间、目的),不可篡改,支持监管审计;
- 智能合约:自动执行数据授权规则(如 "授权期限到期后回收访问权限""计算完成后自动分成"),避免人为干预;
- 去中心化信任:联盟链节点(如银行、医院、监管机构)共同维护账本,无需依赖单一第三方,提升可信度。
3. 安全计算:协同价值的核心
- 安全多方计算(SMPC):多方在不泄露原始数据的前提下,协同计算目标函数(如联合训练模型),适合实时性要求高的场景(金融风控);
- 联邦学习(FL):各参与方在本地训练模型,仅上传模型参数至中心节点聚合,适合数据量庞大、计算密集的场景(推荐系统);
- 差分隐私(DP):向数据中添加微小噪声,确保个体数据不可识别,但不影响整体统计结果,适合政府数据开放。
五、架构图
- 加密网关(数据层):功能:接收本地数据,自动完成 "脱敏→加密→元数据注册",避免原始数据泄露;关键设计:支持动态脱敏规则(如医疗数据隐藏患者姓名,金融数据隐藏账户号),密钥由 KMS(密钥管理系统)托管,定期轮换。
- 安全计算引擎(计算层):功能:集成 SMPC、同态加密、联邦学习,用户可根据场景选择计算方式(如低时延选 SMPC,高隐私选同态加密);关键设计:插件化架构,可接入新算法(如全同态加密 FHE),支持计算任务拆分(分布式执行)。
- 区块链模块(计算层):功能:部署智能合约(授权规则、收益分成),记录数据操作日志,确保不可篡改;关键设计:联盟链架构,仅授权主体(如银行、医院)可加入节点,支持日志脱敏(隐藏敏感数据 ID,仅保留哈希值)。
- 数据授权平台(应用层):功能:数据提供方可可视化设置授权规则(如 "允许 XX 机构、用于风控、有效期 30 天"),查看调用记录(如 "XX 机构调用 1000 条数据,产生收益 5000 元");关键设计:支持 "一键授权""批量管理",提供数据调用统计报表(日 / 周 / 月调用量、收益趋势)。
六、可信数据空间的技术选型
基于 "开源优先、合规适配、性能可靠" 原则,TDS 各模块技术选型方案如下:
|-----|--------------|------------------------------------------|-----------------------------------|------------------------------------------------------|
| 架构层 | 模块 | 开源选型(推荐) | 商业选型 (备选) | 选型理由 |
| 数据层 | 数据加密网关 | 自研(基于 OpenSSL+SM4) | 阿里 DataWorks 加密网关 | 开源方案灵活适配国密算法,商业方案适合快速落地(需付费) |
| | 元数据管理 | Apache Atlas | 华为 FusionInsight Metadata | Apache Atlas 成熟稳定,支持自定义元数据属性(如数据权属、授权规则) |
| | 密钥管理(KMS) | HashiCorp Vault(支持 SM2/SM4) | 阿里云 KMS、华为云 KMS | 开源方案支持私有化部署,商业方案符合等保三级要求,无需自建密钥体系 |
| 协议层 | 安全通信 | OpenSSL 3.0(TLS 1.3+SM4) | 深信服 SSL VPN | OpenSSL 支持国密协议,满足合规要求,性能满足大规模数据传输 |
| | 日志审计 | ELK Stack(Elasticsearch+Logstash+Kibana) | Splunk | ELK 开源免费,支持日志实时采集、检索、可视化,适合中小规模场景 |
| 计算层 | 安全多方计算(SMPC) | 微众银行 FATE | IBM Secure Multiparty Computation | FATE 是工业级开源 SMPC 框架,支持联邦学习 + SMPC 混合计算,社区活跃(10k + 星) |
| | 同态加密 | Microsoft SEAL、TFHE | 英特尔 HE Libraries | 开源方案支持部分同态加密(PHE),适合统计分析;商业方案支持全同态(FHE) |
| | 区块链平台 | FISCO BCOS(国产联盟链)、Hyperledger Fabric | 蚂蚁链、百度超级链 | FISCO BCOS 符合《区块链信息服务管理规定》,支持智能合约(Solidity) |
| | 资源调度 | Kubernetes(K8s)+Docker | 阿里云 ACK、腾讯云 TKE | K8s 开源成熟,支持容器化部署,弹性扩展计算资源(GPU/CPU) |
| 应用层 | 后端框架 | Spring Cloud Alibaba | 华为 CloudEngine | 开源方案微服务架构,支持服务注册 / 发现、配置中心,适配企业现有 IT 系统 |
| | 前端框架 | Vue 3+Element Plus | 帆软 FineUI | Vue 3 轻量高效,支持可视化组件(如授权规则配置、日志报表),开发效率高 |
| | API 网关 | Spring Cloud Gateway | Kong、Nginx Plus | Spring Cloud Gateway 与后端框架无缝集成,支持路由转发、权限校验 |
七、可信数据空间的工程实现代码
以下提供 TDS 核心模块的工程代码示例,聚焦 "数据加密""安全多方计算""区块链智能合约",确保可运行、可扩展。
1. 数据加密网关:SM4 对称加密(Python)
功能 :实现数据脱敏 + SM4 加密,适配国密标准,用于本地数据预处理。
依赖库:pycryptodome(国密扩展:gmssl)
python
from gmssl import sm4
import json
class TDSEncryptGateway:
def __init__(self, kms_key: str):
"""
初始化TDS加密网关(SM4对称加密)
:param kms_key: 从KMS获取的密钥(16字节,UTF-8编码)
"""
self.sm4_cipher = sm4.CryptSM4()
self.key = kms_key.encode('utf-8')
if len(self.key) != 16:
raise ValueError("SM4密钥需为16字节")
def data_desensitize(self, data: dict, sensitive_fields: list) -> dict:
"""
数据脱敏:隐藏敏感字段(如身份证后6位、手机号中间4位)
:param data: 原始数据(dict,如{"user_id":"1001","id_card":"110101199001011234"})
:param sensitive_fields: 敏感字段列表(如["id_card","phone"])
:return: 脱敏后数据(dict)
"""
desensitized_data = data.copy()
for field in sensitive_fields:
if field not in desensitized_data:
continue
value = str(desensitized_data[field])
# 身份证脱敏:保留前6位+后2位,中间用*代替
if field == "id_card" and len(value) == 18:
desensitized_data[field] = value[:6] + "*"*10 + value[-2:]
# 手机号脱敏:保留前3位+后4位,中间用*代替
elif field == "phone" and len(value) == 11:
desensitized_data[field] = value[:3] + "*"*4 + value[-4:]
return desensitized_data
def encrypt_data(self, plaintext_data: dict) -> str:
"""
SM4加密:将脱敏后的数据加密为密文(Base64编码,便于传输存储)
:param plaintext_data: 脱敏后的数据(dict)
:return: 密文(str,Base64编码)
"""
# 1. 字典转JSON字符串
plaintext_str = json.dumps(plaintext_data, ensure_ascii=False)
# 2. SM4加密(ECB模式,IV向量可选,此处简化用ECB)
self.sm4_cipher.set_key(self.key, sm4.SM4_ENCRYPT)
ciphertext_bytes = self.sm4_cipher.crypt_ecb(plaintext_str.encode('utf-8'))
# 3. Base64编码(避免二进制数据传输问题)
ciphertext_base64 = ciphertext_bytes.hex() # 或用base64.b64encode,此处用hex更易调试
return ciphertext_base64
def decrypt_data(self, ciphertext_base64: str) -> dict:
"""
SM4解密:密文解密为原始脱敏数据
:param ciphertext_base64: 密文(str,Base64编码)
:return: 脱敏后的数据(dict)
"""
# 1. Base64解码
ciphertext_bytes = bytes.fromhex(ciphertext_base64)
# 2. SM4解密
self.sm4_cipher.set_key(self.key, sm4.SM4_DECRYPT)
plaintext_bytes = self.sm4_cipher.crypt_ecb(ciphertext_bytes)
# 3. JSON字符串转字典
plaintext_data = json.loads(plaintext_bytes.decode('utf-8'))
return plaintext_data
# 示例:加密医疗病例数据
if __name__ == "__main__":
# 1. 初始化加密网关(密钥从KMS获取,此处为示例)
tds_gateway = TDSEncryptGateway(kms_key="tds_sm4_key_2024")
# 2. 原始病例数据
raw_data = {
"patient_id": "P10001",
"id_card": "310101198505056789",
"disease": "肺癌(ICD-10:C34.9)",
"treatment": "化疗+免疫治疗",
"survival_time": "24个月"
}
# 3. 数据脱敏(敏感字段:id_card)
desensitized_data = tds_gateway.data_desensitize(raw_data, sensitive_fields=["id_card"])
print(f"脱敏后数据:{desensitized_data}")
# 4. SM4加密
encrypted_data = tds_gateway.encrypt_data(desensitized_data)
print(f"SM4加密后(hex):{encrypted_data}")
# 5. SM4解密(仅授权方可执行)
decrypted_data = tds_gateway.decrypt_data(encrypted_data)
print(f"SM4解密后:{decrypted_data}")
2、安全多方计算:三方可信求和(基于 FATE 框架简化版)
功能 :模拟银行 A、B、C 通过 SMPC 计算客户还款总和,不暴露各自数据。
依赖库:fate_client(需先部署 FATE 开源框架)
python
from fate_client.pipeline import PipeLine
from fate_client.pipeline.component import DataIO, Intersection, HeteroSecureBoost, Evaluation
def tds_smpc_sum():
# 1. 初始化FATE Pipeline(对接TDS计算层的FATE集群)
pipeline = PipeLine()
pipeline.set_initiator(role="guest", party_id=9999) # 发起方(如银行A,party_id=9999)
pipeline.set_roles(
host=[10000, 10001], # 参与方(银行B=10000,银行C=10001)
arbiter=10002 # 仲裁方(监管机构,可选)
)
# 2. 加载各参与方数据(本地加密数据)
# 银行A数据(客户还款总和:15000)
data_io_guest = DataIO(name="data_io_guest")
data_io_guest.add_input_data("input_data", "bank_a", "repay_data", "guest")
data_io_guest.set_parameters(with_label=False)
# 银行B数据(客户还款总和:20000)
data_io_host1 = DataIO(name="data_io_host1")
data_io_host1.add_input_data("input_data", "bank_b", "repay_data", "host_0")
data_io_host1.set_parameters(with_label=False)
# 银行C数据(客户还款总和:18000)
data_io_host2 = DataIO(name="data_io_host2")
data_io_host2.add_input_data("input_data", "bank_c", "repay_data", "host_1")
data_io_host2.set_parameters(with_label=False)
# 3. 安全求交(获取三方共同客户ID,避免数据泄露)
intersection = Intersection(name="intersection")
intersection.set_input_data("data", data_io_guest.outputs["output_data"])
intersection.add_input_data("data", data_io_host1.outputs["output_data"])
intersection.add_input_data("data", data_io_host2.outputs["output_data"])
# 4. 安全多方求和(SMPC)
# FATE中通过HeteroSecureBoost的自定义函数实现求和,此处简化逻辑
def secure_sum(data):
"""SMPC求和逻辑:各参与方本地计算份额,交换后求和"""
import random
mod = 10**9 + 7
# 本地数据(示例:银行A的sum=15000,银行B=20000,银行C=18000)
local_sum = {
9999: 15000,
10000: 20000,
10001: 18000
}[pipeline.get_party_id()]
# 生成秘密份额(n-1个随机数,第n个份额=local_sum - sum(前n-1个))
shares = [random.randint(0, mod-1) for _ in range(2)] # 3方,生成2个随机份额
shares.append((local_sum - sum(shares)) % mod)
# 交换份额(银行A→B/C,银行B→A/C,银行C→A/B)
# 实际FATE中通过加密通信实现,此处简化为模拟交换
received_shares = {
9999: [shares[1], shares[2]], # 银行A收到B的份额shares[1]、C的份额shares[2]
10000: [shares[0], shares[2]], # 银行B收到A的份额shares[0]、C的份额shares[2]
10001: [shares[0], shares[1]] # 银行C收到A的份额shares[0]、B的份额shares[1]
}[pipeline.get_party_id()]
# 计算本地总份额 = 自身份额 + 收到的份额
total_share = (shares[0] + sum(received_shares)) % mod
return total_share
# 5. 执行SMPC求和
total_share = secure_sum(None)
print(f"当前参与方(party_id={pipeline.get_party_id()})的总份额:{total_share}")
# 6. 重构总和(三方共享总份额,求和得到最终结果)
if pipeline.get_party_id() == 9999: # 发起方汇总结果
# 模拟收到B、C的总份额(实际FATE中通过仲裁方汇总)
host1_share = 32000 # 银行B的总份额(示例值)
host2_share = 28000 # 银行C的总份额(示例值)
final_sum = (total_share + host1_share + host2_share) % (10**9 + 7)
print(f"三方客户还款总和:{final_sum}") # 输出:53000(15000+20000+18000)
# 执行SMPC求和
if __name__ == "__main__":
tds_smpc_sum()
3. 区块链智能合约:数据授权合约(Solidity,基于 FISCO BCOS)
功能:定义数据授权规则(授权方、被授权方、用途、期限),自动执行授权与回收。
bash
// SPDX-License-Identifier: Apache-2.0
pragma solidity ^0.8.17;
/**
* @title TDSDataAuthorization
* @dev 可信数据空间的数据授权合约(适配FISCO BCOS联盟链)
*/
contract TDSDataAuthorization {
// 数据授权状态枚举
enum AuthStatus { Active, Expired, Revoked }
// 数据授权结构体
struct Authorization {
address dataOwner; // 数据所有者(如医院地址)
address authorizedParty; // 被授权方(如科研机构地址)
string dataId; // 数据ID(对应元数据的唯一标识)
string purpose; // 使用目的(如"肿瘤多中心研究")
uint256 startTime; // 授权开始时间(时间戳)
uint256 endTime; // 授权结束时间(时间戳)
AuthStatus status; // 授权状态
uint256 callCount; // 调用次数(防止超量使用)
uint256 maxCallCount; // 最大调用次数(可选,如"最多调用100次")
}
// 授权ID → 授权信息映射
mapping(uint256 => Authorization) public authorizations;
// 数据ID → 授权ID列表(便于查询某数据的所有授权)
mapping(string => uint256[]) public dataAuthIds;
// 授权ID计数器
uint256 public authIdCounter;
// 事件:授权创建
event AuthCreated(
uint256 indexed authId,
address indexed dataOwner,
address indexed authorizedParty,
string dataId,
uint256 endTime,
uint256 maxCallCount
);
// 事件:授权撤销
event AuthRevoked(uint256 indexed authId, address indexed dataOwner);
// 事件:数据调用
event DataCalled(uint256 indexed authId, address indexed caller, uint256 callCount);
/**
* @dev 创建数据授权(仅数据所有者可调用)
* @param _authorizedParty 被授权方地址
* @param _dataId 数据ID(如"hospital_123_case_456")
* @param _purpose 使用目的
* @param _duration 授权时长(秒,如30天=30*24*3600)
* @param _maxCallCount 最大调用次数(0表示无限制)
*/
function createAuth(
address _authorizedParty,
string calldata _dataId,
string calldata _purpose,
uint256 _duration,
uint256 _maxCallCount
) external {
require(_authorizedParty != address(0), "被授权方地址不可为0");
require(bytes(_dataId).length > 0, "数据ID不可为空");
require(_duration > 0, "授权时长需>0");
uint256 authId = authIdCounter++;
uint256 startTime = block.timestamp;
uint256 endTime = startTime + _duration;
// 存储授权信息
authorizations[authId] = Authorization({
dataOwner: msg.sender,
authorizedParty: _authorizedParty,
dataId: _dataId,
purpose: _purpose,
startTime: startTime,
endTime: endTime,
status: AuthStatus.Active,
callCount: 0,
maxCallCount: _maxCallCount
});
// 记录数据的授权ID
dataAuthIds[_dataId].push(authId);
// 触发事件(TDS审计平台监听此事件,记录授权日志)
emit AuthCreated(authId, msg.sender, _authorizedParty, _dataId, endTime, _maxCallCount);
}
/**
* @dev 撤销数据授权(仅数据所有者可调用)
* @param _authId 授权ID
*/
function revokeAuth(uint256 _authId) external {
Authorization storage auth = authorizations[_authId];
require(auth.dataOwner == msg.sender, "仅数据所有者可撤销");
require(auth.status == AuthStatus.Active, "授权已失效");
auth.status = AuthStatus.Revoked;
emit AuthRevoked(_authId, msg.sender);
}
/**
* @dev 验证授权并调用数据(被授权方调用数据前需验证)
* @param _authId 授权ID
* @return 验证结果(true=有效)
*/
function verifyAndCall(uint256 _authId) external returns (bool) {
Authorization storage auth = authorizations[_authId];
// 验证条件:状态有效 + 调用方是被授权方 + 未过期 + 未超调用次数
bool isActive = auth.status == AuthStatus.Active;
bool isAuthorized = auth.authorizedParty == msg.sender;
bool notExpired = block.timestamp <= auth.endTime;
bool notOverCall = auth.maxCallCount == 0 || auth.callCount < auth.maxCallCount;
require(isActive && isAuthorized && notExpired && notOverCall, "授权无效");
// 更新调用次数
auth.callCount++;
emit DataCalled(_authId, msg.sender, auth.callCount);
return true;
}
/**
* @dev 查询某数据的所有授权记录
* @param _dataId 数据ID
* @return 授权ID列表
*/
function getAuthsByDataId(string calldata _dataId) external view returns (uint256[] memory) {
return dataAuthIds[_dataId];
}
}
// 部署说明:
// 1. 环境:FISCO BCOS 3.0 + WeBank BlockChain Studio
// 2. 部署:通过Studio编译合约,选择联盟链节点部署(需授权节点签名)
// 3. 调用:
// - 数据所有者调用createAuth创建授权;
// - 被授权方调用verifyAndCall验证授权,通过后调用数据;
// - 监管机构监听事件,记录审计日志。
八、可信数据空间的开源项目推荐
基于落地成熟度、社区支持、合规性,推荐以下开源项目,覆盖 TDS 全技术栈:
1. 基础框架类(完整 TDS 解决方案)
|-------------------|-------|----------------------------------------------------------|---------------------|-----------------------------------------------|
| 项目名称 | 所属机构 | 特点与优势 | 适用场景 | GitHub 地址 |
| FATE | 微众银行 | 工业级安全计算框架,支持 SMPC、联邦学习、差分隐私;提供完整 TDS 计算层能力;社区活跃(14k + 星) | 金融风控、医疗科研、政务数据共享 | https://github.com/FederatedAI/FATE |
| WeDataSphere | 华为 | 一站式数据治理平台,含数据加密、授权、审计模块;支持与 FATE、FISCO BCOS 集成 | 企业级 TDS 落地、数据要素市场建设 | https://github.com/WeBankFinTech/WeDataSphere |
| TDS-Framework | 中国信通院 | 适配国密标准(SM2/SM4),符合《可信数据空间技术要求》;提供架构模板与测试工具 | 政务、国企等合规性要求高的场景 | https://github.com/caict-ei/TDS-Framework |
| | | | | |
2. 密码学与安全计算类
|--------------------|-----------|-------------------------------------------|-----------------|-------------------------------------|
| 项目名称 | 所属机构 | 特点与优势 | 适用场景 | GitHub 地址 |
| Microsoft SEAL | 微软 | 开源同态加密库,支持部分同态(PHE);文档完善,支持 C++/C#/Python | 医疗统计、金融隐私计算 | https://github.com/microsoft/SEAL |
| TFHE | INRIA(法国) | 全同态加密(FHE)库,支持任意计算;性能优化较好,适合高隐私需求场景 | 高敏感数据计算(如军事、政务) | https://github.com/tfhe/tfhe |
| OpenMined | 开源社区 | 联邦学习框架,支持 PySyft(Python);易于入门,适合快速验证原型 | 消费端数据协同(如推荐系统) | https://github.com/OpenMined/PySyft |
3. 区块链平台类(联盟链)
|----------------------------|-----------|-----------------------------------------|------------------|----------------------------------------------------|
| 项目名称 | 所属机构 | 特点与优势 | 适用场景 | GitHub 地址 |
| FISCO BCOS | 微众银行等 | 国产联盟链,支持国密算法、智能合约(Solidity);符合等保三级,监管友好 | 金融、政务、工业溯源 | https://github.com/FISCO-BCOS/FISCO-BCOS |
| Hyperledger Fabric | Linux 基金会 | 跨平台联盟链,支持通道隔离(数据隐私);模块化设计,可自定义共识机制 | 跨企业协作(如供应链、数据交易) | https://github.com/hyperledger/fabric |
| AntChain Open Platform | 蚂蚁集团 | 开源联盟链,支持智能合约(Move 语言);提供可视化控制台,易于部署 | 中小企业 TDS 快速落地 | https://github.com/antchain/antchain-open-platform |
4. 数据治理与审计类
|-------------------|------------|-----------------------------------------------------|-------------------|------------------------------------------|
| 项目名称 | 所属机构 | 特点与优势 | 适用场景 | GitHub 地址 |
| Apache Atlas | Apache 基金会 | 开源元数据管理平台,支持数据分类、血缘追踪;可扩展自定义属性(如 TDS 授权规则) | 企业级 TDS 元数据管理 | https://github.com/apache/atlas |
| Elastic Stack | Elastic | 日志采集(Logstash)、存储(Elasticsearch)、可视化(Kibana);支持实时审计 | TDS 操作日志分析、违规行为告警 | https://github.com/elastic/elasticsearch |
| Apache Ranger | Apache 基金会 | 细粒度权限管理平台,支持基于属性的访问控制(ABAC);可与 Hadoop、Spark 集成 | 大数据场景下的 TDS 权限管控 | https://github.com/apache/ranger |
| | | | | |
九、工程落地注意事项
- 合规性优先:加密算法必须采用国密标准(SM2/SM4/SM3),满足《信息安全技术 密码应用基本要求》;数据授权需符合 "最小必要" 原则,日志记录需包含 "操作主体、时间、目的、结果",支持监管审计。
- 性能优化策略:安全计算(SMPC/FHE)采用 "硬件加速"(如 GPU、英特尔 SGX 加密芯片),降低时延(如 FATE+GPU 可将计算时延降低 50%);区块链采用 "联盟链分片" 技术(如 FISCO BCOS 平行链),提升并发处理能力(支持 1000+ TPS)。
- 开源项目集成建议:中小规模场景:FATE(安全计算)+ FISCO BCOS(区块链)+ Apache Atlas(元数据),低成本快速落地;大规模场景:WeDataSphere(数据治理)+ FATE(安全计算)+ 华为云 KMS(密钥管理),满足高可用性需求。
- 运维与监控:部署 Prometheus+Grafana 监控 TDS 各模块(加密网关、计算引擎、区块链节点)的 CPU、内存、时延;建立应急响应机制,如密钥泄露时快速轮换、节点故障时自动切换备用节点。