从高性能私有协议到通用云原生协议,一文掌握Dubbo通信的核心选择。
文章目录
-
- 引言:通信协议------微服务互联的"通用语言"
- 一、Dubbo协议全景图
- 二、核心协议深度解析
-
- [2.1 Triple协议:面向云原生与未来的首选](#2.1 Triple协议:面向云原生与未来的首选)
- [2.2 Dubbo协议:历经考验的高性能基石](#2.2 Dubbo协议:历经考验的高性能基石)
- 三、协议对比与选型决策指南
- 四、实战:如何配置与使用
-
- [4.1 配置示例](#4.1 配置示例)
- [4.2 协议迁移](#4.2 协议迁移)
- 五、性能浅析与最佳实践
-
- [5.1 性能数据参考](#5.1 性能数据参考)
- [5.2 最佳实践建议](#5.2 最佳实践建议)
- 总结
- [参考资料 📖](#参考资料 📖)
引言:通信协议------微服务互联的"通用语言"
想象一下,在一个由数十个微服务组成的电商系统中,订单服务需要实时调用库存服务扣减库存,支付服务需要与风控服务进行数据交换,而前端应用又需要通过网关访问后端服务。这些跨越网络的服务间对话,需要一个高效、可靠且相互理解的"通用语言 "------这就是通信协议。
Dubbo 作为一款高性能的 Java RPC 框架,其强大之处在于它不绑定于单一通信方式,而是提供了丰富的协议栈来适应不同的场景。从面向内部高性能调用的私有协议,到适配云原生和多语言互通的通用协议,理解这些协议的特点犹如为不同的对话场景选择合适的语言和沟通渠道,是构建健壮、高效分布式系统的关键一步。
本文将系统梳理 Dubbo 支持的核心及扩展通信协议,通过对比分析、配置示例和选型指南,助你为微服务间的每一次"对话"找到最佳解决方案。
一、Dubbo协议全景图
Dubbo 的协议支持可以看作一个层次化的生态系统,其设计哲学是灵活不绑定,旨在无缝整合任意通信协议到其服务治理体系中。
- 核心基石协议 :这是Dubbo生态的高性能支柱,主要为服务间内部通信设计,追求极致的效率。
- 官方生态扩展协议 :这些是Dubbo官方适配的第三方通用协议,旨在解决多技术栈共存、跨语言调用等集成问题。
- 无限自定义扩展 :得益于Dubbo良好的SPI扩展机制,开发者可以支持任意自定义或新兴的RPC协议。

为了更直观地理解不同协议在Dubbo体系中的定位与关键特性,可以参考下面的概览:
Dubbo 核心及主要扩展通信协议概览
协议名称与类型
-
Triple (基于 HTTP/2)
- 定位 : 面向云原生的下一代核心协议
- 传输层: HTTP/1.1, HTTP/2
- 默认端口: 50051
- 核心特点: 100%兼容gRPC;完美支持流式通信;网关和代理穿透性极佳;支持Protobuf等序列化。
-
Dubbo (基于 TCP)
- 定位 : 高性能私有协议 (当前默认)
- 传输层: TCP
- 默认端口: 20880
- 核心特点: 单一长连接、NIO异步通信,性能极高;支持多种序列化方式;但跨语言和网关支持较弱。
-
HTTP / REST
- 定位 : 通用Web协议
- 传输层: HTTP
- 默认端口: 80, 8080等
- 核心特点: 通用性最强,浏览器可直接调用;便于跨语言、跨平台集成;常基于Spring的HttpInvoker实现。
-
gRPC
- 定位 : 高性能通用RPC协议
- 传输层: HTTP/2
- 默认端口: 50051等
- 核心特点: 谷歌开源的通用RPC框架;协议层面与Triple兼容;通过Dubbo集成可获得服务治理能力。
-
Hessian
- 定位 : 二进制Web服务协议
- 传输层: HTTP
- 默认端口: 80, 8081等
- 核心特点: 基于HTTP的二进制序列化协议;序列化体积小,效率高于标准Java序列化;可与原生Hessian服务互操作。
二、核心协议深度解析
2.1 Triple协议:面向云原生与未来的首选
Triple协议 是 Dubbo 3 推出的面向云原生时代的通信协议,其名称来源于对 gRPC 协议的"三重"兼容(兼容 gRPC、兼容 Dubbo2、易于网关访问)。它基于 HTTP/2,代表了 Dubbo 协议发展的未来方向。
为什么它是未来?
- 全功能与通用性 :完全兼容 gRPC 生态,原生支持客户端流、服务端流、双向流等流式通信模式,适用于实时数据推送、文件上传等场景。
- 卓越的穿透性:基于 HTTP/2 标准协议,天生对网关、代理、防火墙友好,极易融入现有的云原生基础设施(如 Kubernetes Ingress、服务网格 Sidecar)。
- 多语言与生态:支持 Java、Go、Node.js 等多种语言,并支持通过 Protobuf IDL 或 Java 接口定义服务,方便构建异构微服务系统。
官方建议 :对于新项目 ,官方强烈建议明确配置使用 Triple 协议。对于老用户,也鼓励参考官方文档从旧协议平滑迁移至 Triple。
2.2 Dubbo协议:历经考验的高性能基石
Dubbo协议 是 Dubbo 框架传统的默认私有 RPC 协议。它基于 TCP 传输,采用单一长连接和 NIO 异步通信,在设计上追求极致的性能。
它的优势与适用场景
- 性能卓越:在纯 Java、点对点的服务间调用中,其性能表现通常优于基于 HTTP 的协议,尤其是在高并发、小数据包场景下。
- 高度定制化:支持 Hessian2、Fastjson2、Kryo、Protobuf 等多种序列化方式,可根据业务需求灵活搭配以获得最佳性能。
- 成熟稳定:经过多年大规模生产环境验证,是 Dubbo 生态的基石。
它的局限性
- 通用性差:作为私有协议,不易被其他非 Dubbo 生态的系统(如浏览器、其他语言客户端)直接调用。
- 穿透性弱:对需要经过多层网关、代理的现代云原生部署架构不够友好。
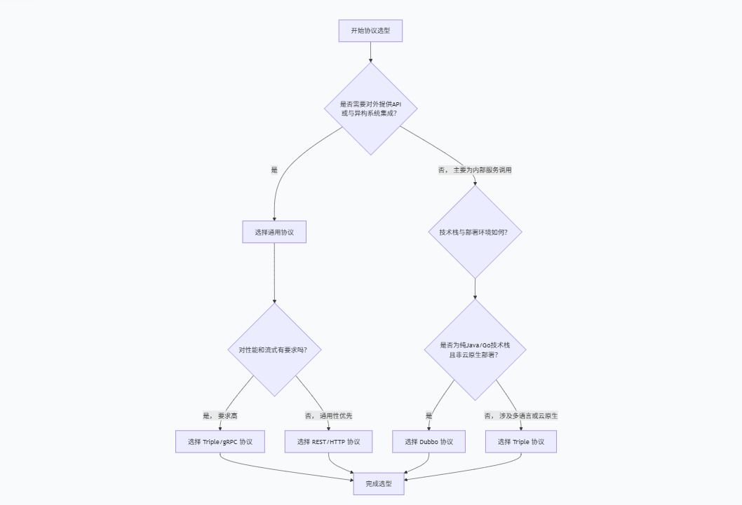
三、协议对比与选型决策指南
面对多种协议,如何做出正确选择?我们可以从性能、通用性、功能特性等多个维度进行综合考量。为了帮助您更直观地在移动设备上进行对比,以下将关键信息以清晰的列表形式呈现:
协议综合对比
-
对比维度:协议名称
- Triple :
tri或triple - Dubbo :
dubbo - gRPC :
grpc - REST/HTTP :
rest或http - Hessian :
hessian
- Triple :
-
对比维度:性能表现
- Triple : 高 (在网关、流式场景有优势)
- Dubbo : 很高 (点对点RPC性能最优)
- gRPC : 高
- REST/HTTP : 中 (文本协议开销相对较大)
- Hessian : 中高 (二进制协议,优于纯文本HTTP)
-
对比维度:多语言与网关友好度
- Triple : 高 (基于HTTP/2,生态兼容性好)
- Dubbo : 低 (私有协议,主要支持Java/Go)
- gRPC : 高 (原生多语言支持)
- REST/HTTP : 很高 (Web标准,通用性最强)
- Hessian : 中 (有跨语言实现,但不如HTTP通用)
-
对比维度:流式通信支持
- Triple : 支持 (全模式支持)
- Dubbo : 不支持
- gRPC : 支持
- REST/HTTP : 有限支持 (如SSE, Chunked)
- Hessian : 不支持
-
对比维度:典型应用场景
- Triple : 云原生微服务、多语言混合架构、需要流式通信或经过网关的场景
- Dubbo : 纯Java/Go技术栈、对内部RPC性能有极致要求、非云原生部署环境
- gRPC : 追求高性能且需多语言互通的系统
- REST/HTTP : 需要对外开放API、前后端分离、与异构系统(如前端、PHP)集成
- Hessian : 追求比REST更高性能的WebService集成,特别是原有Hessian系统迁移
在了解各协议特点后,可以通过以下决策流程来辅助选型:

四、实战:如何配置与使用
4.1 配置示例
1. 使用 Triple 协议 (推荐)
xml
<!-- 在服务提供方配置 -->
<dubbo:protocol name="tri" port="50051" />
<!-- 或使用 triple 作为名称 -->
<dubbo:protocol name="triple" port="50051" />
在Spring Boot的 application.yml 中配置:
yaml
dubbo:
protocol:
name: tri
port: 50051
2. 使用 Dubbo 协议 (默认)
如果不显式配置协议,默认使用的就是Dubbo协议。显式配置如下:
xml
<dubbo:protocol name="dubbo" port="20880" />
3. 多协议暴露
同一个服务可以同时使用多种协议暴露,以满足不同消费者的需求。
xml
<dubbo:service interface="com.example.UserService" ref="userService" protocol="dubbo, tri" />
这意味着该服务既可以通过高性能的Dubbo协议被内部服务调用,也可以通过通用的Triple协议被网关或其他语言客户端访问。
4.2 协议迁移
Dubbo支持服务的多协议发布,这为平滑迁移提供了便利。例如,从Dubbo协议迁移到Triple协议的常见步骤是:
- 升级到支持Triple的Dubbo版本(如3.x)。
- 在提供者端,以双协议 (
protocol="dubbo, tri")方式暴露服务。 - 逐步将消费者端的配置从引用
dubbo协议改为引用tri协议,并分批上线验证。 - 待所有消费者迁移完毕后,提供者端可改为只使用
tri协议暴露。
五、性能浅析与最佳实践
5.1 性能数据参考
根据Dubbo社区的基准测试,在纯点对点调用、无网关介入的场景下:
- Dubbo协议 的性能通常略优于 Triple协议。这是由于Triple基于HTTP/2,协议头开销相对基于原生TCP的Dubbo私有协议会稍大一些。
- Triple协议 的优势在于网关穿透性 和流式通信。当请求需要经过网关、代理,或在流式传输大文件、实时数据时,Triple的综合表现和吞吐量更具优势。
结论是:没有绝对最好的协议,只有最适合场景的协议。
5.2 最佳实践建议
- 新项目启航,拥抱未来 :在新项目中,遵循官方建议,明确配置并使用 Triple 协议,为云原生和多语言集成打好基础。
- 存量项目迁移,平滑过渡 :充分利用Dubbo的多协议支持能力进行平滑迁移,避免"一刀切"式的升级风险。
- 内部极致性能,Dubbo依然可靠 :如果系统是纯Java/Go技术栈,且处于内部网络、无需过多网关干预,对性能有极致要求,继续使用 Dubbo 协议 是完全合理的选择。
- 对外暴露服务,通用为王 :如果需要向浏览器前端、移动端或非JVM语言系统提供服务,REST (HTTP/JSON) 或 Triple/gRPC 是更通用的选择。
- 技术选型决策,场景驱动 :始终结合你的技术栈现状、团队熟悉度、部署环境(是否云原生)和具体的业务需求(是否需要流式) 来做最终决定。
总结
Dubbo丰富的协议支持是其作为成熟微服务框架的核心竞争力之一。从面向内部高性能的dubbo://,到面向云原生和多语言的tri://,再到广泛集成的http://和grpc://,它为企业提供了灵活应对各种复杂通信场景的能力。
理解这些协议的本质差异、性能特点和适用边界,能够帮助我们在微服务架构设计中做出更明智的技术决策,让每个服务间的"对话"都清晰、高效、可靠。
参考资料 📖
- Apache Dubbo 官方文档 - 协议概述
- Apache Dubbo - 协议
- 带你读《Apache Dubbo微服务开发从入门到精通》------ Dubbo通信协议设计概述
- Dubbo 基准测试报告
标签 : Dubbo 通信协议 Triple协议 Dubbo协议 gRPC REST 微服务 RPC 云原生