【启明云端 WT9932S3-Nano 开发板】介绍、环境搭建、工程测试
本文介绍了启明云端 WT9932S3-Nano 开发板的相关信息,包括外观、参数特点、资源分布、原理图等,上传 MicroPython 固件实现自定义编程,并结合 Blink 和芯片温度打印实现功能测试。
介绍
启明云端 WT9932S3-Nano 开发板采用乐鑫 ESP32-S3R8 为主芯片,支持在 Arduino 和 MicroPython 编程之间无缝切换,为用户提供了更多的灵活性,无论是初学者还是开发者,都能快速上手,实现自己的创意。
它还兼容 Arduino IoT Cloud,这意味着用户可以使用 Arduino 物联网云应用程序,从任何地方监控和控制自己的项目。
支持 HID,通过 USB 模拟人机接口设备(如键盘或鼠标),与计算机的交互变得更加方便,这为那些需要与计算机进行复杂交互的项目提供了便利。
外观
Top view

Bottom view

系统框图

资源分布
| 型号 | WT9932S3-Nano |
|---|---|
| 微控制器 | 乐鑫 ESP32-S3R8 (32 位 Xtensa LX7 双核) |
| 时钟速度 | ESP32-S3R8: 240MHz |
| 存储 | ESP32-S3R8: 384kB ROM, 512kB RAM, 16MB Flash, 8MB PSRAM |
| 无线通信 | 2.4GHz WiFi + Bluetooth LE |
| 工作电压 | 3.3V |
| 外部供电电压 | 5V |
| 复位按键 | 直立式 |
| IO 引脚 输出电流 | 40mA |
| 数字引脚 | 14 |
| 模拟引脚 | 8 |
| PWM | 5 |
| UART | 2 |
| I2C | 1 |
| SPI | 1 |
| 5V 电源输出 | 1000mA Max |
参数特点
- 采用 ESP32-S3R8 为主芯片,搭载高性能 Xtensa® 32 位 LX7 双核处理器,主频高达 240MHz
- 集成 512kB RAM、384kB ROM、8MB PSRAM、16MB Flash 存储器
- 集成 2.4GHz Wi-Fi 和低功耗蓝牙 (Bluetooth LE) 无线通信,具有优越的射频性能
- 支持在 Arduino 和 MicroPython 编程之间无缝切换,使用更灵活
- 兼容 Arduino IoT Cloud,使用 Arduino 物联网云应用程序从任何地方监控和控制用户项目
- 支持 HID,通过 USB 模拟人机接口设备 (如键盘或鼠标),与计算机交互更方便
引脚定义

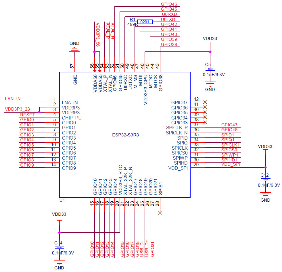
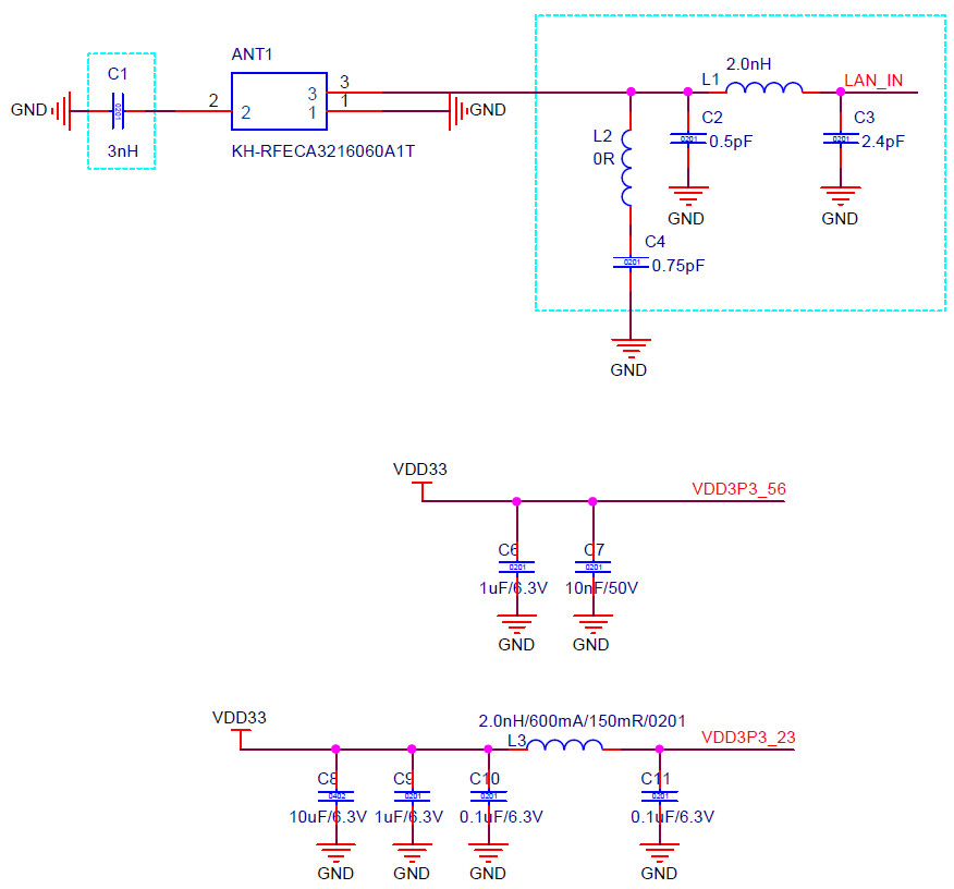
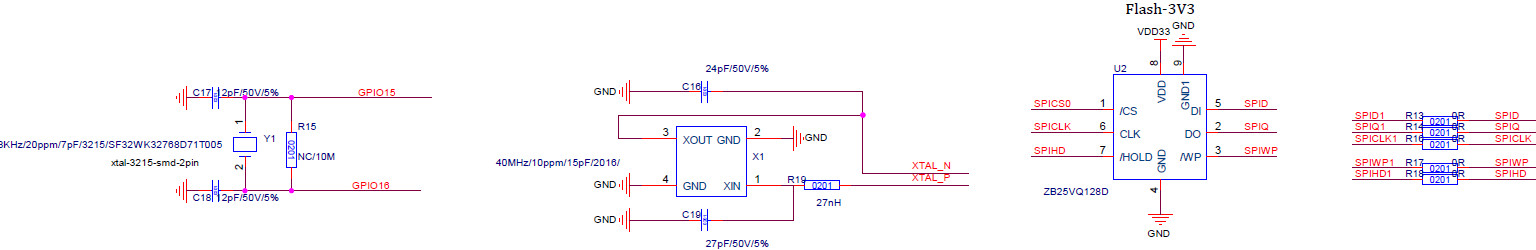
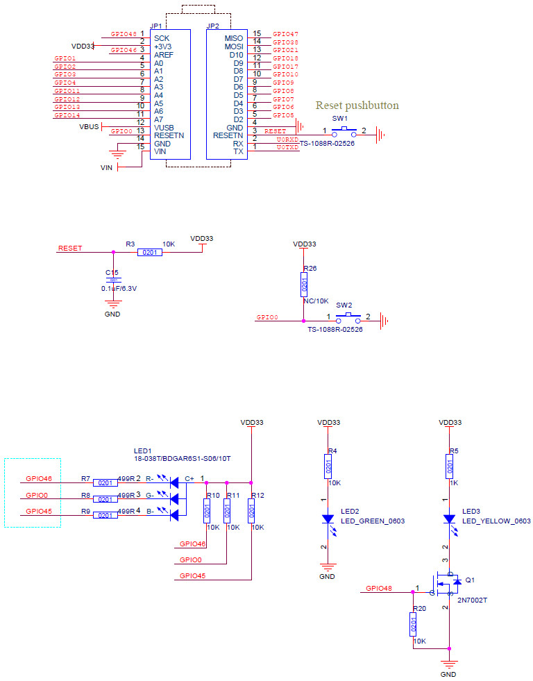
原理图
主控

电源

晶振

LDO

外设

详见:ESP32-S3 NANO | 启明云端 .
环境搭建
这里使用 MicroPython 编程实现开发。
固件获取
-
打开 MicroPython 官网链接 https://micropython.org/download/ESP32_GENERIC_S3/
-
下载最新版 ESP32-S3 固件

固件上传
使用 ESP Connect 网页实现固件上传。
-
打开 ESPConnect ;
-
点击
Connect,并在浏览器请求权限时选择目标设备; -
握手完成后,导航标签解锁工具:设备信息、分区、SPIFFS、应用程序、闪存、控制台和日志等;
-
进入
Flash Tools标签页,选择目标*.bin文件,勾选 Erase 选项,点击 Flash 烧录即可; -
点击
Disconnect释放 USB 端口。
详见:ESP Connect | GitHub .
工程测试
包括 Blink 和 芯片温度获取。
Blink
结合板载 LED 资源,RGB 分别对应 GPIO46、GPIO0、GPIO45 引脚,且为低电平点亮。
代码
打开 Thonny IDE 新建文件,添加如下代码
python
from machine import Pin
import time
led0 = Pin(0, Pin.OUT, value=1) # 1=灭
led45 = Pin(45, Pin.OUT, value=1)
led46 = Pin(46, Pin.OUT, value=1)
# LED 对照表
name_map = {led0: 'Green', led45: 'Blue', led46: 'Red'}
leds = [led46, led0, led45] # 流水顺序
def all_off():
for l in leds:
l.on()
try:
while True:
for led in leds:
led.off()
print(f'{name_map[led]} ON')
time.sleep_ms(500)
led.on()
print(f'{name_map[led]} OFF')
except KeyboardInterrupt:
all_off()
print('\nCtrl+C Pressed: LEDs turned off.')
保存代码。
效果
使用 Type-C 数据线连接开发板,识别到 MicroPython 固件;
运行代码,终端打印 LED 状态

板载 RGB LED 闪烁

温度
使用 esp32 模块读取 MCU 温度数据并打印。
代码
打开 Thonny IDE 新建文件,添加如下代码
python
import time, machine
import esp32
led = machine.Pin(0, machine.Pin.OUT, value=1)
try:
while True:
t = esp32.mcu_temperature()
print(f"Chip temperature: {t:.1f} °C")
led.off()
time.sleep_ms(50)
led.on()
time.sleep_ms(950)
except KeyboardInterrupt:
led0.on()
print("\nCtrl+C Pressed: Exit.")
保存代码。
效果
使用 Type-C 数据线连接开发板,识别到 MicroPython 固件;
运行代码,终端打印 MCU 温度,同时绿色 LED 闪烁。

总结
本文介绍了启明云端 WT9932S3-Nano 开发板的相关信息,包括外观、参数特点、资源分布、原理图等,上传 MicroPython 固件实现自定义编程,并结合 Blink 和芯片温度打印实现功能测试,为相关产品的快速开发个应用设计提供了参考。