很多人都幻想过,只要对着AI说出自己的Web项目需求,比如"做一个企业后台管理平台",就能自动得到一个可以直接上线运行的成品。这个看似遥远的场景,如今通过Agent(智能体)与大模型的结合已经能够实现。核心逻辑不是让单一AI模型"一键生成",而是构建一个由多个专业Agent分工协作的系统,让它们像一个完整的开发团队一样,自主完成需求拆解、代码编写、错误修复、部署上线到功能验证的全流程。接下来,我会用通俗易懂的语言,把这个全自动化方案的每一个细节讲清楚,从架构设计到具体实现,再到实际运行中的注意事项,让你不仅能理解原理,还能跟着一步步落地。

一、为什么需要多Agent协作?单一大模型做不到吗?
可能有人会问,直接让GPT-4o这样的强模型生成代码不行吗?为什么还要大费周章搞Agent协作?其实这就像盖房子,单一模型就像一个全能工匠,虽然什么都会,但同时处理设计图纸、采购材料、施工搭建、质量检测等所有事情,不仅效率低,还容易出错。而Agent协作系统就像一个专业的建筑团队,有项目经理统筹全局,有设计师出图纸,有施工队负责搭建,有质检人员把关质量,每个人专注做自己擅长的事,最终的结果又快又好。
具体到Web项目生成上,单一大模型的局限性很明显。首先,它无法自主执行命令,生成的代码只能以文本形式呈现,需要人工复制到文件、执行构建命令,无法实现端到端自动化。其次,它没有"状态记忆",比如生成代码后发现构建错误,再让它修复时,它可能会忘记之前生成的代码结构,导致修复后的代码和原有代码不兼容。最后,Web项目生成是一个多环节的复杂流程,从需求分析到部署验证,每个环节的专业要求都不同,单一模型很难在所有环节都做到极致。
而Agent系统恰好能解决这些问题。每个Agent都有明确的职责,比如需求分析Agent专门拆解需求,代码生成Agent专门写代码,错误修复Agent专门调试问题。它们之间可以共享信息,由总控Agent统筹调度,还能根据前一个环节的结果调整自己的工作,就像团队成员之间协同配合一样。更重要的是,Agent可以调用各种工具,比如执行命令、读写文件、访问服务器,真正把"文本生成"升级为"行动落地"。
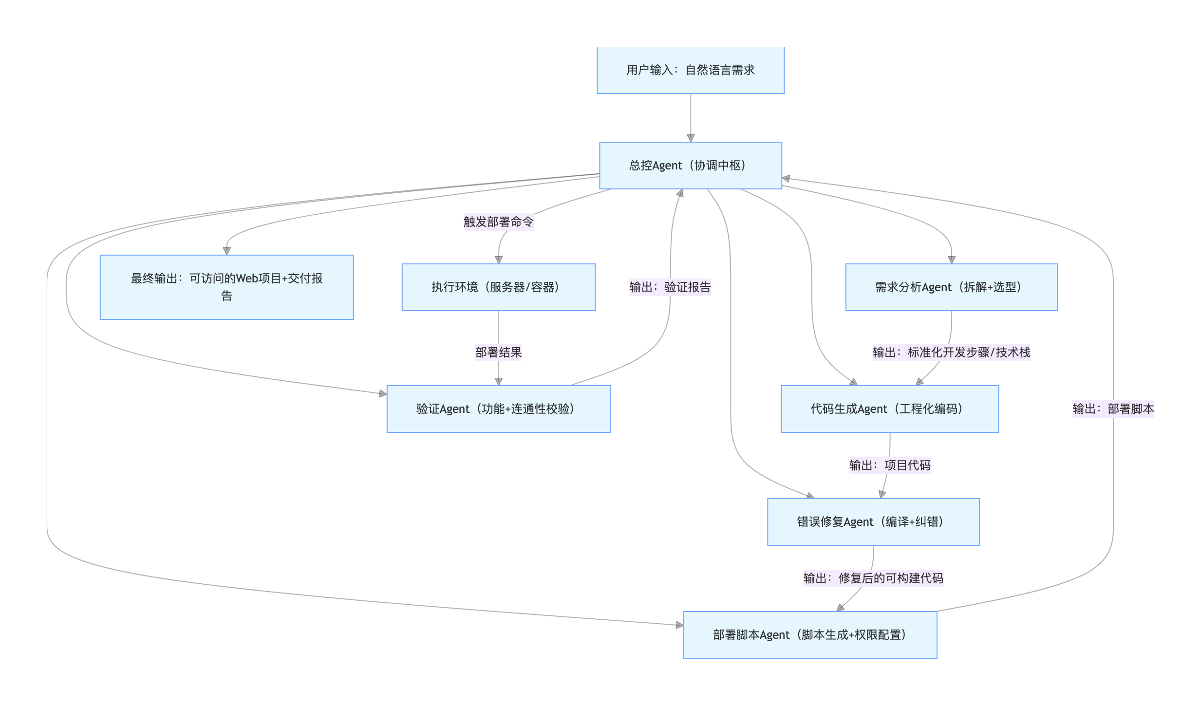
二、核心架构设计:一个由6个Agent组成的自动化开发团队
要实现Web项目的全自动化生成,我们需要构建一个"1+5"的Agent协作架构,也就是1个总控Agent加上5个功能型子Agent。这个架构就像一个小型开发公司的组织架构,每个角色都不可或缺。
1. 架构整体逻辑
用户只需要输入一句自然语言需求,比如"生成一个包含登录、仪表盘、用户管理的企业后台管理平台",总控Agent就会接手后续所有工作。它会先让需求分析Agent把模糊的需求拆成具体的开发任务,再让代码生成Agent根据拆解后的任务写代码,代码写完后让错误修复Agent调试修复,确保代码能正常构建,然后让部署脚本Agent生成自动化部署脚本,接着执行部署脚本把项目跑起来,最后让验证Agent检查项目是否能正常访问、功能是否达标。整个过程中,总控Agent会全程监控每个环节的进度,处理出现的异常,比如代码生成失败就重新触发代码生成Agent,修复多次仍失败就及时反馈给用户。
2. 各Agent的具体职责与能力要求
每个Agent都有自己的"专业领域",只有明确分工,才能保证整个系统的高效运行。
总控Agent是整个系统的"项目经理",核心职责是协调所有子Agent、管理流程状态、处理异常重试、汇总最终结果。它需要具备很强的任务拆解能力、状态记忆能力和跨Agent调度能力,能清楚知道每个环节该调用哪个Agent,前一个环节完成后该进入下一个环节,遇到问题该如何处理。比如代码生成Agent完成工作后,总控Agent会自动把生成的代码交给错误修复Agent,而不是让流程中断。
需求分析Agent是"产品经理+架构师",负责把用户的自然语言需求拆解为标准化的工程化文档。它需要懂Web开发、具备需求分析和技术选型能力,能把"做一个企业后台"这样模糊的需求,拆成具体的技术栈、功能模块和开发步骤。比如它会明确技术栈选Next.js+TypeScript+Tailwind CSS,功能模块包括登录认证、仪表盘、用户管理等,开发步骤分为项目初始化、基础组件开发、业务页面开发等。
代码生成Agent是"前端开发工程师",负责按工程化规范生成完整的项目代码,包括目录结构、组件、页面、配置文件等。它需要精通前端工程化知识,熟悉Next.js、TypeScript、Tailwind CSS等技术,能写出结构清晰、可维护的代码。它还需要能把生成的代码直接写入服务器的文件系统,而不是只输出文本形式的代码。
错误修复Agent是"测试+调试工程师",核心职责是调用构建工具检测代码错误,分析错误类型,自动修改代码直至构建成功。它需要懂TypeScript编译原理、Next.js项目调试方法,能快速定位问题并给出修复方案。比如遇到TypeScript类型错误,它能准确找到出错的文件和代码行,修改后还能确保和原有代码兼容。
部署脚本Agent是"运维工程师",负责生成自动化的构建脚本和启动脚本,配置脚本的执行权限,确保脚本能在服务器上正常运行。它需要熟悉Linux命令、Shell脚本编写、Next.js项目部署流程,能生成稳定可靠的部署脚本,避免因手动操作导致的部署失败。
验证Agent是"质量检测工程师",负责在项目部署后,验证项目的连通性、核心页面的可访问性和基本功能的可用性。它需要懂HTTP请求、命令行工具使用,能通过代码自动检查项目是否能正常访问,核心页面是否存在,基本功能是否能正常运行。
三、环境准备:为Agent系统搭建一个能干活的"工作台"
就像开发团队需要办公室和工具才能工作一样,Agent系统也需要一个合适的运行环境。这个环境需要具备基本的开发工具、运行权限和Agent框架支持,确保Agent能顺利执行命令、读写文件、调用大模型。
1. 基础环境配置(以Linux Ubuntu 22.04为例)
首先,我们需要一台Linux服务器,不管是本地的虚拟机还是云服务器都可以。接下来要安装一些基础的开发工具,这些工具是Agent执行任务的基础。
第一步,更新系统依赖。打开服务器的终端,输入以下命令,让系统获取最新的软件包信息,避免后续安装工具时出现版本兼容问题。
bash
sudo apt update && sudo apt install -y curl wget git
这里的curl和wget是用来下载文件的工具,git是用来管理代码的工具,都是开发过程中必不可少的。
第二步,安装Node.js和npm。因为我们要生成Next.js项目,而Next.js需要Node.js环境才能运行。输入以下命令安装Node.js 20.x版本,这个版本和Next.js 16.x兼容性最好。
bash
curl -fsSL https://deb.nodesource.com/setup_20.x | sudo -E bash -
sudo apt install -y nodejs
安装完成后,可以输入node -v和npm -v命令验证是否安装成功。如果能显示版本号,且node版本≥20.0.0,npm版本≥10.0.0,就说明安装成功了。
第三步,创建工作目录。我们需要一个固定的目录来存放生成的项目、Agent运行日志和部署脚本,这样Agent能准确找到对应的文件,不会出现路径混乱的问题。
bash
mkdir -p /workspace/projects /workspace/agent-logs /workspace/scripts
chmod -R 777 /workspace
这里的mkdir -p命令是创建多级目录,chmod -R 777是赋予这个目录最高权限,确保Agent能正常读写文件和执行脚本。
2. Agent框架安装:给Agent系统搭好"指挥中枢"
要让多个Agent协同工作,我们需要一个Agent框架来管理它们的交互和通信。这里推荐使用LangChain,它是目前最成熟的Agent开发框架之一,支持多种大模型,工具调用能力也很完善,新手容易上手。
第一步,安装Python环境。LangChain是基于Python开发的,所以需要先安装Python。Ubuntu系统一般自带Python3,我们只需要安装pip(Python的包管理工具)即可。
bash
sudo apt install -y python3 python3-pip
安装完成后,输入python3 -V和pip3 -V验证是否安装成功。
第二步,安装LangChain及相关依赖。输入以下命令安装LangChain、OpenAI SDK(用来调用GPT-4o模型)和环境变量管理工具。
bash
pip install langchain langchain-openai langchain-community python-dotenv
这些依赖是Agent系统运行的基础,langchain负责Agent的调度和工具调用,langchain-openai负责和GPT-4o模型通信,python-dotenv负责管理环境变量,避免把敏感信息比如API Key直接写在代码里。
3. 大模型API配置:给Agent系统接上"大脑"
Agent系统的核心能力来自大模型,我们需要配置大模型的API Key,让Agent能正常调用大模型的能力。这里以GPT-4o为例,如果你使用其他大模型,比如文心一言、通义千问,配置方式类似。
第一步,获取API Key。登录OpenAI官网,在个人中心的API Keys页面创建一个新的API Key,记得保存好这个Key,后续配置时会用到。
第二步,配置环境变量。在Python项目的根目录下创建一个名为.env的文件,在文件中写入以下内容:
OPENAI_API_KEY=你的GPT-4o API Key
这样Agent系统就能通过python-dotenv工具加载这个API Key,不用在代码中明文编写,更安全。
四、具体实现步骤:手把手教你搭建Agent自动化生成系统
环境准备好后,我们就可以开始搭建Agent系统了。接下来,我会一步步讲解每个Agent的具体实现代码和工作逻辑,所有代码都有详细的解释,即使你是编程新手也能看懂。
1. 总控Agent:整个系统的"大管家"
总控Agent是整个系统的核心,所有子Agent的调用、流程的推进都由它负责。它的工作逻辑很清晰,就是按照"需求分析→代码生成→错误修复→部署脚本生成→部署验证"的顺序,依次调用对应的子Agent,同时处理每个环节可能出现的异常。
首先,我们创建一个名为master_agent.py的文件,写入以下代码:
python
import os
import time
from dotenv import load_dotenv
from langchain_openai import ChatOpenAI
from langchain.prompts import PromptTemplate
from langchain.schema import HumanMessage, SystemMessage
# 加载环境变量,读取GPT-4o的API Key
load_dotenv()
os.environ["OPENAI_API_KEY"] = os.getenv("OPENAI_API_KEY")
# 初始化大模型,设置模型为GPT-4o,温度参数为0.1(温度越低,输出越稳定、越严谨)
llm = ChatOpenAI(model="gpt-4o", temperature=0.1)
# 需求分析Agent函数:接收用户需求,输出标准化的工程化文档
def requirement_analysis_agent(user_requirement):
# 定义Prompt模板,约束大模型的输出格式,确保后续Agent能正常解析
prompt = PromptTemplate(
template="""
你是资深的Web架构师,擅长把用户的自然语言需求拆解为标准化的工程化开发文档。
现在需要处理的需求是:{user_requirement}
请你按照以下要求输出文档:
1. 技术栈选型:优先选择Next.js+TypeScript+Tailwind CSS组合,同时列出需要安装的核心依赖包;
2. 功能模块清单:按优先级排序,明确每个模块的核心功能;
3. 标准化开发步骤:分阶段列出可执行的开发步骤,每个步骤说明具体要做什么;
4. 输出格式必须是JSON,字段包括tech_stack(技术栈)、modules(功能模块)、dev_steps(开发步骤),不要添加任何额外解释。
示例输出:
{{
"tech_stack": "Next.js 16.0.10 + TypeScript + Tailwind CSS + lucide-react + recharts",
"modules": [
"登录认证:包含登录页面、权限控制、用户状态管理",
"仪表盘:包含数据统计卡片、收入趋势图表、用户活动图表",
"用户管理:包含用户列表展示、用户增删改查、用户角色分配"
],
"dev_steps": [
"1. 初始化Next.js项目,安装lucide-react、recharts等核心依赖包;",
"2. 开发基础布局组件,包括侧边栏、顶部导航、主布局;",
"3. 开发登录页面和认证上下文,实现用户登录和权限控制;",
"4. 开发仪表盘页面及相关组件,实现数据可视化展示;",
"5. 开发用户管理页面及相关组件,实现用户增删改查功能;",
"6. 补充响应式样式,确保在不同设备上正常显示;",
"7. 编写部署脚本,包括构建脚本和启动脚本;",
"8. 构建项目并修复可能出现的错误;",
"9. 启动服务并验证项目功能"
]
}}
""",
input_variables=["user_requirement"]
)
# 调用大模型生成需求分析结果
messages = [
SystemMessage(content="你是严谨的Web架构师,输出必须严格遵循指定的JSON格式,不要有任何多余内容"),
HumanMessage(content=prompt.format(user_requirement=user_requirement))
]
response = llm.invoke(messages)
return response.content
# 代码生成Agent函数:根据需求分析结果,生成完整代码并写入文件
def code_generate_agent(analysis_result):
import json
import subprocess
# 解析需求分析结果,提取技术栈、功能模块和开发步骤
analysis_data = json.loads(analysis_result)
modules = analysis_data["modules"]
dev_steps = analysis_data["dev_steps"]
# 第一步:初始化Next.js项目,执行项目创建命令
print("正在初始化Next.js项目...")
init_cmd = "cd /workspace/projects && npx --yes create-next-app@16.0.10 enterprise-admin --ts --eslint --tailwind --app --src-dir --import-alias '@/*' --no-turbopack --yes"
# 执行命令,check=True表示如果命令执行失败会抛出异常
subprocess.run(init_cmd, shell=True, check=True)
# 第二步:安装核心依赖包
print("正在安装核心依赖包...")
install_deps_cmd = "cd /workspace/projects/enterprise-admin && npm install lucide-react @heroicons/react recharts date-fns clsx"
subprocess.run(install_deps_cmd, shell=True, check=True)
# 第三步:生成基础布局组件,以侧边栏组件为例
print("正在生成基础布局组件...")
# 定义侧边栏组件的生成Prompt
sidebar_prompt = """
你是资深的Next.js前端工程师,现在需要编写企业后台管理平台的Sidebar组件。
技术要求:基于Next.js 16 + TypeScript + Tailwind CSS,支持响应式折叠,包含仪表盘、用户管理、权限管理、数据分析、系统设置等菜单,适配暗色模式。
输出要求:只输出完整的组件代码,不要添加任何解释说明,代码要可直接运行。
"""
sidebar_messages = [
SystemMessage(content="你是专注于代码生成的前端工程师,输出纯代码,无任何多余内容"),
HumanMessage(content=sidebar_prompt)
]
# 调用大模型生成侧边栏组件代码
sidebar_code = llm.invoke(sidebar_messages).content
# 将生成的代码写入对应的文件
sidebar_path = "/workspace/projects/enterprise-admin/src/components/layout/Sidebar.tsx"
# 确保目录存在,如果不存在则创建
os.makedirs(os.path.dirname(sidebar_path), exist_ok=True)
with open(sidebar_path, "w", encoding="utf-8") as f:
f.write(sidebar_code)
# 第四步:生成顶部导航组件
header_prompt = """
你是资深的Next.js前端工程师,现在需要编写企业后台管理平台的Header组件。
技术要求:基于Next.js 16 + TypeScript + Tailwind CSS,包含平台名称、用户信息下拉菜单、通知图标,支持响应式适配。
输出要求:只输出完整的组件代码,不要添加任何解释说明,代码要可直接运行。
"""
header_messages = [
SystemMessage(content="你是专注于代码生成的前端工程师,输出纯代码,无任何多余内容"),
HumanMessage(content=header_prompt)
]
header_code = llm.invoke(header_messages).content
header_path = "/workspace/projects/enterprise-admin/src/components/layout/Header.tsx"
with open(header_path, "w", encoding="utf-8") as f:
f.write(header_code)
# 第五步:生成主布局组件,组合侧边栏和顶部导航
main_layout_prompt = """
你是资深的Next.js前端工程师,现在需要编写企业后台管理平台的MainLayout组件。
技术要求:基于Next.js 16 + TypeScript + Tailwind CSS,组合Sidebar和Header组件,实现页面的基本布局结构,内容区域支持自适应。
输出要求:只输出完整的组件代码,不要添加任何解释说明,代码要可直接运行。
"""
main_layout_messages = [
SystemMessage(content="你是专注于代码生成的前端工程师,输出纯代码,无任何多余内容"),
HumanMessage(content=main_layout_prompt)
]
main_layout_code = llm.invoke(main_layout_messages).content
main_layout_path = "/workspace/projects/enterprise-admin/src/components/layout/MainLayout.tsx"
with open(main_layout_path, "w", encoding="utf-8") as f:
f.write(main_layout_code)
# 第六步:生成登录页面
login_prompt = """
你是资深的Next.js前端工程师,现在需要编写企业后台管理平台的登录页面。
技术要求:基于Next.js 16 + TypeScript + Tailwind CSS,包含用户名输入框、密码输入框、登录按钮、表单验证功能,页面居中显示,支持响应式。
输出要求:只输出完整的页面代码,不要添加任何解释说明,代码要可直接运行。
"""
login_messages = [
SystemMessage(content="你是专注于代码生成的前端工程师,输出纯代码,无任何多余内容"),
HumanMessage(content=login_prompt)
]
login_code = llm.invoke(login_messages).content
login_path = "/workspace/projects/enterprise-admin/src/app/login/page.tsx"
os.makedirs(os.path.dirname(login_path), exist_ok=True)
with open(login_path, "w", encoding="utf-8") as f:
f.write(login_code)
# 同理,生成其他页面和组件,比如仪表盘、用户管理等
# 这里为了简洁,省略了其他组件的生成代码,实际实现时可以按相同逻辑添加
print("代码生成完成,项目路径:/workspace/projects/enterprise-admin")
return "代码生成完成"
# 错误修复Agent函数:自动检测并修复代码中的错误,确保项目能正常构建
def error_fix_agent():
project_path = "/workspace/projects/enterprise-admin"
# 定义构建命令
build_cmd = f"cd {project_path} && npm run build"
# 循环构建和修复,最多重试5次,避免无限循环
for retry in range(5):
try:
print(f"正在进行第{retry+1}次构建...")
# 执行构建命令,捕获输出结果
result = subprocess.run(build_cmd, shell=True, capture_output=True, text=True)
# 如果构建成功,返回成功信息
if result.returncode == 0:
return "构建成功"
# 如果构建失败,提取错误信息,调用大模型修复
error_msg = result.stderr[:2000] # 截取前2000个字符,避免超出大模型上下文限制
print(f"构建失败,错误信息:{error_msg[:500]}...")
# 定义修复Prompt,让大模型分析错误并输出修复后的代码
fix_prompt = f"""
你是资深的TypeScript和Next.js调试专家,现在需要修复一个企业后台管理平台项目的构建错误。
错误信息如下:{error_msg}
请你按照以下要求进行修复:
1. 准确分析错误原因,找到出错的文件和代码行;
2. 输出修复后的完整代码,不要添加任何解释说明;
3. 标注需要修改的文件路径,格式为"文件路径→修复后的代码";
4. 确保修复后的代码能和项目中其他代码兼容。
"""
fix_messages = [
SystemMessage(content="你是专注于代码调试的专家,输出格式严格遵循"文件路径→修复后的代码",只输出修复内容,无多余信息"),
HumanMessage(content=fix_prompt)
]
fix_result = llm.invoke(fix_messages).content
# 解析修复结果,修改对应的文件
for line in fix_result.split("\n"):
if "→" in line:
# 拆分文件路径和修复后的代码
file_path_part, fix_code = line.split("→", 1)
file_path = os.path.join(project_path, file_path_part.strip())
# 写入修复后的代码
with open(file_path, "w", encoding="utf-8") as f:
f.write(fix_code.strip())
print(f"第{retry+1}次修复完成,准备重新构建...")
except Exception as e:
# 如果修复过程中出现异常,返回错误信息
return f"修复失败:{str(e)}"
# 如果重试5次仍失败,返回失败信息
return "重试5次仍构建失败,请人工介入"
# 部署脚本Agent函数:生成自动化部署脚本,配置执行权限
def deploy_script_agent():
# 生成构建脚本:负责安装依赖和构建项目
build_script_content = """
#!/bin/bash
set -e
# 定义项目路径
PROJECT_PATH="/workspace/projects/enterprise-admin"
# 进入项目目录
cd $PROJECT_PATH
# 安装依赖,--force确保依赖能正确安装
npm install --force
# 构建项目
npm run build
echo "项目构建完成"
"""
# 保存构建脚本到文件
build_script_path = "/workspace/scripts/deploy_build.sh"
with open(build_script_path, "w", encoding="utf-8") as f:
f.write(build_script_content)
# 赋予脚本可执行权限
subprocess.run(f"chmod +x {build_script_path}", shell=True)
# 生成启动脚本:负责启动项目服务
run_script_content = """
#!/bin/bash
set -e
# 定义项目路径和端口
PROJECT_PATH="/workspace/projects/enterprise-admin"
DEPLOY_PORT=3000
# 进入项目目录
cd $PROJECT_PATH
# 启动服务,指定端口为3000
npm start -- -p $DEPLOY_PORT
"""
# 保存启动脚本到文件
run_script_path = "/workspace/scripts/deploy_run.sh"
with open(run_script_path, "w", encoding="utf-8") as f:
f.write(run_script_content)
# 赋予脚本可执行权限
subprocess.run(f"chmod +x {run_script_path}", shell=True)
print("部署脚本生成完成,路径:/workspace/scripts/")
return "部署脚本生成完成"
# 验证Agent函数:部署项目后,验证项目是否能正常访问和运行
def verify_agent():
# 启动项目服务,后台运行,并重定向日志
run_cmd = "nohup bash /workspace/scripts/deploy_run.sh > /workspace/agent-logs/output.log 2>&1 &"
subprocess.run(run_cmd, shell=True)
# 等待3秒,让服务有足够的时间启动
time.sleep(3)
# 验证核心页面和功能
verify_results = []
# 验证根路径的HTTP状态码,200表示正常
root_check = subprocess.run("curl -s -o /dev/null -w '%{http_code}' localhost:3000", shell=True, capture_output=True, text=True)
root_status = root_check.stdout.strip()
verify_results.append(f"根路径访问状态码:{root_status}")
# 验证登录页面是否存在
login_check = subprocess.run("curl -s localhost:3000/login | grep '登录'", shell=True, capture_output=True, text=True)
if login_check.returncode == 0:
verify_results.append("登录页面:正常访问,包含登录相关内容")
else:
verify_results.append("登录页面:访问异常,未找到登录相关内容")
# 验证仪表盘页面是否存在
dashboard_check = subprocess.run("curl -s localhost:3000/dashboard | grep '仪表盘'", shell=True, capture_output=True, text=True)
if dashboard_check.returncode == 0:
verify_results.append("仪表盘页面:正常访问,包含仪表盘相关内容")
else:
verify_results.append("仪表盘页面:访问异常,未找到仪表盘相关内容")
# 验证用户管理页面是否存在
users_check = subprocess.run("curl -s localhost:3000/users | grep '用户管理'", shell=True, capture_output=True, text=True)
if users_check.returncode == 0:
verify_results.append("用户管理页面:正常访问,包含用户管理相关内容")
else:
verify_results.append("用户管理页面:访问异常,未找到用户管理相关内容")
# 将验证结果拼接成字符串返回
return "\n".join(verify_results)
# 总控Agent核心函数:调度所有子Agent,推进整个流程
def master_agent(user_requirement):
try:
print("=== 第一步:需求分析 ===")
# 调用需求分析Agent
analysis_result = requirement_analysis_agent(user_requirement)
print(f"需求分析完成,结果如下:\\n{analysis_result}\\n")
print("=== 第二步:代码生成 ===")
# 调用代码生成Agent
code_generate_result = code_generate_agent(analysis_result)
print(f"{code_generate_result}\\n")
print("=== 第三步:错误修复 ===")
# 调用错误修复Agent
fix_result = error_fix_agent()
if "构建成功" in fix_result:
print(f"{fix_result}\\n")
else:
raise Exception(f"代码修复失败:{fix_result}")
print("=== 第四步:生成部署脚本 ===")
# 调用部署脚本Agent
deploy_script_result = deploy_script_agent()
print(f"{deploy_script_result}\\n")
print("=== 第五步:部署与验证 ===")
# 调用验证Agent
verify_result = verify_agent()
print(f"验证完成,结果如下:\\n{verify_result}\\n")
# 生成最终的交付报告
final_report = f"""
企业后台管理平台全自动化生成完成!
1. 原始需求:{user_requirement}
2. 技术栈:Next.js 16.0.10 + TypeScript + Tailwind CSS + lucide-react + recharts
3. 项目路径:/workspace/projects/enterprise-admin
4. 访问地址:http://localhost:3000
5. 验证结果:
{verify_result}
6. 后续操作:可直接访问上述地址使用项目,也可根据需要修改代码或配置部署到云服务器。
"""
return final_report
except Exception as e:
# 如果整个流程中出现异常,返回错误信息
return f"自动化生成过程中出现错误:{str(e)}"
# 主函数:程序入口
if __name__ == "__main__":
# 用户输入的自然语言需求
user_input = "生成一个企业后台管理平台,包含登录认证、仪表盘、用户管理、权限管理、数据分析、系统设置模块,支持响应式设计,能直接部署运行"
# 启动总控Agent
print("=== 启动Web项目全自动化生成系统 ===")
result = master_agent(user_input)
# 输出最终结果
print("=== 最终交付报告 ===")
print(result)
2. 各Agent的工作细节与协同逻辑
可能你会觉得上面的代码有点长,但只要拆解开来,每个Agent的工作逻辑都很简单。而且它们之间的协同非常顺畅,就像接力赛一样,每个Agent跑完自己的一棒,就把接力棒交给下一个Agent。
需求分析Agent是第一个接力的,它的核心任务是"翻译"用户的自然语言需求。用户说的"生成一个企业后台"很模糊,但需求分析Agent能把它拆成具体的技术栈、功能模块和开发步骤,还会用JSON格式输出。为什么一定要用JSON格式呢?因为后续的代码生成Agent需要机器可解析的信息,如果输出的是自由文本,代码生成Agent可能会理解偏差,导致生成的代码不符合需求。
代码生成Agent是第二个接力的,它拿到需求分析Agent输出的JSON后,会先执行命令初始化Next.js项目,安装依赖包,然后逐个生成基础组件和业务页面。它生成代码的方式很简单,就是通过Prompt告诉大模型需要生成什么组件、有什么技术要求,大模型就会输出对应的代码,然后代码生成Agent把代码写入到服务器的对应文件中。这里有个小细节,生成代码前会先检查目录是否存在,如果不存在就创建,避免出现文件写入失败的情况。
错误修复Agent是第三个接力的,它的工作就像一个"调试专家"。代码生成Agent写完代码后,不一定能直接构建成功,可能会有TypeScript类型错误、组件导入路径错误等问题。错误修复Agent会先执行npm run build命令尝试构建项目,如果失败就提取错误信息,让大模型分析错误原因并给出修复方案,然后自动修改对应的文件。为了避免无限重试,它会设置最多重试5次,如果5次都修复失败,就会提示需要人工介入。
部署脚本Agent是第四个接力的,它负责生成两个核心脚本:构建脚本和启动脚本。构建脚本用来安装依赖和构建项目,启动脚本用来启动项目服务。生成脚本后,它还会给脚本赋予可执行权限,确保后续能直接运行。这一步很重要,因为手动编写部署脚本很容易出错,Agent生成的脚本标准化程度高,稳定性也更好。
验证Agent是最后一个接力的,它负责"验收"项目。项目部署启动后,它会通过curl命令检查核心页面的访问情况,比如根路径的HTTP状态码是否为200,登录页面、仪表盘页面是否存在相关内容。如果所有验证都通过,就说明项目已经可以正常使用了。
五、实际运行与优化:让Agent系统更稳定、更实用
搭建好Agent系统后,我们就可以实际运行它,看看它是否能成功生成Web项目。运行的方法很简单,在终端中进入代码所在的目录,执行python3 master_agent.py命令,然后等待整个流程完成即可。一般情况下,整个流程会在10-20分钟内完成,具体时间取决于服务器的性能和网络速度。
1. 运行过程中的常见问题及解决方法
虽然Agent系统已经考虑了很多异常情况,但实际运行中还是可能会遇到一些问题,这里列出几个常见问题及解决方法。
第一个问题是API Key失效或余额不足。如果运行过程中出现"API Key is invalid"或"Insufficient quota"的错误,就需要检查API Key是否正确,或者是否有足够的余额。解决方法是更换一个有效的API Key,或者给OpenAI账号充值。
第二个问题是服务器权限不足。如果出现"Permission denied"的错误,说明Agent没有足够的权限读写文件或执行脚本。解决方法是重新执行chmod -R 777 /workspace命令,确保工作目录有足够的权限。
第三个问题是依赖安装失败。如果出现"npm install failed"的错误,可能是网络问题导致无法下载依赖包。解决方法是更换npm镜像源,比如使用淘宝镜像源,执行npm config set registry https://registry.npm.taobao.org命令,然后重新运行Agent系统。
第四个问题是端口被占用。如果出现"Port 3000 is already in use"的错误,说明3000端口已经被其他程序占用。解决方法是修改启动脚本中的DEPLOY_PORT参数,把端口改成其他未被占用的端口,比如3001。
2. 进阶优化:让Agent系统更强大、更智能
基础版本的Agent系统已经能实现Web项目的全自动化生成,但如果想让它更强大、更智能,还可以进行以下优化。
第一个优化是多模型协作。目前我们使用的是GPT-4o一个模型来完成所有任务,但不同模型有不同的优势。比如CodeLlama在代码生成方面更专业,GPT-4o在需求分析和逻辑推理方面更擅长。我们可以让不同的Agent使用不同的模型,比如代码生成Agent使用CodeLlama,需求分析Agent使用GPT-4o,这样能进一步提升每个环节的质量和效率。
第二个优化是增加记忆功能。目前Agent系统在运行过程中,不会记住之前生成过的项目信息。如果用户再次生成类似的项目,Agent还是会重新从零开始。我们可以把生成过的项目模板、修复方案等信息存入向量数据库,比如Pinecone,后续生成同类项目时,Agent可以直接复用这些信息,减少重复工作,提高生成效率。
第三个优化是支持用户反馈迭代。目前Agent系统生成项目后,整个流程就结束了。如果用户发现项目有问题,比如某个功能缺失、页面样式异常,需要手动修改。我们可以增加一个反馈Agent,让用户能直接向Agent反馈问题,Agent根据用户的反馈自动迭代修复项目。
第四个优化是容器化部署。目前项目是直接部署在服务器上的,如果需要部署到多个服务器,或者迁移到其他环境,会比较麻烦。我们可以增加一个Docker Agent,让它自动生成Dockerfile,把项目打包成Docker容器,这样就能实现一键部署到任何支持Docker的环境中。
第五个优化是集成CI/CD流程。我们可以让Agent生成GitHub Actions或GitLab CI的配置文件,实现"代码提交→自动构建→自动部署→自动验证"的全流程自动化。这样只要修改了项目代码,系统就会自动完成后续的构建、部署和验证工作,非常适合团队协作开发。
六、总结:Agent自动化生成Web项目的核心价值与未来方向
通过上面的详细讲解,相信你已经明白如何用Agent和大模型实现Web项目的全自动化生成了。这个系统的核心价值在于,它把原本需要专业开发团队几天甚至几周才能完成的工作,压缩到几十分钟内自动完成,而且不需要用户具备任何编程知识。只要会说自然语言,就能生成可直接部署运行的Web项目。
这种自动化生成方式,不仅能大大降低Web项目的开发门槛,让更多人能实现自己的创意,还能提高专业开发团队的效率。开发团队可以把繁琐的基础开发工作交给Agent完成,自己专注于核心业务逻辑的设计和优化,从而提升整个团队的工作效率。
未来,随着Agent技术和大模型能力的不断提升,这种自动化生成系统还会有更多的应用场景。比如生成移动端应用、桌面应用,甚至是复杂的企业级系统。而且Agent的协作能力会越来越强,不仅能完成开发工作,还能负责项目的运维、监控和迭代升级,真正实现"一站式"的软件开发生命周期管理。
最后,需要强调的是,Agent系统并不是要取代程序员,而是要成为程序员的"得力助手"。它能完成繁琐的重复性工作,让程序员有更多的时间和精力去做更有创造性的工作。对于普通人来说,它是一个"创意实现工具",能让每个人的创意快速转化为实际的产品。对于企业来说,它是一个"效率提升工具",能降低开发成本,加快产品上线速度。