一 先观察提纲提取可能存在的信息
首先是简介,简单地介绍全貌

接着,是引言,更加详细地介绍。可以分为:1.总览(限制模式 全模式 2.接收端的需要的组件 3.发送端需要的组件 4.支持epp和 mpp 的协议

其次,协商阶段。可以分为3大类,1.要求(时序 fsk周期 以错误状态进入协商 功率传输拓展帧) 2.协商128khz阶段 3.协商360khz阶段。
第三,功率传输阶段。主要分为 1.拓展控制错误包,2.功率丢失核算包 3.控制状态 4.Get Request包 5.mpp受限模式到全功能模式的转换


第四,cloak模式(一种可以在不通知用户且不重置已协商的电力传输契约元素的情况下,暂时中断电力传输的方法)。主要分为:1.cloak ping的要求 2.clock进入 4.clock退出 5.监测ping 6.状态图 7.cloak时序 8.例子

第五,拓展数据流,主要包含三个阶段,主要分为 1.连续数据流拓展(错误解决 时序 cloak能力)2.数据完整性拓展 3.例子

第六,数据包与流,一共有接收流和发送流


功率发射端的数据包

二 MPP协议简介
mpp是一种协议上的拓展,提供额外的消息、新的功率状态/模式、新的功率传输合同元素。、
另外MPP 扩展允许设备在 360 kHz 下以受限模式(无 PTx 通信)运行,而无需与电源发射器进行任何明确协商。这种灵活性使资源有限的设备(例如不支持 FSK 的设备)能够利用频率变化功能。
由下表可以看出,mpp对比epp的差别由以下不同:1.可固定的fsk协商参数 2.多重并发数据流传输 3.fod校准由之前的数据包(fod pack 校准包 rp包)改成mpp功率损耗估计包。

三 MPP协议的引言
这张主要介绍发送端和接收端的要求以及设备可能使用的通信模式。
首先先介绍模式,一共有两个:1.受限模式 2.全模式。二者区别在于受限模式只支持功率发送端到发射端的通讯,全模式支持双向通信,能够协商更大的功率。
3.1 受限模式
受限模式允许接收端在360khz建立单项的基线协议通讯,并遵循:
1.功率发射器应在每个CE数据包之后的功率控制延迟时间间隔内发送MPP响应模式。
2.功率接收器在接收到MPP响应模式后可以发送NEGO数据包,以切换到磁协议的完全模式。
3.2 全模式
mpp全模式支持的模式更多,其基于epp拓展协议规范打造,需要遵循epp的规范,但是还有以下几点要求:
- 添加了MPP电力传输合同元素,并移除了对EPP RP(接收电力)合同元素
2.添加了MPP数据包,并移除了对EPP FOD数据包的支持
- 覆盖时间参数
3.3 接收端要求(我们做发送端的,这个次要看)
因为 mpp基于epp,所以epp的时序,规范都符合epp的标准,ask也是如此
3.3.1启动mpp的要求

接收端会发送以下包:
1.信号强度 2.Id包 3.xid包 4 功率延迟包 5 配置包。其中 xid包含有很多mpp的内容,需要注意restricted和0xfe(epp特有的xid号)

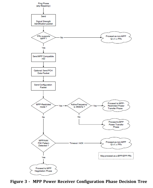
3.3.2 激活配置文件
对于限制模式,应该切换到受限模式功率传输(360khz)
对于全模式,开启fsk模式,根据不同响应以不同的状态切换至协商模式(fsk mpp模式以正常状态切换 fsk nak以错误状态切换)
工作状态流如下:

3.4 发送端要求(重点看)
3.4.1 mpp fsk结构
在发送端中,详细介绍了fsk发送包的不同
可以看到有4个bit的前导码 一个head 一个信息段 一个校验段,参数固定。


需要注意的是:FSK 512 切换周期仅在 PTx 响应 CFG 数据包时使用(第 2.2.3 节,配置文件激活)。否则,PTx 应使用 128 切换周期
fsk的相应模式如下,其中app是mpp的前身响应,在如今的mpp时代该响应应该收到限制。

3.4.2 新更新时序要求
时序上需要注意两次连续ping的窗口应该在50ms

3.4.3 建立通讯的行为
建立通讯的行为有两个频率,一个128khz 另一个是360khz,其中128khz只有128_HB_LOW 可被mpp采用.

接着进入id 和 xid包阶段,需要满足两个条件才能进入mpp模式:1.id中的主版本和从版本分别为2和0. 2.mpp支持的xid包
如果 PTx 决定出于任何原因移除电源信号,则应清除错误状态,即错误状态不应在通信重启后继续存在
3.4.4 接收的相位
128khz受限模式的建立流程

128khz全模式的建立流程
如果活动频率为 360 kHz:假定在 MPP 受限模式下继续操作
- 否则:根据错误状态进行操作
如果错误状态未设置,PTx 应移除功率信号,并在 t_nopower 后使用 360 kHz 作为工作频率开始数字寻频。否则,PTx 应移除功率信号,并再次使用 128 kHz 及 'Qi_HB_Low' 数字寻频电平进行数字寻频。

360khz全模式的建立流程

3.5 支持 MPP 和 EPP 模式
一个设备除了支持mpp还可能支持epp协议。首先在cfg包中会包含fsk的参数信息。然后发送respond的时候mpp模式的设备会发送mpp 和 nak两个响应,epp会发送ack的响应。如果发送方超时,接收端会进入基本协议。
