
本篇将介绍一下常见的排序。

1.插入排序和冒泡排序
先看一下插入排序(左图)和冒泡排序(右图)。


插入排序代码实现
当插入第i(i>=1)个元素时,前面的array[0],array[1],...,array[i-1]已经排好序,此时用array[i]的排序码与array[i-1],array[i-2],...的排序码顺序进行比较,找到插入位置即将array[i]插入,原来位置上的元素顺序后移。
这里需要注意的是,我们对2进行排序的时候,2是最小的,因为是和前一个比较,所以当2已经到了下标为0的位置的时候,就不需要再比较了,所以下面的j只需要>0,不用等于0。
下面是参考代码:
cpp
#include <stdio.h>
void Print(int* arr, int n)
{
for (int i = 0; i < n; i++)
{
printf("%d ", arr[i]);
}
printf("\n");
}
void Swap(int* p1, int* p2) //交换
{
int tmp = *p1;
*p1 = *p2;
*p2 = tmp;
}
void InsertSort(int* arr, int n) //插入排序
{
for (int i = 1; i < n; i++)
{
for (int j = i; j > 0; j--)
{
if (arr[j - 1] > arr[j]) //当前数比前一个小,就交换位置
{
Swap(&arr[j - 1], &arr[j]);
}
else //当前数小于或等于前一个数,直接退出
{
break;
}
}
}
}
int main()
{
int arr[] = { 30,5,12,34,7,26,87,4,39 };
int n = sizeof(arr) / sizeof(arr[0]);
Print(arr, n);
InsertSort(arr, n);
Print(arr, n);
return 0;
}

插入排序是将排好的数往后移,不是一个一个交换,是保存当前数,往后移动比它大的数,一个个交换效率特别低!
插入排序的时间复杂度是。当数组为逆序的时候,时间复杂度最高,数组为顺序的时候,时间复杂度可为
。
冒泡排序参考代码
冒泡排序就是把大的往后挪。
cpp
void BubbleSort(int* arr, int n) // 冒泡排序
{
for (int j = 0; j < n; j++)
{
for (int i = 1; i < n - j; i++)
{
int t = arr[i];
if (arr[i - 1] > arr[i]) //前一个比后一个大就交换
{
Swap(&arr[i - 1], (&arr[i]));
}
}
}
}
冒泡排序的时间复杂度是。当排了一趟后数组有序了,时间复杂度就有可能为
。所以这个冒泡排序还可以做以下的优化。
cpp
void BubbleSort(int* arr, int n) // 冒泡排序
{
for (int j = 0; j < n; j++)
{
int flag = 0;
for (int i = 1; i < n - j; i++)
{
int t = arr[i];
if (arr[i - 1] > arr[i]) //前一个比后一个大就交换
{
Swap(&arr[i - 1], (&arr[i]));
flag = 1;
}
}
if (flag == 0) break; // 数组遍历一次后没有发生交换,就可以直接退出
}
}
就算我们排了2遍数组才有序,然后直接退出,那也是可以减少遍历次数的。
2.希尔排序
插入排序其实还可以,插入排序最怕的就是逆序的情况,希尔就对插入排序做了优化。
希尔排序的思想大概就是在插入排序之前,先来一个预排序,期望通过这个预排序让这个数组接近有序。
把数组分成gap组,这个gap是多少不确定,这里假设gap为5。5个数为间隔的比,其实也就是把数分成了5组,比如下面的9、4一组,1、8一组,2、6一组,5、3一组,7、5一组。在组内用插入排序的方式排序。

比如说这个9,之前的插入排序要让9一步一步往后走,现在一下就往后跳了5步。预排序之后这个数组就更接近有序了。
我们把第一组,也就是9和4这个排了,组内排序的方法就是希尔排序。
cpp
void ShellSort(int* arr, int n) //希尔排序
{
int gap = 5;
for (size_t i = 0; i < n - gap; ++i)
{
int end = i;
int tmp = a[end + gap];
while (end >= 0)
{
if (tmp < a[end])
{
a[end + gap] = a[end];
end -= gap;
}
else
{
break;
}
}
a[end + gap] = tmp;
}
}
然后我们排第二组的1和8还有后面的所有组,所以这里需要再加上一个循环。
cpp
void ShellSort(int* a, int n) //希尔排序
{
int gap = 5;
for (int j = 0; j < gap; j++)
{
for (size_t i = j; i < n - gap; i += gap)
{
int end = i;
int tmp = a[end + gap];
while (end >= 0)
{
if (tmp < a[end])
{
a[end + gap] = a[end];
end -= gap;
}
else
{
break;
}
}
a[end + gap] = tmp;
}
}
}

当gap为1是,其实就是插入排序,这里我们可以带入一下gap为1的情况,所有的判断条件和代码逻辑其实就是插入排序。
当gap越大,排的越快,但是数组越不接近有序,gap越小,排的速度越慢,但是数组越接近有序。
所以这个gap其实是变化的,不是固定的,可以每次除以任何数比如2、3等来进行变化,有大佬研究过这个gap除以3希尔排序的效果是最好的;
当gap为1时,我们就认为这个数组已经排好了,但是除以3的话gap可能不会等于1,所以gap最好的取值方法就是gap = gap / 3 + 1,完整参考代码如下。
cpp
void ShellSort(int* a, int n) //希尔排序
{
int gap = n;
while (gap > 1)
{
gap = gap / 3 + 1;
//printf("gap=%d: ", gap);
for (int j = 0; j < gap; j++)
{
for (size_t i = j; i < n - gap; i += gap)
{
int end = i;
int tmp = a[end + gap];
while (end >= 0)
{
if (tmp < a[end])
{
a[end + gap] = a[end];
end -= gap;
}
else
{
break;
}
}
a[end + gap] = tmp;
}
}
//Print(a, n);
}
}
我们来测试一下。
cpp
int main()
{
int arr[] = { 30,5,12,34,7,26,87,4,39,30,5,12,34,7,26, 1 };
int n = sizeof(arr) / sizeof(arr[0]);
Print(arr, n);
ShellSort(arr, n);
Print(arr, n);
return 0;
}

希尔排序的时间复杂度不好计算,因为gap的取值方法很多,导致很难去计算,希尔排序的时间复杂度大概是到
,没有到
。
3.选择排序
先直接看图一下选择排序的效果。

每一次从待排序的数据元素中选出最小(或最大)的一个元素,存放在序列的起始位置,直到全部待排序的数据元素排完 。
这个选择排序有一个可以优化的点,就是便利的时候我们可以直接 找出最大的和最小的,遍历一遍选出两个数,不一定是只找出某一个,这样会让排序更快。
- 注意这里找数的时候,不是直接覆盖别的数,其实本质就是找最小的数和最大的数的下标。
cpp
void SelectSort(int* arr, int n) //选择排序
{
int left = 0, right = n - 1;
while(left < right)
{
int min_index = left;
int max_index = right;
for (int i = left; i <= right; i++)
{
if (arr[i] > arr[max_index])
max_index = i;
else if (arr[i] < arr[min_index])
min_index = i;
}
Swap(&arr[left], &arr[min_index]);
Swap(&arr[right], &arr[max_index]);
left++;
right--;
}
}
但是有个特殊情况,用下面的数组为例。
现在是已经找出来了最大数和最小数的下标。

然后最小数放在左边,如下。

但是此时的最大数就被调换了,会导致最大数不能正确放置。

所以需要在交换最大数的时候更新最大数的下标,如下。
cpp
void SelectSort(int* arr, int n) //选择排序
{
int left = 0, right = n - 1;
while(left < right)
{
int min_index = left;
int max_index = right;
for (int i = left; i <= right; i++)
{
if (arr[i] > arr[max_index])
max_index = i;
else if (arr[i] < arr[min_index])
min_index = i;
}
Swap(&arr[left], &arr[min_index]);
if (left == max_index) max_index = min_index; //特殊情况下,更新下标
Swap(&arr[right], &arr[max_index]);
left++;
right--;
}
}

选择排序的时间复杂度是。
4.快速排序
递归实现
Hoare版本
快速排序是Hoare于1962年提出的一种二叉树结构的交换排序方法,其基本思想为:
任取待排序元素序列中的某元素作为基准值**,按照该排序码将待排序集合分割成两子序列,左子序列中所有元素均小于基准值,右子序列中所有元素均大于基准值,然后最左右子序列重复该过程,直到所有元素都排列在相应位置上为止**。
如下图。

key设在最左边,右边就找比key小的数,左 边就找比key大的数,然后交换两个数的位置,再继续找,直到L和R相遇,相遇的位置的数一定比key小(前提是右边先走)。
如果让左边先走,相遇位置的值一定比key大,此时我们的key就要设在右边。
图中就将6排好了
,因为比6小的都在左边,比6大的都在右边,不管6的左右是否有序,6反正确定位置了,比6小或大的有几个数肯定是确定的。
此时如果6的左边有序,右边也有序的话,是不是就排好了。怎么让左边有序右边也有序?同样的道理。

一直往后往后,其实就是一个二叉树。
先实现一次的排列,这里实现的是key设在左边,必须让右边先走的逻辑。
cpp
void QuickSort(int* arr, int begin, int end)
{
int key = arr[begin];
int left = begin, right = end;
while (left < right)
{
while (left < right && arr[right] >= key) //右边找小,不小就一直找
{
right--;
}
while (left < right && arr[left] <= key) //左边找大,不大就一直找
{
left++;
}
Swap(&arr[left], &arr[right]); //交换
}
//将key与相遇位置的值交换
arr[begin] = arr[left]; //此时left和right是一样的
arr[left] = key;
}
排好了之后就是递归式的把右边和左边都排好,当这个区间只有一个数的时候,这个区间就绝对有序,所以递归结束的条件是其实就是begin >= end的情况。
排好的这个数不再参与排序。
cpp
void QuickSort(int* arr, int begin, int end)
{
if (begin >= end) // 递归结束条件
return;
int key = arr[begin];
int left = begin, right = end;
while (left < right)
{
while (left < right && arr[right] >= key) //右边找小,不小就一直找
{
right--;
}
while (left < right && arr[left] <= key) //左边找大,不大就一直找
{
left++;
}
Swap(&arr[left], &arr[right]); //交换
}
//将key与相遇位置的值交换
arr[begin] = arr[left]; //此时left和right是一样的
arr[left] = key;
QuickSort(arr, begin, left - 1); //排左序列
QuickSort(arr, left + 1, end); //排右序列
}
快排的时间复杂度其实是。
但是当前实现方式会有如下问题:
- 当数组有序的时候,这个排序是非常吃力的,因为key永远是最小的那个数,导致right一直往左走,left和right相遇后,其实就是在key的位置相遇,然后自己和自己交换一下,左区间触发递归结束条件,直接返回,右区间长度为n-1,重复上述过程,左区间没有,右区间长度为n-2...所以在这种情况下快排的时间复杂度为
,效率明显降低。

- 并且,如果数太多,导致递归的深度太深,就会有栈溢出的风险。
避免有序情况下效率退化,我们在选key的时候就不能固定一个位置选。
- 这个key可以弄成随机数选key,但是这个方法还是有一点不太靠谱。
- 三数取中:最左边的数,最右边的数,中间的数,选择这三个数当中,不是最大的数也不是最小的数的那个数,为了保持之前的代码逻辑不变,我们找到不是最大也不是最小的那个数之后,还是放到最左边,用之前的逻辑。这样在有序的情况下,key的位置还是在最左边,但做左边的这个值不是最小值。
小区间优化:
- 当区间内的数比较少的时候,其实就不需要用递归了,一点点数用递归代价太大,我们可以在小区间内换一个排序方式,插入排序就是一个很好的选择。
cpp
void QuickSort(int* arr, int begin, int end)
{
if (begin >= end) // 递归结束条件
return;
if (end - begin <= 10)
{
//注意这里不是arr,要加上begin才是真正要排的起始位置
InsertSort(arr + begin, end - begin + 1);
}
else
{
int key = arr[begin];
int left = begin, right = end;
while (left < right)
{
while (left < right && arr[right] >= key) //右边找小,不小就一直找
{
right--;
}
while (left < right && arr[left] <= key) //左边找大,不大就一直找
{
left++;
}
Swap(&arr[left], &arr[right]); //交换
}
//将key与相遇位置的值交换
arr[begin] = arr[left]; //此时left和right是一样的
arr[left] = key;
QuickSort(arr, begin, left - 1); //排左序列
QuickSort(arr, left + 1, end); //排右序列
}
}
前面的版本叫hoare****版本,其实还有一个版本叫挖坑法。挖坑法就不是实现了。
挖坑法

右边找比key小的数,放到坑里,这个数的位置成为新的坑,左边找比key大的数,放到坑里,这个数的位置变成新的坑,直到他们相遇。
效率上没有任何变化,但是逻辑上可能更容易理解,就比如为什么左边取为key就要让右边先走,相遇位置怎么就一定比key小...挖坑法就是直接放到坑里。
前后指针法

目的还是为了让左边的数比key小,右边的数比key大。cur找比key小的值,找到比key小的值之后,先让prev加1,然后交换cur和prev位置的数,遇到比key大的数就继续往后找;如果prev和cur相等,就是自己和自己交换,不用管;prev和cur中间的数都是比key大的数,让这些数像翻跟头一样往右边挪。
代码实现如下:
cpp
int Sort_Pointers(int* arr, int begin, int end) //前后指针版
{
int prev = begin, cur = prev + 1;
while (cur <= end)
{
if (arr[cur] < arr[begin])
{
++prev;
if (prev != cur)
Swap(&arr[prev], &arr[cur]);
}
cur++;
}
return prev; //prev就是key要交换的值所在的位置
}
void QuickSort(int* arr, int begin, int end)
{
if (begin >= end) // 递归结束条件
return;
//单趟逻辑封装成函数,让单趟逻辑有多种方式可选
//int swap_i = HoareSort_Part(arr, begin, end); //hoare版
int swap_i = Sort_Pointers(arr, begin, end); //前后指针版
Swap(&arr[begin], &arr[swap_i]);
QuickSort(arr, begin, swap_i - 1); //排左序列
QuickSort(arr, swap_i + 1, end); //排右序列
}
cpp
//封装的hoare版本接口如下
int HoareSort_Part(int* arr, int begin, int end) //hoare版本
{
int left = begin, right = end;
while (left < right)
{
while (left < right && arr[right] >= arr[begin]) //右边找小,不小就一直找
{
right--;
}
while (left < right && arr[left] <= arr[begin]) //左边找大,不大就一直找
{
left++;
}
if (left < right)
Swap(&arr[left], &arr[right]); //交换
}
return left;
}
验证是没问题的。
快排的时间复杂度是。
非递归实现
非递归我们可以借助数据结构栈或者队列,如果使用栈,就是深度优先遍历,如果使用队列,就是广度优先遍历。
这里详细讲解借助栈实现非递归版的快排。
核心逻辑:将要排序的区间入栈,循环每走一次,就取栈区间,进行单趟排序,然后左右子区间在将要排序的区间入栈...
引入之前实现的栈,详细讲解在:【数据结构】栈的概念、结构和实现详解


参考代码:
cpp
void QuickSort_Non_R(int* arr, int begin, int end) //快排非递归实现
{
ST st;
STInit(&st);
STPush(&st, begin); //先入区间左边界
STPush(&st, end); //再入区间右边界
while (!STEmpty(&st))
{
end = STTopDate(&st);
STPop(&st);
begin = STTopDate(&st);
STPop(&st);
if (end - begin <= 1)
continue;
int div = HoareSort_Part(arr, begin, end);
Swap(&arr[begin], &arr[div]);
// 以基准值为分割点,形成左右两部分:[left, div) 和 [div+1, right)
STPush(&st, div + 1);
STPush(&st, end);
STPush(&st, begin);
STPush(&st, div);
}
STDestroy(&st);
}
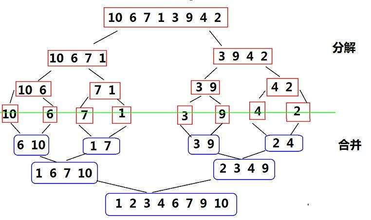
5.归并排序
归并排序(MERGE-SORT)是建立在归并操作上的一种有效的排序算法,该算法是采用分治法(Divide and Conquer)的一个非常典型的应用。
将已有序的子序列合并,得到完全有序的序列;即先使每个子序列有序,再使子序列段间有序。若将两个有序表合并成一个有序表,称为二路归并。 归并排序核心步骤:

下面是动图:

如果说把快排看成前序,这个归并排序就是一个后序。
拿一个部分举例。

对排序好的数组再合并起来排序,用双指针。

排完了之后还要拷贝进原数组,因为我们是在t数组里排的。

参考代码如下:
cpp
void _MergeSort(int *a, int *t, int begin, int end)
{
if (begin >= end) return; //递归退出条件,只有一个数的时候
int mid = begin + (end - begin) / 2;
_MergeSort(a, t, begin, mid); //让左区间有序
_MergeSort(a, t, mid+1, end); //让右区间有序
//归并
int begin1 = begin, end1 = mid;
int begin2 = mid + 1, end2 = end;
int i = begin;
while (begin1 <= end1 && begin2 <= end2)
{
if (a[begin1] <= a[begin2])
{
t[i++] = a[begin1++];
}
else
{
t[i++] = a[begin2++];
}
}
while (begin1 <= end1) //如果左区间没排完继续排
{
t[i++]= a[begin1++];
}
while (begin2 <= end2) //如果右区间没排完继续排
{
t[i++] = a[begin2++];
}
//往原数组拷贝
memcpy(a + begin, t + begin, sizeof(int) * (end - begin + 1));//起始位置要加begin
}
void MergeSort(int* a, int n) //归并排序
{
int* t = (int*)malloc(sizeof(int) * n); //需要一个临时空间存储排好的数
if (t == NULL)
{
perror("malloc fail");
return;
}
_MergeSort(a, t, 0, n - 1);
free(t);
t = NULL;
}
测试一下。
cpp
int main()
{
int arr[] = { 30,5,12,34,87,3,5,12,46,7,30,5,12,34,7,1 };
int n = sizeof(arr) / sizeof(arr[0]);
Print(arr, n);
MergeSort(arr, n); //归并
Print(arr, n);
return 0;
}

归并排序的时间复杂度是;空间复杂度是
,因为它额外开了一个数组t。
6.计数排序
这个排序不是比较数的大小,而是比较数出现的次数。

统计完了之后,直接覆盖式的写到原数组,出现几次就写几遍,出现0次的直接跳过。

本质就是利用count数组的自然序号排序。
但是如果数据是100、101、102、103...109那么从0到99的空间不就浪费了。
这个时候就可以按范围开空间,比如最大的数是109,最小的数是100,就开109-100=9个空间,这个就叫相对映射,图里面的就是绝对映射。
参考代码如下:
cpp
void CountSort(int* a, int n) //计数排序
{
int min = a[0], max = a[n - 1];
for (int i = 1; i < n; i++)
{
if (min > a[i]) min = a[i]; //选出最小值
if (max < a[i]) max = a[i]; //选出最大值
}
int range = max - min + 1; //给出范围
int* count = (int*)calloc(range, sizeof(int)); //开空间,count数组
if (count == NULL)
{
perror("malloc fail");
return;
}
//统计次数
for (int i = 0; i < n; i++)
{
count[a[i] - min]++; //要减min,比如105减去100才是对应5下标
}
//排序
for (int i = 0, j = 0; i < range; i++)
{
while (count[i]--) //个数为0的不会进循环
{
a[j++] = i + min; //j是原数组下标,i是count数组下标,
}
}
free(count);
count = NULL;
}
测试一下。
cpp
int main()
{
int arr[] = { 30,5,12,34,87,3,5,12,46,7,30,5,12,34,7,1 };
int n = sizeof(arr) / sizeof(arr[0]);
Print(arr, n);
CountSort(arr, n);
Print(arr, n);
return 0;
}

负数也可以排,就是因为我们做了相对映射。

这个计数排序只适合整数或者数的范围比较集中的。
归并排序的时间复杂度是;空间复杂度是
,因为它额外开了一个数组count。
7.总结
堆排之前介绍过,详细讲解在:【数据结构】堆的概念、结构、模拟实现以及应用


稳定性是指,相同的值,排序后与排序前的相对位置是否容易发生改变。

注意选择排序是不稳定的。快排的空间复杂度是。
本次分享就到这里,我们下篇见~
