Java线程池的陷阱与救赎:深入剖析Executors预定义线程池的风险与正确使用姿势
一、看似便捷的Executors工具类:甜蜜的陷阱
在Java并发编程中,Executors工具类为开发者提供了快速创建线程池的便捷方法。只需一行代码,就能获得功能完整的线程池实例。然而,这种表面上的便利背后,隐藏着许多生产环境中的致命陷阱。
java
// 看起来如此简单优雅
ExecutorService executor = Executors.newFixedThreadPool(10);
阿里巴巴Java开发手册的明确警告:
【强制】线程池不允许使用 Executors 去创建,而是通过 ThreadPoolExecutor 的方式,这样的处理方式让写的同学更加明确线程池的运行规则,规避资源耗尽的风险。
二、四大预定义线程池深度剖析
2.1 newFixedThreadPool:固定的代价
内部实现揭秘:
java
public static ExecutorService newFixedThreadPool(int nThreads) {
return new ThreadPoolExecutor(
nThreads, // 核心线程数 = 最大线程数
nThreads, // 线程数固定,无法扩展
0L, TimeUnit.MILLISECONDS, // 空闲线程立即终止(实际不会发生)
new LinkedBlockingQueue<Runnable>() // 无界队列!
);
}
三大致命风险:
-
无界队列内存溢出风险
java// 危险示例:任务提交速度 > 处理速度 ExecutorService executor = Executors.newFixedThreadPool(5); while (true) { executor.submit(() -> { // 模拟耗时任务 Thread.sleep(1000); return null; }); // 如果每秒提交100个任务,但只能处理5个 // 队列将无限增长,最终导致OOM } -
响应时间不可控
-
当队列堆积时,新任务等待时间可能达到数小时甚至数天
-
系统看似正常运行,实则已严重过载
-
-
缺乏弹性伸缩能力
-
固定线程数无法应对突发流量
-
线程数不足时只能依赖队列缓冲
-
适用场景(有限):
-
明确知道并发上限且流量平稳的内部系统
-
测试环境快速原型开发
-
任务执行时间短且可控的批处理作业
2.2 newCachedThreadPool:无限的疯狂
内部实现深度解析:
java
public static ExecutorService newCachedThreadPool() {
return new ThreadPoolExecutor(
0, // 核心线程数为0
Integer.MAX_VALUE, // 最大线程数:21亿!
60L, TimeUnit.SECONDS, // 空闲60秒后回收
new SynchronousQueue<Runnable>() // 直接传递队列
);
}
隐藏在Integer.MAX_VALUE背后的危机:
-
线程爆炸风险
java// 灾难性场景:突发大量请求 ExecutorService executor = Executors.newCachedThreadPool(); for (int i = 0; i < 100000; i++) { executor.submit(() -> { // 每个任务都创建一个新线程 Thread.sleep(60000); // 执行60秒 return null; }); } // 瞬间创建10万线程! -
系统资源耗尽连锁反应
XML线程数激增 → 内存占用飙升 → 频繁GC暂停 ↓ CPU上下文切换开销增大 → 系统响应变慢 ↓ 文件描述符耗尽 → 新连接拒绝服务 ↓ 系统完全瘫痪 -
连接池耗尽问题
java// 典型的数据连接泄露场景 ExecutorService executor = Executors.newCachedThreadPool(); executor.submit(() -> { Connection conn = dataSource.getConnection(); // 获取连接 // 执行SQL... // 忘记关闭连接! return result; }); // 大量线程持有数据库连接不释放
适用场景(极有限):
-
大量短生命周期的异步任务
-
需要快速响应的临时性任务
-
测试环境中模拟高并发场景
2.3 newSingleThreadExecutor:单线程的局限与价值
内部实现分析:
java
public static ExecutorService newSingleThreadExecutor() {
return new FinalizableDelegatedExecutorService(
new ThreadPoolExecutor(
1, 1, // 固定1个线程
0L, TimeUnit.MILLISECONDS,
new LinkedBlockingQueue<Runnable>() // 无界队列
)
);
}
双重风险叠加:
-
单点性能瓶颈:所有任务串行执行
-
无界队列风险:与FixedThreadPool相同的内存溢出风险
特殊设计:FinalizableDelegatedExecutorService的作用
java
// 这个包装类的作用:限制对ThreadPoolExecutor方法的访问
// 防止运行时修改线程池参数
private static class FinalizableDelegatedExecutorService
extends DelegatedExecutorService {
@Override
protected void finalize() {
super.shutdown(); // GC时自动关闭
}
}
适用场景:
-
需要任务顺序执行的场景(如日志写入)
-
单例资源的访问控制
-
后台守护任务(如定时状态上报)
2.4 newScheduledThreadPool:定时任务的陷阱
内部实现机制:
java
public static ScheduledExecutorService newScheduledThreadPool(
int corePoolSize) {
return new ScheduledThreadPoolExecutor(corePoolSize);
}
// ScheduledThreadPoolExecutor内部
public ScheduledThreadPoolExecutor(int corePoolSize) {
super(corePoolSize, // 核心线程数
Integer.MAX_VALUE, // 最大线程数:又是21亿!
0, NANOSECONDS,
new DelayedWorkQueue()); // 特殊的延迟队列
}
延迟队列的隐藏问题:
-
OOM风险转移而非消除
java// DelayedWorkQueue基于堆,但同样无界 ScheduledExecutorService scheduler = Executors.newScheduledThreadPool(5); // 如果定时任务执行时间 > 调度间隔 scheduler.scheduleAtFixedRate(() -> { Thread.sleep(5000); // 执行5秒 }, 0, 1000, TimeUnit.MILLISECONDS); // 每1秒调度一次 // 任务在队列中快速堆积 -
时间精度问题
-
依赖于系统时钟,NTP调整可能导致异常
-
任务执行时间过长会影响后续调度精度
-
适用场景:
-
轻量级定时任务调度
-
需要固定频率执行的后台任务
-
延迟执行的一次性任务
三、生产环境安全替代方案
3.1 安全的自定义线程池配置模板
java
/**
* 生产环境安全的线程池配置模板
*/
public class SafeThreadPoolFactory {
/**
* 创建安全的固定大小线程池(替代newFixedThreadPool)
*/
public static ExecutorService newSafeFixedThreadPool(int nThreads,
int queueCapacity) {
return new ThreadPoolExecutor(
nThreads,
nThreads,
0L, TimeUnit.MILLISECONDS,
new ArrayBlockingQueue<>(queueCapacity), // 有界队列!
new NamedThreadFactory("safe-fixed-pool"),
new ThreadPoolExecutor.AbortPolicy() // 明确拒绝策略
);
}
/**
* 创建安全的缓存线程池(替代newCachedThreadPool)
*/
public static ExecutorService newSafeCachedThreadPool(int maxThreads,
long keepAliveTime) {
return new ThreadPoolExecutor(
0,
maxThreads, // 可控的最大线程数
keepAliveTime, TimeUnit.SECONDS,
new SynchronousQueue<>(),
new NamedThreadFactory("safe-cached-pool"),
new ThreadPoolExecutor.CallerRunsPolicy() // 降级策略
);
}
/**
* 创建安全的单线程池(替代newSingleThreadExecutor)
*/
public static ExecutorService newSafeSingleThreadPool(int queueCapacity) {
return new ThreadPoolExecutor(
1, 1,
0L, TimeUnit.MILLISECONDS,
new ArrayBlockingQueue<>(queueCapacity),
new NamedThreadFactory("safe-single-pool"),
new ThreadPoolExecutor.DiscardOldestPolicy()
);
}
}
3.2 监控与告警集成
java
/**
* 带有监控能力的线程池包装器
*/
public class MonitoredThreadPoolExecutor extends ThreadPoolExecutor {
private final MeterRegistry meterRegistry;
private final String poolName;
public MonitoredThreadPoolExecutor(String poolName,
int corePoolSize,
int maximumPoolSize,
long keepAliveTime,
TimeUnit unit,
BlockingQueue<Runnable> workQueue,
ThreadFactory threadFactory,
RejectedExecutionHandler handler) {
super(corePoolSize, maximumPoolSize, keepAliveTime,
unit, workQueue, threadFactory, handler);
this.poolName = poolName;
this.meterRegistry = Metrics.globalRegistry;
registerMetrics();
}
private void registerMetrics() {
// 注册核心监控指标
Gauge.builder("threadpool.core.size", this,
ThreadPoolExecutor::getCorePoolSize)
.tag("name", poolName)
.register(meterRegistry);
Gauge.builder("threadpool.active.count", this,
ThreadPoolExecutor::getActiveCount)
.tag("name", poolName)
.register(meterRegistry);
// 监控队列使用情况
Gauge.builder("threadpool.queue.size", this,
e -> e.getQueue().size())
.tag("name", poolName)
.register(meterRegistry);
}
@Override
protected void beforeExecute(Thread t, Runnable r) {
super.beforeExecute(t, r);
meterRegistry.timer("threadpool.task.duration",
"name", poolName)
.record(() -> {
try {
super.run();
} catch (Exception e) {
// 异常处理
}
});
}
}
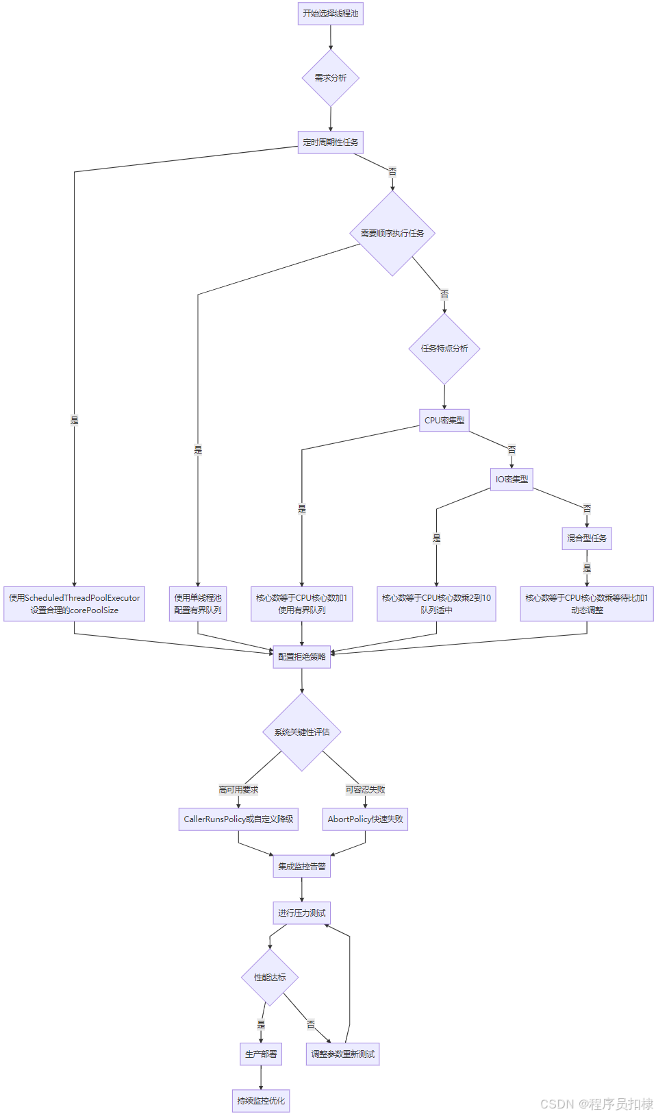
四、决策流程图:如何正确选择线程池类型

五、实战案例:电商系统线程池改造
5.1 改造前(使用Executors的风险代码)
java
// 商品服务 - 危险实现
@Service
public class ProductService {
// 风险点1:无界队列可能OOM
private ExecutorService executor =
Executors.newFixedThreadPool(20);
// 风险点2:缓存线程池可能线程爆炸
private ExecutorService cacheExecutor =
Executors.newCachedThreadPool();
public CompletableFuture<Product> getProductDetail(Long id) {
return CompletableFuture.supplyAsync(() -> {
// 查询数据库
return productDao.findById(id);
}, executor);
}
}
5.2 改造后(安全的自定义线程池)
java
@Configuration
public class ThreadPoolConfig {
@Bean("productQueryThreadPool")
public ThreadPoolExecutor productQueryThreadPool() {
int cpuCores = Runtime.getRuntime().availableProcessors();
return new ThreadPoolExecutor(
cpuCores * 2, // 考虑IO等待
cpuCores * 10, // 突发流量缓冲
60L, TimeUnit.SECONDS,
new ArrayBlockingQueue<>(1000), // 有界队列
new NamedThreadFactory("product-query-"),
new ThreadPoolExecutor.CallerRunsPolicy() // 降级策略
);
}
@Bean("productCacheRefreshPool")
public ScheduledThreadPoolExecutor productCacheRefreshPool() {
// 安全的定时任务线程池
ScheduledThreadPoolExecutor executor =
new ScheduledThreadPoolExecutor(5); // 固定核心线程
// 配置有界队列(自定义DelayedWorkQueue实现)
executor.setMaximumPoolSize(10); // 限制最大线程
executor.setRejectedExecutionHandler(
new ThreadPoolExecutor.DiscardOldestPolicy());
return executor;
}
}
@Service
public class SafeProductService {
@Autowired
@Qualifier("productQueryThreadPool")
private ThreadPoolExecutor productExecutor;
@Autowired
@Qualifier("productCacheRefreshPool")
private ScheduledThreadPoolExecutor cacheRefreshExecutor;
@PostConstruct
public void init() {
// 注册JVM关闭钩子
Runtime.getRuntime().addShutdownHook(new Thread(() -> {
productExecutor.shutdown();
cacheRefreshExecutor.shutdown();
}));
}
}
六、总结:从便捷到可控的演进
Executors工具类的设计初衷是提供便捷性,但在生产环境的复杂场景下,这种"便捷"往往意味着"失控"。通过ThreadPoolExecutor手动创建线程池,虽然需要更多的配置工作,但带来的好处是显著的:
-
资源可控:避免内存溢出和线程爆炸
-
行为可预测:明确的拒绝策略和队列行为
-
监控可实施:完整的指标暴露和监控集成
-
调优可进行:根据实际负载动态调整参数
最终建议:
-
开发测试:可以使用Executors快速原型
-
生产环境:必须使用ThreadPoolExecutor手动配置
-
持续优化:基于监控数据不断调整参数
-
文档记录:详细记录每个线程池的设计决策
记住:没有免费的午餐。Executors提供的便利是以牺牲系统稳定性和可预测性为代价的。在生产环境中,明确和可控比便捷更重要。通过自定义ThreadPoolExecutor,我们不仅避免了风险,还获得了更好的系统可观测性和调优能力。