自定义 Spring Boot Starter 从入门到精通:封装企业级通用组件的最佳实践
-
- [🚀 前言:为什么需要自定义 Starter?](#🚀 前言:为什么需要自定义 Starter?)
- [🧠 一、Spring Boot Starter 核心原理深度剖析](#🧠 一、Spring Boot Starter 核心原理深度剖析)
-
- [1.1 Starter 的组成结构](#1.1 Starter 的组成结构)
- [1.2 自动装配原理图](#1.2 自动装配原理图)
- [1.3 关键注解解析](#1.3 关键注解解析)
- [🌱 二、入门实战:编写第一个 Starter](#🌱 二、入门实战:编写第一个 Starter)
-
- [2.1 项目结构规划](#2.1 项目结构规划)
- [2.2 定义配置属性](#2.2 定义配置属性)
- [2.3 编写业务服务与自动配置](#2.3 编写业务服务与自动配置)
- [2.4 注册自动配置(Spring Boot 3.x 写法)](#2.4 注册自动配置(Spring Boot 3.x 写法))
- [🏗️ 三、企业级最佳实践:架构设计与规范](#🏗️ 三、企业级最佳实践:架构设计与规范)
-
- [3.1 模块分离设计](#3.1 模块分离设计)
- [3.2 设计模式应用](#3.2 设计模式应用)
- [🚀 四、精通之路:封装分布式操作日志 Starter](#🚀 四、精通之路:封装分布式操作日志 Starter)
-
- [4.1 定义核心注解](#4.1 定义核心注解)
- [4.2 配置属性类](#4.2 配置属性类)
- [4.3 日志存储接口与默认实现](#4.3 日志存储接口与默认实现)
- [4.4 AOP 切面与自动装配](#4.4 AOP 切面与自动装配)
- [4.5 处理流程图](#4.5 处理流程图)
- [🛠️ 五、高级特性:元数据、测试与 Spring Boot 3.x 迁移](#🛠️ 五、高级特性:元数据、测试与 Spring Boot 3.x 迁移)
-
- [5.1 配置元数据](#5.1 配置元数据)
- [5.2 单元测试 Starter](#5.2 单元测试 Starter)
- [5.3 Spring Boot 3.x 迁移指南](#5.3 Spring Boot 3.x 迁移指南)
- [🏆 六、总结](#🏆 六、总结)
摘要:Spring Boot 的核心魔力在于"约定优于配置",而 Starter 正是这一理念的集大成者。本文将带你从零手写一个 Starter,深入剖析自动配置原理,最终封装一个支持多种存储策略、异步处理的企业级操作日志组件,助你掌握架构师级别的组件封装技能。
🚀 前言:为什么需要自定义 Starter?
在日常开发中,我们是否常遇到这些痛点?
- 🔴 重复代码泛滥:每个新项目都要复制一遍 Redis 配置、公共工具类、全局异常处理。
- 🟡 依赖版本冲突:不同项目引入相同功能的第三方库时,版本不一致导致 Bug。
- 🔵 配置复杂度高 :接入一个内部中间件,需要写一堆注解和 Bean 配置,新人上手慢。
自定义 Spring Boot Starter 正是解决这些问题的银弹。它将一组功能相关的依赖、配置和自动装配逻辑打包成一个"黑盒"组件,引入即用,极大地提升了开发效率和系统的标准化程度。
🧠 一、Spring Boot Starter 核心原理深度剖析
要精通 Starter,必须先理解其背后的"自动装配"机制。
1.1 Starter 的组成结构
一个标准的 Starter 通常由两部分组成:
- 启动器:纯粹的 Jar 包,只负责管理依赖(POM),不包含代码。
- 自动配置模块:包含实际代码、配置属性和自动装配逻辑。
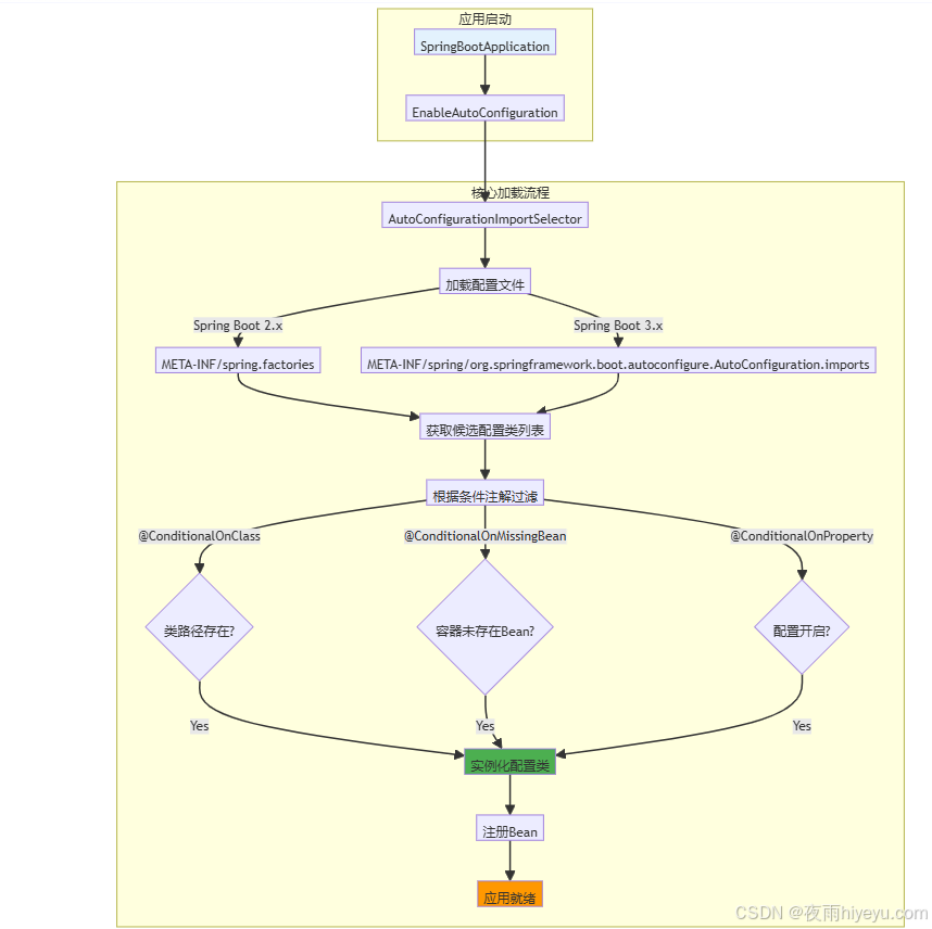
1.2 自动装配原理图

1.3 关键注解解析
核心注解一览:
| 注解 | 作用 | 应用场景 |
|---|---|---|
@Configuration |
标记为配置类 | 定义 Bean |
@EnableConfigurationProperties |
启用配置属性绑定 | 绑定 application.yml 到 POJO |
@ConditionalOnClass |
ClassPath 中存在指定类时生效 | 依赖第三方库时(如 Redis) |
@ConditionalOnMissingBean |
容器中不存在该 Bean 时生效 | 允许用户自定义覆盖 |
@ConditionalOnProperty |
配置文件中匹配属性时生效 | 开关功能(如 enable=true) |
@Import |
导入其他配置类 | 模块化配置 |
🌱 二、入门实战:编写第一个 Starter
我们先通过一个简单的"问候服务"来跑通全流程。
2.1 项目结构规划
text
greeting-spring-boot-starter (父工程)
├── greeting-spring-boot-starter-api (API 接口层)
│ └── src/main/java/com/example/GreetingService.java
├── greeting-spring-boot-starter-autoconfigure (自动配置层)
│ ├── src/main/java/
│ │ └── com/example/autoconfigure/
│ │ ├── GreetingProperties.java
│ │ └── GreetingAutoConfiguration.java
│ └── src/main/resources/
│ └── META-INF/spring/org.springframework.boot.autoconfigure.AutoConfiguration.imports
└── greeting-spring-boot-starter (启动器层)
└── pom.xml
2.2 定义配置属性
代码实现:
java
// GreetingAutoConfiguration.java
package com.example.autoconfigure;
import org.springframework.boot.context.properties.ConfigurationProperties;
// 前缀为 greeting,在 application.yml 中通过 greeting.username 配置
@ConfigurationProperties(prefix = "greeting")
public class GreetingProperties {
private String username = "Guest";
private boolean showTime = false;
// Getters and Setters
public String getUsername() { return username; }
public void setUsername(String username) { this.username = username; }
public boolean isShowTime() { return showTime; }
public void setShowTime(boolean showTime) { this.showTime = showTime; }
}
2.3 编写业务服务与自动配置
java
package com.example.autoconfigure;
import com.example.GreetingService;
import org.springframework.boot.autoconfigure.condition.ConditionalOnMissingBean;
import org.springframework.boot.context.properties.EnableConfigurationProperties;
import org.springframework.context.annotation.Bean;
import org.springframework.context.annotation.Configuration;
@Configuration
@EnableConfigurationProperties(GreetingProperties.class) // 绑定属性
public class GreetingAutoConfiguration {
@Bean
// 当容器中没有 GreetingService 时才生效(允许用户覆盖)
@ConditionalOnMissingBean(GreetingService.class)
public GreetingService greetingService(GreetingProperties properties) {
return new GreetingService() {
@Override
public String sayHello() {
String msg = "Hello, " + properties.getUsername() + "!";
if (properties.isShowTime()) {
msg += " Time is: " + System.currentTimeMillis();
}
return msg;
}
};
}
}
2.4 注册自动配置(Spring Boot 3.x 写法)
在 autoconfigure 模块的 src/main/resources/META-INF/spring/ 目录下创建文件:
org.springframework.boot.autoconfigure.AutoConfiguration.imports
内容:
text
com.example.autoconfigure.GreetingAutoConfiguration
⚠️ 注意 :Spring Boot 2.7 及以下版本使用
META-INF/spring.factories,Key 为org.springframework.boot.autoconfigure.EnableAutoConfiguration。Spring Boot 3.x 必须使用上述.imports文件。
🏗️ 三、企业级最佳实践:架构设计与规范
入门示例只是玩具,企业级开发需要考虑模块解耦、可选依赖和扩展性。
3.1 模块分离设计
原则 :启动器只做依赖管理,自动配置模块做逻辑实现。
Maven 依赖关系图:
可选依赖
可选依赖
按需加载
按需加载
用户应用
starter 模块
autoconfigure 模块
api 模块
Redis 客户端
Kafka 客户端
POM 配置示例 (starter 模块):
xml
<dependencies>
<!-- 依赖自动配置模块 -->
<dependency>
<groupId>com.example</groupId>
<artifactId>greeting-spring-boot-starter-autoconfigure</artifactId>
</dependency>
<!-- 可选依赖:如果用户想用 Redis 功能,需自己引入,但这里声明版本管理 -->
<dependency>
<groupId>org.springframework.boot</groupId>
<artifactId>spring-boot-starter-data-redis</artifactId>
<optional>true</optional> <!-- 关键:标记为可选,不传递依赖 -->
</dependency>
</dependencies>
3.2 设计模式应用
- 策略模式:针对不同底层实现(如日志存 MySQL vs 日志存 Elastic)定义接口,根据配置自动选择实现。
- 模板方法模式:定义处理骨架,将具体步骤留给子类实现。
- 工厂模式 :在
@Bean方法中根据条件创建不同的对象。
🚀 四、精通之路:封装分布式操作日志 Starter
我们将实现一个功能完备的 log-spring-boot-starter,具备以下特性:
- 🟢 基于 AOP 自动拦截注解。
- 🔵 支持同步/异步切换。
- 🟡 支持多种存储策略(数据库、MQ)。
- 🔴 自动获取用户上下文和 IP。
4.1 定义核心注解
java
package com.example.log.annotation;
import java.lang.annotation.*;
@Target(ElementType.METHOD)
@Retention(RetentionPolicy.RUNTIME)
@Documented
public @interface OpLog {
/**
* 模块名称
*/
String module() default "";
/**
* 操作描述,支持 SpEL 表达式
*/
String description() default "";
/**
* 操作类型
*/
OperateType type() default OperateType.OTHER;
}
public enum OperateType {
CREATE, UPDATE, DELETE, QUERY, OTHER
}
4.2 配置属性类
java
package com.example.log.properties;
import org.springframework.boot.context.properties.ConfigurationProperties;
@ConfigurationProperties(prefix = "oplog")
public class OpLogProperties {
/**
* 是否启用
*/
private boolean enabled = true;
/**
* 是否异步执行
*/
private boolean async = true;
/**
* 存储策略:DB, MQ, KAFKA, ELK
*/
private StoreType storeType = StoreType.DB;
// Getters and Setters...
public enum StoreType {
DB, MQ, ELK
}
}
4.3 日志存储接口与默认实现
java
package com.example.log.service;
// 策略接口
public interface LogStoreService {
void store(OpLogRecord record);
}
// 数据库存储实现
@Service
@ConditionalOnClass(name = "org.springframework.jdbc.core.JdbcTemplate") // 只有在类路径存在 JdbcTemplate 时才生效
public class DatabaseLogStoreService implements LogStoreService {
private final JdbcTemplate jdbcTemplate;
public DatabaseLogStoreService(JdbcTemplate jdbcTemplate) {
this.jdbcTemplate = jdbcTemplate;
}
@Override
public void store(OpLogRecord record) {
String sql = "INSERT INTO sys_op_log (module, description, type, user, ip, create_time) VALUES (?, ?, ?, ?, ?, ?)";
jdbcTemplate.update(sql, record.getModule(), record.getDescription(),
record.getType().name(), record.getUser(), record.getIp(), record.getCreateTime());
}
}
4.4 AOP 切面与自动装配
这是最核心的装配逻辑,处理条件判断和 Bean 组装。
java
package com.example.log.autoconfigure;
import com.example.log.annotation.OpLog;
import com.example.log.aspect.OpLogAspect;
import com.example.log.properties.OpLogProperties;
import com.example.log.service.LogStoreService;
import org.aspectj.lang.ProceedingJoinPoint;
import org.aspectj.lang.annotation.Around;
import org.aspectj.lang.annotation.Aspect;
import org.springframework.aop.support.JdkRegexpMethodPointcut;
import org.springframework.boot.autoconfigure.condition.*;
import org.springframework.boot.context.properties.EnableConfigurationProperties;
import org.springframework.context.annotation.*;
import org.springframework.scheduling.annotation.Async;
import org.springframework.scheduling.annotation.EnableAsync;
import java.util.Date;
@Configuration
@EnableConfigurationProperties(OpLogProperties.class)
@EnableAsync // 如果需要异步
public class OpLogAutoConfiguration {
@Bean
@ConditionalOnMissingBean // 允许用户完全覆盖切面
public OpLogAspect opLogAspect(OpLogProperties properties, LogStoreService logStoreService) {
return new OpLogAspect(properties, logStoreService);
}
// 示例:配置一个默认的 LogStoreService (如果用户没有自定义且没有JdbcTemplate)
@Bean
@ConditionalOnMissingBean(LogStoreService.class)
@ConditionalOnMissingClass("org.springframework.jdbc.core.JdbcTemplate")
public LogStoreService consoleLogStoreService() {
return record -> System.out.println("No DB found, printing log to console: " + record);
}
}
@Aspect
public class OpLogAspect {
private final OpLogProperties properties;
private final LogStoreService logStoreService;
public OpLogAspect(OpLogProperties properties, LogStoreService logStoreService) {
this.properties = properties;
this.logStoreService = logStoreService;
}
@Around("@annotation(opLog)")
public Object around(ProceedingJoinPoint joinPoint, OpLog opLog) throws Throwable {
if (!properties.isEnabled()) {
return joinPoint.proceed();
}
long start = System.currentTimeMillis();
Object result = null;
try {
result = joinPoint.proceed();
// 成功逻辑
saveLog(joinPoint, opLog, true, null);
return result;
} catch (Throwable e) {
// 失败逻辑
saveLog(joinPoint, opLog, false, e.getMessage());
throw e;
} finally {
// 耗时统计
long duration = System.currentTimeMillis() - start;
}
}
@Async
public void saveLog(ProceedingJoinPoint joinPoint, OpLog opLog, boolean success, String errorMsg) {
// 构建 OpLogRecord 对象
// ... 解析 IP,获取 UserContext,解析 SpEL 描述等 ...
logStoreService.store(new OpLogRecord());
}
}
4.5 处理流程图
Database / MQ LogStoreService OpLogProperties OpLogAspect User Controller Database / MQ LogStoreService OpLogProperties OpLogAspect User Controller alt [异步模式] [同步模式] alt [未开启] [已开启] 调用业务方法 检查是否开启 false 直接放行 true 执行业务逻辑 返回结果 / 抛异常 组装日志上下文 (IP, User, Args) @Async store(record) store(record) 写入存储 写入完成
🛠️ 五、高级特性:元数据、测试与 Spring Boot 3.x 迁移
要达到"精通"级别,还需要关注开发体验和兼容性。
5.1 配置元数据
为了让开发者在 application.yml 中编写配置时获得 IDE 自动提示 和 文档说明 ,我们需要生成元数据文件 spring-configuration-metadata.json。
方式一:注解处理器(推荐)
在 autoconfigure 的 pom.xml 中添加:
xml
<dependency>
<groupId>org.springframework.boot</groupId>
<artifactId>spring-boot-configuration-processor</artifactId>
<optional>true</optional>
</dependency>
编译时,Spring Boot 会自动扫描 @ConfigurationProperties 类并生成 JSON 文件。
方式二:手动编写元数据
在 src/main/resources/META-INF/additional-spring-configuration-metadata.json 中补充:
json
{
"properties": [
{
"name": "oplog.enabled",
"type": "java.lang.Boolean",
"description": "是否开启操作日志功能。",
"defaultValue": true
}
]
}
5.2 单元测试 Starter
测试 Starter 与普通应用不同,需要使用 ApplicationContextRunner。
java
package com.example.log.autoconfigure;
import org.junit.jupiter.api.Test;
import org.springframework.boot.autoconfigure.AutoConfigurations;
import org.springframework.boot.test.context.runner.ApplicationContextRunner;
import static org.assertj.core.api.Assertions.assertThat;
class OpLogAutoConfigurationTest {
private final ApplicationContextRunner contextRunner = new ApplicationContextRunner()
.withConfiguration(AutoConfigurations.of(OpLogAutoConfiguration.class));
@Test
void opLogServiceBacksOff() {
this.contextRunner.withUserConfiguration(UserConfiguration.class)
.run((context) -> {
assertThat(context).hasSingleBean(OpLogAspect.class);
assertThat(context.getBean(OpLogAspect.class)).isNotNull();
});
}
@Configuration
static class UserConfiguration {
// 模拟用户定义的 Bean
}
}
5.3 Spring Boot 3.x 迁移指南
如果你的 Starter 还在支持 2.x,迁移到 3.x 需要注意以下几点(颜色标识优先级):
必须修改:
-
自动配置文件 :从
META-INF/spring.factories迁移到META-INF/spring/org.springframework.boot.autoconfigure.AutoConfiguration.imports。 -
JDK 版本:基础镜像升级至 JDK 17。
-
Jakarta EE :所有
javax.*包名替换为jakarta.*(如javax.servlet->jakarta.servlet)。
建议修改: -
自动装配排序 :3.x 中使用
@AutoConfiguration注解替代@Configuration,并可以使用before、after属性控制加载顺序。java@AutoConfiguration(after = DataSourceAutoConfiguration.class) public class OpLogAutoConfiguration { ... }
🏆 六、总结
封装一个优秀的企业级 Spring Boot Starter,不仅仅是写几个配置类,更是一门架构设计的艺术。
核心要点回顾:
- 规范命名 :遵循
{name}-spring-boot-starter约定。 - 模块解耦:将 API、AutoConfigure、Starter 分层管理。
- 按需装配 :巧妙运用
@Conditional系列注解,避免侵入用户环境。 - 元数据支持:提供完善的 IDE 提示,提升用户体验。
- 向后兼容:处理好新旧版本过渡,特别是在 Spring Boot 3.x 大变动的背景下。
💡 最后建议:在发布 Starter 到私有 Nexus 或中央仓库之前,务必在干净的 Spring Boot 项目中进行集成测试,确保不会因为类冲突导致应用启动失败。希望这篇指南能助你打造出公司内部的"神器"组件!