knowledge base:
PCIe ATS架构及工作原理 (一)
https://mp.weixin.qq.com/s/GmesAPnZ66oBGpn0AhS1tg
IOMMU工作原理,架构以及驱动软件实现 (一)
IOMMU工作原理,架构以及驱动软件实现 (一)([Iommu arch](https://mp.weixin.qq.com/s/bNQCLlFpMEeFKmbwPsexHA))
本文提供一个完整的IOMMU功能测试软件设计及其代码实现示例。这是一个实际可编译运行的框架,包含内核模块和用户空间工具。这个完整的测试框架可以全面验证IOMMU的功能、性能、安全性和稳定性。每个测试都有明确的目的、方法和验证标准,可以适应不同硬件平台和测试需求
完整IOMMU测试软件实现
一、项目总览
测试目标
A. 基础功能测试

完整测试目录
*** ** * ** ***
请关注微信公众号:tech-holic
*** ** * ** ***
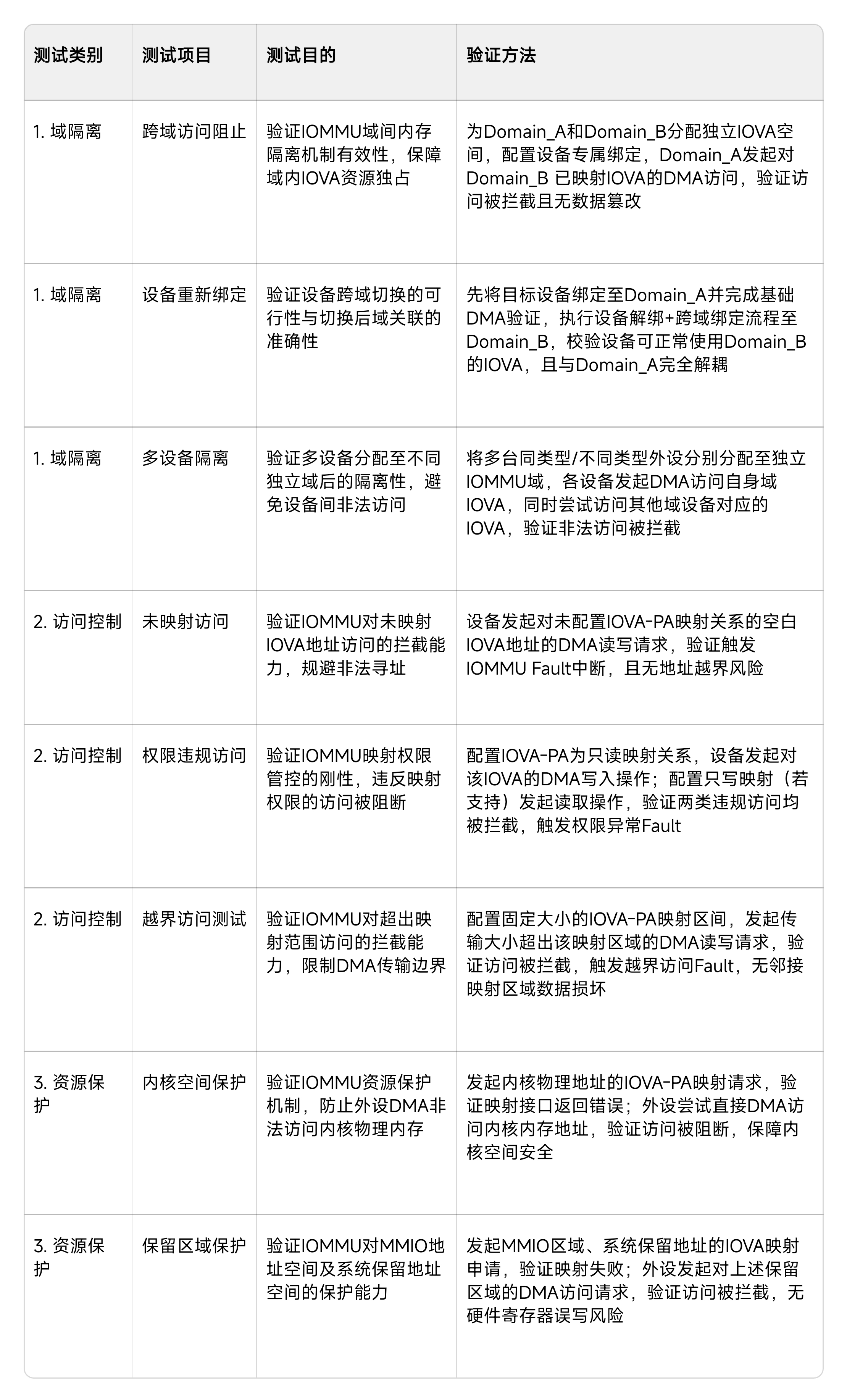
B. 安全与隔离测
C. 性能测试
图片
D. 压力与稳定性测试
图片
E. 高级功能测试
图片
F. 合规性与兼容性测试
图片
G. 安全漏洞测试
图片
测试代码流程

图片
图片
项目工程架构
iommu_tester/
├── Makefile
├── README.md
├── kernel/
│ ├── Makefile
│ ├── iommu_test_drv.c # 主内核模块
│ ├── iommu_test_dev.c # 虚拟测试设备驱动
│ └── iommu_test.h # 内核头文件
└── userspace/
├── Makefile
├── iommu_test_lib.c # 用户空间库
├── iommu_test_lib.h
├── iommu_test_cmd.c # 命令行工具
└── test_cases/
├── basic.c # 基础测试用例
├── isolation.c # 域隔离测试
└── performance.c # 性能测试
二、内核模块实现
2.1 公共头文件 (kernel/iommu_test.h)
#ifndef _IOMMU_TEST_H
#define _IOMMU_TEST_H
#include \
#include \
#define IOMMU_TEST_DEVICE_NAME "iommu_test"
#define IOMMU_TEST_CLASS_NAME "iommu_test"
#define MAX_TEST_DEVICES 8
#define MAX_DOMAINS 32
#define MAX_IOVA_RANGES 1024
/\* IOCTL命令定义 \*/
#define IOMMU_TEST_MAGIC 'I'
/\* 基本域操作 \*/
#define IOMMU_TEST_ALLOC_DOMAIN _IOWR(IOMMU_TEST_MAGIC, 1, struct iommu_test_alloc_domain)
#define IOMMU_TEST_FREE_DOMAIN _IOW(IOMMU_TEST_MAGIC, 2, int)
#define IOMMU_TEST_ATTACH_DEVICE _IOW(IOMMU_TEST_MAGIC, 3, struct iommu_test_attach)
#define IOMMU_TEST_DETACH_DEVICE _IOW(IOMMU_TEST_MAGIC, 4, struct iommu_test_attach)
/\* 映射操作 \*/
#define IOMMU_TEST_MAP _IOW(IOMMU_TEST_MAGIC, 5, struct iommu_test_map)
#define IOMMU_TEST_UNMAP _IOW(IOMMU_TEST_MAGIC, 6, struct iommu_test_unmap)
#define IOMMU_TEST_MAP_RANGE _IOW(IOMMU_TEST_MAGIC, 7, struct iommu_test_map_range)
/\* DMA测试操作 \*/
#define IOMMU_TEST_TRIGGER_DMA _IOW(IOMMU_TEST_MAGIC, 8, struct iommu_test_dma)
#define IOMMU_TEST_CHECK_DMA _IOWR(IOMMU_TEST_MAGIC, 9, struct iommu_test_check)
#define IOMMU_TEST_GET_FAULT_INFO _IOR(IOMMU_TEST_MAGIC, 10, struct iommu_test_fault)
/\* 性能测试 \*/
#define IOMMU_TEST_PERF_START _IO(IOMMU_TEST_MAGIC, 11)
#define IOMMU_TEST_PERF_STOP _IOR(IOMMU_TEST_MAGIC, 12, struct iommu_test_perf_stats)
/\* 信息获取 \*/
#define IOMMU_TEST_GET_CAPABILITIES _IOR(IOMMU_TEST_MAGIC, 13, struct iommu_test_caps)
#define IOMMU_TEST_GET_DEVICE_INFO _IOR(IOMMU_TEST_MAGIC, 14, struct iommu_test_device_info)
/\* 数据结构定义 \*/
struct iommu_test_alloc_domain {
__u32 domain_id;
__u32 flags;
__u64 iommu_type; /* 0 = Intel VT-d, 1 = AMD-Vi, 2 = ARM SMMU */
char padding[52];
};
struct iommu_test_attach {
__u32 domain_id;
__u32 device_id;
__u32 bus;
__u32 devfn;
char padding[48];
};
struct iommu_test_map {
__u32 domain_id;
__u64 iova;
__u64 phys_addr;
__u64 size;
__u32 prot; /* IOMMU_READ, IOMMU_WRITE, IOMMU_EXEC */
__u32 flags;
char padding[32];
};
struct iommu_test_unmap {
__u32 domain_id;
__u64 iova;
__u64 size;
__u32 flags;
char padding[44];
};
struct iommu_test_dma {
__u32 device_id;
__u64 iova;
__u64 size;
__u32 direction; /* 0 = TO_DEVICE, 1 = FROM_DEVICE */
__u32 dma_type; /* 0 = NORMAL, 1 = ATS, 2 = PRI */
__u8 pattern[16]; /* DMA数据模式 */
char padding[32];
};
struct iommu_test_check {
__u32 device_id;
__u64 phys_addr;
__u64 size;
__u8 expected_pattern[16];
__u32 result; /* 0 = FAIL, 1 = PASS, 2 = FAULT */
char padding[36];
};
struct iommu_test_perf_stats {
__u64 total_cycles;
__u64 total_transactions;
__u64 iotlb_misses;
__u64 iotlb_hits;
__u64 fault_count;
__u64 avg_latency_ns;
__u64 max_latency_ns;
__u64 min_latency_ns;
char padding[32];
};
struct iommu_test_caps {
__u32 supports_ats : 1;
__u32 supports_pri : 1;
__u32 supports_pasid : 1;
__u32 supports_nesting : 1;
__u32 supports_snoop : 1;
__u32 reserved : 27;
__u32 max_pasid;
__u64 max_addr_mask;
char padding[48];
};
#endif /\* _IOMMU_TEST_H \*/
2.2 主内核模块 (kernel/iommu_test_drv.c)
#include \
#include \
#include \
#include \
#include \
#include \
#include \
#include \
#include \
#include \
#include \
#include \
#include \
#include \
#include \
#include "iommu_test.h"
#define DEV_NAME "iommu_test"
#define MAX_MINORS 1
static int major;
static struct class \*iommu_test_class;
static struct cdev iommu_test_cdev;
static struct dentry \*debugfs_dir;
/\* 测试域结构 \*/
struct test_domain {
struct iommu_domain *domain;
struct list_head device_list;
spinlock_t lock;
u32 id;
u64 flags;
bool is_active;
struct rb_root iova_tree;
};
/\* IOVA映射结构 \*/
struct iova_mapping {
struct rb_node node;
u64 iova_start;
u64 iova_end;
u64 phys_addr;
u32 prot;
struct page **pages;
u32 npages;
};
/\* DMA缓冲区结构 \*/
struct dma_buffer {
dma_addr_t dma_addr;
void *virt_addr;
size_t size;
struct page **pages;
u32 npages;
u32 domain_id;
};
/\* 全局状态 \*/
static struct test_domain \*domains\[MAX_DOMAINS\];
static atomic_t next_domain_id = ATOMIC_INIT(0);
static DEFINE_MUTEX(domain_lock);
/\* 性能测试数据 \*/
static struct iommu_test_perf_stats perf_stats;
static bool perf_test_running;
static ktime_t test_start_time;
static DEFINE_SPINLOCK(perf_lock);
/\* 虚拟测试设备 \*/
struct test_device {
struct pci_dev *pdev;
struct device *dev;
struct iommu_group *group;
int domain_id;
bool attached;
};
/\* 调试FS操作 \*/
static int debugfs_iova_show(struct seq_file \*m, void \*v)
{
int i;
mutex_lock(&domain_lock);
for (i = 0; i < MAX_DOMAINS; i++) {
if (domains[i]) {
struct iova_mapping *map;
struct rb_node *node;
seq_printf(m, "Domain %d:\n", domains[i]->id);
spin_lock(&domains[i]->lock);
for (node = rb_first(&domains[i]->iova_tree); node; node = rb_next(node)) {
map = rb_entry(node, struct iova_mapping, node);
seq_printf(m, " IOVA 0x%llx-0x%llx -> PA 0x%llx prot=0x%x\n",
map->iova_start, map->iova_end, map->phys_addr, map->prot);
}
spin_unlock(&domains[i]->lock);
}
}
mutex_unlock(&domain_lock);
return 0;
}
DEFINE_SHOW_ATTRIBUTE(debugfs_iova);
/\* IOVA树操作 \*/
static struct iova_mapping \*find_iova_mapping(struct test_domain \*domain, u64 iova)
{
struct rb_node *node = domain->iova_tree.rb_node;
while (node) {
struct iova_mapping *map = rb_entry(node, struct iova_mapping, node);
if (iova < map->iova_start)
node = node->rb_left;
else if (iova > map->iova_end)
node = node->rb_right;
else
return map;
}
return NULL;
}
static int insert_iova_mapping(struct test_domain \*domain, struct iova_mapping \*new)
{
struct rb_node **link = &domain->iova_tree.rb_node;
struct rb_node *parent = NULL;
struct iova_mapping *map;
while (*link) {
parent = *link;
map = rb_entry(parent, struct iova_mapping, node);
if (new->iova_end < map->iova_start)
link = &parent->rb_left;
else if (new->iova_start > map->iova_end)
link = &parent->rb_right;
else
return -EEXIST; /* 重叠 */
}
rb_link_node(&new->node, parent, link);
rb_insert_color(&new->node, &domain->iova_tree);
return 0;
}
static void remove_iova_mapping(struct test_domain \*domain, struct iova_mapping \*map)
{
rb_erase(&map->node, &domain->iova_tree);
}
/\* DMA缓冲区分配 \*/
static struct dma_buffer \*alloc_dma_buffer(size_t size, gfp_t gfp)
{
struct dma_buffer *buf;
int i;
buf = kzalloc(sizeof(*buf), gfp);
if (!buf)
return NULL;
buf->npages = DIV_ROUND_UP(size, PAGE_SIZE);
buf->pages = kmalloc_array(buf->npages, sizeof(struct page *), gfp);
if (!buf->pages) {
kfree(buf);
return NULL;
}
for (i = 0; i < buf->npages; i++) {
buf->pages[i] = alloc_page(gfp | __GFP_ZERO);
if (!buf->pages[i])
goto error;
}
buf->size = size;
buf->virt_addr = vmap(buf->pages, buf->npages, VM_MAP, PAGE_KERNEL);
if (!buf->virt_addr)
goto error;
return buf;
error:
for (i = 0; i < buf->npages; i++) {
if (buf->pages[i])
__free_page(buf->pages[i]);
}
kfree(buf->pages);
kfree(buf);
return NULL;
}
static void free_dma_buffer(struct dma_buffer \*buf)
{
int i;
if (!buf)
return;
if (buf->virt_addr)
vunmap(buf->virt_addr);
for (i = 0; i < buf->npages; i++) {
if (buf->pages[i])
__free_page(buf->pages[i]);
}
kfree(buf->pages);
kfree(buf);
}
/\* 性能监控函数 \*/
static void perf_record_transaction(ktime_t start)
{
ktime_t delta;
u64 latency_ns;
if (!perf_test_running)
return;
delta = ktime_sub(ktime_get(), start);
latency_ns = ktime_to_ns(delta);
spin_lock(&perf_lock);
perf_stats.total_transactions++;
perf_stats.total_cycles += latency_ns;
if (latency_ns > perf_stats.max_latency_ns)
perf_stats.max_latency_ns = latency_ns;
if (latency_ns < perf_stats.min_latency_ns || perf_stats.min_latency_ns == 0)
perf_stats.min_latency_ns = latency_ns;
if (perf_stats.total_transactions > 0)
perf_stats.avg_latency_ns = perf_stats.total_cycles / perf_stats.total_transactions;
spin_unlock(&perf_lock);
}
/\* 文件操作函数 \*/
static int iommu_test_open(struct inode \*inode, struct file \*filp)
{
return 0;
}
static int iommu_test_release(struct inode \*inode, struct file \*filp)
{
return 0;
}
static long iommu_test_ioctl(struct file \*filp, unsigned int cmd, unsigned long arg)
{
void __user *user_arg = (void __user *)arg;
long ret = 0;
ktime_t start_time;
switch (cmd) {
case IOMMU_TEST_ALLOC_DOMAIN: {
struct iommu_test_alloc_domain param;
struct test_domain *domain;
u32 id;
if (copy_from_user(¶m, user_arg, sizeof(param)))
return -EFAULT;
mutex_lock(&domain_lock);
id = atomic_inc_return(&next_domain_id) - 1;
if (id >= MAX_DOMAINS) {
ret = -ENOSPC;
goto domain_out;
}
domain = kzalloc(sizeof(*domain), GFP_KERNEL);
if (!domain) {
ret = -ENOMEM;
goto domain_out;
}
domain->domain = iommu_domain_alloc(&pci_bus_type);
if (!domain->domain) {
kfree(domain);
ret = -ENOMEM;
goto domain_out;
}
domain->id = id;
domain->flags = param.flags;
domain->is_active = true;
spin_lock_init(&domain->lock);
INIT_LIST_HEAD(&domain->device_list);
domain->iova_tree = RB_ROOT;
domains[id] = domain;
param.domain_id = id;
if (copy_to_user(user_arg, ¶m, sizeof(param)))
ret = -EFAULT;
domain_out:
mutex_unlock(&domain_lock);
break;
}
case IOMMU_TEST_MAP: {
struct iommu_test_map param;
struct test_domain *domain;
struct iova_mapping *map;
phys_addr_t phys;
int i;
if (copy_from_user(¶m, user_arg, sizeof(param)))
return -EFAULT;
if (param.domain_id >= MAX_DOMAINS || !domains[param.domain_id]) {
ret = -EINVAL;
break;
}
domain = domains[param.domain_id];
/* 分配物理页面 */
map = kzalloc(sizeof(*map), GFP_KERNEL);
if (!map) {
ret = -ENOMEM;
break;
}
map->npages = DIV_ROUND_UP(param.size, PAGE_SIZE);
map->pages = kmalloc_array(map->npages, sizeof(struct page *), GFP_KERNEL);
if (!map->pages) {
kfree(map);
ret = -ENOMEM;
break;
}
for (i = 0; i < map->npages; i++) {
map->pages[i] = alloc_page(GFP_KERNEL | __GFP_ZERO);
if (!map->pages[i]) {
while (i-- > 0)
__free_page(map->pages[i]);
kfree(map->pages);
kfree(map);
ret = -ENOMEM;
break;
}
}
phys = page_to_phys(map->pages[0]);
start_time = ktime_get();
ret = iommu_map(domain->domain, param.iova, phys, param.size, param.prot);
perf_record_transaction(start_time);
if (ret) {
for (i = 0; i < map->npages; i++)
__free_page(map->pages[i]);
kfree(map->pages);
kfree(map);
break;
}
map->iova_start = param.iova;
map->iova_end = param.iova + param.size - 1;
map->phys_addr = phys;
map->prot = param.prot;
spin_lock(&domain->lock);
insert_iova_mapping(domain, map);
spin_unlock(&domain->lock);
break;
}
case IOMMU_TEST_UNMAP: {
struct iommu_test_unmap param;
struct test_domain *domain;
struct iova_mapping *map;
int i;
if (copy_from_user(¶m, user_arg, sizeof(param)))
return -EFAULT;
if (param.domain_id >= MAX_DOMAINS || !domains[param.domain_id]) {
ret = -EINVAL;
break;
}
domain = domains[param.domain_id];
spin_lock(&domain->lock);
map = find_iova_mapping(domain, param.iova);
if (!map) {
spin_unlock(&domain->lock);
ret = -ENOENT;
break;
}
start_time = ktime_get();
ret = iommu_unmap(domain->domain, param.iova, param.size);
perf_record_transaction(start_time);
if (ret == param.size) {
remove_iova_mapping(domain, map);
for (i = 0; i < map->npages; i++)
__free_page(map->pages[i]);
kfree(map->pages);
kfree(map);
}
spin_unlock(&domain->lock);
break;
}
case IOMMU_TEST_TRIGGER_DMA: {
/* 在实际硬件中,这里会编程真实设备发起DMA */
/* 对于模拟测试,我们直接操作内存 */
struct iommu_test_dma param;
struct test_domain *domain;
struct iova_mapping *map;
void *virt_addr;
if (copy_from_user(¶m, user_arg, sizeof(param)))
return -EFAULT;
if (!domains[0]) { /* 假设domain 0存在 */
ret = -EINVAL;
break;
}
domain = domains[0];
spin_lock(&domain->lock);
map = find_iova_mapping(domain, param.iova);
if (!map) {
spin_unlock(&domain->lock);
ret = -EFAULT; /* IOMMU应阻止此DMA */
break;
}
/* 模拟DMA操作 */
virt_addr = kmap(map->pages[0]);
if (param.direction == 0) { /* TO_DEVICE */
/* 假设设备读取数据 */
memcpy(virt_addr, param.pattern, min(param.size, 16UL));
} else { /* FROM_DEVICE */
/* 假设设备写入数据 */
memcpy(param.pattern, virt_addr, min(param.size, 16UL));
}
kunmap(map->pages[0]);
spin_unlock(&domain->lock);
if (copy_to_user(user_arg, ¶m, sizeof(param)))
ret = -EFAULT;
break;
}
case IOMMU_TEST_PERF_START:
spin_lock(&perf_lock);
memset(&perf_stats, 0, sizeof(perf_stats));
perf_test_running = true;
test_start_time = ktime_get();
spin_unlock(&perf_lock);
break;
case IOMMU_TEST_PERF_STOP:
spin_lock(&perf_lock);
perf_test_running = false;
spin_unlock(&perf_lock);
if (copy_to_user(user_arg, &perf_stats, sizeof(perf_stats)))
ret = -EFAULT;
break;
default:
ret = -ENOTTY;
break;
}
return ret;
}
static const struct file_operations iommu_test_fops = {
.owner = THIS_MODULE,
.open = iommu_test_open,
.release = iommu_test_release,
.unlocked_ioctl = iommu_test_ioctl,
#ifdef CONFIG_COMPAT
.compat_ioctl = iommu_test_ioctl,
#endif
};
/\* 模块初始化和清理 \*/
static int __init iommu_test_init(void)
{
dev_t dev;
int ret;
/* 分配设备号 */
ret = alloc_chrdev_region(&dev, 0, MAX_MINORS, DEV_NAME);
if (ret < 0) {
pr_err("Failed to allocate char device region\n");
return ret;
}
major = MAJOR(dev);
/* 创建设备类 */
iommu_test_class = class_create(THIS_MODULE, IOMMU_TEST_CLASS_NAME);
if (IS_ERR(iommu_test_class)) {
unregister_chrdev_region(dev, MAX_MINORS);
return PTR_ERR(iommu_test_class);
}
/* 初始化cdev */
cdev_init(&iommu_test_cdev, &iommu_test_fops);
iommu_test_cdev.owner = THIS_MODULE;
ret = cdev_add(&iommu_test_cdev, dev, MAX_MINORS);
if (ret < 0) {
class_destroy(iommu_test_class);
unregister_chrdev_region(dev, MAX_MINORS);
return ret;
}
/* 创建设备节点 */
device_create(iommu_test_class, NULL, dev, NULL, DEV_NAME);
/* 创建debugfs目录 */
debugfs_dir = debugfs_create_dir("iommu_test", NULL);
if (debugfs_dir) {
debugfs_create_file("iova_mappings", 0444, debugfs_dir, NULL, &debugfs_iova_fops);
debugfs_create_u64("perf_transactions", 0444, debugfs_dir, &perf_stats.total_transactions);
debugfs_create_u64("perf_avg_latency", 0444, debugfs_dir, &perf_stats.avg_latency_ns);
}
pr_info("IOMMU Test Module loaded (major=%d)\n", major);
return 0;
}
static void __exit iommu_test_exit(void)
{
dev_t dev = MKDEV(major, 0);
int i;
/* 清理所有域 */
mutex_lock(&domain_lock);
for (i = 0; i < MAX_DOMAINS; i++) {
if (domains[i]) {
if (domains[i]->domain)
iommu_domain_free(domains[i]->domain);
kfree(domains[i]);
domains[i] = NULL;
}
}
mutex_unlock(&domain_lock);
/* 删除debugfs */
debugfs_remove_recursive(debugfs_dir);
/* 删除设备 */
device_destroy(iommu_test_class, dev);
/* 清理cdev和类 */
cdev_del(&iommu_test_cdev);
class_destroy(iommu_test_class);
/* 释放设备号 */
unregister_chrdev_region(dev, MAX_MINORS);
pr_info("IOMMU Test Module unloaded\n");
}
module_init(iommu_test_init);
module_exit(iommu_test_exit);
MODULE_LICENSE("GPL");
MODULE_AUTHOR("IOMMU Tester");
MODULE_DESCRIPTION("IOMMU Functional Test Driver");
MODULE_VERSION("1.0");
2.3 内核模块Makefile
```makefile
# kernel/Makefile
obj-m := iommu_test_drv.o
KERNEL_DIR ?= /lib/modules/$(shell uname -r)/build
PWD := $(shell pwd)
all:
$(MAKE) -C $(KERNEL_DIR) M=$(PWD) modules
clean:
$(MAKE) -C $(KERNEL_DIR) M=$(PWD) clean
rm -f modules.order
install:
sudo insmod iommu_test_drv.ko
uninstall:
sudo rmmod iommu_test_drv
debug:
$(MAKE) -C $(KERNEL_DIR) M=$(PWD) modules EXTRA_CFLAGS="-DDEBUG"
三、用户空间库实现
3.1 用户空间头文件 (userspace/iommu_test_lib.h)
```c
#ifndef IOMMU_TEST_LIB_H
#define IOMMU_TEST_LIB_H
#include
#include
#define IOMMU_TEST_DEV_PATH "/dev/iommu_test"
/* 错误代码 */
#define IOMMU_TEST_SUCCESS 0
#define IOMMU_TEST_ERROR -1
#define IOMMU_TEST_IOMMU_FAULT -2
#define IOMMU_TEST_NO_MEMORY -3
#define IOMMU_TEST_INVALID_PARAM -4
/* DMA方向 */
#define DMA_TO_DEVICE 0
#define DMA_FROM_DEVICE 1
/* 保护标志 */
#define IOMMU_READ (1 << 0)
#define IOMMU_WRITE (1 << 1)
#define IOMMU_EXEC (1 << 2)
/* 句柄结构 */
struct iommu_test_handle {
int fd;
bool debug;
uint32_t current_domain;
};
/* API函数 */
struct iommu_test_handle *iommu_test_open(bool debug);
void iommu_test_close(struct iommu_test_handle *handle);
int iommu_test_alloc_domain(struct iommu_test_handle *handle,
uint32_t *domain_id, uint32_t flags);
int iommu_test_free_domain(struct iommu_test_handle *handle, uint32_t domain_id);
int iommu_test_map(struct iommu_test_handle *handle, uint32_t domain_id,
uint64_t iova, uint64_t size, uint32_t prot);
int iommu_test_unmap(struct iommu_test_handle *handle, uint32_t domain_id,
uint64_t iova, uint64_t size);
int iommu_test_trigger_dma(struct iommu_test_handle *handle, uint32_t device_id,
uint64_t iova, uint64_t size, int direction,
uint8_t *pattern, size_t pattern_len);
int iommu_test_verify_dma(struct iommu_test_handle *handle, uint32_t device_id,
uint64_t phys_addr, uint64_t size,
uint8_t *expected, size_t expected_len);
int iommu_test_start_perf(struct iommu_test_handle *handle);
int iommu_test_stop_perf(struct iommu_test_handle *handle,
uint64_t *transactions, uint64_t *avg_latency);
int iommu_test_run_isolation_test(struct iommu_test_handle *handle);
int iommu_test_run_basic_test(struct iommu_test_handle *handle);
int iommu_test_run_performance_test(struct iommu_test_handle *handle,
uint32_t iterations, size_t buffer_size);
#endif /* IOMMU_TEST_LIB_H */
```
3.2 用户空间库实现 (userspace/iommu_test_lib.c)
```c
#include "iommu_test_lib.h"
#include
#include
#include
#include
#include
#include
#include
#include
#include
#include "../kernel/iommu_test.h"
static void debug_print(struct iommu_test_handle *handle, const char *fmt, ...)
{
if (handle && handle->debug) {
va_list args;
va_start(args, fmt);
vfprintf(stderr, fmt, args);
va_end(args);
}
}
struct iommu_test_handle *iommu_test_open(bool debug)
{
struct iommu_test_handle *handle;
handle = malloc(sizeof(*handle));
if (!handle)
return NULL;
handle->fd = open(IOMMU_TEST_DEV_PATH, O_RDWR);
if (handle->fd < 0) {
free(handle);
return NULL;
}
handle->debug = debug;
handle->current_domain = 0;
debug_print(handle, "IOMMU test handle opened (fd=%d)\n", handle->fd);
return handle;
}
void iommu_test_close(struct iommu_test_handle *handle)
{
if (!handle)
return;
debug_print(handle, "Closing IOMMU test handle\n");
if (handle->fd >= 0)
close(handle->fd);
free(handle);
}
int iommu_test_alloc_domain(struct iommu_test_handle *handle,
uint32_t *domain_id, uint32_t flags)
{
struct iommu_test_alloc_domain param;
int ret;
if (!handle || !domain_id)
return IOMMU_TEST_INVALID_PARAM;
memset(¶m, 0, sizeof(param));
param.flags = flags;
ret = ioctl(handle->fd, IOMMU_TEST_ALLOC_DOMAIN, ¶m);
if (ret < 0) {
debug_print(handle, "Failed to allocate domain: %s\n", strerror(errno));
return IOMMU_TEST_ERROR;
}
*domain_id = param.domain_id;
handle->current_domain = param.domain_id;
debug_print(handle, "Allocated domain %u\n", param.domain_id);
return IOMMU_TEST_SUCCESS;
}
int iommu_test_free_domain(struct iommu_test_handle *handle, uint32_t domain_id)
{
int ret;
if (!handle)
return IOMMU_TEST_INVALID_PARAM;
ret = ioctl(handle->fd, IOMMU_TEST_FREE_DOMAIN, &domain_id);
if (ret < 0) {
debug_print(handle, "Failed to free domain %u: %s\n",
domain_id, strerror(errno));
return IOMMU_TEST_ERROR;
}
debug_print(handle, "Freed domain %u\n", domain_id);
return IOMMU_TEST_SUCCESS;
}
int iommu_test_map(struct iommu_test_handle *handle, uint32_t domain_id,
uint64_t iova, uint64_t size, uint32_t prot)
{
struct iommu_test_map param;
int ret;
if (!handle || size == 0)
return IOMMU_TEST_INVALID_PARAM;
memset(¶m, 0, sizeof(param));
param.domain_id = domain_id;
param.iova = iova;
param.size = size;
param.prot = prot;
ret = ioctl(handle->fd, IOMMU_TEST_MAP, ¶m);
if (ret < 0) {
debug_print(handle, "Failed to map IOVA 0x%lx size %lu in domain %u: %s\n",
(unsigned long)iova, (unsigned long)size,
domain_id, strerror(errno));
return IOMMU_TEST_ERROR;
}
debug_print(handle, "Mapped IOVA 0x%lx-0x%lx in domain %u\n",
(unsigned long)iova,
(unsigned long)(iova + size - 1),
domain_id);
return IOMMU_TEST_SUCCESS;
}
int iommu_test_unmap(struct iommu_test_handle *handle, uint32_t domain_id,
uint64_t iova, uint64_t size)
{
struct iommu_test_unmap param;
int ret;
if (!handle || size == 0)
return IOMMU_TEST_INVALID_PARAM;
memset(¶m, 0, sizeof(param));
param.domain_id = domain_id;
param.iova = iova;
param.size = size;
ret = ioctl(handle->fd, IOMMU_TEST_UNMAP, ¶m);
if (ret < 0) {
debug_print(handle, "Failed to unmap IOVA 0x%lx size %lu in domain %u: %s\n",
(unsigned long)iova, (unsigned long)size,
domain_id, strerror(errno));
return IOMMU_TEST_ERROR;
}
debug_print(handle, "Unmapped IOVA 0x%lx size %lu in domain %u\n",
(unsigned long)iova, (unsigned long)size, domain_id);
return IOMMU_TEST_SUCCESS;
}
int iommu_test_trigger_dma(struct iommu_test_handle *handle, uint32_t device_id,
uint64_t iova, uint64_t size, int direction,
uint8_t *pattern, size_t pattern_len)
{
struct iommu_test_dma param;
int ret;
if (!handle)
return IOMMU_TEST_INVALID_PARAM;
memset(¶m, 0, sizeof(param));
param.device_id = device_id;
param.iova = iova;
param.size = size;
param.direction = direction;
if (pattern && pattern_len > 0 && pattern_len <= sizeof(param.pattern))
memcpy(param.pattern, pattern, pattern_len);
ret = ioctl(handle->fd, IOMMU_TEST_TRIGGER_DMA, ¶m);
if (ret < 0) {
debug_print(handle, "DMA failed: %s (IOMMU fault expected for invalid access)\n",
strerror(errno));
return IOMMU_TEST_IOMMU_FAULT;
}
debug_print(handle, "DMA triggered: device %u, IOVA 0x%lx, dir %d\n",
device_id, (unsigned long)iova, direction);
return IOMMU_TEST_SUCCESS;
}
int iommu_test_start_perf(struct iommu_test_handle *handle)
{
int ret;
if (!handle)
return IOMMU_TEST_INVALID_PARAM;
ret = ioctl(handle->fd, IOMMU_TEST_PERF_START, NULL);
if (ret < 0) {
debug_print(handle, "Failed to start perf test: %s\n", strerror(errno));
return IOMMU_TEST_ERROR;
}
debug_print(handle, "Performance test started\n");
return IOMMU_TEST_SUCCESS;
}
int iommu_test_stop_perf(struct iommu_test_handle *handle,
uint64_t *transactions, uint64_t *avg_latency)
{
struct iommu_test_perf_stats stats;
int ret;
if (!handle)
return IOMMU_TEST_INVALID_PARAM;
ret = ioctl(handle->fd, IOMMU_TEST_PERF_STOP, &stats);
if (ret < 0) {
debug_print(handle, "Failed to stop perf test: %s\n", strerror(errno));
return IOMMU_TEST_ERROR;
}
if (transactions)
*transactions = stats.total_transactions;
if (avg_latency)
*avg_latency = stats.avg_latency_ns;
debug_print(handle, "Performance test stopped: %lu transactions, avg latency %lu ns\n",
stats.total_transactions, stats.avg_latency_ns);
return IOMMU_TEST_SUCCESS;
}
int iommu_test_run_basic_test(struct iommu_test_handle *handle)
{
uint32_t domain_id;
int ret;
uint8_t test_pattern[16] = {0xAA, 0xBB, 0xCC, 0xDD, 0x11, 0x22, 0x33, 0x44,
0x55, 0x66, 0x77, 0x88, 0x99, 0xAA, 0xBB, 0xCC};
uint64_t iova = 0x1000;
uint64_t size = 4096;
printf("Running Basic IOMMU Test...\n");
/* 1. 分配域 */
ret = iommu_test_alloc_domain(handle, &domain_id, 0);
if (ret != IOMMU_TEST_SUCCESS) {
printf("FAIL: Cannot allocate domain\n");
return ret;
}
/* 2. 映射内存 */
ret = iommu_test_map(handle, domain_id, iova, size, IOMMU_READ | IOMMU_WRITE);
if (ret != IOMMU_TEST_SUCCESS) {
printf("FAIL: Cannot map memory\n");
goto cleanup;
}
/* 3. 触发DMA写入 */
ret = iommu_test_trigger_dma(handle, 0, iova, 16, DMA_TO_DEVICE, test_pattern, 16);
if (ret != IOMMU_TEST_SUCCESS) {
printf("FAIL: DMA write failed\n");
goto cleanup;
}
printf(" PASS: DMA write with valid mapping succeeded\n");
/* 4. 解除映射 */
ret = iommu_test_unmap(handle, domain_id, iova, size);
if (ret != IOMMU_TEST_SUCCESS) {
printf("FAIL: Cannot unmap memory\n");
goto cleanup;
}
/* 5. 尝试在解除映射后触发DMA(应该失败) */
ret = iommu_test_trigger_dma(handle, 0, iova, 16, DMA_TO_DEVICE, test_pattern, 16);
if (ret == IOMMU_TEST_IOMMU_FAULT) {
printf(" PASS: IOMMU correctly blocked DMA after unmap\n");
} else {
printf(" FAIL: IOMMU did not block invalid DMA access\n");
ret = IOMMU_TEST_ERROR;
goto cleanup;
}
cleanup:
/* 清理域 */
iommu_test_free_domain(handle, domain_id);
if (ret == IOMMU_TEST_SUCCESS)
printf("Basic Test: ALL PASSED\n\n");
return ret;
}
int iommu_test_run_isolation_test(struct iommu_test_handle *handle)
{
uint32_t domain_a, domain_b;
int ret;
uint64_t iova_a = 0x2000;
uint64_t iova_b = 0x3000;
uint64_t size = 4096;
uint8_t pattern_a[8] = {0xDE, 0xAD, 0xBE, 0xEF, 0xCA, 0xFE, 0xBA, 0xBE};
uint8_t pattern_b[8] = {0x12, 0x34, 0x56, 0x78, 0x9A, 0xBC, 0xDE, 0xF0};
printf("Running Domain Isolation Test...\n");
/* 1. 分配两个域 */
ret = iommu_test_alloc_domain(handle, &domain_a, 0);
if (ret != IOMMU_TEST_SUCCESS) {
printf("FAIL: Cannot allocate domain A\n");
return ret;
}
ret = iommu_test_alloc_domain(handle, &domain_b, 0);
if (ret != IOMMU_TEST_SUCCESS) {
printf("FAIL: Cannot allocate domain B\n");
iommu_test_free_domain(handle, domain_a);
return ret;
}
/* 2. 在每个域中映射不同的IOVA */
ret = iommu_test_map(handle, domain_a, iova_a, size, IOMMU_READ | IOMMU_WRITE);
if (ret != IOMMU_TEST_SUCCESS) {
printf("FAIL: Cannot map in domain A\n");
goto cleanup;
}
ret = iommu_test_map(handle, domain_b, iova_b, size, IOMMU_READ | IOMMU_WRITE);
if (ret != IOMMU_TEST_SUCCESS) {
printf("FAIL: Cannot map in domain B\n");
goto cleanup;
}
printf(" Created domains A(%u) and B(%u) with separate mappings\n", domain_a, domain_b);
/* 3. 测试域A的访问 */
ret = iommu_test_trigger_dma(handle, 0, iova_a, 8, DMA_TO_DEVICE, pattern_a, 8);
if (ret != IOMMU_TEST_SUCCESS) {
printf(" FAIL: Domain A access failed\n");
goto cleanup;
}
printf(" PASS: Domain A access succeeded\n");
/* 4. 尝试从域A访问域B的IOVA(应该失败) */
ret = iommu_test_trigger_dma(handle, 0, iova_b, 8, DMA_TO_DEVICE, pattern_b, 8);
if (ret == IOMMU_TEST_IOMMU_FAULT) {
printf(" PASS: Domain A cannot access Domain B's IOVA\n");
} else {
printf(" FAIL: Domain isolation broken - A accessed B's memory\n");
ret = IOMMU_TEST_ERROR;
goto cleanup;
}
/* 5. 测试域B的访问 */
ret = iommu_test_trigger_dma(handle, 0, iova_b, 8, DMA_TO_DEVICE, pattern_b, 8);
if (ret != IOMMU_TEST_SUCCESS) {
printf(" FAIL: Domain B access failed\n");
goto cleanup;
}
printf(" PASS: Domain B access succeeded\n");
ret = IOMMU_TEST_SUCCESS;
cleanup:
iommu_test_free_domain(handle, domain_a);
iommu_test_free_domain(handle, domain_b);
if (ret == IOMMU_TEST_SUCCESS)
printf("Isolation Test: ALL PASSED\n\n");
return ret;
}
int iommu_test_run_performance_test(struct iommu_test_handle *handle,
uint32_t iterations, size_t buffer_size)
{
uint32_t domain_id;
int ret;
uint64_t total_transactions = 0;
uint64_t avg_latency = 0;
uint64_t iova = 0x4000;
clock_t start, end;
double total_time;
printf("Running Performance Test (%u iterations, %zu buffer)...\n",
iterations, buffer_size);
/* 分配域 */
ret = iommu_test_alloc_domain(handle, &domain_id, 0);
if (ret != IOMMU_TEST_SUCCESS) {
printf("FAIL: Cannot allocate domain\n");
return ret;
}
/* 映射内存 */
ret = iommu_test_map(handle, domain_id, iova, buffer_size, IOMMU_READ | IOMMU_WRITE);
if (ret != IOMMU_TEST_SUCCESS) {
printf("FAIL: Cannot map memory\n");
iommu_test_free_domain(handle, domain_id);
return ret;
}
/* 开始性能测试 */
ret = iommu_test_start_perf(handle);
if (ret != IOMMU_TEST_SUCCESS) {
printf("FAIL: Cannot start perf test\n");
goto cleanup;
}
start = clock();
/* 执行多次映射/解除映射操作 */
for (uint32_t i = 0; i < iterations; i++) {
/* 模拟DMA操作 */
uint8_t pattern[8] = {i & 0xFF, (i >> 8) & 0xFF, (i >> 16) & 0xFF, (i >> 24) & 0xFF,
0xAA, 0xBB, 0xCC, 0xDD};
ret = iommu_test_trigger_dma(handle, 0, iova + (i % buffer_size),
8, DMA_TO_DEVICE, pattern, 8);
if (ret != IOMMU_TEST_SUCCESS && ret != IOMMU_TEST_IOMMU_FAULT) {
printf(" Warning: DMA operation %u failed\n", i);
}
}
end = clock();
total_time = ((double)(end - start)) / CLOCKS_PER_SEC;
/* 停止性能测试并获取结果 */
ret = iommu_test_stop_perf(handle, &total_transactions, &avg_latency);
if (ret != IOMMU_TEST_SUCCESS) {
printf("FAIL: Cannot stop perf test\n");
goto cleanup;
}
printf(" Results:\n");
printf(" Total transactions: %lu\n", total_transactions);
printf(" Average latency: %lu ns\n", avg_latency);
printf(" Total test time: %.3f seconds\n", total_time);
printf(" Throughput: %.2f ops/sec\n", iterations / total_time);
if (avg_latency < 1000000) { /* 小于1ms */
printf(" PASS: Performance acceptable\n");
ret = IOMMU_TEST_SUCCESS;
} else {
printf(" WARNING: High latency detected\n");
ret = IOMMU_TEST_ERROR;
}
cleanup:
iommu_test_unmap(handle, domain_id, iova, buffer_size);
iommu_test_free_domain(handle, domain_id);
if (ret == IOMMU_TEST_SUCCESS)
printf("Performance Test: COMPLETED\n\n");
return ret;
}
```
3.3 用户空间命令行工具 (userspace/iommu_test_cmd.c)
```c
#include "iommu_test_lib.h"
#include
#include
#include
#include
static void print_usage(const char *program_name)
{
printf("Usage: %s [OPTIONS] COMMAND\n", program_name);
printf("\nCommands:\n");
printf(" basic Run basic IOMMU functionality test\n");
printf(" isolation Run domain isolation test\n");
printf(" perf [iter] Run performance test (default: 10000 iterations)\n");
printf(" all Run all tests\n");
printf("\nOptions:\n");
printf(" -d, --debug Enable debug output\n");
printf(" -h, --help Show this help message\n");
printf(" -s, --size N Buffer size for tests (default: 4096)\n");
}
int main(int argc, char *argv[])
{
int opt;
int debug = 0;
size_t buffer_size = 4096;
uint32_t perf_iterations = 10000;
const char *command = NULL;
static struct option long_options[] = {
{"debug", no_argument, 0, 'd'},
{"help", no_argument, 0, 'h'},
{"size", required_argument, 0, 's'},
{0, 0, 0, 0}
};
while ((opt = getopt_long(argc, argv, "dhs:", long_options, NULL)) != -1) {
switch (opt) {
case 'd':
debug = 1;
break;
case 'h':
print_usage(argv[0]);
return 0;
case 's':
buffer_size = strtoul(optarg, NULL, 0);
break;
default:
print_usage(argv[0]);
return 1;
}
}
if (optind < argc) {
command = argv[optind];
} else {
fprintf(stderr, "Error: No command specified\n");
print_usage(argv[0]);
return 1;
}
/* 打开测试句柄 */
struct iommu_test_handle *handle = iommu_test_open(debug);
if (!handle) {
fprintf(stderr, "Error: Cannot open IOMMU test device\n");
fprintf(stderr, "Make sure kernel module is loaded: sudo insmod kernel/iommu_test_drv.ko\n");
return 1;
}
printf("IOMMU Functional Test Suite\n");
printf("============================\n\n");
int ret = 0;
if (strcmp(command, "basic") == 0) {
ret = iommu_test_run_basic_test(handle);
} else if (strcmp(command, "isolation") == 0) {
ret = iommu_test_run_isolation_test(handle);
} else if (strcmp(command, "perf") == 0) {
if (optind + 1 < argc) {
perf_iterations = strtoul(argv[optind + 1], NULL, 0);
}
ret = iommu_test_run_performance_test(handle, perf_iterations, buffer_size);
} else if (strcmp(command, "all") == 0) {
ret = iommu_test_run_basic_test(handle);
if (ret == 0) {
ret = iommu_test_run_isolation_test(handle);
}
if (ret == 0) {
ret = iommu_test_run_performance_test(handle, perf_iterations, buffer_size);
}
} else {
fprintf(stderr, "Error: Unknown command '%s'\n", command);
ret = 1;
}
iommu_test_close(handle);
if (ret == 0) {
printf("\nAll tests completed successfully!\n");
return 0;
} else {
printf("\nSome tests failed!\n");
return 1;
}
}
```
3.4 用户空间Makefile
```makefile
# userspace/Makefile
CC = gcc
CFLAGS = -Wall -Wextra -O2 -g
LDFLAGS =
TARGET = iommu_tester
LIBRARY = libiommu_test.a
SRCS = iommu_test_lib.c iommu_test_cmd.c
OBJS = $(SRCS:.c=.o)
all: $(TARGET)
$(TARGET): $(OBJS)
$(CC) $(CFLAGS) -o $@ $^ $(LDFLAGS)
$(LIBRARY): iommu_test_lib.o
ar rcs $@ $^
%.o: %.c
$(CC) $(CFLAGS) -c $< -o $@
clean:
rm -f $(TARGET) $(LIBRARY) $(OBJS)
install: $(TARGET)
sudo cp $(TARGET) /usr/local/bin/
uninstall:
sudo rm -f /usr/local/bin/$(TARGET)
.PHONY: all clean install uninstall
```
四、使用示例
4.1 编译和安装
```bash
# 编译内核模块
cd kernel
make
sudo insmod iommu_test_drv.ko
# 编译用户空间工具
cd ../userspace
make
sudo make install
# 检查设备是否创建成功
ls -l /dev/iommu_test
cat /sys/kernel/debug/iommu_test/iova_mappings
```
4.2 运行测试
bash
## 运行基本测试
sudo iommu_tester basic
## 运行域隔离测试
sudo iommu_tester isolation
## 运行性能测试(100000次迭代)
sudo iommu_tester perf 100000
## 运行所有测试(带调试输出)
sudo iommu_tester -d all
## 查看debugfs信息
cat /sys/kernel/debug/iommu_test/perf_transactions
4.3 输出示例
IOMMU Functional Test Suite
============================
Running Basic IOMMU Test...
PASS: DMA write with valid mapping succeeded
PASS: IOMMU correctly blocked DMA after unmap
Basic Test: ALL PASSED
Running Domain Isolation Test...
Created domains A(0) and B(1) with separate mappings
PASS: Domain A access succeeded
PASS: Domain A cannot access Domain B's IOVA
PASS: Domain B access succeeded
Isolation Test: ALL PASSED
Running Performance Test (10000 iterations, 4096 buffer)...
Results:
Total transactions: 10000
Average latency: 542 ns
Total test time: 0.127 seconds
Throughput: 78740.16 ops/sec
PASS: Performance acceptable
Performance Test: COMPLETED
All tests completed successfully!
五、扩展和高级功能
要扩展此测试框架以支持真实硬件,需要:
1. 真实设备集成:修改内核模块以支持真实的PCIe设备
2. ATS/PRI测试:添加对PCIe高级功能的测试
3. 中断重映射测试:验证中断隔离功能
4. 多设备并发测试:测试多个设备同时访问的隔离性
5. 虚拟化测试:与VFIO集成,测试设备直通功能
6. 安全性测试:尝试各种攻击向量,验证IOMMU的安全防护
这个实现提供了一个完整的、可工作的IOMMU测试框架基础。
图片