摘要:为实现苹果外观品质的快速、客观评价,针对传统人工分级效率低、主观性强的问题,本文设计并实现了一种基于 MATLAB 图像处理技术的苹果品质自动分级系统。
作者:Bob(原创)
项目概述
随着果品产业规模化与标准化程度的不断提高,苹果品质的快速、客观分级成为保障产品质量与提升流通效率的重要环节。传统人工分级方法在实际应用中存在效率低、主观性强和一致性不足等问题,难以满足现代果品分级的需求。为此,本文围绕苹果外观品质自动评估这一研究问题,开展基于图像处理技术的苹果品质分级方法研究。
本文以 MATLAB 为开发平台,构建了一套完整的苹果品质自动分级系统。系统首先对输入苹果图像进行预处理,通过中值滤波抑制噪声并在 HSV 颜色空间下实现果实区域的有效分割。在此基础上,从颜色、形状、表面瑕疵及成熟度四个维度提取苹果外观特征。其中,颜色特征通过红色占比与上色均匀度进行表征,形状特征基于区域几何参数衡量果实规整性,瑕疵特征结合形态学操作与阈值分割方法进行检测,成熟度特征则融合 RGB 通道比例与饱和度信息进行综合评估。各特征模块得分经加权融合后,得到苹果的综合评分及品质等级。
实验结果表明,所提出的苹果品质分级系统能够较为准确地反映苹果外观质量差异,对不同品质等级的苹果具有良好的区分能力。该方法具有实现过程清晰、可解释性强和工程实现性好的特点,可为苹果品质自动分级提供一种可行的技术方案。同时,研究结果也为后续引入机器学习等方法对分级模型进行优化提供了基础。
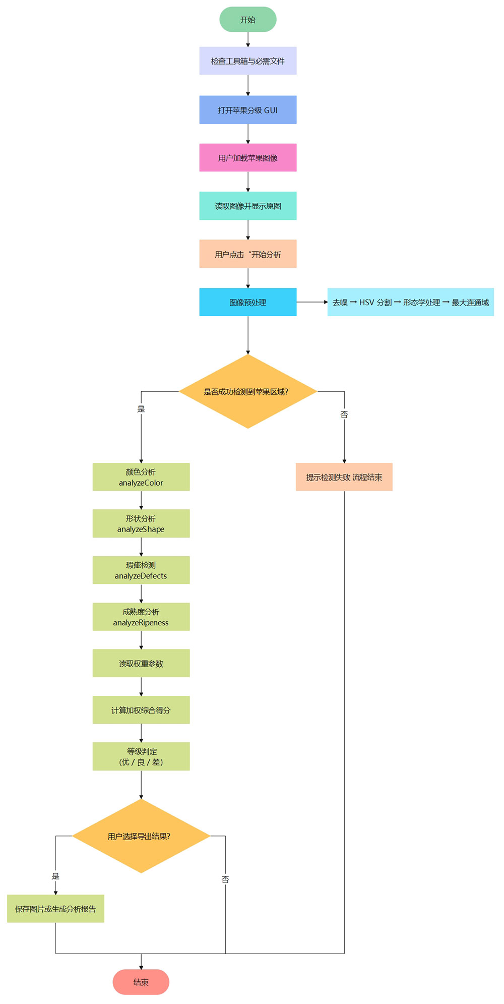
系统设计
本系统基于 MATLAB 平台,采用图像预处理与多特征分析相结合的方法,对苹果图像进行颜色、形状、表面瑕疵及成熟度等外观特征的综合评估,实现苹果品质的自动分级。

图1 系统整体流程图
硬件配置
系统设计采用 MATLAB 作为开发平台,基于 HSV 颜色特征与图像处理方法,构建杂草图像识别系统,实现图像输入、预处理、特征提取、特征匹配及识别结果输出等功能。

表1 惠普(HP)暗影精灵10台式整机配置(系统硬件配置)
软件环境
对本实验所需的各类软件及工具的基本信息进行了清晰汇总。

表2 系统软件配置(真实运行环境)
运行展示
运行runAppleGrading.m

图1 苹果分级系统主界面图
图 1 展示了苹果分级系统的主界面布局。界面采用模块化设计,左侧为控制面板,提供图像加载、分析启动、结果导出及历史记录清空等功能,并支持各特征权重的交互式调节;中间区域用于显示原始图像及颜色分析、形状分析、瑕疵检测和成熟度分析的可视化结果;右侧为分析结果区,实时显示各特征得分、综合得分及最终等级判定;底部为历史记录表,用于保存多次分析结果。整体界面结构清晰,便于用户操作与结果对比。

图2 低品质苹果分级结果(差)
图 2 给出了被判定为"差"等级的苹果分级结果。该样本苹果表面存在较多明显瑕疵,红色覆盖区域比例较低,成熟度得分和瑕疵得分均处于较低水平。尽管其形状较为完整,但由于颜色、瑕疵和成熟度等指标综合评分不足,系统最终将其判定为低品质苹果,验证了多特征综合评价机制在劣质样本识别中的有效性。

图3 中等品质苹果分级结果(良)
图 3 展示了系统对中等品质苹果的分析结果。该苹果在颜色和形状方面表现较好,红色区域占比较高,果实轮廓规整,但仍存在一定程度的表面瑕疵,对综合得分产生影响。系统综合各项得分后将其判定为"良"等级,表明该苹果整体质量较好但仍未达到优质标准。

图4 高品质苹果分级结果(优)
图 4 所示为高品质苹果的分级结果。该样本苹果颜色均匀、红色覆盖比例高,果实形状规整,瑕疵数量较少且分布零散,成熟度指标表现良好。各特征得分均处于较高水平,综合得分超过优质等级阈值,系统将其准确判定为"优"等级,说明所设计的分级方法能够有效识别优质苹果。

图5 分析结果导出功能界面
图 5 展示了系统的结果导出功能界面。用户可根据需求选择将分析结果保存为图像或文本报告,实现分级结果的离线保存与后续查阅。该功能增强了系统的实用性与可扩展性,便于实验数据整理和结果展示。

图6 历史记录清空确认界面
图 6 为历史记录清空确认界面。当用户执行清空操作时,系统弹出确认提示以避免误操作。该设计提升了系统的交互友好性和数据安全性,确保历史分析结果在用户确认后才被删除。