在现代电子设备设计中,对于高效稳定的电源管理解决方案的需求日益增长。KP521405LGA,一款专为高效能和低功耗设计的5V/1A同步降压转换器芯片,以其卓越的性能和简易的使用方式,满足了市场对于小型化、智能化电源管理方案的迫切需求。本文将深入探讨KP521405LGA的核心特性,包括其典型电路图、管脚定义以及内部框图和功能描述,为电子工程师提供一份详尽的解析。
典型电路图 ------ 真正 3 外围
-
输入电容 C1:22µF X7R + 1µF 0805 高频贴片,紧靠 VIN-GND
-
功率电感 L1:68µH,饱和电流 >1.8A(1A 负载+纹波 0.6A)
-
输出电容 C2:100µF/10V 聚合物,ESR <40mΩ,决定纹波 & 瞬态

→ 无自举电容、无肖特基、无补偿网络,真正"3 外围"即可工作。
管脚定义(TSOT23-6 视角)
| 序号 | 名称 | 类型 | 功能描述 |
|---|---|---|---|
| 1 | NC | --- | 内部无连接,可接地或悬空 |
| 2 | GND | G | 信号地 & 散热焊盘,多过孔到内层铜 |
| 3 | VOUT | O | 固定 5V 输出,直接连输出电容 |
| 4 | EN | I | 使能,高电平有效,内部 13µA 上拉;下拉 <20kΩ 关闭 |
| 5 | VIN | P | 输入电源 6-40V,建议 10µF+1µF 陶瓷去耦 |
| 6 | SW | P | 开关节点,短而宽走线接电感;远离 FB/VOUT 走线 |

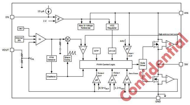
内部框图

→ 100kHz 固定频率 + 峰值电流模式,环路带宽≈16kHz,瞬态响应快且易补偿;轻载自动 PSM,单颗芯片兼顾高效 & 低噪。
核心功能拆解
连续电流模式 CCM
负载 >0.3A 时固定 100kHz,纹波电压最小,满载 1A 效率 92%(Vin=24V)。
DCM + 跳频 PSM
0.5V COMP 阈值以下进入跳周期,把开关损耗与静态电流同时砍掉,<10mA 负载仍保持 80% 以上效率。
100% 占空比 LDO 模式
输入接近 5V 时高侧 P-MOS 持续导通,压差仅 (IOUT×RDS(on)) ≈ 0.27V,保证电池馈电场景不掉电。
全套自恢复保护
VIN OVP 44V/42V(滞回)------ 抑制汽车负载跳变尖峰
VOUT OVP 110% / UVP 50% ------ 后级 MCU 不击穿、不打嗝
逐周期 OCL 1.8A(典型)------ 电感饱和/短路立即限流
OTP 160℃/50℃滞回 ------ 白电密闭机壳内不锁死
软启动 & 预偏置
2.5ms 线性爬升,外部已存在电压时不会倒灌,支持热插拔。
实测波形一览
5V 效率:Vin=12/24/36V,负载 0.001-1A 曲线平坦,1A 时仍>90%
0→1A 负载阶跃:ΔVo<±200mV,恢复时间 40µs
输出短路打嗝:限流→降频→40ms 重启,平均热应力降低 70%
辐射 EMI:水平/垂直 QP 余量 >7dB,无需共模电感即可过 Class B

电感与电容快速选型(官方表)
| Vin | Vout | L(µH) | COUT | 饱和电流 |
|---|---|---|---|---|
| 12V | 5V | 68 | 2×22µF | ≥1.5A |
| 24V | 5V | 82 | 3×22µF | ≥1.8A |
| 36V | 5V | 100 | 100µF 聚合物 | ≥2.0A |
→ 高耐压聚合物电容可单颗解决纹波 + 瞬态,PCB 面积更省。
布板黄金 5 条
-
输入电容负端与芯片 GND 同点落地,功率环路 <3mm × 3mm
-
SW 节点宽短但不过长,防止天线效应;远离 VOUT 采样走线
-
芯片底部散热焊盘打 6 个 0.3mm 过孔到 GND 铜,降低 8℃ 温升
-
如果多层板,第二层整片地,第三层接 VIN 铺铜,形成屏蔽与散热
-
EN 脚悬空 = 默认使能,若需 MCU 控制,加 20kΩ 下拉,走线远离 SW
总结
KP521405LGA 用 TSOT23-6 封装把"高压同步 MOS + 电流模式 + 全套保护 + 低待机"打包成一颗"三外围"芯片:
-
6-40V 超宽输入,一颗方案覆盖 12V/24V 工业母线 & 36V 汽车浪涌
-
100kHz 低边开关 + 扩频,单层 PCB 过 EMI B,认证省下共模电感
-
25µA 关断电流,电池供电场景不偷电
-
100% 占空比,电池馈电到 5.3V 仍稳压输出
-
0.8% 精度 + 2.5ms 软启动,直接给 MCU、运放、通信模块供电