文章目录
- [1. 序言](#1. 序言)
- [2. Sync.Map 介绍](#2. Sync.Map 介绍)
- [3. 操作 Sync.Map](#3. 操作 Sync.Map)
-
- [3.1 写](#3.1 写)
- [3.2 读](#3.2 读)
- [3.3 删](#3.3 删)
- [3.4 遍历](#3.4 遍历)
- [3.5 并发安全](#3.5 并发安全)
- [4. Sync.Map 结构](#4. Sync.Map 结构)
- [5. 双向数据流转机制](#5. 双向数据流转机制)
-
- [5.1 诸葛青 ------> 小林](#5.1 诸葛青 ——> 小林)
- [5.2 小林 ------> 诸葛青](#5.2 小林 ——> 诸葛青)
- [5.3 疑问](#5.3 疑问)
- [6. entry的状态](#6. entry的状态)
-
- [6.1 nil状态](#6.1 nil状态)
-
- [其实nil状态的设计就是为了做到 "对同一个key先删后写的场景的优化"](#其实nil状态的设计就是为了做到 “对同一个key先删后写的场景的优化”)
- [6.2 expunged状态](#6.2 expunged状态)
- [6.3 小结](#6.3 小结)
- [7. 源码](#7. 源码)
-
- [7.1 Load(读)](#7.1 Load(读))
- [7.2 Store(写)](#7.2 Store(写))
-
- 为什么trySwap用for循环
- [CompareAndSwap(key, old, new):](#CompareAndSwap(key, old, new):)
- dirtyLocked
- [7.3 Delete(删)](#7.3 Delete(删))
- [7.4 Range(遍历)](#7.4 Range(遍历))
- [8. 回顾与检测](#8. 回顾与检测)
-
- [1. sync.Map的底层原理是什么?](#1. sync.Map的底层原理是什么?)
- [2. read map和dirty map之间的关联?](#2. read map和dirty map之间的关联?)
- [3. 为什么要设计nil和expunged状态?](#3. 为什么要设计nil和expunged状态?)
- [4. sync.Map 适用的场景?](#4. sync.Map 适用的场景?)
- [5. 你认为sync.Map有啥不足吗?](#5. 你认为sync.Map有啥不足吗?)
- [6. 除了sync.Map,我们还有其他选择吗?](#6. 除了sync.Map,我们还有其他选择吗?)
- [9. 总结](#9. 总结)
1. 序言
Go 语言 map 不支持并发读写操作,否则会出现致命的错误导致程序直接终止(fatal error 无法被 defer+recover 捕捉)
但 Go 官方也为我们提供了一个并发安全的 sync.Map
2. Sync.Map 介绍
对于 Go 内置结构 map 本身不支持并发读写的能力,而 sync.Map 是 Go 官方提供的一个并发安全的一个 Map
它本质是采用空间换时间的思想,使用两个 map 之间的互相配合(一个 read map 和一个 dirty map),来为我们提供一个拥有并发读写能力,并且仅牺牲整体操作性能的 hashTable 结构
举个例子,read map 和 dirty map 可以看作两台服务器,一台叫做小林(read map),另一台叫做诸葛青(dirty map),当请求访问 sync.Map,我们会让请求先在小林服务器上解决,如果无法解决,就需要依赖诸葛青作为最后的兜底(所以诸葛青会拥有全量的数据)
为什么诸葛青会有全量的数据:因为最终的写数据是需要依赖诸葛青兜底的
对于小林服务器,我们可以最大限度去访问,无任何阻碍,而我们去访问诸葛青服务器的话,其内部做了最大限流(对应 Go 语言里面的加锁操作),同一时间,只允许一个人访问,其他人只能排着队去访问诸葛青
这一段话暗示着,访问 read map 不需要加锁,访问 dirty map 需要加锁
并且诸葛青服务器和小林服务器之间拥有共享数据的机制(两个 map 相同的 key 对应同一块 value 内存),还拥有双向数据流转机制(后面会慢慢介绍,这里我们留一个引子)
对于同时存在于 read 和 dirty 的同一个 key,两边通常指向同一个 *entry。因此只要是对该 entry 内部指针(存储的值)做原子更新,那么 read 和 dirty 都能观察到更新。
也就是:"更新 entry 的值"会互相可见(前提:共享同一个 entry)。

上面有提到"访问"这两个字,其实里面就蕴含着 read map(小林服务器) 和 dirty map(诸葛青服务器) 责任划分,现在我们来将对 sync.Map 的操作划分成四种:读、写、删、更新(类似我们的 CURD)
上面的"访问"指的是:
- 读取服务器的数据(读)
- 删除服务器的数据(删)
- 更新服务器的数据(更新)【更新已存在的key】
- 写新的数据到服务器(写)【写是写新的key】

对于读,删,更新三种操作,我们要尽量找小林里面解决,如果实在无法解决,再找诸葛青
而对于写操作,直接找诸葛青就好了
当然放计算机里面其实就是加一个中间层 大多数性能问题,都可以通过加一个中间层来解决 这里的read map就是中间层,用作请求的快速响应 Dirty map就最终兜底
3. 操作 Sync.Map
3.1 写
Store 里面可以进行 写和更新两个操作
go
m.Store("今天", "对,今天")
3.2 读
go
m.Load("今天")
3.3 删
go
m.Delete("今天")
3.4 遍历
go
f := func(key, value interface{}) bool {
return true
}
// 函数f return false的时候终止遍历
m.Range(f)
3.5 并发安全
下面给出三个函数,分别对应读、删、写三种操作,可以自行测试一下是否是并发安全的
go
package main
import (
"sync"
"time"
)
var nums = 1000
func main() {
m := &sync.Map{}
go func() {
Read(m)
}()
go func() {
Write(m)
}()
go func() {
Write(m)
}()
go func() {
Write(m)
}()
go func() {
Delete(m)
}()
time.Sleep(10 * time.Second)
}
func Read(m *sync.Map) {
for i := range nums {
go func(i int) {
m.Load(i)
}(i)
}
}
func Write(m *sync.Map) {
for i := range nums {
go func(i int) {
m.Store(i, i)
}(i)
}
}
func Delete(m *sync.Map) {
for i := range nums {
go func(i int) {
m.Delete(i)
}(i)
}
}
再提供一个 map 的例子,试试对 map 进行并发操作,哪些是安全的
读、删、写三种操作组合,只有读读时允许并发的
go
package main
import "time"
var nums = 1000
func main() {
// 读、删、写三种操作组合,只有读读时允许并发的
m := make(map[int]int, nums)
go func() {
Read(m)
}()
go func() {
Write(m)
}()
go func() {
Delete(m)
}()
time.Sleep(10 * time.Second)
}
func Read(m map[int]int) {
for i := range nums {
go func(i int) {
_, _ = m[i]
}(i)
}
}
func Write(m map[int]int) {
for i := range nums {
go func(i int) {
m[i] = i
}(i)
}
}
func Delete(m map[int]int) {
for i := range nums {
go func(i int) {
delete(m, i)
}(i)
}
}
bash
root@GoLang:~/proj/goforjob# go run -race main.go

4. Sync.Map 结构
go
type Map struct {
_ noCopy
// 互斥锁,保证dirty map 和 misses的并发安全
mu sync.Mutex
// 无锁化的read map(小林服务器)
// 一个可以原子读写的 *readOnly 指针
read atomic.Pointer[readOnly] // readOnly
// 读写需要加锁的map(诸葛青服务器)
dirty map[any]*entry
// 记录有多少次读、删请求 找了诸葛青
misses int
}
type readOnly struct {
// read map 存放 k-v 的实体
m map[any]*entry
// 标识是否有 数据缺失,即dirty map里面有 read map中没有的key,就是amended为true
amended bool
}




Sync.Map中一共有两个map,一个 read map(小林),一个 dirty map(诸葛青)
-
操作 read map 无须加锁,可以通过原子性的CAS操作来访问
CAS就是一个原子操作,能保证同一时间点,只有一个修改能成功
-
操作 dirty map需要加锁才能访问
-
一个 misses 字段记录有多少个 "因为找小林没有解决,从而找了诸葛青进行兜底" 的请求
-
read map被封装成readOnly 结构体,里面有一个 amended 字段来标识,诸葛青是否有小林没有的数据(是,就为true)

sync.Map 的 read map(readOnly.m)在并发访问时是安全的,原因是:readOnly.m 作为一个 Go map 容器在发布之后不会被并发地插入/删除 key(结构只读),因此多个 goroutine 读取它不需要加锁。
对于已经存在于 read map 中的 key,Store/Delete 往往不需要修改 read map 的结构,而是通过对该 key 对应的 *entry 内部字段(如 entry.p)进行原子更新:Store 原子替换 entry 中保存的 value 指针,Delete 原子将 entry 标记为删除(如置 nil 或 expunged)。这样读操作在无锁读取 read map 的同时,也能安全地观察到写/删的结果。
只有当出现新 key 或需要重建结构时,才会在加锁的 dirty map 上插入/维护,并在合适时机将 dirty 提升为新的 read 快照。
5. 双向数据流转机制
我们提到小林和诸葛青之间有一个双向数据流转机制,那么这个数据流转机制是啥?为什么需要它?什么时候触发?
首先我简单说一下,双向数据流转机制就是指:
- 诸葛青把全量数据直接交给小林(这里说的dirty_map的值直接赋给read_map,是直接让read_map的底层map指针直接指向dirty_map的)
- 小林Copy全量数据给诸葛青
5.1 诸葛青 ------> 小林
我们知道小林(read map)可以为诸葛青尽量挡住 读请求的流量,但如果小林很多次没有挡住请求,让读请求访问到了诸葛青怎么办?
这就代表了小林的责任削弱了,把压力给到了诸葛青,一旦诸葛青感受到压力超过了一个阈值,就会做出一个决定
这个决定就是将诸葛青的数据,全部交给小林,这样诸葛青的压力就减少了(read map获得dirty map全量数据,将 dirty map的值直接赋给read map)


map 变量持有的是"引用/指向"底层数据结构的值(所以复制 map 变量不会复制整张表,只是复制这个引用)

5.2 小林 ------> 诸葛青
在什么情况下,小林会Copy数据给诸葛青呢?
在上面的流程中,我们知道诸葛青 ------> 小林,并且诸葛青重置为nil,在这之后,如果有新的写请求到来,我们需要初始化诸葛青服务器(初始化dirty map)
这个初始化的过程也就是将read map里面的逻辑上存在的数据拷贝到dirty map(以O(N)的时间复杂度将数据拷贝一份给诸葛青)
逻辑上存在:我们能从sync.Map中读出的数据
逻辑上不存在:可能sync.Map中物理内存上有这一份数据,但我们无法读到


5.3 疑问
数据流转操作是不是有点多余?诸葛青把数据给小林,自己重置为nil;小林又把数据给诸葛青
这是互相踢皮球吗?

但事实上,这绝对不是踢皮球,我们来一步步分析:
-
诸葛青把数据全给小林,为什么自己要置为nil?
如果诸葛青不置为nil,就会出现诸葛青和小林 使用同一个底层map,这样就无法做到数据隔离的目的
我们希望read map和dirty map依赖的是不同的map,但entry是可以共享的 -
诸葛青能不能拷贝一份全量数据给小林?
不能,因为如果是写数据给小林的话,那么对于访问小林的操作就全部要加锁(读、删、写要互斥),那么在诸葛青------>小林这个时期,整个sync.Map将处于报废的状态

6. entry的状态
这里还有一个非常重要的结构需要单独拿出来讲讲------entry
我们都知道map是k-v(key, value)键值对的hashTable结构,而在sync.Map中,read map和dirty map各自的map结构对应的value都是一个entry结构,长这样
go
// 这里先记住,expunged表示硬删除态
var expunged = new(any)
type entry struct {
// p == nil: 软删除态,小林和诸葛青都有这一份逻辑删除的数据
// p == expunged: 硬删除,诸葛青没有这一份逻辑删除数据
// p == value: 一份正常的数据
p atomic.Pointer[any]
}


p 里面存的是 *any(也就是 *interface{})这个指针,并且对这个指针的读写是原子的。
对于entry,其实就是将一个p指针封装成了一个结构体,而我们重点就是要讲一下p的状态(后文也叫做entry的状态)
p一共有三种状态,也就是三个值
- nil:我们将nil称之为软删除态,代表数据逻辑上不存在了(物理上仍存在,小林和诸葛青都有这一份数据)
- expunged:特殊的一个指针值,把它称之为硬删除态(物理上诸葛青没有这份数据)
- 正常值:一个正常的指针值,比如下面图 "一定"这个字符串的地址
我们来分析一下nil状态和expunged状态的区别:
- 两种状态都代表着逻辑删除状态,nil表示key-entry对物理内存仍然存在于read map和dirty map中
逻辑删除:当我们访问这两种状态的key-entry对的时候,是访问不到的 - expunged代表key-entry对物理内存只存在于read map中(也就是dirty map中没有)

6.1 nil状态
这里我们可能会想,entry不就是key对应value吗?不就指向真正的物理内存就可以了,为什么还需要一个nil和expunged状态
首先我们知道read map是一个可以通过无锁的操作来帮助我们消耗请求sync.Map整体的流量(这样就不用加锁啦,性能杠杠的)
那我们如何让read map帮我们消耗删除操作的流量呢?dirty map有着全量的数据,所以删除的话,常理来讲,我们肯定会从诸葛青里面拿走东西
But! 当数据同时存在read map和dirty map中的时候,我们就可以想办法让read map来帮我们消耗删除流量,从而实现无锁删除 ,通过CAS操作将p的值变成nil,来标识 当前key逻辑上已经被删除了(但是物理上,小林 和 诸葛青仍然有这个数据)
go
// 通过CAS操作,将p的值变成nil来说明key已经被删除(逻辑删除)
atomic.CompareAndSwapPointer(&e.p, p, nil)
当这个entry对应的p变成nil后,我们再来看读、写情况
读:p变成了nil,最后返回的value是nil(这个key-entry对被隐藏了,访问不到)
写:因为key-entry对 仍然存在于read map 和 dirty map中,所以我们再次通过CAS操作,将nil改成对应value值,完成更新操作(无需加锁访问dirty map)
其实nil状态的设计就是为了做到 "对同一个key先删后写的场景的优化"


6.2 expunged状态
那么expunged状态有何用处呢?
我们回顾 小林------>诸葛青的流程,有提到小林只会将逻辑上存在的数据Copy给诸葛青,那么这里有一个问题:
小林服务器中为nil的数据没有拷贝给诸葛青(因为逻辑上不存在),那么下一次进行更新的时候,我们如何判断是直接更新写到小林服务器,还是写到诸葛青服务器

所以我们需要一个额外的状态来标识------"诸葛青和小林是否正在共享 这个逻辑删除的key-entry"


6.3 小结
不管是nil状态还是expunged状态,都代表逻辑上,key-entry从 sync.Map中已经删除了
- nil状态:我们将其称之为软删除,但是read map和 dirty map中物理上仍有这个key-entry对,同时我们可以基于CAS操作来让read map消耗 对p为nil的key-entry 进行写的流量(优化对同一个key 先删后写的场景)
- expunged状态:我们将其称之为硬删除,物理上dirty map中已经没有key-entry对,它能帮助我们标识出dirty map当前有没有这个逻辑删除的key-entry
7. 源码
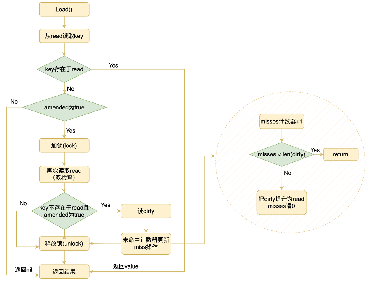
7.1 Load(读)

go
// Load returns the value stored in the map for a key, or nil if no
// value is present.
// The ok result indicates whether value was found in the map.
func (m *Map) Load(key any) (value any, ok bool) {
// 加载read map
read := m.loadReadOnly()
// 从read map中查询(无锁)
e, ok := read.m[key]
// 2. 如果 read 中没有,并且read 的数据不全,从 dirty 中获取
if !ok && read.amended {
// 加锁
m.mu.Lock()
// Avoid reporting a spurious miss if m.dirty got promoted while we were
// blocked on m.mu. (If further loads of the same key will not miss, it's
// not worth copying the dirty map for this key.)
// double-check:再次从 read 中获取,因为在加锁的过程中,可能有其他 goroutine 已经更新了 read
read = m.loadReadOnly()
e, ok = read.m[key]
// 如果 read 中没有,并且 read 的数据不全,从 dirty 中获取
if !ok && read.amended {
// 查询dirty map
e, ok = m.dirty[key]
// Regardless of whether the entry was present, record a miss: this key
// will take the slow path until the dirty map is promoted to the read
// map.
// 因为这次查询从read map中没有命中,所以需要增加miss次数
// 累加miss,还有map晋升操作
m.missLocked()
}
m.mu.Unlock()
}
// 还是没有,返回 nil
if !ok {
return nil, false
}
// 找到了,从entry中加载 value 并返回
return e.load()
}
func (e *entry) load() (value any, ok bool) {
p := e.p.Load()
// 如果 p == nil || p == expunged,说明 entry 逻辑上已经被删除了,value返回nil
if p == nil || p == expunged {
return nil, false
}
// 返回对应value
return *p, true
}


-
先查询read map,如果read map中有,直接返回entry对应的值
-
如果read map中没有,并且数据有缺失,则需要加锁,进行一次double check
-
然后再次查询read map,如果read map还是没有,则需要访问dirty map
-
因为使用了dirty map兜底,所以进入 missLocked 流程
- 诸葛青的怒气++ 🤬
- 如果怒气值达到了诸葛青的容忍上限,诸葛青就会将所有数据交给小林,然后诸葛青清空数据,怒气值也清零 🤯
- 如果没有超过,诸葛青选择再次忍让😊
-
解锁,返回结果
missLocked
go
// missLocked: 锁保护misses,怒气值增加也要并发安全
func (m *Map) missLocked() {
// 每当大家找小林无法解决,然后找诸葛青,诸葛青怒气值+1
m.misses++
// 判断诸葛青的怒气值是否达到了容忍的上限(上限是:诸葛青拥有的key-entry对数量)
// ps:诸葛青拥有的越多,容忍的上限就越高!!!
if m.misses < len(m.dirty) {
return
}
// 诸葛青把所有的数据交给小林
m.read.Store(&readOnly{m: m.dirty})
// 诸葛青重置为nil
m.dirty = nil
// 诸葛青怒气值清零
m.misses = 0
}
7.2 Store(写)

go
// Store sets the value for a key.
// Store操作(整合了我们讲的写和更新)
func (m *Map) Store(key, value any) {
_, _ = m.Swap(key, value)
}
// Swap swaps the value for a key and returns the previous value if any.
// The loaded result reports whether the key was present.
func (m *Map) Swap(key, value any) (previous any, loaded bool) {
// 加载read map(先找小林)
read := m.loadReadOnly()
// 如果 小林有这个数据吗,我们就用CAS来更新,避免加锁找诸葛青, 因为小林和诸葛青服务器之间同一份数据是共享的,在小林上面同一份数据的修改,诸葛青也能知道
if e, ok := read.m[key]; ok {
if v, ok := e.trySwap(&value); ok {
if v == nil {
return nil, false
}
return *v, true
}
}
// 加锁
m.mu.Lock()
// double-check
read = m.loadReadOnly()
// 再找一遍小林,小林有这份数据
// entry是共享的,expunged状态下的entry,只有read有它的指针,这一步就是让dirty也能有这个key和entry。 同时unexpungeLocked() 就是通过cas将expunged态的entry变成nil态,这就代表read和dirty都有这个nil的entry。 上面的两个过程一起完成这个enrty"复活",以便后面完成真正的更新操作
if e, ok := read.m[key]; ok {
// 如果存在read map中
if e.unexpungeLocked() {
// The entry was previously expunged, which implies that there is a
// non-nil dirty map and this entry is not in it.
// 为 expunged 态,诸葛青还需要同步到小林的这份数据
m.dirty[key] = e
}
// 更新这 一份数据(小林和诸葛青都能得到这一份更新)
if v := e.swapLocked(&value); v != nil {
loaded = true
previous = *v
}
// 小林没有这份数据,所以直接找诸葛青更新
} else if e, ok := m.dirty[key]; ok {
if v := e.swapLocked(&value); v != nil {
loaded = true
previous = *v
}
} else {
// 诸葛青和小林都没有这份数据,所以判定这是一个"写"操作,一定要交给诸葛青
// 小林的数据是完整的(那么诸葛青可能为nil)
if !read.amended {
// We're adding the first new key to the dirty map.
// Make sure it is allocated and mark the read-only map as incomplete.
m.dirtyLocked()
// 将 amended 设置为 true,表示 read 中有数据缺失(因为这是写操作,等会要向dirty map中写一个新的entry)
m.read.Store(&readOnly{m: read.m, amended: true})
}
// 将数据,写到诸葛青服务器上
m.dirty[key] = newEntry(value)
}
// 解锁
m.mu.Unlock()
return previous, loaded
}
// trySwap swaps a value if the entry has not been expunged.
//
// If the entry is expunged, trySwap returns false and leaves the entry
// unchanged.
func (e *entry) trySwap(i *any) (*any, bool) {
// 来到这个函数,就说明小林物理内存上,有这 份数据
for {
// 加载p的状态
p := e.p.Load()
// p为expunged,诸葛青没有这份数据,说明要去找诸葛青,返回false
if p == expunged {
return nil, false
}
// p 不为expunged, p为nil 或者 value,那么就可以在小林这里更新了,return true
if e.p.CompareAndSwap(p, i) {
return p, true
}
}
}
// unexpungeLocked ensures that the entry is not marked as expunged.
//
// If the entry was previously expunged, it must be added to the dirty map
// before m.mu is unlocked.
func (e *entry) unexpungeLocked() (wasExpunged bool) {
// 如果当前p 是 expunged状态,则更新成nil状态
return e.p.CompareAndSwap(expunged, nil)
}
// swapLocked unconditionally swaps a value into the entry.
//
// The entry must be known not to be expunged.
func (e *entry) swapLocked(i *any) *any {
return e.p.Swap(i)
}
-
看一下read map中是否存在对应key-entry对,如果存在,则使用CAS操作来更新(减少锁的使用), return
- 要保证entry不为expunged,否则走下面流程
-
如果没有通过流程1完成,则加锁进行double check
-
如果发现key-entry对在read map中存在,直接覆盖更新entry的值
- a. 如果发现entry是expunged态,在覆盖更新之前,需要在dirty map中补全对应key-entry对
-
流程3没通过,如果发现key-entry对在dirty map中存在,直接覆盖更新entry的值
-
流程4没通过,说明这次Store操作是写操作,直接往dirty map里面写入一个新的key-entry对
- a. 在插入之前,还需要检查dirty map是否为nil,如果为nil,需要以O(N)的时间复杂度,遍历read map中的数据,并写入到新的dirty map中
遍历期间不会将read map中所有的key-entry都写到dirty map中,而是筛选出非nil和非expunged态的entry,并且将nil态的entry更新为expunged(表示硬删除)
- a. 在插入之前,还需要检查dirty map是否为nil,如果为nil,需要以O(N)的时间复杂度,遍历read map中的数据,并写入到新的dirty map中
go
func (e *entry) trySwap(i *any) (*any, bool) {
// 来到这个函数,就说明小林物理内存上,有这 份数据
for {
// 加载p的状态
p := e.p.Load()
// p为expunged,诸葛青没有这份数据,说明要去找诸葛青,返回false
if p == expunged {
return nil, false
}
// p 不为expunged, p为nil 或者 value,那么就可以在小林这里更新了,return true
if e.p.CompareAndSwap(p, i) {
return p, true
}
}
}
为什么trySwap用for循环
担心有会有其它的goroutinue,修改了p的状态,导致获取到的不对,而返回错误的bool

CompareAndSwap(key, old, new):
如果 key 当前存在,并且它存的值 等于 old,就把它原子地改成 new,返回 true;否则返回 false。
注意注释里那句:old 必须是 comparable,因为内部要做 == 比较(接口值比较要求底层类型可比较)。
dirtyLocked
go
// dirtyLocked 如果dirty map为nil,那么从read map里面全量拷贝一份到dirty map里面
// read -> dirty
func (m *Map) dirtyLocked() {
// 如果诸葛青有初始化,那就返回
if m.dirty != nil {
return
}
// 来到这里,说明诸葛青没有初始化
// 小林需要将数据全量拷贝给诸葛青
read := m.loadReadOnly()
// 启动诸葛青服务器,诸葛青服务器分配内存
// 分配一个新的 dirty map, 遍历read map, 将未删除的 key-entry对 拷贝到 dirty map中
m.dirty = make(map[any]*entry, len(read.m))
// 小林服务器需要以O(N)的时间复杂度,将数据拷贝给诸葛青服务器(注意!!! 只拷贝逻辑存在的数据,也就是非nil和非expunged状态的数据)
for k, e := range read.m {
// 将 read map 中软删除 nil 态的 entry 更新为硬删除 expunged 态
if !e.tryExpungeLocked() {
// 没有被删除,直接添加到 dirty map
// 逻辑上存在,才拷贝给诸葛青
m.dirty[k] = e
}
}
}
func (e *entry) tryExpungeLocked() (isExpunged bool) {
p := e.p.Load()
// 并且将软删除状态的数据,改成硬删除状态
for p == nil {
if e.p.CompareAndSwap(nil, expunged) {
return true
}
p = e.p.Load()
}
return p == expunged
}
检查如果发现dirty map为nil,需要先new一个dirty map
然后以O(N)的时间复杂度 将read map中的key-entry对(并且是非删除态的)写入到dirty map中
将 read map 中软删除 nil 态的 entry 更新为硬删除 expunged 态
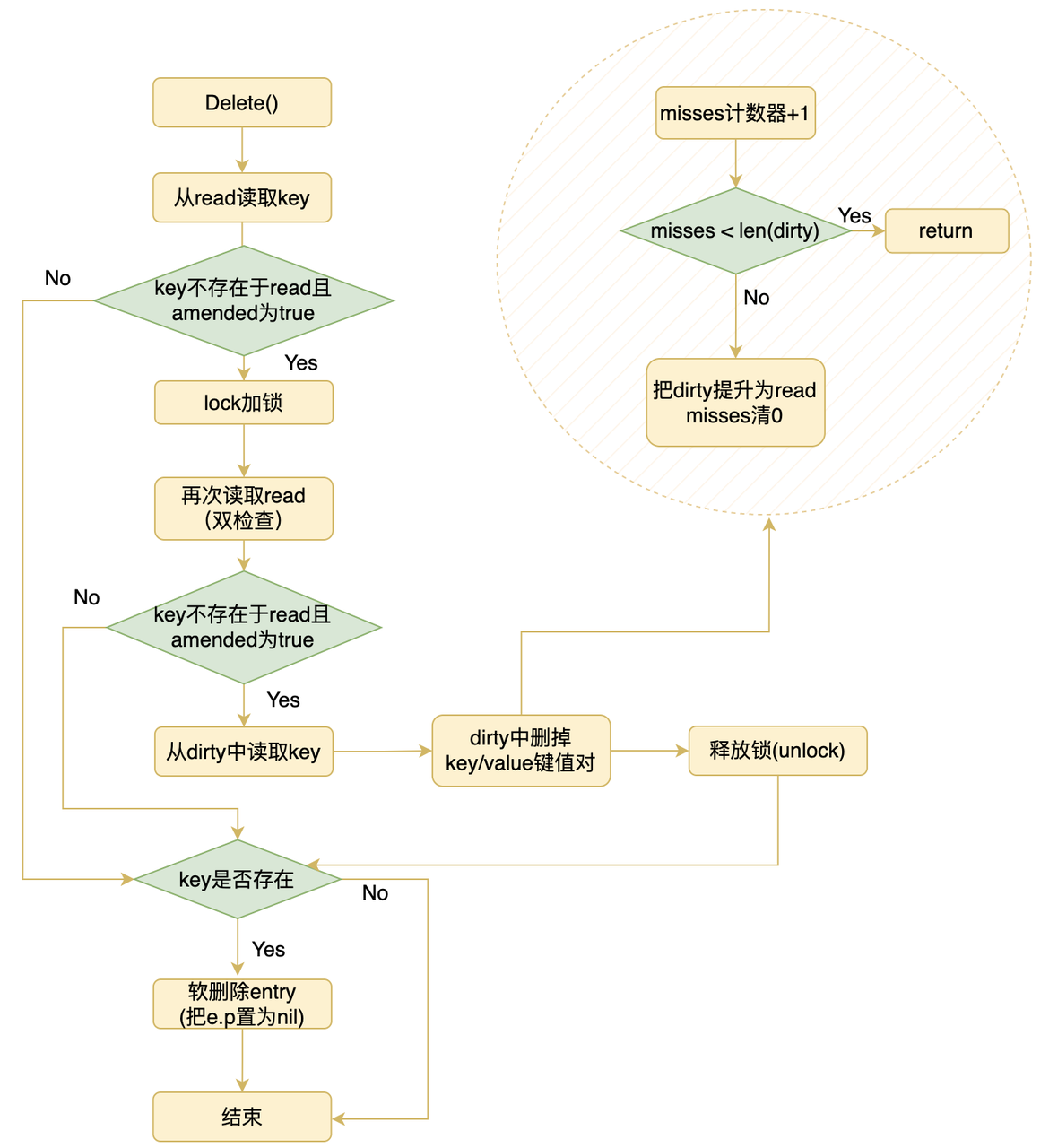
7.3 Delete(删)

go
// LoadAndDelete deletes the value for a key, returning the previous value if any.
// The loaded result reports whether the key was present.
func (m *Map) LoadAndDelete(key any) (value any, loaded bool) {
// 加载read map
read := m.loadReadOnly()
e, ok := read.m[key]
// 如果 read 中没有 并且数据有缺失,查看 dirty 中是否存在对应key
if !ok && read.amended {
m.mu.Lock()
// double check()
read = m.loadReadOnly()
e, ok = read.m[key]
if !ok && read.amended {
// 查询dirty map
e, ok = m.dirty[key]
// 从dirty map中物理删除
delete(m.dirty, key)
// Regardless of whether the entry was present, record a miss: this key
// will take the slow path until the dirty map is promoted to the read
// map.
// 因为这次查询从read map中没有命中,所以需要增加miss次数
m.missLocked()
}
m.mu.Unlock()
}
// 小林有这份数据,我们进行逻辑删除
if ok {
return e.delete()
}
return nil, false
}
func (e *entry) delete() (value any, ok bool) {
for {
// 加载状态
p := e.p.Load()
// 已经是逻辑删除了,跳过
if p == nil || p == expunged {
return nil, false
}
// 软删除(将value 变成nil)
if e.p.CompareAndSwap(p, nil) {
return *p, true
}
}
}
-
先查询key-entry是否在read map中,如果在read map中,直接删除结束流程
- 删除要注意的是,key-entry不会直接从read map中移出,而是将entry变成nil态(软删除态)
-
如果 read map中没有对应key-entry并且数据有缺失,就加锁,访问dirty map,将key-entry尝试从dirty map中删除,并再次进入到missLocked流程
- 因为delete操作访问read map miss,所以需要执行missLocked流程,miss++,再看看dirty map是否需要提升到read map
-
释放锁
7.4 Range(遍历)

go
// Range calls f sequentially for each key and value present in the map.
// If f returns false, range stops the iteration.
//
// Range does not necessarily correspond to any consistent snapshot of the Map's
// contents: no key will be visited more than once, but if the value for any key
// is stored or deleted concurrently (including by f), Range may reflect any
// mapping for that key from any point during the Range call. Range does not
// block other methods on the receiver; even f itself may call any method on m.
//
// Range may be O(N) with the number of elements in the map even if f returns
// false after a constant number of calls.
func (m *Map) Range(f func(key, value any) bool) {
// We need to be able to iterate over all of the keys that were already
// present at the start of the call to Range.
// If read.amended is false, then read.m satisfies that property without
// requiring us to hold m.mu for a long time.
// 加载read map
read := m.loadReadOnly()
// 如果 read map 数据缺失
if read.amended {
// m.dirty contains keys not in read.m. Fortunately, Range is already O(N)
// (assuming the caller does not break out early), so a call to Range
// amortizes an entire copy of the map: we can promote the dirty copy
// immediately!
// 加锁
m.mu.Lock()
// double check
read = m.loadReadOnly()
if read.amended {
// 将dirty map提升为read_only map
read = readOnly{m: m.dirty}
copyRead := read
m.read.Store(©Read)
// 清空dirty map
m.dirty = nil
// 清空misses
m.misses = 0
}
// 解锁
m.mu.Unlock()
}
// 遍历read map
for k, e := range read.m {
// 无锁读取
v, ok := e.load()
if !ok {
continue
}
// 是否需要被熔断
// "熔断"指的是在 Range 遍历时 提前中止遍历(break),避免继续扫描后面的元素。
// "熔断"通常只是控制遍历工作量/退出条件。
if !f(k, v) {
break
}
}
}
-
如果read map中有数据缺失,则需要加锁,然后将dirty map提升到read map,清空dirty map、misses状态
-
之后是无锁遍历read map
Range 函数会按顺序调用 f 函数,遍历映射表中的每个键和值。
如果 f 返回 false,则 Range 函数停止迭代。
Range 函数不一定对应于映射表内容的任何一致快照:任何键都不会被访问超过一次,但如果任何键的值被并发存储或删除(包括通过 f 函数),则 Range 函数可能反映 Range 函数调用期间任何时刻该键的任何映射关系。
Range 函数不会阻塞接收者上的其他方法;即使是 f 函数本身也可以调用 m 上的任何方法。
即使 f 函数在固定次数的调用后返回 false,Range 函数的时间复杂度也可能是 O(N),其中 N 为映射表中的元素数量。
8. 回顾与检测
1. sync.Map的底层原理是什么?
空间换时间、数据的动态流转、entry状态的设计
-
sync.Map采用 空间换取时间的取舍策略 以及 实时动态的数据流转策略,期望使用read map来尽量将读、更新、删除操作的流量用无锁化的操作挡下来,避免去加锁去访问拥有全量数据的dirty map
-
sync.Map对于k-v对里面的v,还设计了两种删除状态,一种是为nil的软删除态,一种是为expunged的硬删除态
- nil态可以拦截删除操作在read map这一层
- expunged态可以正确标识dirty map中有没有对应的逻辑删除的key-entry
read 作为只读快照,读路径不加锁,因此不能对 read.m 做 key 的增删 。删除时只能在 entry 内部用原子操作把 e.p 置为 nil(软删除),而不是从 read map 里删 key。构建 dirty 时,会把 p==nil 的 entry 标记为 expunged 并且不拷贝到 dirty,于是出现 read 有但 dirty 没有的情况。
2. read map和dirty map之间的关联?
-
read 可以当做 dirty的保护层map,尽量用轻便的原子操作将流量拦截在read map层,防止加锁访问dirty
-
dirty 当做read的兜底层map,如果在read 中没有完成的操作,最终需要加锁,然后尝试在dirty 完成兜底
-
当因为
读、删操作 missread map而访问dirty的次数等于 dirty map的大小时,需要将dirty map提升到read map,并置dirty为nil,清空misses -
当dirty map为nil,会在
Store里面触发dirtyLocked流程,这个流程会遍历read map,将所有非逻辑删除状态的k-entry对写入到新dirty 里面去,并将entry的nil状态变成expunged状态
3. 为什么要设计nil和expunged状态?
-
dirty map用于最终数据兜底,如果每次我们删除操作,直接删除dirty中对应k-entey对,但后面又对这个k进行写操作,那就导致多次加锁操作
-
设计nil状态来标记k-entry对已经被逻辑删除了,但是k-entry还存在于read map和dirty map中,如果想对一个删除的key,再进行写写,那么也可以通过在read map中解决
-
而设计expunged状态是为了正确标识出key-entry对是否存在于dirty map中
1 为什么不直接删除readmap中的key-entry,因为readmap是无锁的,只能操作entry里的指针,不能直接删除元素,否则会触发并发读写readmap问题。
2 为什么不继续在dirtymap中保留逻辑删除的key-entry。为了避免删除的越来越多,空间消耗太多。
4. sync.Map 适用的场景?
sync.Map 是适用于读多、更新多、删多、写少的场景
5. 你认为sync.Map有啥不足吗?
-
sync.Map不适用于写多的场景,因为写操作足够多的话,sync.Map就相当于一把Mutex+Map
-
而且sync.Map中存在一个将read map数据流转到 dirty map的过程,这个过程是线性时间复杂度 ,当map中k-v数量较多的时候,容易导致程序性能抖动 ,比如想要访问sync.Map拿锁操作的goroutine一直等待这个线性时间复杂度的过程完成

6. 除了sync.Map,我们还有其他选择吗?
开源项目https://github.com/HDT3213/godis
在实现并发安全map的时候没有采用sync.map,最终选择的是分段锁map
分段锁map的核心思想是------将一个大的map拆分成多个小的map,然后每个小的map都用一把锁来保护,这样锁的粒度就降低了(之前锁住整个map数据集,现在只需要锁住某个小map数据集)

9. 总结
-
使用read map挡住一些读、更新、删操作的流量,避免加锁访问dirty map损耗性能,而dirty map是用于最终兜底操作的,需要进行加锁操作
-
read map是看作是无锁化的map,操作read map会使用原子操作来消化流量,从而保证并发安全与性能的一个trade-off(权衡)


之后我会持续更新,如果喜欢我的文章,请记得一键三连哦,点赞关注收藏,你的每一个赞每一份关注每一次收藏都将是我前进路上的无限动力 !!!↖(▔▽▔)↗感谢支持!