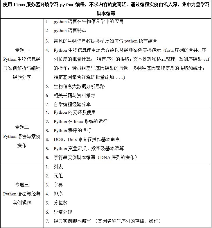
生物信息广泛涵盖基因组学、蛋白组学、系统生物学、表观遗传、非编码等前沿领域以及药物设 计、基因工程等应用领域。与传统的理论和实验学科不同,生物信息是一门数据科学,这就需要从业 者具备一定数据收集、管理、处理和分析的能力。在海量的组学数据面前,使用别人开发的软件及图 形界面操作往往不能解决工作中的问题,而简单的编程就可能解决问题,因而编程即成为一个生物信 息工作者的必备技能。本课程就是为生物信息初学者设计的编程研修班。选择 Python 作为生物信息的入门编程语言,是因为 Python 语言提供了从入门到高手的良好的学习曲线。Python 语言是至今为止最接近自然语言的编程语言,学过其它一些编程语言的学员甚至不 需要太多的训练就能读写其代码;模块化和面向对象的支持使得学员能不费力地从一个只能写几行代 码的操作员变成一个管理千行代码的程序员,同时书写良好可读性代码的编程习惯也会令其受益终 生;丰富的标准库和第三方包使得 Python 语言成为当前最好的"胶水语言",把多方资源整合到一 起来解决工作中的问题。
本次培训采用"理论讲解+案例实战+动手实操+讨论互动"相结合的方式,抽丝剥茧、深入浅出分析深度学习在应用时需要掌握的经验及编程技巧。此外,本次培训还将通过实际案例的形式,介绍如何提炼创新点,以及如何发表高水平论文等相关经验。希望通过本次课程能进一步提高科研工作者对于人工智能及其Python实现方法有更高的认识及实践应用。

