正文共: 1846字 5图
预计阅读时间: 5分钟
图片类小程序必备
接口名称:wx.showShareImageMenu
wx.showShareImageMenu是微信小程序的一个API,用于调起系统的图片分享菜单,让用户能方便地将图片发送给朋友、收藏或保存到手机。
这个描述其实不是重点,重点是它可以作为一个很好的流量入口,裂变入口。
常规情况下,用户在小程序页面长按图片时,是弹出一个转发、保存、收藏的按钮,如果有二维码,还会识别到二维码信息。
像下面这样。

这个也是调用的的微信小程序的接口,我在Vibecoding的时候,一般会要求AI用"wx.previewImage"这个接口来实现图片展示。
今天和AI聊了下,这个可能还涉及到图片组件原生菜单,名字是:show-menu-by-longpress,具体就不太懂了,和今天推荐的这个接口不相干。
如果调用前面推荐的这个接口:wx.showShareImageMenu,并
将needShowEntrance设置为true时,就可以在转发图片的时候,带入小程序的相关信息,并实现通过图片跳转至小程序的功能,进而实现裂变或者引流的效果。
看一下它的效果👇


就类似截图小程序图片时,以及转发公众号文字片段时会有的这个跳转链接一样,非常方便用户使用,也能带来一定的裂变流量。
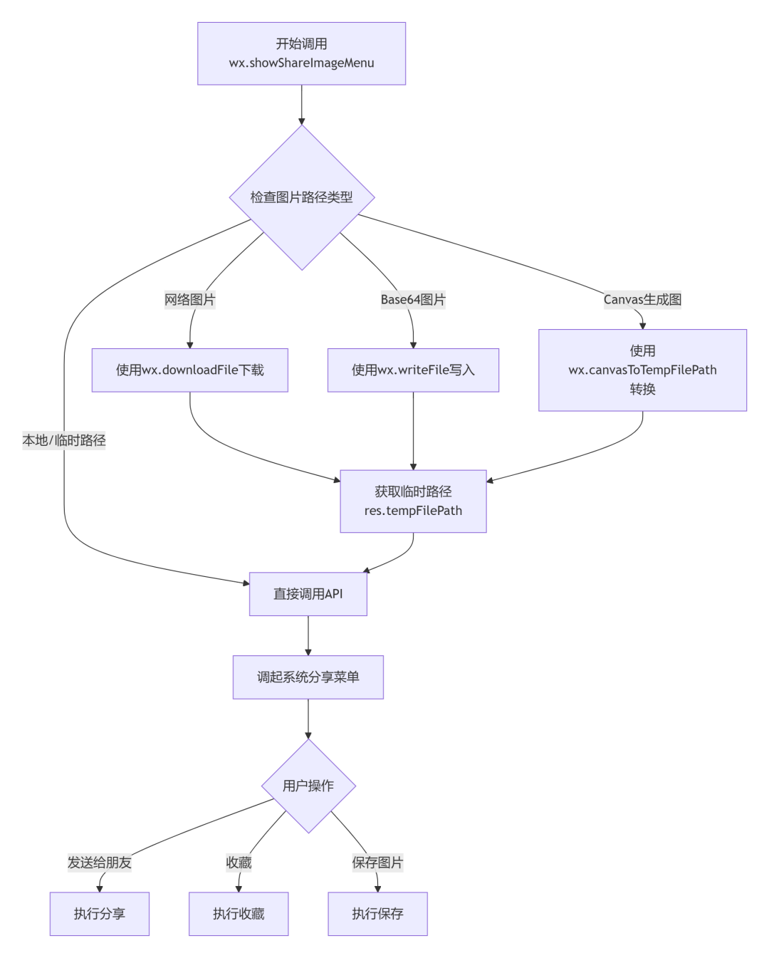
wx.showShareImageMenu接口使用方式
可以参考下图使用流程👇

针对不同的图片资源或类型(网络图片、Base64图片、Canvas生成图、本地图片),有不同的处理方式。
比如我使用的是网络图片,需要先通过wx.downloadFile下载,再获取临时路径(res.tempFilePath),之后才能唤起这个功能。
当然这个部分我也不懂,Vibecoding的时候,AI直接帮我实现了。
wx.showShareImageMenu接口基础信息
基础库 2.14.3 开始支持,低版本需做兼容处理。
以 Promise 风格 调用:支持小程序插件:支持,需要小程序基础库版本不低于 2.16.0
微信 Windows 版:支持
微信 Mac 版:支持
微信 鸿蒙 OS 版:支持
功能描述
打开分享图片弹窗,可以将图片发送给朋友、分享至朋友圈、收藏或下载
参数
Object object
| 属性 | 类型 | 默认值 | 必填 | 说明 | 最低版本 |
|-------------------|----------|----------|------|----------------------------------------------------------------------|----------|
| path | string | | 是 | 要分享的图片地址,必须为本地路径或临时路径 | |
| needShowEntrance | boolean | true | 否 | 分享的图片消息是否要带小程序入口 | 3.2.0 |
| entrancePath | string | '' | 否 | 发送给朋友时,小程序入口打开小程序的路径,如果当前页面允许分享给朋友,则默认为当前页面路径,否则默认为小程序首页 | 3.2.0 |
| success | function | | 否 | 接口调用成功的回调函数 | |
| fail | function | | 否 | 接口调用失败的回调函数 | |
| complete | function | | 否 | 接口调用结束的回调函数(调用成功、失败都会执行) | |
示例代码
wx.downloadFile({
url: 'https://res.wx.qq.com/wxdoc/dist/assets/img/demo.ef5c5bef.jpg',
success: (res) => {
wx.showShareImageMenu({
path: res.tempFilePath
})
}
})
Tips
-
从基础库 3.8.2 开始,style 参数废弃
-
从基础库 3.8.2 开始,needShowEntrance 参数默认值从 false 改为 true
-
从基础库 3.8.2 开始,支持分享至朋友圈,分享至朋友圈的图片不支持带有二维码(可支持小程序码)
此外
在技术博客中查到的信息,needShowEntrance只针对指定类目开放。
包括小游戏所有类目,以及小程序部分类目👇
分享的图片消息是否要带小程序入口,支持申明类目:商家自营、电商平台、餐饮服务(餐饮服务场所/餐饮服务管理企业、点餐平台、外卖平台)、旅游服务(住宿服务、景区服务、OTA、旅游管理单位)、生活服务(家政服务、丽人服务、宠物(非医院类)、婚庆服务、洗浴保健、休闲娱乐、百货/超市/便利店、开锁服务、营业性演出票务、其他宠物健康服务、洗浴保健平台、共享服务、跑腿、寄存、求职/招聘)
AtlasLapetos---https://www.cnblogs.com/AtlasLapetos/p/18628298

如果你能看到这里,非常感谢你的耐心阅读。
我会在「数字游民9527」这个账号,持续分享我探索AI的各种可能性,以及遇到的有意思的人和事儿。
欢迎成为我的精神股东,等我发达了,一定请你们一条龙。