目录
- [1 目标](#1 目标)
- [2 RBAC模型](#2 RBAC模型)
-
- [2.1 权限系统运行演示](#2.1 权限系统运行演示)
- [2.2 ER图与关系梳理](#2.2 ER图与关系梳理)
- [3 部门管理](#3 部门管理)
-
- [3.1 需求分析](#3.1 需求分析)
- [3.2 表结构分析](#3.2 表结构分析)
- [3.3 接口分析](#3.3 接口分析)
-
- [3.3.1 部门列表](#3.3.1 部门列表)
- [3.3.2 部门树形结构接口](#3.3.2 部门树形结构接口)
- [3.3.3 部门添加](#3.3.3 部门添加)
- [3.3.4 部门修改](#3.3.4 部门修改)
- [3.3.5 启用-禁用](#3.3.5 启用-禁用)
- [3.3.6 删除部门](#3.3.6 删除部门)
- [3.4 功能实现](#3.4 功能实现)
-
- [3.4.1 权限模块环境说明](#3.4.1 权限模块环境说明)
- [3.4.2 部门列表](#3.4.2 部门列表)
- [3.4.2 部门树形结构](#3.4.2 部门树形结构)
- [3.4.4 部门添加](#3.4.4 部门添加)
- [4 岗位管理](#4 岗位管理)
-
- [4.1 需求分析](#4.1 需求分析)
- [4.2 表结构分析](#4.2 表结构分析)
- [4.3 接口分析](#4.3 接口分析)
-
- [4.3.1 岗位添加](#4.3.1 岗位添加)
- [4.3.2 岗位修改](#4.3.2 岗位修改)
- [4.3.3 岗位分页](#4.3.3 岗位分页)
- [4.3.4 删除岗位](#4.3.4 删除岗位)
- [4.4 功能实现](#4.4 功能实现)
- [5 Spring Cache](#5 Spring Cache)
-
- [5.1 介绍](#5.1 介绍)
- [5.2 常用注解](#5.2 常用注解)
- [5.3 入门案例](#5.3 入门案例)
-
- [5.3.1 环境准备](#5.3.1 环境准备)
- [5.3.2 @CachePut注解](#5.3.2 @CachePut注解)
- [5.3.3 @Cacheable注解](#5.3.3 @Cacheable注解)
- [5.3.4 @CacheEvict注解](#5.3.4 @CacheEvict注解)
- [5.3.5 @Caching注解](#5.3.5 @Caching注解)
- [5.4 部门模块添加缓存](#5.4 部门模块添加缓存)
-
- [5.4.1 环境集成](#5.4.1 环境集成)
- [5.4.2 代码优化](#5.4.2 代码优化)
- [6 作业](#6 作业)
-
- [6.1 部门管理](#6.1 部门管理)
- [6.2 岗位管理](#6.2 岗位管理)
1 目标
前几天,我们已经完成了项目中的一些基础功能的开发,接下来的三天,我们会讲解比较重要的一个大模块,权限。在后台管理系统中,几乎每个项目都会使用到权限认证,所以我们项目中会重点讲解这些内容,让大家掌握其核心原理,增加自己的核心竞争力。
我们今天主要开发的业务是权限相关的知识,主要就包含了以下几个内容:
- 能够熟悉RBAC权限模型的整体业务流程及涉及到的表结构
- 能够独立完成部门管理的所有接口
- 能够独立完成岗位管理的所有接口
- 能够掌握SpringCache的特点,并且能够在项目中应用
2 RBAC模型
在企业系统中,通过配置用户的功能权限可以解决不同的人分管不同业务的需求,基于RBAC模型,RBAC(Role Based Access Control)模型,它的中文是基于角色的访问控制,主要是将功能组合成角色,再将角色分配给用户,也就是说角色是功能的合集。
比如:
企业A总共有12个功能,需要创建100个用户。这些用户包括财务管理、人事管理、销售管理等等。如果不引入基于角色的访问控制(RBAC)模型,我们就需要每创建一个用户就要分配一次功能,这将至少需要进行100次操作(每个用户只能拥有一个功能)。如果用户数量增加到1000甚至10000,并且一个用户可能会拥有多个功能,操作将会变得非常繁琐。如图:

经过多次操作后发现,有些人被分配了相同的功能。例如,A、B等10个用户都被分配了客户管理、订单管理和供应商管理这几个模块。我们是否可以将这几个功能模块组合成一个包,然后将整个包分配给需要的用户呢?这个包被称为角色。由于角色和功能之间的对应关系相对稳定,在分配权限时只需分配角色即可,如下图所示:如图所示:

基于RBAC授权模式后,我们可以达到以下2个目标:
- 解耦用户和功能,降低操作错误率
- 降低功能权限分配的繁琐程度

2.1 权限系统运行演示
我们可以通过运行权限系统,来理解RBAC。
2.2 ER图与关系梳理
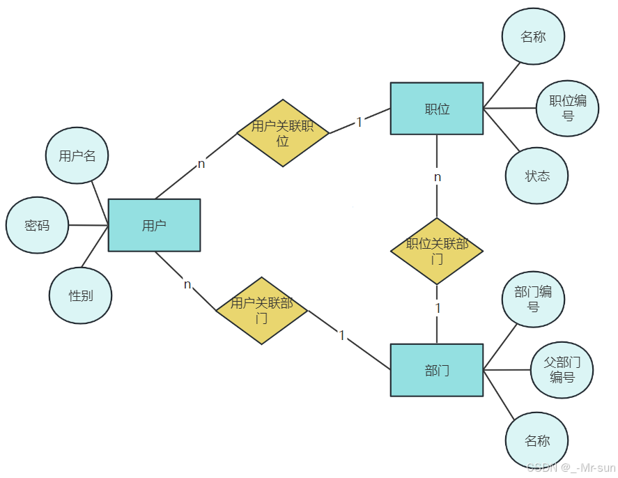
在一个核心业务系统中,我们通常通过业务分析,从而抽离出数据库表,表确定之后我们会进一步分析表中应该有的字段,下面我先看下业务ER图:

上图中清楚的描述用户、角色、资源、职位、部门之间的关系,同时我们进一步推导出以下结果:
- 用户与职位是N:1关系
- 用户与部门是N:1关系
- 用户与角色是N:N关系,则它们之间必然有一个中间表
- 角色与部门是N:N关系,则它们之间必然有一个中间
- 角色与资源是N:N关系,则它们之间必然有一个中间表
下图就展示了权限认证涉及到的所有的表结构,共8张表

具体的表字段大家可以查看提供的数据库,我们在做业务的时候,会再次梳理这些表中的字段
3 部门管理
我们先来完成部门管理这个模块,因为这个模块跟其他业务的耦合度相对较高,几乎权限所有的模块都要关联部门
我们再局部的说明一下部门跟其他业务的关系

三者之间的关系
- 部门与用户是一对多的关系
- 岗位与用户是一对多的关系
- 部门与岗位是一对多的关系
3.1 需求分析
我们可以原型图进行说明,这个是功能列表页

- 可以按照条件进行查询,由于一个公司的部门的数量是有限的,列表查询不需要分页
- 对于每一行都可以进行"删除","禁用","编辑","新增部门"
- 点击新增部门按钮,则会弹窗,如下图

3.2 表结构分析
表名:sys_dept
字段说明:
| 字段 | 类型 | 说明 |
|---|---|---|
| id | bigint | 部门id |
| parent_dept_no | varchar(20) | 父部门编号 |
| dept_no | varchar(20) | 部门编号 |
| dept_name | varchar(30) | 部门名称 |
| sort_no | int | 排序 |
| data_state | char(1) | 数据状态(0正常 1停用) |
| create_time | datetime | 创建时间 |
| update_time | datetime | 更新时间 |
| create_by | bigint | 创建者 |
| update_by | bigint | 更新者 |
| leader_id | bigint | 负责人Id |
| remark | varchar(500) | 备注 |
表中parent_dept_no和dept_no是用于构建树形结构的基础,通过这2个字段定义资源的上下级关系,通常添加部门,我们通过程序自动生成编号,生成的编号满足以下规则:
- 1级:100000000000000
- 2级:100001000000000
- 3级:100001001000000
- 4级:100001001001000
- 5级:100001001001001
当我们在需要查询当前1级节点以下所有节点时,就不用再递归查询,使用like "dept_no%"即可。
举个例子:
想要查询100001001000000下所有的部门,我们的查询方式为:
sqlselect * from sys_dept where dept_no like '100001001%'这样就可以查询到100001001000000部门下所有的部门了
对应的实体类:
java
@Data
public class Dept extends BaseEntity {
private static final long serialVersionUID = 1L;
/**
* 父部门编号
*/
private String parentDeptNo;
/**
* 部门编号:
*/
private String deptNo;
/**
* 部门名称
*/
private String deptName;
/**
* 排序
*/
private Integer sortNo;
/**
* 数据状态(0正常 1停用)
*/
private String dataState;
/**
* 负责人Id
*/
private Long leaderId;
}
3.3 接口分析
依据我们刚才分析的部门的需求,在部门模块中共有5个接口,分别是:
- 添加部门
- 修改部门
- 启用-禁用
- 部门列表
- 删除部门
下面我们就来具体分析每个接口包含的四要素(路径、请求方式、入参、出参)
3.3.1 部门列表
接口地址 :/dept/list
请求方式 :POST
请求示例:
javascript
{
"parentDeptNo": "", //父部门编号
"dataState": "", //状态
"deptName": "" //部门名称
}
响应示例:
javascript
{
"code": 200,
"msg": "操作成功",
"data": [
{
"id": "1671445634122588250",
"createTime": "2023-07-09 16:00:13",
"createDay": "2023-07-09",
"updateTime": "2023-08-25 20:21:56",
"createBy": "1",
"updateBy": "1671403256519078006",
"dataState": "0",
"remark": "大沙发的",
"parentDeptNo": "100001000000000",
"deptNo": "100001030000000",
"deptName": "静测试部",
"sortNo": 0,
"level": 4
},
{
"id": "1671445634122588247",
"createTime": "2023-07-07 18:18:59",
"createDay": "2023-07-07",
"updateTime": "2023-07-28 17:19:19",
"createBy": "1671403256519078006",
"updateBy": "1671403256519078006",
"dataState": "0",
"remark": "",
"parentDeptNo": "100001000000000",
"deptNo": "100001029000000",
"deptName": "大管家",
"sortNo": 0,
"leaderId": "1671403256519078076",
"leaderName": "你是是",
"level": 4
}
],
"operationTime": "2023-08-27 11:25:01"
}
3.3.2 部门树形结构接口
由于是初始化部门的树形结构,这个接口需要在部门中去定义
接口地址 :/dept/tree
请求方式 :POST
请求示例:
无
响应示例:
javascript
{
"code": 200,
"msg": "操作成功",
"data": {
"items": [
{
"id": "100001000000000",
"label": "智慧养老院",
"children": [
{
"id": "100001001000000",
"label": "院长办公室"
},
{
"id": "100001002000000",
"label": "财务部",
"children": [
{
"id": "100001002001000",
"label": "会计组"
},
{
"id": "100001002002000",
"label": "结算组"
}
]
}
]
}
]
}
}
3.3.3 部门添加
接口地址 :/dept
请求方式 :PUT
接口描述:
部门添加
请求示例:
javascript
{
"dataState": "",//部门状态
"deptName": "",//部门名称
"leaderId": 0, // 部门负责人id
"parentDeptNo": "", //上级部门编号
"remark": "", //部门说明
"sortNo": 0 //排序
}
响应示例:
javascript
{
"code": 0,
"data": true,
"msg": "",
"operationTime": ""
}
3.3.4 部门修改
接口地址 :/dept
请求方式 :PATCH
请求示例:
javascript
{
"dataState": "",//部门状态
"deptName": "",//部门名称
"leaderId": 0, // 部门负责人id
"parentDeptNo": "", //上级部门编号
"remark": "", //部门说明
"sortNo": 0, //排序
"id":1671445634122588232 // 主键
}
响应示例:
javascript
{
"code": 0,
"data": true,
"msg": "",
"operationTime": ""
}
3.3.5 启用-禁用
接口地址 :/dept/is_enable
请求方式 :PATCH
请求示例:
javascript
{
"dataState": "", //状态
"id": 1671445634122588232
}
响应示例:
javascript
{
"code": 0,
"data": true,
"msg": "",
"operationTime": ""
}
3.3.6 删除部门
接口地址 :/dept/{deptId}
请求方式 :DELETE
请求参数:
| 参数名称 | 参数说明 | 请求类型 | 数据类型 |
|---|---|---|---|
| deptId | 部门id | path(路径上的参数) | string |
响应示例:
json
{
"code": 0,
"data": 1,
"msg": "",
"operationTime": ""
}
3.4 功能实现
下面,我们就依据我们刚才分析的接口来完成具体的功能,由于这些也都是增删改查的代码,我们在课堂上一起来写一些比较有代表的功能,剩下的接口需要大家自己实现
我们课堂上的需要实现的接口有:
- 部门列表 需要有上下级的关系,按照父部门编号查询子部门列表
- 部门树形 在新增或是后边的岗位查询都需要展示部门的属性结构,查询没有条件,把所有数据组装成树形结构
- 部门添加 需要设计部门编号,讲解一种通用的编号生成方案
需要大家自己实现的接口:
- 部门修改
- 启用-禁用
- 部门删除
3.4.1 权限模块环境说明
权限模块是比较通用的模块,在很多项目中都会存在,它具有独立性,所以我们可以把它单独使用一个工程模块来管理。
在zzyl父工程中使用zzyl-security模块,如下图

3.4.2 部门列表
这个部门列表不需要分页,依据我们刚才的接口分析,我们直接来编码
1)定义接口
新增类DeptController中定义新的方法
java
package com.zzyl.controller;
/**
* @author sjqn
*/
@RestController
@RequestMapping("/dept")
@Api(tags = "部门管理")
public class DeptController {
@PostMapping("/list")
@ApiOperation("部门列表")
@ApiImplicitParam(name = "deptDto",value = "部门DTO对象",required = true,dataType = "DeptDto")
@ApiOperationSupport(
includeParameters = {"deptDto.dataState","deptDto.deptName","deptDto.parentDeptNo"}
)
public ResponseResult<List<DeptVo>> deptList(@RequestBody DeptDto deptDto){
return null;
}
}
其中的ApiOperationSupport是可以在swagger接口文档中说明参数包含了哪些字段,比如你定义的dto是10个字段,但是当前接口只需要6个字段,就可以把这6个字段声明出来,这样做的好处就是dto可以在多个接口中复用
2)持久层mapper
在DeptMapper中新增方法
java
package com.zzyl.mapper;
/**
* @author sjqn
*/
@Mapper
public interface DeptMapper {
/**
* 查询列表
* @param deptDto
* @return
*/
List<DeptVo> selectList(DeptDto deptDto);
}
对应的xml映射文件
xml
<?xml version="1.0" encoding="UTF-8"?>
<!DOCTYPE mapper PUBLIC "-//mybatis.org//DTD Mapper 3.0//EN" "http://mybatis.org/dtd/mybatis-3-mapper.dtd">
<mapper namespace="com.zzyl.mapper.DeptMapper">
<resultMap id="BaseResultMap" type="com.zzyl.entity.Dept">
<id column="id" jdbcType="BIGINT" property="id"/>
<result column="parent_dept_no" jdbcType="VARCHAR" property="parentDeptNo"/>
<result column="dept_no" jdbcType="VARCHAR" property="deptNo"/>
<result column="dept_name" jdbcType="VARCHAR" property="deptName"/>
<result column="sort_no" jdbcType="INTEGER" property="sortNo"/>
<result column="data_state" jdbcType="CHAR" property="dataState"/>
<result column="create_time" jdbcType="TIMESTAMP" property="createTime"/>
<result column="update_time" jdbcType="TIMESTAMP" property="updateTime"/>
<result column="create_by" jdbcType="BIGINT" property="createBy"/>
<result column="update_by" jdbcType="BIGINT" property="updateBy"/>
<result column="leader_id" jdbcType="BIGINT" property="leaderId"/>
<result column="leader_name" jdbcType="BIGINT" property="leaderName"/>
</resultMap>
<resultMap id="BaseResultVoMap" type="com.zzyl.vo.DeptVo">
<id column="id" jdbcType="BIGINT" property="id"/>
<result column="parent_dept_no" jdbcType="VARCHAR" property="parentDeptNo"/>
<result column="dept_no" jdbcType="VARCHAR" property="deptNo"/>
<result column="dept_name" jdbcType="VARCHAR" property="deptName"/>
<result column="sort_no" jdbcType="INTEGER" property="sortNo"/>
<result column="data_state" jdbcType="CHAR" property="dataState"/>
<result column="create_time" jdbcType="TIMESTAMP" property="createTime"/>
<result column="update_time" jdbcType="TIMESTAMP" property="updateTime"/>
<result column="create_by" jdbcType="BIGINT" property="createBy"/>
<result column="update_by" jdbcType="BIGINT" property="updateBy"/>
<result column="leader_id" jdbcType="BIGINT" property="leaderId"/>
<result column="role_id" jdbcType="BIGINT" property="roleId"/>
<result column="create_day" jdbcType="BIGINT" property="createDay"/>
</resultMap>
<sql id="Base_Column_List">
id
, parent_dept_no, dept_no, dept_name, sort_no, data_state, create_time, update_time,
create_by, update_by, remark, leader_id
</sql>
<select id="selectList" parameterType="com.zzyl.dto.DeptDto" resultMap="BaseResultVoMap">
select
d.id, d.parent_dept_no, d.dept_no, d.dept_name, d.sort_no, d.data_state, d.create_time, d.update_time,
d.create_by, d.update_by, d.remark, d.leader_id
, u.real_name as leader_name,DATE_FORMAT(d.create_time,'%Y-%m-%d') as create_day
from sys_dept d
left join sys_user u on u.id = leader_id
<where>
<if test="deptName!=null and deptName!=''">
and d.dept_name like concat('%',#{deptName},'%')
</if>
<if test="parentDeptNo!=null and parentDeptNo!=''">
and d.parent_dept_no like concat(#{parentDeptNo},'%')
</if>
<if test="dataState!=null and dataState!=''">
and d.data_state=#{dataState}
</if>
</where>
order by d.sort_no asc, d.create_time desc
</select>
</mapper>
由于在部门列表的展示中,需要展示部门的负责人,所以关联了sys_user用户表来查询负责人姓名,虽然现在我们还没有开发用户模块,但是用户表已经有了,在这里可以进行关联查询
- 在sys_dept表和实体类中并没有一个叫做leader_name的字段,我们需要扩展一下,只需要在Dept实体类中新增一个leaderName字段即可,并且把对应的xml映射文件中的BaseResultVoMap中定义这个字段
- 在返回的日期中,前端要求返回的是创建的天,比如是:2023-10-31,我们需要使用mysql的日期函数单独处理
- 格式化
select DATE_FORMAT(new(),'%Y-%m-%d %H:%i:%s')--->返回字符串:2023-10-31 01:21:00select str_to_DATE('2023-10-31 01:21:00','%Y-%m-%d %H:%i:%s')--->返回日期类型
- 格式化
3)业务层
在DeptService中定义新的方法
java
package com.zzyl.service;
/**
* @author sjqn
*/
public interface DeptService {
/**
* 多条件查询部门
* @param deptDto
* @return
*/
List<DeptVo> deptList(DeptDto deptDto);
}
实现类
java
package com.zzyl.service.impl;
/**
* @author sjqn
* @date 2023/10/30
*/
@Service
public class DeptServiceImpl implements DeptService {
@Autowired
private DeptMapper deptMapper;
/**
* 多条件查询部门
* @param deptDto
* @return
*/
@Override
public List<DeptVo> deptList(DeptDto deptDto) {
return deptMapper.selectList(deptDto);
}
}
4)控制层代码补全
java
/**
* @Description:部门前端控制器
*/
@Slf4j
@Api(tags = "部门管理")
@RestController
@RequestMapping("dept")
public class DeptController {
@Autowired
DeptService deptService;
/***
* @description 多条件查询部门列表
* @param deptDto 部门DTO对象
* @return List<DeptVo>
*/
@PostMapping("list")
@ApiOperation(value = "部门列表",notes = "部门列表")
@ApiImplicitParam(name = "deptDto",value = "部门DTO对象",required = true,dataType = "DeptDto")
@ApiOperationSupport(includeParameters = {"deptDto.dataState","deptDto.deptName","deptDto.parentDeptNo"})
public ResponseResult<List<DeptVo>> deptList(@RequestBody DeptDto deptDto) {
List<DeptVo> deptVoList = deptService.findDeptList(deptDto);
return ResponseResult.success(deptVoList);
}
}
5)测试
同样打开前端项目进行测试
3.4.2 部门树形结构
- 定义接口
在DeptController中定义新的方法,如下代码:
java
@PostMapping("/tree")
@ApiOperation("部门树形")
public ResponseResult<TreeVo> deptTreeVo(){
return null;
}
返回值中的treeVo需要单独定义,代码如下:
java
package com.zzyl.vo;
import io.swagger.annotations.ApiModelProperty;
import lombok.Builder;
import lombok.Data;
import lombok.NoArgsConstructor;
import java.io.Serializable;
import java.util.List;
/**
* @description: 资源树显示类
*/
@Data
@NoArgsConstructor
public class TreeVo implements Serializable {
@ApiModelProperty(value = "tree数据")
private List<TreeItemVo> items;
@Builder
public TreeVo(List<TreeItemVo> items) {
this.items = items;
}
}
TreeItemVo
java
package com.zzyl.vo;
import io.swagger.annotations.ApiModelProperty;
import lombok.Builder;
import lombok.Data;
import lombok.NoArgsConstructor;
import java.io.Serializable;
import java.util.ArrayList;
import java.util.List;
/**
* @Description:资源树结构体
*/
@Data
@NoArgsConstructor
public class TreeItemVo implements Serializable {
@ApiModelProperty(value = "节点ID")
public String id;
@ApiModelProperty(value = "显示内容")
public String label;
@ApiModelProperty(value = "显示内容")
public List<TreeItemVo> children = new ArrayList<>();
@Builder
public TreeItemVo(String id, String label, List<TreeItemVo> children) {
this.id = id;
this.label = label;
this.children = children;
}
}
2)持久层mapper
无,使用之前查询的列表
3)业务层
在DeptService中新增方法,如下
java
/**
* 组织部门树形
* @param deptDto 根节点
* @return: deptDto
*/
public TreeVo deptTreeVo();
递归基本思路

代码逻辑:

实现类中的方法:
java
/**
* 组织部门树形
* @return
*/
@Override
public TreeVo deptTreeVo() {
//获取根节点树形
String parentDeptNo = SuperConstant.ROOT_DEPT_PARENT_ID;
//构建查询条件
DeptDto param = DeptDto.builder()
.dataState(SuperConstant.DATA_STATE_0)
.parentDeptNo(NoProcessing.processString(parentDeptNo))
.build();
//查询部门列表数据
List<DeptVo> deptList = deptMapper.selectList(param);
if(EmptyUtil.isNullOrEmpty(deptList)){
throw new BaseException("部门数据没有定义");
}
//找根节点
DeptVo rootDept = deptList.stream().filter(d -> SuperConstant.ROOT_DEPT_PARENT_ID.equals(d.getParentDeptNo())).collect(Collectors.toList()).get(0);
//返回的部门数据
List<TreeItemVo> treeItemVoList = new ArrayList<>();
//递归调用
recursionTreeItem(treeItemVoList,rootDept,deptList);
return TreeVo.builder().items(treeItemVoList).build();
}
/**
* 递归调用拼装数据
* @param treeItemVoList 封装返回的数据
* @param rootDept 当前部门
* @param deptList 部门列表(全部数据)
*/
private void recursionTreeItem(List<TreeItemVo> treeItemVoList, DeptVo rootDept, List<DeptVo> deptList) {
//构建item对象
TreeItemVo treeItemVo = TreeItemVo.builder().id(rootDept.getDeptNo()).label(rootDept.getDeptName()).build();
//获得当前部门下的子部门
List<DeptVo> childrenDept = deptList.stream()
.filter(n -> n.getParentDeptNo().equals(rootDept.getDeptNo()))
.collect(Collectors.toList());
//如果子部门不为空,则继续递归调用
if(!EmptyUtil.isNullOrEmpty(childrenDept)){
ArrayList<TreeItemVo> listChildren = Lists.newArrayList();
//子部门列表
childrenDept.forEach(dept -> {
this.recursionTreeItem(listChildren,dept,deptList);
});
treeItemVo.setChildren(listChildren);
}
treeItemVoList.add(treeItemVo);
}
4)控制层
java
@PostMapping("/tree")
@ApiOperation("部门树形")
public ResponseResult<TreeVo> deptTreeVo(){
TreeVo treeVo = deptService.deptTreeVo();
return ResponseResult.success(treeVo);
}
5)测试
启动前端项目,然后在岗位模块中查看左侧的部门树是否成功展示
3.4.4 部门添加
依据我们分析的接口,我们还是按照步骤 进行开发
1)定义接口
java
@PutMapping
@ApiOperation(value = "部门添加",notes = "部门添加")
@ApiImplicitParam(name = "deptDto",value = "部门DTO对象",required = true,dataType = "DeptDto")
@ApiOperationSupport(includeParameters = {
"deptDto.dataState",
"deptDto.deptName",
"deptDto.leaderId",
"deptDto.remark",
"deptDto.sortNo",
"deptDto.parentDeptNo"})
public ResponseResult<DeptVo> createDept(@RequestBody DeptDto deptDto) {
return null;
}
2)持久层mapper
java
@Mapper
public interface DeptMapper {
int insert(Dept record);
}
DeptMapper.xml映射文件
xml
<insert id="insert" parameterType="com.zzyl.entity.Dept">
<selectKey keyProperty="id" order="AFTER" resultType="java.lang.Long">
SELECT LAST_INSERT_ID()
</selectKey>
insert into sys_dept
<trim prefix="(" suffix=")" suffixOverrides=",">
<if test="parentDeptNo != null">
parent_dept_no,
</if>
<if test="deptNo != null">
dept_no,
</if>
<if test="deptName != null">
dept_name,
</if>
<if test="sortNo != null">
sort_no,
</if>
<if test="dataState != null">
data_state,
</if>
<if test="createTime != null">
create_time,
</if>
<if test="updateTime != null">
update_time,
</if>
<if test="createBy != null">
create_by,
</if>
<if test="updateBy != null">
update_by,
</if>
<if test="leaderId != null">
leader_id,
</if>
<if test="remark != null">
remark,
</if>
</trim>
<trim prefix="values (" suffix=")" suffixOverrides=",">
<if test="parentDeptNo != null">
#{parentDeptNo,jdbcType=VARCHAR},
</if>
<if test="deptNo != null">
#{deptNo,jdbcType=VARCHAR},
</if>
<if test="deptName != null">
#{deptName,jdbcType=VARCHAR},
</if>
<if test="sortNo != null">
#{sortNo,jdbcType=INTEGER},
</if>
<if test="dataState != null">
#{dataState,jdbcType=CHAR},
</if>
<if test="createTime != null">
#{createTime,jdbcType=TIMESTAMP},
</if>
<if test="updateTime != null">
#{updateTime,jdbcType=TIMESTAMP},
</if>
<if test="createBy != null">
#{createBy,jdbcType=BIGINT},
</if>
<if test="updateBy != null">
#{updateBy,jdbcType=BIGINT},
</if>
<if test="leaderId != null">
#{leaderId,jdbcType=BIGINT},
</if>
<if test="remark != null">
#{remark,jdbcType=VARCHAR}
</if>
</trim>
</insert>
3)业务层
DeptService
java
/**
* @Description:部门表服务类
*/
public interface DeptService {
/**
* @Description 创建部门表
* @param deptDto 对象信息
* @return DeptVo
*/
Boolean createDept(DeptDto deptDto);
}
实现类
java
/**
* 添加部门
* @param deptDto
*/
@Override
public void createDept(DeptDto deptDto) {
Dept dept = BeanUtil.toBean(deptDto, Dept.class);
//根据父部门编号,构建部门编号
String deptNo = createDeptNo(deptDto.getParentDeptNo());
dept.setDeptNo(deptNo);
//保存
int flag = deptMapper.insert(dept);
if(flag != 1){
throw new BaseException("保存部门失败");
}
}
/**
* 构建部门编号
* @param parentDeptNo
* @return
*/
private String createDeptNo(String parentDeptNo) {
//部门层级不能超过4级
if(NoProcessing.processString(parentDeptNo).length() /3 == 5){
throw new BaseException("部门创建不能超过4级");
}
//构建部门编号,有两种情况,当前父部门编号,有子部门:在已有的子部门的基础上累加 | 没有子部门:新增子部门编号
DeptDto deptDto = DeptDto.builder().parentDeptNo(parentDeptNo).build();
List<DeptVo> deptVoList = deptMapper.selectList(deptDto);
//无下属节点则创建下属节点
if(EmptyUtil.isNullOrEmpty(deptVoList)){
return NoProcessing.createNo(parentDeptNo,false);
}else {
//有下属节点则累加下属节点
Long deptNo = deptVoList.stream().map(dept -> {
return Long.valueOf(dept.getDeptNo());
}).max(Comparator.comparing(i -> i)).get();
return NoProcessing.createNo(String.valueOf(deptNo),true);
}
}
4)控制层
java
@PutMapping
@ApiOperation(value = "部门添加",notes = "部门添加")
@ApiImplicitParam(name = "deptDto",value = "部门DTO对象",required = true,dataType = "DeptDto")
@ApiOperationSupport(includeParameters = {
"deptDto.dataState",
"deptDto.deptName",
"deptDto.leaderId",
"deptDto.remark",
"deptDto.sortNo",
"deptDto.parentDeptNo"})
public ResponseResult<DeptVo> createDept(@RequestBody DeptDto deptDto) {
return ResponseResult.successdeptService.createDept(deptDto);
}
5)测试
权限后面的前端代码不需要大家编写,大家可以直接启动前端项目来测试功能
4 岗位管理
我们再来回顾一下刚才的表关系,大家还是看这个图

部门和岗位的关系是一对多
4.1 需求分析
我们先来看岗位中的第一个页面

这个页面中包含了两部分内容,第一个是左侧的部门结构树,第二个是岗位列表
并且是这个页面中也包含了很多的按钮,分别是:"新增职位"、"删除"、"禁用"、"编辑"
当我们点击了"新增岗位"按钮之后,会弹窗提示,如下效果

首先选中了一个部门,然后点击"新增职位"按钮,在弹窗之后,会自动回显选择的部门(置灰不可改)
4.2 表结构分析
表名:sys_post
字段说明:
| 字段 | 类型 | 说明 |
|---|---|---|
| id | bigint | 岗位id |
| dept_no | varchar(20) | 部门编号 |
| post_no | varchar(20) | 岗位编码:父部门编号+01【2位】 |
| post_name | varchar(50) | 岗位名称 |
| sort_no | int | 排序 |
| data_state | char(1) | 数据状态(0正常 1停用) |
| create_time | datetime | 创建时间 |
| update_time | datetime | 更新时间 |
| create_by | bigint | 创建者 |
| update_by | bigint | 更新者 |
| remark | varchar(500) | 备注 |
对应实体类:
java
package com.zzyl.entity;
import com.zzyl.base.BaseEntity;
import lombok.Data;
import lombok.NoArgsConstructor;
@Data
@NoArgsConstructor
public class Post extends BaseEntity {
private static final long serialVersionUID = 1L;
/**
* 部门编号
*/
private String deptNo;
/**
* 岗位编码:父部门编号+01【2位】
*/
private String postNo;
/**
* 岗位名称
*/
private String postName;
/**
* 显示顺序
*/
private Integer sortNo;
/**
* 数据状态(0正常 1停用)
*/
private String dataState;
}
4.3 接口分析
依据刚才的需求分析,岗位接口如下:
- 岗位列表查询
- 岗位添加
- 岗位修改
- 岗位删除
4.3.1 岗位添加
接口地址 :/post
请求方式 :PUT
请求示例:
javascript
{
"deptNo": "", //部门编号
"remark": "", //备注
"dataState": "",//是否启用(0:启用,1:禁用)
"postName": "" //岗位名称
}
响应示例:
javascript
{
"code": 0,
"data": true,
"msg": "",
"operationTime": ""
}
4.3.2 岗位修改
其中的"编辑"、"启用"、"禁用" 三个按钮共用这个接口
接口地址 :/post
请求方式 :PATCH
请求示例:
javascript
{
"id": 0, //主键
"deptNo": "", //部门编号
"remark": "", //备注
"dataState": "",//是否启用(0:启用,1:禁用)
"postName": "" //岗位名称
}
响应示例:
javascript
{
"code": 0,
"data": true,
"msg": "",
"operationTime": ""
}
4.3.3 岗位分页
接口地址 :/post/page/{pageNum}/{pageSize}
请求方式 :POST
请求示例:
javascript
{
"deptNo": "",//部门编号
"dataState": "",//岗位状态
"postName": ""//岗位名称
}
响应示例:
javascript
{
"code": 200,
"msg": "操作成功",
"data": {
"total": "2",
"pageSize": 10,
"pages": "1",
"page": 1,
"records": [
{
"id": "1671446178337726569",
"createTime": "2023-07-11 10:30:25",
"createDay": "2023-07-11",
"createBy": "1671403256519078006",
"dataState": "0",
"remark": "",
"deptNo": "100001005000000",
"postNo": "100001005002000",
"postName": "财务主管",
"deptVo": {
"id": "1671445634122588164",
"createTime": "2023-06-22 11:42:36",
"updateTime": "2023-06-30 09:14:16",
"createBy": "1671362878457892866",
"updateBy": "1",
"dataState": "0",
"remark": "啊实打实打阿萨德阿萨德按时",
"parentDeptNo": "100001000000000",
"deptNo": "100001005000000",
"deptName": "财务部",
"sortNo": 2,
"leaderId": "1671403256519077890",
"level": 4
}
},
{
"id": "1671446178337726568",
"createTime": "2023-07-11 10:30:14",
"createDay": "2023-07-11",
"createBy": "1671403256519078006",
"dataState": "0",
"deptNo": "100001005000000",
"postNo": "100001005001000",
"postName": "结算员",
"deptVo": {
"id": "1671445634122588164",
"createTime": "2023-06-22 11:42:36",
"updateTime": "2023-06-30 09:14:16",
"createBy": "1671362878457892866",
"updateBy": "1",
"dataState": "0",
"remark": "啊实打实打阿萨德阿萨德按时",
"parentDeptNo": "100001000000000",
"deptNo": "100001005000000",
"deptName": "财务部",
"sortNo": 2,
"leaderId": "1671403256519077890",
"level": 4
}
}
]
},
"operationTime": "2023-08-27 02:53:24"
}
4.3.4 删除岗位
接口地址 :/post/{postIds}
请求方式 :DELETE
请求参数:
| 参数名称 | 参数说明 | 请求类型 | 是否必须 | 数据类型 | schema |
|---|---|---|---|---|---|
| postIds | postIds | path | true | string |
响应示例:
javascript
{
"code": 0,
"data": {},
"msg": "",
"operationTime": ""
}
4.4 功能实现
基于我们刚才分析的接口,有两部分,第一就是部门的树形结构,第二个是关于岗位的
我们在课堂上一起来实现部门的树形结构这个接口
关于岗位管理的接口,基于大家的经验来看,如果大家能够独立完成前几天和今天上午的作业代码,那么对于岗位模块的所有接口,大家也一定能够胜任,所以,关于岗位的所有的接口的开发工作全部当做今天的作业
5 Spring Cache
在我们查询部门数据的时候,特别是树形结构,要把所有的属性结构数据都展示出来,这个是会对数据库的访问造成一定的压力,并且从数据库查询效率也不是很高,所以我们通常都会添加缓存来提升效率
添加缓存的基本逻辑:

关于缓存的添加,我们可以直接使用redis来管理缓存,不过一般企业开发中,我们更多的是使用统一管理缓存的框架来实现,主要是更加的低耦合,并且切换缓存的成本的很低
5.1 介绍
Spring Cache 是一个框架,实现了基于注解的缓存功能,只需要简单地加一个注解,就能实现缓存功能。
Spring Cache 提供了一层抽象,底层可以切换不同的缓存实现,例如:
- EHCache
- Caffeine
- Redis(常用)
5.2 常用注解
在SpringCache中提供了很多缓存操作的注解,常见的是以下几个:
| 注解 | 说明 |
|---|---|
| @EnableCaching | 开启缓存注解功能,通常加在启动类上 |
| @Cacheable | 在方法执行前先查询缓存中是否有数据,如果有数据,则直接返回缓存数据;如果没有缓存数据,调用方法并将方法返回值放到缓存中 |
| @CachePut | 将方法的返回值放到缓存中 |
| @CacheEvict | 将一条或多条数据从缓存中删除 |
| @Caching | 缓存的结合体,可以组合以上注解在一个方法中使用,比如有新增,有删除 |
在spring boot项目中,使用缓存技术只需在项目中导入相关缓存技术的依赖包,并在启动类上使用@EnableCaching开启缓存支持即可。
例如,使用Redis作为缓存技术,只需要导入Spring data Redis的maven坐标即可。
5.3 入门案例
5.3.1 环境准备
**导入基础工程:**底层已使用Redis缓存实现
基础环境的代码,在我们今天的资料中已经准备好了, 大家只需要将这个工程导入进来就可以了。导入进来的工程结构如下:

数据库准备:
创建名为cache_db数据库,执行以下sql脚本来创建用户表
sql
CREATE TABLE "user" (
"id" bigint NOT NULL AUTO_INCREMENT,
"name" varchar(45) DEFAULT NULL,
"age" int DEFAULT NULL,
PRIMARY KEY ("id")
) ENGINE=InnoDB AUTO_INCREMENT=3 DEFAULT CHARSET=utf8mb4 COLLATE=utf8mb4_0900_ai_ci;
引导类上加@EnableCaching用于开启缓存
java
package com.itheima;
import lombok.extern.slf4j.Slf4j;
import org.springframework.boot.SpringApplication;
import org.springframework.boot.autoconfigure.SpringBootApplication;
import org.springframework.cache.annotation.EnableCaching;
@Slf4j
@SpringBootApplication
@EnableCaching//开启缓存注解功能
public class CacheDemoApplication {
public static void main(String[] args) {
SpringApplication.run(CacheDemoApplication.class,args);
log.info("项目启动成功...");
}
}
5.3.2 @CachePut注解
@CachePut 说明:
- 作用: 将方法返回值,放入缓存
- value: 缓存的名称, 每个缓存名称下面可以有很多key
- key: 缓存的key ----------> 支持Spring的表达式语言SPEL语法
在save方法上加注解@CachePut
当前UserController的save方法是用来保存用户信息的,我们希望在该用户信息保存到数据库的同时,也往缓存中缓存一份数据,我们可以在save方法上添加注解 @CachePut,用法如下:
java
/**
* CachePut:将方法返回值放入缓存
* value:缓存的名称,每个缓存名称下面可以有多个key
* key:缓存的key
*/
@PostMapping
@CachePut(value = "userCache", key = "#user.id")//key的生成:userCache::1
public User save(@RequestBody User user){
userMapper.insert(user);
return user;
}
说明: key的写法如下
- #user.id : #user指的是方法形参的名称, id指的是user的id属性 , 也就是使用user的id属性作为key ;
- #result.id : #result代表方法返回值,该表达式 代表以返回对象的id属性作为key ;
- #p0.id:#p0指的是方法中的第一个参数,id指的是第一个参数的id属性,也就是使用第一个参数的id属性作为key
- #a0.id:#a0指的是方法中的第一个参数,id指的是第一个参数的id属性,也就是使用第一个参数的id属性作为key
- #root.args[0].id:#root.args[0]指的是方法中的第一个参数,id指的是第一个参数的id属性,也就是使用第一个参数的id属性作为key ;
启动服务,通过swagger接口文档测试,访问UserController的save()方法
因为id是自增,所以不需要设置id属性
我们现在分别查看用户表和缓存中的数据,如果都能保存,则说明集成成功
5.3.3 @Cacheable注解
作用: 在方法执行前,spring先查看缓存中是否有数据,如果有数据,则直接返回缓存数据;若没有数据,调用方法并将方法返回值放到缓存中
- value: 缓存的名称,每个缓存名称下面可以有多个key
- key: 缓存的key ----------> 支持Spring的表达式语言SPEL语法
在UserController上找到getById,添加注解@Cacheable
java
/**
* Cacheable:在方法执行前spring先查看缓存中是否有数据,如果有数据,则直接返回缓存数据;若没有数据, *调用方法并将方法返回值放到缓存中
* value:缓存的名称,每个缓存名称下面可以有多个key
* key:缓存的key
*/
@GetMapping
@Cacheable(cacheNames = "userCache",key="#id")
public User getById(Long id){
User user = userMapper.getById(id);
return user;
}
重启服务,通过swagger接口文档测试,访问UserController的getById()方法
第一次访问,会请求我们controller的方法,查询数据库。后面再查询相同的id,就直接从Redis中查询数据,不用再查询数据库了,就说明缓存生效了。
测试步骤:
- 提前在redis中手动删除掉id=${id}的用户数据
- 查看控制台sql语句:说明从数据库查询的用户数据
- 查看Redis中的缓存数据:说明已成功缓存
- 再次查询相同id的数据时,直接从redis中直接获取,不再查询数据库。
多条件使用案例
java
@Cacheable(value = "userCache",key="#userDto.hashCode()",unless = "#result.size() == 0")
public List<User> getList(UserDto userDto){
List<User> list = userMapper.getList("%" + userDto.getName() + "%", userDto.getAge());
return list;
}
如果返回结果为空,则不缓存unless = "#result == null"或unless = "#result.size() == 0"
5.3.4 @CacheEvict注解
- 作用: 清理指定缓存
- value: 缓存的名称,每个缓存名称下面可以有多个key
- key: 缓存的key ----------> 支持Spring的表达式语言SPEL语法
在 delete 方法上加注解@CacheEvict
java
@DeleteMapping
@CacheEvict(cacheNames = "userCache",key = "#id")//删除某个key对应的缓存数据
public void deleteById(Long id){
userMapper.deleteById(id);
}
@DeleteMapping("/delAll")
@CacheEvict(cacheNames = "userCache",allEntries = true)//删除userCache下所有的缓存数据
public void deleteAll(){
userMapper.deleteAll();
}
重启服务,通过swagger接口文档测试,访问UserController的deleteAll()方法
查看数据库和缓存是否删除了数据
5.3.5 @Caching注解
作用: 组装其他缓存注解
- cacheable 组装一个或多个@Cacheable注解
- put 组装一个或多个@CachePut注解
- evict 组装一个或多个@CacheEvict注解
我们可以修改getById方法,下面就使用@Caching组装使用了多种注解
java
@Caching(
cacheable = {
@Cacheable(value = "userCache",key = "#id")
},
put = {
@CachePut(value = "userCache",key = "#result.name"),
@CachePut(value = "userCache",key = "#result.age")
}
)
public User getById(Long id){
User user = userMapper.getById(id);
if(user == null){
throw new RuntimeException("用户不存在");
}
return user;
}
当调用getById方法之后,首先到缓存中根据id查询数据,如果查询不成功还是会到数据库中找数据,同时会再往redis中set两个缓存,key分别是name和age
5.4 部门模块添加缓存
我们现在已经熟悉了spring cache的基本使用方式了,现在我们就可以把它集成我们项目中的部门模块
5.4.1 环境集成
参考spring cache入门案例
5.4.2 代码优化
我们可以把所有spring cache的注解都在deptService中去定义,最终代码如下:
java
package com.zzyl.service.impl;
/**
* @Description:部门表服务实现类
*/
@Service
public class DeptServiceImpl implements DeptService {
@Autowired
DeptMapper deptMapper;
/**
* @param deptDto 对象信息
* @return DeptVo
* @Description 创建部门表
*/
@Transactional
@Override
@Caching(evict = {@CacheEvict(value = DeptCacheConstant.LIST,allEntries = true),
@CacheEvict(value = DeptCacheConstant.TREE,allEntries = true)})
public Boolean createDept(DeptDto deptDto) {
}
/**
* @param deptDto 对象信息
* @return Boolean
* @Description 修改部门表
*/
@Transactional
@Caching(evict = {@CacheEvict(value = DeptCacheConstant.LIST,allEntries = true),
@CacheEvict(value = DeptCacheConstant.TREE,allEntries = true)})
@Override
public Boolean updateDept(DeptDto deptDto) {
}
/**
* @param deptDto 查询条件
* @description 多条件查询部门表列表
* @return: List<DeptVo>
*/
@Cacheable(value = DeptCacheConstant.LIST,key ="#deptDto.hashCode()")
@Override
public List<DeptVo> findDeptList(DeptDto deptDto) {
}
@Override
public List<DeptVo> findDeptInDeptNos(List<String> deptNos) {
List<Dept> depts = deptMapper.findDeptInDeptNos(deptNos);
return BeanConv.toBeanList(depts, DeptVo.class);
}
@Override
public List<DeptVo> findDeptVoListInRoleId(List<Long> roleIdSet) {
return deptMapper.findDeptVoListInRoleId(roleIdSet);
}
@Transactional
@Caching(evict = {@CacheEvict(value = DeptCacheConstant.LIST,allEntries = true),
@CacheEvict(value = DeptCacheConstant.TREE,allEntries = true)})
@Override
public int deleteDeptById(String deptId) {
}
/**
* 启用-禁用部门
*
* @param deptDto
* @return
*/
@Caching(evict = {@CacheEvict(value = DeptCacheConstant.LIST,allEntries = true),
@CacheEvict(value = DeptCacheConstant.TREE,allEntries = true)})
@Override
public Boolean isEnable(DeptDto deptDto) {
}
/**
* 组织部门树形
* @return: deptDto
*/
@Override
@Cacheable(value = DeptCacheConstant.TREE)
public TreeVo deptTreeVo() {
先到缓存中查询数据
没有就到数据库中查询数据,同时缓存到redis
}
}
6 作业
6.1 部门管理
需要完成的接口
- 部门修改
- 启用-禁用
- 部门删除
6.2 岗位管理
需要完成的接口:
-
岗位添加
-
岗位修改
-
岗位分页查询
注意:在查询岗位的时候,需要展示岗位所在的部门名称,需关联部门表
-
岗位删除