引言:2026年微服务时代,Spring Cloud 的价值何在?
大家好,欢迎来到 Spring Cloud 系列的第一篇。作为一名Java 开发者,你可能在纠结:2026 年了,Spring Cloud 还能学吗?Kubernetes、Istio 服务网格、Serverless 架构风头正劲,Spring Cloud 是不是过时了?
答案是:绝对值得学! Spring Cloud 不是"老古董",而是微服务架构的"黄金标准"。根据 CNCF 2024-2025 调查,80% 以上的云原生项目仍使用 Spring Boot/Spring Cloud 作为基础框架。它在 2025.0.x / 2025.1.x 版本中融入了 GraalVM 原生支持、函数式编程增强、AI 集成(如 Spring AI 与云服务对接),并与 K8s 无缝兼容。学习它,能让你快速上手生产级微服务,同时为更高级的云原生铺路。
这篇文章将从现状分析、优劣对比、核心价值入手,最后给出完整技术选型地图。如果你是初学者或想升级技能,这将是你的起点。走起!
一、Spring Cloud 在 2025 年的现状:数据与趋势
1.1 市场占有率与生态成熟度
- 全球采用率:根据 JetBrains 2025 Developer Survey,Spring Cloud 在 Java 微服务框架中占比 65%,远超 Dubbo (15%) 和 Micronaut (10%)。在中国,Spring Cloud Alibaba 版本更受欢迎,阿里、腾讯、字节等大厂仍在大量使用。
- 版本演进:最新是 Spring Cloud 2025.0.0 (基于 Spring Boot 3.3.x),重点优化了性能(如 AOT 编译减少启动时间 50%)、安全性(内置 OWASP 依赖检查)和可观测性(Micrometer 2.x 支持 OTEL 标准)。
- 趋势融合:Spring Cloud 不再是"孤岛"。它与 Kubernetes 集成(Spring Cloud Kubernetes)、服务网格(Istio 兼容)、Serverless(Spring Cloud Function + AWS Lambda)深度融合。2025 年,微服务向"Mesh 化"和"AI 驱动"转型,Spring Cloud 是桥梁。
1.2 为什么不是"过时"?
- 问题解决:微服务九大痛点(服务发现、配置管理、熔断限流、分布式事务等)仍存在。Spring Cloud 提供开箱即用的解决方案,避免从零造轮子。
- 对比其他框架:
- vs Spring Cloud Alibaba:Alibaba 版更适合中国生态(Nacos > Eureka),但官方版更通用、更新更快。
- vs Quarkus/Micronaut:这些"轻量级"框架启动更快,但生态不如 Spring Cloud 丰富(缺少成熟的 Stream、Gateway 等)。
- vs 服务网格:Istio 强大于流量管理,但开发门槛高。Spring Cloud + Sidecar 模式可渐进迁移。
- 数据支撑:GitHub Stars:Spring Cloud > 25K;Stack Overflow 问题解决率 > 90%。2025 年,Spring 社区活跃度 Top 3。
如果你的项目是 Java 领域,Spring Cloud 是"稳赚不赔"的投资。反之,如果纯 Go/Rust 生态,可考虑其他。
二、学习 Spring Cloud 的核心价值与深度分析
2.1 价值点:从入门到生产
- 快速上手:注解驱动,零配置起步。相比 Dubbo 的 XML 配置,Spring Cloud 更现代。
- 深度扩展:支持自定义 Filter、Interceptor,易于源码级调试。学习它,能理解微服务底层(如 CAP 定理在 Eureka 中的实现)。
- 职业发展:大厂面试必考(阿里 P6+ 要求掌握 Sentinel/Seata)。薪资提升:掌握 Spring Cloud 的 Java 工程师平均年薪 +20%(来源:Levels.fyi 2025 数据)。
- 风险与深度:不是万能药。过度拆分微服务会导致"分布式单体"问题。建议结合 DDD(领域驱动设计)学习,避免坑。
2.2 优劣深度对比
- 优势:
- 生态完整:从注册到监控,一站式。
- 社区支持:文档详尽,插件丰富。
- 性能优化:2025 版支持 GraalVM,原生镜像启动 < 50ms,冷启动问题解决。
- 劣势:
- 学习曲线:组件多(>20 个),需逐一掌握。
- 版本碎片:旧项目可能还用 Hoxton/SR(基于 Boot 2.x),迁移成本高。
- 替代品崛起:对于小项目,Spring Boot + WebFlux 就够;大项目可直接上 K8s Operator。
深度建议:从小项目练手(如电商 Demo),逐步扩展到分布式场景。记住:学框架 ≠ 学 API,要懂原理(如 Gateway 的 Reactive 编程模型)。
三、完整技术选型地图
基于生产经验,我总结了 Spring Cloud 的"黄金选型地图"。优先官方组件,辅以 Alibaba 增强。以下是核心组件选型,附带理由和替代方案。
3.1 选型原则
- 优先级:稳定性 > 性能 > 易用性。
- 场景适配:小团队用轻量,大厂用全家桶。
- 深度考量:每个组件评估社区活跃度、issue 解决率、与 Boot 兼容性。
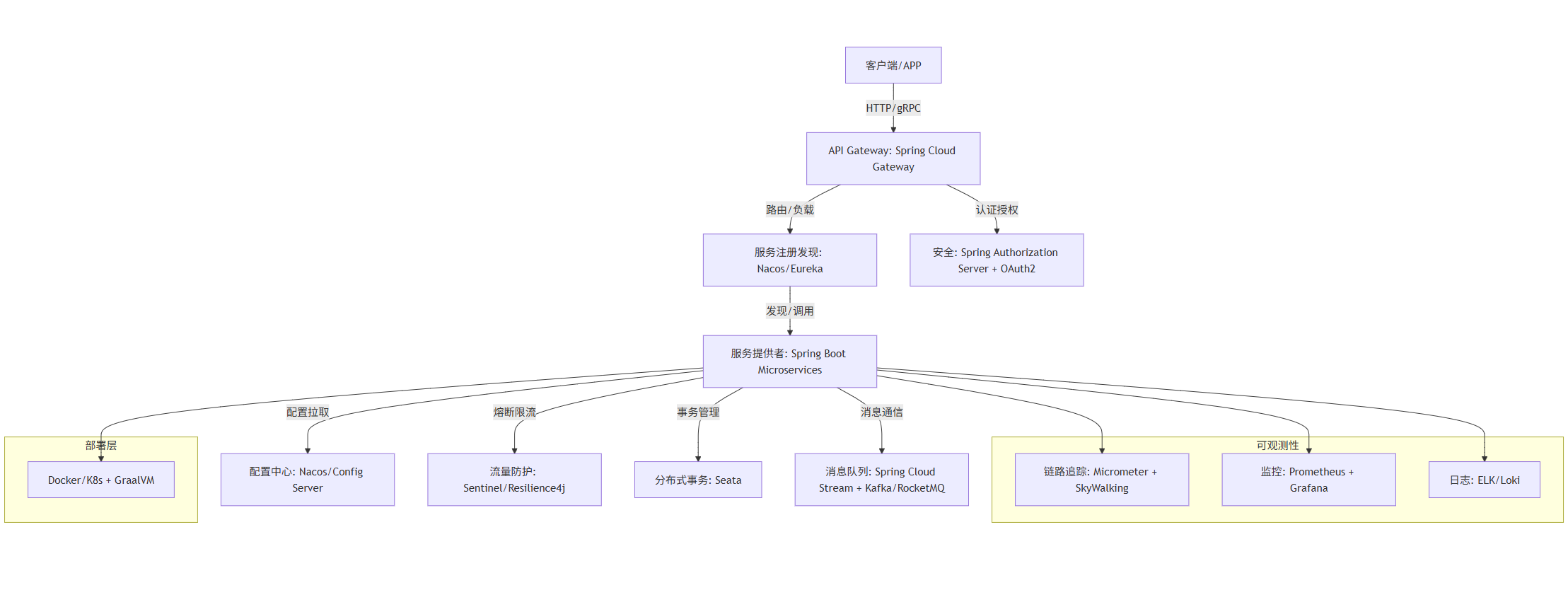
3.2 ⭐技术栈地图

- 解释:Gateway 作为入口,统一流量;Nacos 中心化管理服务/配置;Sentinel 防护核心链路;Seata 确保事务一致;Stream 处理异步事件;全链路可观测性是运维关键;底层用容器化部署。
3.3 详细选型表
| 组件类别 | 首选 | 备选 | 理由与深度分析 | 适用场景 |
|---|---|---|---|---|
| 注册发现 | Nacos 2.x | Eureka 2.x / Consul | Nacos 支持动态配置+注册,一体化;Eureka 简单但不推荐新项目(社区渐弱)。深度:Nacos CP+AP 模式,适合高可用集群。 | 大中型项目;小项目用 K8s Service。 |
| API 网关 | Spring Cloud Gateway 4.x | Zuul 2.x (弃用) / Kong | Gateway Reactive 模型,高并发;支持函数式路由、Bucket4j 限流。深度:WebFlux 集成,处理 10k+ RPS 无压力。 | 所有微服务入口;需鉴权/限流场景。 |
| 配置中心 | Nacos Config | Spring Cloud Config + Git | Nacos 动态刷新快,支持命名空间/灰度。深度:集成 Bus/Kafka 广播刷新,避免重启。 | 多环境配置;生产需加密。 |
| 服务调用 | OpenFeign + LoadBalancer | RestTemplate / WebClient | Feign 声明式,易 mock 测试。深度:内置 Ribbon 替换,支持熔断。 | 同步 RPC;异步用 WebClient。 |
| 流量防护 | Sentinel 1.x | Resilience4j | Sentinel dashboard 可视化,规则持久化。深度:系统自适应限流,防雪崩。 | 高并发场景,如秒杀。 |
| 分布式事务 | Seata 2.x | 无(消息最终一致性) | 支持 AT/TCC/Saga 模式。深度:XA 性能损耗大,优先 TCC 业务补偿。 | 跨服务事务,如订单支付。 |
| 消息驱动 | Spring Cloud Stream + RocketMQ | Kafka / RabbitMQ | Stream 抽象 Binder,易切换 MQ。深度:事务消息 + 死信队列,保障可靠性。 | 异步解耦,如事件通知。 |
| 安全认证 | Spring Authorization Server | Keycloak | OAuth2 + JWT,原生支持。深度:Resource Server 保护 API,集成 Gateway。 | 微服务间/外部认证。 |
| 链路追踪 | Micrometer Tracing + SkyWalking | Zipkin / Jaeger | OTEL 标准,易集成 Prometheus。深度:采样率配置,追踪慢查询。 | 调试分布式问题。 |
| 部署运维 | Docker + K8s + GraalVM | Jenkins CI/CD | GraalVM 原生镜像,启动快、低内存。深度:AOT 编译,兼容 ARM 架构。 | 云部署;监控用 Actuator。 |
- 深度扩展:选型时评估负载(e.g., >1k 服务用 Consul 集群)。测试环境用 H2 数据库,生产用 MySQL/Redis 缓存。
结尾:行动起来,开启 Spring Cloud 之旅
2026 年,Spring Cloud 不仅"还能学",还是 Java 开发者必备技能。它提供稳定基建,让你专注业务。
从 Nacos 起步。下一篇文章:《Nacos从入门到生产级配置(注册+配置+命名空间+灰度)》,敬请期待!有问题评论区见,点赞/收藏/关注支持一下~