Java线程池工作原理浅析
最近使用了okHttp做网络请求稍微阅读了它的源码,里面涉及到了线程池的概念,来复习一下线程池了。
文章目录
前言
随着项目业务的快速扩张,你是否已经注意到很多单独的线程游离在各个模块中,一旦想做线程方面的监控与优化,代码将需要大动干戈
提示:以下是本篇文章正文内容,下面案例可供参考
一、为什么要用线程池??
- 线程属于稀缺资源,它的创建会消耗大量的系统资源。
- 程频繁地销毁,会频繁地触发GC机制,使系统性能降低。
- 多线程并发执行缺乏统一的管理与监控。
二、线程池的使用
1.线程池的创建使用可通过java并发包中的Executors类完成,它提供了创建线程池的常用方法。
- newFixedThreadPool
- newSingleThreadExecutor
- newCachedThreadPool
- newScheduledThreadPool
代码如下:
java
public void main() {
ExecutorService executorService = Executors.newFixedThreadPool(3);
for(int i = 0; i < 20; i++) {
executorService.execute(new MyRunnable(i));
}
}
static class MyRunnable implements Runnable {
int id;
MyRunnable(int id) {
this.id = id;
}
@Override
public void run() {
try {
Thread.sleep(3000);
Log.i("threadpool", "task id:"+id+" is running threadInfo:"+Thread.currentThread().toString());
} catch (InterruptedException e) {
e.printStackTrace();
}
}
}
示例中创建了一个固定线程数的线程池,并向其中添加20个任务。
日志一次打印三条,每3秒打印一次,所有任务都在名为pool-1-thread-1,pool-1-thread-2,pool-1-thread-3的线程中运行,这与我们为线程池设置的大小相吻合。导致这种现象的原因是线程池中只有三个线程,当一次性将20个任务加入到线程池中时,前三个任务优先执行,后面的任务都在等待。
而如果我们把ExecutorService executorService = Executors.newFixedThreadPool(3); 换为ExecutorService executorService = Executors.newCachedThreadPool();
一瞬间任务都执行完了,可以预见使用newCachedThreadPool方式创建的线程池,执行任务时会创建足够多的线程。
2.线程池常见的种类
先上图:

如何创建线程池呢?
java
// Executor.newFixedThreadPool
public static ExecutorService newFixedThreadPool(int nThreads) {
return new ThreadPoolExecutor(nThreads, nThreads,
0L, TimeUnit.MILLISECONDS,
new LinkedBlockingQueue<Runnable>());
}
//Executor.newSingleThreadExecutor
public static ExecutorService newSingleThreadExecutor() {
return new FinalizableDelegatedExecutorService
(new ThreadPoolExecutor(1, 1,
0L, TimeUnit.MILLISECONDS,
new LinkedBlockingQueue<Runnable>()));
}
线程池都是通过ThreadPoolExecutor来创建的。看下它的构造方法
java
public ThreadPoolExecutor(int corePoolSize,
int maximumPoolSize,
long keepAliveTime,
TimeUnit unit,
BlockingQueue<Runnable> workQueue) {
this(corePoolSize, maximumPoolSize, keepAliveTime, unit, workQueue,
Executors.defaultThreadFactory(), defaultHandler);
}
public ThreadPoolExecutor(int corePoolSize,
int maximumPoolSize,
long keepAliveTime,
TimeUnit unit,
BlockingQueue<Runnable> workQueue,
ThreadFactory threadFactory,
RejectedExecutionHandler handler) {
...
this.corePoolSize = corePoolSize;
this.maximumPoolSize = maximumPoolSize;
this.workQueue = workQueue;
this.keepAliveTime = unit.toNanos(keepAliveTime);
this.threadFactory = threadFactory;
this.handler = handler;
}
构造方法声明的一系列参数,理解了它们线程池的基本原理你就掌握了,我们来看看他们的具体含义:
- corePoolSize 核心线程数,除非设置核心线程超时(allowCoreThreadTimeOut),线程一直存活在线程池中,即使线程处于空闲状态。
- maximumPoolSize 线程池中允许存在的最大线程数。
- workQueue 工作队列,当核心线程都处于繁忙状态时,将任务提交到工作队列中。如果工作队列也超过了容量,会去尝试创建一个非核心线程执行任务。
- keepAliveTime 非核心线程处理空闲状态的最长时间,超过该值线程则会被回收。
- threadFactory 线程工厂类,用于创建线程。
- RejectedExecutionHandler 工作队列饱和策略,比如丢弃、抛出异常等。
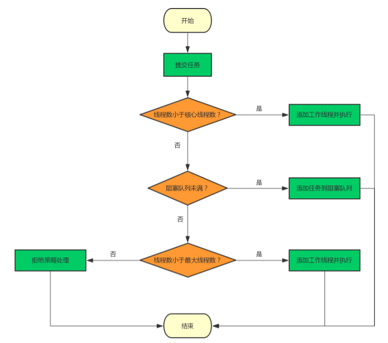
线程池创建完成后,可通过execute方法提交任务,线程池根据当前运行状态和特定参数对任务进处理,整体模型如下图:

添加流程:

常见的几种线程池使用的构造参数
| 线程池类型 | 核心线程数 | 最大线程数 | 非核心线程空闲时间 | 工作队列 |
|---|---|---|---|---|
| newFixedThreadPool | 必须指定 | 必须指定 | 0 | LinkedBlockingQueue |
| newSingleThreadExecutor | 1 | 1 | 0 | LinkedBlockingQueue |
| newCachedThreadPool | 0 | Integer.MAX_VALUE | 60s | SynchronousQueue |
| newScheduledThreadPool | 必须指定 | Integer.MAX_VALUE | 0 | DelayedWorkQueue |
3.阻塞队列
为什么要用阻塞队列呢?
实际上阻塞队列常用于生产者-消费者模型,任务的添加是生产者,任务的调度执行是消费者,他们通常在不同的线程中,如果使用非阻塞队列,那势必需要额外的处理同步策略和线程间唤醒策略。比如当任务队列为空时,消费者线程取元素时会被阻塞,当有新的任务添加到队列中时需唤醒消费者线程处理任务。
阻塞队列的实现就是在添加元素和获取元素时设置了各种锁操作(Lock+Condition)。
另一个需要关注的是阻塞队列的容量问题,因为根据线程池处理流程图,阻塞队列容量的大小直接影响非核心线程的创建。具体来说,当阻塞队列未满时并不会创建非核心线程,而是将任务继续添加到阻塞队列后面等待核心线程(如果有)执行。
- LinkedBlockingQueue 内部用链表实现的阻塞队列,默认的构造函数使用Integer.MAX_VALUE作为容量,即常说的"无界",另可以通过带capacity参数的构造函数限制容量。使用Executors工具类创建的线程池容量均为无界的。
- SynchronousQueue 容量为0,每当有任务添加进来时会立即触发消费,即每次插入操作一定伴随一个移除操作,反之亦然。
- DelayedWorkQueue 用数组实现,默认容量为16,支持动态扩容,可对延迟任务进行排序,类似优先级队列,搭配ScheduledThreadPoolExecutor可完成定时或延迟任务。
- ArrayBlockingQueue 它不在上述线程池的体系当中,它基于数组实现,容量固定且不可扩容。
应根据实际需求选择合适的阻塞队列,现在我们再来看这些线程池的使用.
- newFixedThreadPool 它的特点是没有
非核心线程,这意味着即使任务过多也不会创建新的线程,即使任务闲置也仍保留一定数量的核心线程。等待队列无限,性能相对稳定,适用于长期有任务要执行,同时任务量也不大的场景。 - newSingleThreadExecutor 相当于线程数量为1的newFixedThreadPool,因为线程数量为1,所以用于任务需顺序执行的场景。
- newCachedThreadPool 它的特点是没有
核心线程,非核心线程无限,可短时间内处理无限多的任务,但实际上创建线程十分消耗资源,过多的创建线程极可能导致OOM,同时设置了线程超时时间,还涉及到线程资源的释放,大量任务并行时性能不稳定,少量任务并行且后续不再需要执行其他任务的场景可使用。 - newScheduledThreadPool 通常用于定时或延迟任务。
在实际开发过程中不建议直接使用Executors提供的方法,如果任务规模、响应时间大致确定,应根据实际需求通过ThreadPoolExecutor各种构造函数手动创建,还自由可控制线程数、超时时间、阻塞队列、饱和策略(默认的饱和策略都是AbortPolicy即抛出异常)。
4.拒绝策略
内置的拒绝策略有如下四种
- DiscardPolicy 将丢弃被拒绝的任务。
- DiscardOldestPolicy 将丢弃队列头部的任务,即先入队的任务会出队以腾出空间。
- AbortPolicy 抛出RejectedExecutionException异常。
- CallerRunsPolicy 在execute方法的调用线程中运行被拒绝的任务。
5.线程池大小的选择
这需要大致了解任务是CPU密集型还是IO密集型。
- CPU密集型 比如大量的计算任务,CPU占用率较高,那么此时如果多开线程反而会因为CPU频繁的做线程调度导致性能降低。一般建议线程数为cpu核心数+1,加1是为了防止某个核心线程阻塞或意外中断时作为候补。
- O密集型 通常指文件I/O、网络I/O等。线程数的选取与IO耗时和CPU耗时的比例有关,最佳线程数 = CPU 核数 * [ 1 +(I/O 耗时 / CPU 耗时)],之所以设置比例是为了使I/O设备和CPU的利用率都达到最大。
总结
未完!