近日在购物网见一个簇新美观120W开关电源带PFC功能的货品出售,不知参数,不知好坏。一来价钱便宜,二来见是全新的,应该是工厂的残次品,可以考验一下自己的维修能力,亦趁此机会学习PFC电路。
货物到手,尺寸是 150mm x 57mm x 30mm,重量是 262克。一般开关电源只有一个高频变压器,此板子却有两个,可见质量之高。前级滤波电容是 120uF/450V,也比一般开关电源的滤波电容400V为高。如何判断开关电源有没有带PFC功能? 最简单的方法就是测试整流桥 (DB1) 正极输出端与前级滤波电容 (EC1) 正极之间,有没有串联一枚二极管 (即是下图的D2)。使用万用表测试便知,如果导通便是一般开关电源,有0.4V压降便是带PFC的开关电源。
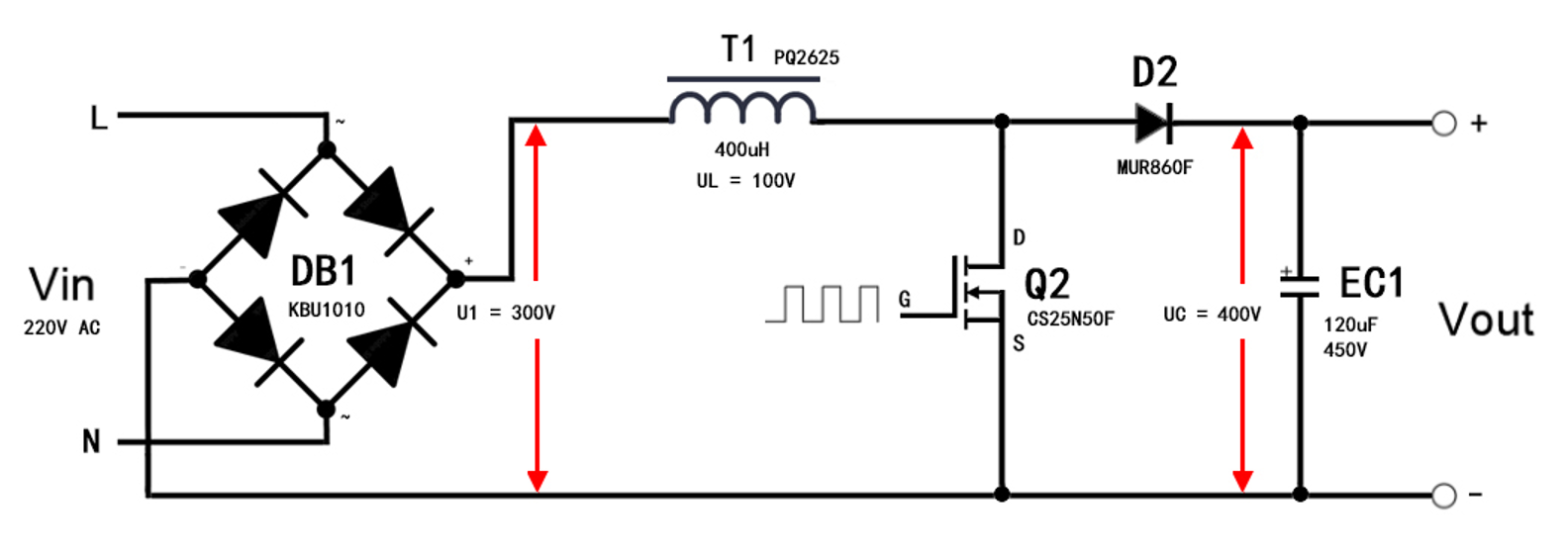
功率因数校正 (PFC) 升压电路 (Boost)
PFC升压就是为了维持整流二极管的导通,维护滤波电容充电状态,改善输入电流,为此,PFC输出电压要高于交流输入时的峰值才行。而交流电正常220V,加上干扰,约270V左右,其峰值大约381V,故PFC电压要设定为380V以上,这样PFC就可以始终从输入侧吸收电能,给滤波电容充电,维持整流二极管导通,解决整流二极管断续导通,输入电流呈尖脉冲状的问题。

Boost电路原理:
给开关管Q2的G极输入占空比可调的PWM波。
当Q2关断,电流通过D2流向电容EC1与负载,电容电压升高至输入电压的峰值 300V (U1)。
当Q2导通,Q2的内阻很小,相当于短路。此时二极管D2截至,不可倒流,电容EC1的电流只能流向负载,电容电压下降。同时Vin 直接给变压器T1充电 (以磁场形式存储在T1内),因为电流无法突变,唯有慢慢增加。
在很短的时间内 (几个us),Q2再次关断,电感电流无法突变,只能继续通过D2流向电容EC1。同时变压器T1存储的能量 UL产生反向电动势也通过二极管D2流向EC1,其方向与整流后的输入电压U1方向相同。二者叠加,结果,
UC = U1 + UL = 300V + 100V = 400V
此板子有四个管子,三块散热片 (HS1、HS2、HS3),从散热片的尺寸来看,估计是 24V 5A的开关电源,不会是12V 10A,因为散热片不够大,无法充分散热。
下图是开关电源的外观:

下图是开关电源的电路板:

上电前先检查各功率管是否击穿短路 ,包括整流桥DB1、开关管Q1、Q2,大功率整流管 D2、Q3,再检查输出端有没有短路。然后,上电测试,结果证实是残次品。
概述
维修一个开关电源,输出电压跳动。
输出电压状况
输出电压不断跳动。

芯片规格
芯片是 LD7791GS,带PFC功能。

- 1 脚 工作电压 (VCC) 10V 至 29.5V。
- 11 脚 PFCSENSE 检测 PFC MOS 管源极 S 电流。
- 12 脚 PCFDRIVER 输出至 PFC MOS 管的栅极 G。
- 16 脚 HV 启动电流,当达到UVLO(ON) 18V~19V,启动芯片;当电压低于 UVLO(OFF) 8V 时停止工作。
负载测试
**警告:**注意 高压电 !! 没有相关电工知识,请勿尝试修理。
通电,因为一些开关电源不带负载电阻,空载时输出电压会跳动,需要做负载测试来确定故障。在输出端接一个 20KΩ 20W 负载,输出电压 25V,不断在24.9V 至 25.5V之间跳动,不稳定。

- 测量输出电压纹波。Vp-p 1.08V, Vrms 41.2mV,不太稳定。

输入端检 查
下图是各测试点位置:

AC输入端 218V AC,正常,测量前级滤波电容 (EC1) 电压 300V,正常稳定。
- 测量后级电容电压,输出电压在 25.3V 和 25.4V 不断跳动,不正常。
芯片供电检查
测量芯片供电电容 (EC2) 电压,正常值在 10V至 29.5V之间,实测 9V至16V不断跳动,芯片供电不正常。
测量IC4 TL431 R 端电压,在1.29V 至 1.30V之间不断跳动,不正常。
光耦和 TL431 检查
断电,注意:先把带300V高压前级滤波电容放电,避免触电。
- 测量IC2 光耦1,2脚正向压降 1.02V正常。反向1.5V。
- 光耦3.4脚反向0.67V, 正向不导通,正常。
- 测量 TL431 A脚与K脚正向导通压降,正常值0.63V,实测0V,已经击穿了。

组件更换与测试
更换 TL431,再上电,测量输出电压 48.9V,稳定。
- 测量TL431 R 端电压,2.52V,正常。
- 光耦1,2脚 1.01V,正常;3.4脚 0.34V, 正常。
- 芯片供电电容 (EC2) 电压,17V, 正常。
- 前级滤波电容 (EC1) 电压 300V,正常稳定。
- 上分压电阻9102 (阻值 91K) , 下分压电阻 (5101与 124并联) 4.89K。
输出电压 = 2.5 x (1 + R37/4.89K) = 2.5 x (1 + 91/4.98) = 49V,电压太高了。
上分压电阻R37,把 9102 改为 4322 (43.2K),输出 27.3V 稳定。
负载稳定性测试
接 20KΩ 20W 负载,测量输出纹波。
- Vp-p 438mV,Vrms 12.6mV,正常。

最终测试
测量TL431 R 端电压,2.52V,正常。
总结
此开关电源功率为120W,输出24V应可达5A。但当接驳6Ω负载时,电流预计是4.6A,但绿色LED不断闪烁,表示过流保护工作中。因为此开关电源输出电压不是24V而是 27.3V ( 这便解释了低价出售的原因, 就是输出电压测试不及格),输出电流最多只有 4.4A,相信要更换比 43.2K更低的上分压电阻才可以调整输出电压至24V。
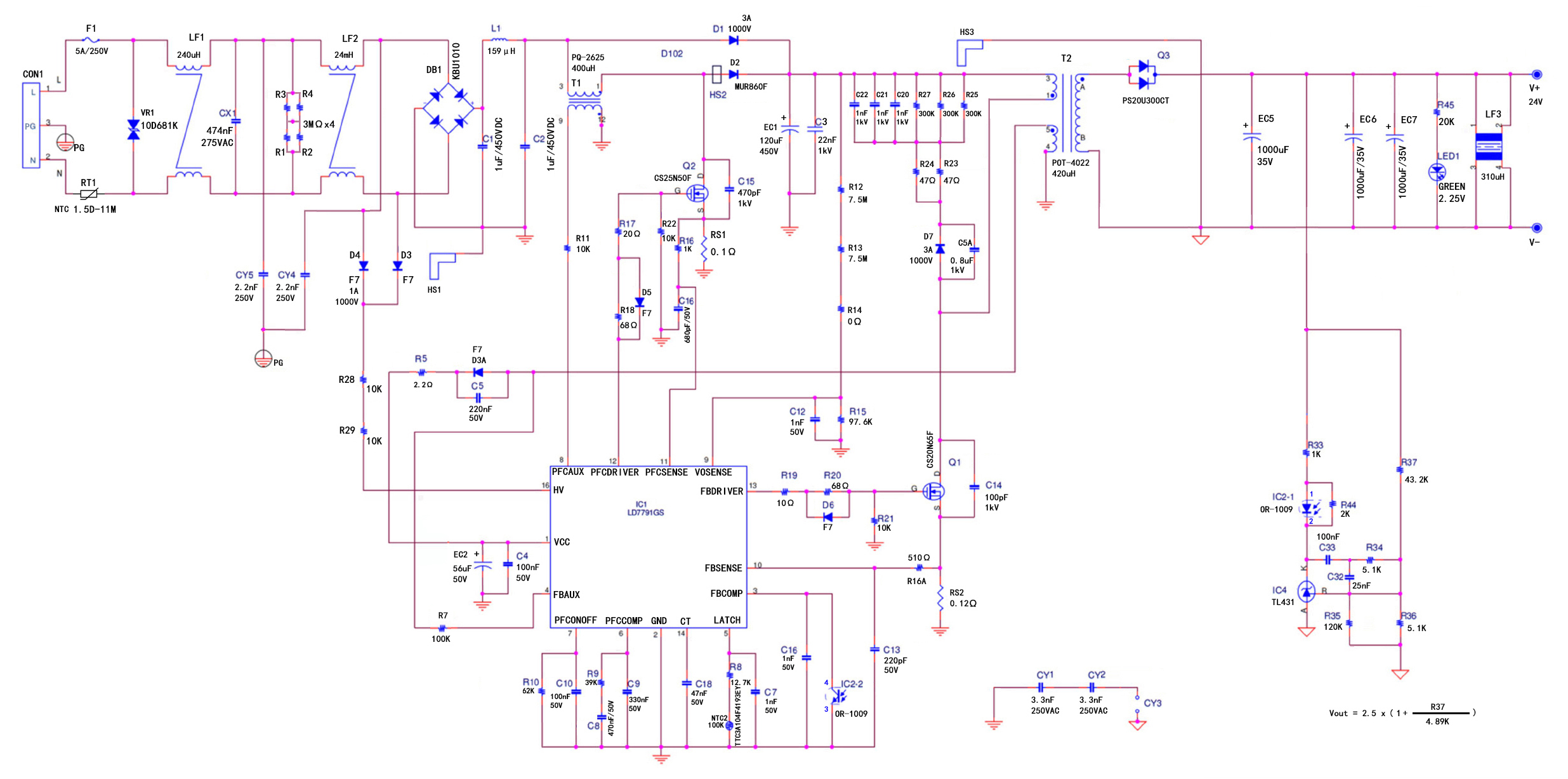
附上开关电源的电路图: