为什么一些儿童肝肿瘤在基因突变相对简单的背景下,却能表现出极其复杂的组织学形态并对化疗产生截然不同的反应?
2024年4月8日,《Nature Communications》发表了Jessica Zucman-Rossi和Eric Letouzé团队的研究,该研究通过单细胞多组学技术揭示了肝母细胞瘤中遗传克隆演化与表观遗传可塑性如何共同塑造肿瘤的耐药性,,。今天我们就来拆解一下这篇文章:Single-cell multiomics reveals the interplay of clonal evolution and cellular plasticity in hepatoblastoma。

研究概述
肝母细胞瘤(HB)是儿童期常见的肝脏肿瘤,尽管其基因组背景相对单一,主要涉及CTNNB1突变,但肿瘤内部存在显著的表型异质性,。本研究利用单细胞多组学技术(同时检测转录组和染色质可及性),分析了6例代表性HB样本,发现了肿瘤细胞在肝细胞样(scH)、肝祖细胞样(scLP)和间充质样(scM)三种状态之间存在连续的分化梯度,。研究进一步揭示了遗传亚克隆的演化如何限制或引导这种表型可塑性,最终导致特定亚克隆在化疗压力下富集,。

实验设计
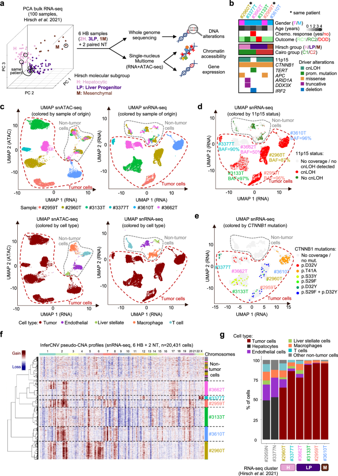
研究选取了覆盖HB主要分子亚型的6例临床样本,同时配对了2例非肿瘤肝组织。实验核心流程包括全基因组测序(WGS)、单核多组学联测(snRNA-seq和snATAC-seq)以及空间转录组(Visium)分析,,。通过生物信息学手段,研究人员将WGS鉴定的体细胞突变和拷贝数变异(CNA)映射到单细胞层面,从而在同一细胞中整合了遗传信息、表观遗传状态和转录特征,。
研究结果

图1:多组学分析成功区分了HB细胞及其微环境,并验证了11p15拷贝数改变和CTNNB1驱动突变在单细胞水平的分布。

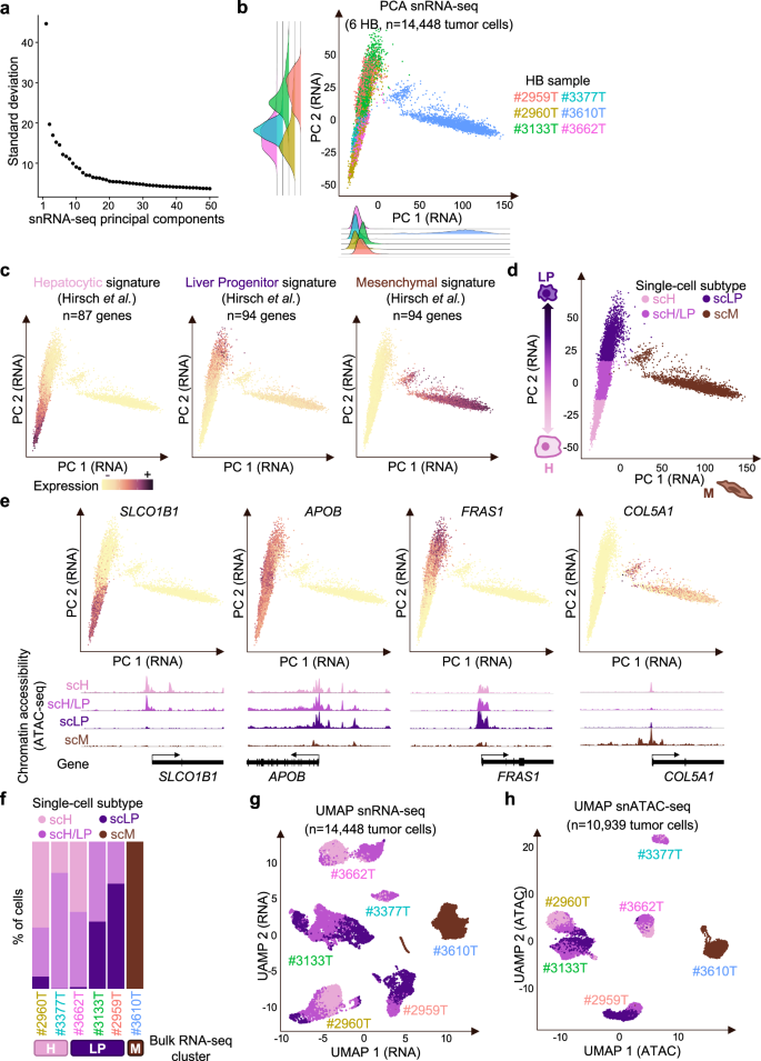
图2:主成分分析显示肿瘤细胞并非处于孤立状态,而是在scH、scLP和scM三个分化极点之间呈现出连续的分布特征。

图3:空间转录组测序证实scH/LP中间态细胞定位于胎儿样区域和胚胎样区域的物理交界处。

图4:染色质可及性景观揭示了不同分化状态受特定的肝脏增强子和多梳蛋白抑制区域调控。

图5:研究人员通过整合多组学数据构建了四个基因调控网络模块,明确了驱动各分化状态的核心转录因子。

图6:转录因子在scLP向scH转换的过程中表现出有序的激活时间轴。

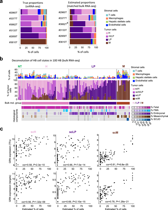
图7:利用单细胞数据对100例外部大体转录组数据进行反褶积,验证了细胞状态构成与患者临床预后的关联。

图8:克隆演化树重建显示,每个遗传亚克隆具有特定的可塑性范围,其中scLP倾向明显的亚克隆在化疗后更易增殖。
数据分析
生信分析
本研究整合了全基因组测序(WGS)、单核多组学(snRNA-seq & snATAC-seq)和空间转录组学(Visium)技术。
分析流程
首先使用cellranger-arc比对多组学测序数据,利用ArchR进行ATAC可及性分析和峰值调用。转录组分析采用Seurat进行降维聚类,并利用inferCNV推断单细胞水平的拷贝数变异,。通过scReadCounts将WGS发现的点突变映射到单细胞,以重建肿瘤演化树。最后使用Bisque和SPOTlight工具分别对批量转录组和空间转录组进行细胞构成反褶积,。
统计分析
组间差异采用Wilcoxon秩和检验进行评估,细胞比例的分布差异通过Fisher精确检验分析。基因调控网络中转录因子与靶基因的关系使用Pearson相关系数计算。
总结
研究意义
该研究提供了HB细胞状态的精细图谱,证明了肿瘤耐药性不仅受遗传亚克隆驱动,更受到其所处的表观遗传可塑性状态影响,。这为理解小儿实体瘤如何逃避化疗提供了分子层面的解释,并强调了scLP细胞状态作为潜在治疗靶点的重要性,。
文章复现
这篇文章的原始数据和生信分析代码都公开了,非常全面。
原始数据
• 欧洲基因组-表型组档案馆(EGA):EGAS00001006932
分析代码
• Github 脚本库:https://github.com/FunGeST/Roehrig2023_HB_plasticity_scripts
• Zenodo 代码归档:https://doi.org/10.5281/zenodo.10610870
推荐阅读
中国银河生信云平台(UseGalaxy.cn)致力于零代码生信分析。平台拥有海量计算资源、3000 多个生信工具和数十条生信流程,并且为用户提供 200G 免费存储空间。进群交流请先加 usegalaxy 为好友。
一文学会从测序数据到构建系统发育树:超全面的详细步骤与软件指南
经典生信流程





推荐课程
我们还为进阶用户提供高质量培训课程,欢迎参加: