QS-100是什么?
QS-100 是一款基于芯翼 XY1100 的工业级 NB-IoT 无线通信模组,具有高性能、低功耗、多频段等多个产品优势,协议上完全兼容 R13 和 R14,软件升级支持 R15,内嵌 TCP、UDP、MQTT、COAP 等多种通信协议栈,支持中国移动 OneNET ,中国联通云和中国电信 IoT 物联网云平台,方便客户应用。
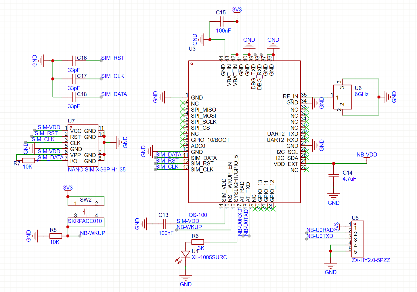
QS-100 模组采用 44pins 的 LGA 封装,其尺寸为 15.8mm*17.7mm*2.2mm。
这是一位嘉立创 @吃一只小黄鱼 的开源作品,可以下载到本地参考。
https://oshwhub.com/grampus/qs100
QS-100的引脚定义

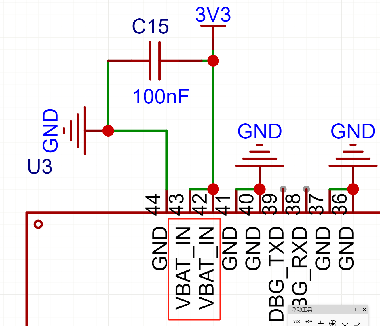
电源部分

我们直接用3V3供电:

复位电路部分

我们引出网络,之后实现

实现部分

注意是高电平复位。

USART串口部分

我们主要使用主串口收发AT指令,因此其他串口可以直接悬空。
要注意的是,串口仅支持3V,不支持3V3,因此需要调节电压:


我们也暂时先引出网络,之后实现:

调试电路实现部分
收发AT指令都需要主控stm32来操作,因此需要把QS-100的UART与STM32的UART连接起来。
对于QS-100来说,通讯引脚是17 18对应网络编号是NB-U0RXD NB-U0TXD,
对于STM32来说,我们选用PB10 PB11对应的是USART3接口


为了确认收发AT指令是什么,也为了方便调试,需要添加一个调试器:
调试的话就是读取TX RX的数据,只要把他们引到同一个网络下就可以获取到这个网络的数据了

、
这样插入这个母头就能监听RX TX的内容了!
SIM卡电路部分

这里给出了示例电路,同时其对布线的要求较为严格:


这部分也同样比较复杂,因此也仅引出网络,之后实现模块:

实现模块
SIM卡插槽选用这个

注意,手册没有给示例电路和引脚连接图,因此你需要记住:VPP VCC都是要连SIM-VDD的,其余引脚很好辨认与主控的网络连接。

这个IO是要和SIM_DATA连接的,而且要求外接上拉电阻,而VPP就是高电平,因此可以直接在VPP和IO之间接上拉电阻,同时添加SIM_DATA网络。

然后我们看到:


ADC部分

我们这里不用ADC可以悬空。
状态显示部分

用一个状态显示LED:

SPI I2C部分

用不到,悬空。
天线与射频阻抗匹配部分



要求阻抗是50欧,我们选用这个模块:


其频率和阻抗都符合要求
接入:

整体:
QS-100方面:

主控方面:

SIM_VDD 引脚为什么要加电容再接地?
这是一个非常关键的硬件设计问题。答案是:为了电源去耦(decoupling)和滤波(filtering),确保 SIM 卡供电稳定、抗干扰,从而保证通信可靠。
核心原因:抑制电源噪声 + 提供瞬态电流
1. SIM 卡对电源质量敏感
- SIM/USIM 卡内部是一个微型智能卡芯片(带 CPU、EEPROM),工作电压通常为 1.8V 或 3.0V。
- 它通过 异步串行协议 与主控通信(如 9600 bps),对电源波动极其敏感。
- 若 VDD 上有噪声或电压跌落,会导致:
- 复位失败
- 数据误码(ACK/NACK 错误)
- 甚至永久性"锁卡"
2. 主控端(如 4G 模组)的 SIM_VDD 是动态供电
- SIM_VDD 并非一直输出,而是在检测到卡插入后才开启。
- 在初始化阶段,模组会 交替尝试 1.8V 和 3.0V 供电(最多 4 次)。
- 每次切换电压或发送命令时,SIM 卡内部电路会产生 瞬态电流需求。
如果没有本地储能电容,这些瞬态电流只能从远处电源走线获取 → 走线电感导致电压跌落(ΔV = L·di/dt)→ 通信失败。
✅ 二、电容的作用详解
表格
| 电容类型 | 典型值 | 作用 |
|---|---|---|
| 高频去耦电容 | 33pF | 滤除射频干扰(如来自天线的 900MHz/1800MHz 耦合噪声) |
| 中频滤波电容 | 100nF (0.1μF) | 抑制数字开关噪声(如 MCU 时钟、数据线串扰) |
| 低频储能电容 | 1μF ~ 4.7μF | 提供瞬态电流,防止电压跌落(尤其当 SIM_VDD 走线较长时) |
📌 典型推荐组合(来自合宙、移远等模组厂商):
- 33pF + 100nF 必须靠近 SIM 卡座放置
- 若走线 >5cm,增加 1μF 或 4.7μF
✅ 三、为什么必须"接地"?
- 电容只有连接在 电源(SIM_VDD)和地(GND)之间 ,才能形成 低阻抗回路。
- 高频噪声电流会通过电容 旁路到地,而不是流入 SIM 卡。
- 接地路径必须 短而宽,否则寄生电感会削弱滤波效果。
⚠️ 错误做法:电容远离卡座、接地走线过长 → 滤波失效。