核心结论:参数更新是模型 "学习" 的核心,SGD 是基础方法,而 Momentum、AdaGrad、RMSProp、Adam 等优化方法能解决 SGD 的不足,让模型学得更快、更稳,实际应用中优先选 Adam 或 RMSProp。本文只是居于PyTorch的代码应用,具体原理查看以往文章
一、核心目标
参数更新的目的是让模型的损失函数越来越小(预测越来越准),核心逻辑是 "沿着损失函数的负梯度方向调整参数"------ 梯度就像 "导航",告诉参数该往哪个方向动才能让误差变小。
二、常用更新方法(通俗理解 + 特点)
1. SGD(随机梯度下降):基础款
- 原理:直接沿着当前梯度方向调整参数,步长由学习率控制。
- 特点:简单易理解,但有明显缺点 ------ 容易在最优解附近 "震荡",收敛速度慢,还可能陷入局部最优或鞍点(梯度为 0,训练停滞)。
- 适用场景:简单模型或作为基准对比。
2. Momentum(动量法):带 "惯性" 的 SGD
-
原理:模拟物理中的 "动量",不仅考虑当前梯度,还会累积历史梯度的方向,就像滚雪球一样,沿着正确方向加速,遇到小波动时不容易跑偏。
-
特点:缓解震荡,收敛速度比 SGD 快,能有效避开鞍点。
-
适用场景:大部分场景,尤其适合损失函数表面起伏较大的情况。
import torch
import numpy as np
import matplotlib.pyplot as pltdef gradient_descent(X, optimizer, n_iters):
"""
执行梯度下降优化过程并记录每一步的参数变化
参数:
X: 初始参数 (torch.Tensor)
optimizer: 优化器 (torch.optim.Optimizer)
n_iters: 迭代次数 (int)
返回:
X_arr: 每一步参数的变化轨迹 (numpy.ndarray)
"""
X_arr = [X.detach().numpy().copy()] # 初始化轨迹记录列表
for epoch in range(n_iters):
# 计算目标函数 y = X^T * W * X(二次型)
y = (X ** 2) @ w
y.backward() # 反向传播计算梯度
optimizer.step() # 更新参数
optimizer.zero_grad() # 清空梯度
X_arr.append(X.detach().numpy().copy()) # 记录当前参数
return np.array(X_arr) # 返回完整轨迹数组定义初始参数和超参数
X = torch.tensor([-7.0, 2.0], dtype=torch.float32, requires_grad=True)
w = torch.tensor([[0.05], [1.0]], dtype=torch.float32, requires_grad=True)
lr = 1e-2 # 学习率
n_iters = 500 # 迭代次数普通梯度下降 (SGD)
X_clone = X.clone().detach().requires_grad_(True)
optimizer_sgd = torch.optim.SGD([X_clone], lr=lr)
X_arr1 = gradient_descent(X_clone, optimizer_sgd, n_iters)动量法 (Momentum)
X_clone = X.clone().detach().requires_grad_(True)
optimizer_momentum = torch.optim.SGD([X_clone], lr=lr, momentum=0.9)
X_arr2 = gradient_descent(X_clone, optimizer_momentum, n_iters)绘制优化轨迹
plt.figure(figsize=(8, 6))
plt.plot(X_arr1[:, 0], X_arr1[:, 1], "r-", label="SGD", linewidth=2)
plt.plot(X_arr2[:, 0], X_arr2[:, 1], "b-", label="Momentum", linewidth=2)绘制目标函数的等高线
x1_grid, x2_grid = np.meshgrid(np.linspace(-7, 7, 100), np.linspace(-4, 4, 100))
y_grid = w.detach().numpy()[0, 0] * x1_grid2 + w.detach().numpy()[1, 0] * x2_grid2
plt.contour(x1_grid, x2_grid, y_grid, levels=30, colors="gray", alpha=0.7)图形美化
plt.xlabel("x1")
plt.ylabel("x2")
plt.title("Gradient Descent Trajectories with Contour Plot")
plt.legend()
plt.grid(True, linestyle="--", alpha=0.5)
plt.axis("equal") # 保持坐标轴比例一致
plt.tight_layout()
plt.show()

3. 学习率衰减:动态调整 "步长"
原理:学习率是参数更新的 "步长"------ 太大容易跑过最优解,太小收敛太慢。学习率衰减就是让前期用大步长快速接近最优解,后期用小步长精准收敛。
常见类型:
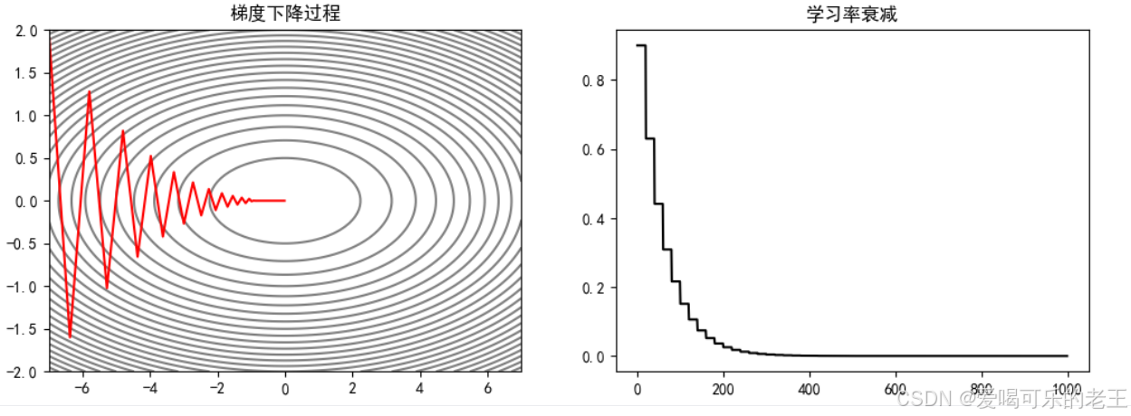
1)等间隔衰减:每隔固定 epoch(比如 20 轮),学习率按比例(比如 0.7)下降。
- torch.optim.lr_scheduler.StepLR(optimizer, step_size, gamma)来实现学习率的等间隔衰减。
- optimizer:要实现学习率衰减的优化器step_size:间隔
- gamma:衰减的比例
例如,使学习率每隔 20 epoch 衰减为之前的 0.7:
#等间隔衰减
import torch
import numpy as np
import matplotlib.pyplot as plt
#从(-7,2)出发
X = torch.tensor([-7, 2], dtype=torch.float32, requires_grad=True)
w = torch.tensor([[0.05], [1.0]], requires_grad=True)
lr = 0.9 #初始学习率
n_iters = 1000 #迭代次数
optimizer = torch.optim.SGD([X], lr=lr) #创建优化器
scheduler_lr = torch.optim.lr_scheduler.StepLR(optimizer, step_size=20, gamma=0.7) #学习率衰减
X_arr = X.detach().numpy().copy() #拷贝,避免修改原数据,记录优化过程
lr_list = [] #记录学习率
for epoch in range(n_iters):
y = X**2 @ w
y.backward() #反向传播
optimizer.step() #更新参数
optimizer.zero_grad() #清空梯度
# X.detach().numpy()表示获取张量的值,并转换为NumPy数组
X_arr = np.vstack([X_arr, X.detach().numpy()])#记录优化过程
lr_list.append(optimizer.param_groups[0]["lr"]) #记录学习率
scheduler_lr.step() #更新学习率
plt.rcParams["font.sans-serif"] = ["SimHei"] #设置字体
plt.rcParams["axes.unicode_minus"] = False #显示负号
fig,ax = plt.subplots(1,2,figsize=(12,4))
x1_grid, x2_grid = np.meshgrid(np.linspace(-7, 7, 100), np.linspace(-2,2, 100)) #生成等值线
y_grid = w.detach().numpy()[0, 0] * x1_grid**2 + w.detach().numpy()[1,0] * x2_grid**2
ax[0].contour(x1_grid, x2_grid, y_grid, levels=30, colors="gray")
ax[0].plot(X_arr[:, 0], X_arr[:, 1], "r")
ax[0].set_title("梯度下降过程")
ax[1].plot(lr_list,"k")
ax[1].set_title("学习率衰减")
plt.show()

2)指定间隔衰减:在特定 epoch(比如 10、50、200 轮)触发衰减。
- 可以通过 torch.optim.lr_scheduler.MultiStepLR(optimizer, milestones, gamma)来实现学习率的指定间隔衰减。
- optimizer:要实现学习率衰减的优化器milestones:指定衰减的间隔
- gamma:衰减的比例
例如,使学习率在 epoch 达到[10,50,200]时衰减为之前的 0.7:
#指定间隔衰减
import torch
import numpy as np
import matplotlib.pyplot as plt
#从(-7,2)出发
X = torch.tensor([-7, 2], dtype=torch.float32, requires_grad=True)
w = torch.tensor([[0.05], [1.0]], requires_grad=True)
lr = 0.9 #初始学习率
n_iters = 1000 #迭代次数
optimizer = torch.optim.SGD([X], lr=lr) #创建优化器
scheduler_lr = torch.optim.lr_scheduler.MultiStepLR(optimizer, milestones=[10,50,200], gamma=0.7) #学习率衰减
X_arr = X.detach().numpy().copy() #拷贝,避免修改原数据,记录优化过程
lr_list = [] #记录学习率
for epoch in range(n_iters):
y = X**2 @ w
y.backward() #反向传播
optimizer.step() #更新参数
optimizer.zero_grad() #清空梯度
# X.detach().numpy()表示获取张量的值,并转换为NumPy数组
X_arr = np.vstack([X_arr, X.detach().numpy()])#记录优化过程
lr_list.append(optimizer.param_groups[0]["lr"]) #记录学习率
scheduler_lr.step() #更新学习率
plt.rcParams["font.sans-serif"] = ["SimHei"] #设置字体
plt.rcParams["axes.unicode_minus"] = False #显示负号
fig,ax = plt.subplots(1,2,figsize=(12,4))
x1_grid, x2_grid = np.meshgrid(np.linspace(-7, 7, 100), np.linspace(-2,2, 100)) #生成等值线
y_grid = w.detach().numpy()[0, 0] * x1_grid**2 + w.detach().numpy()[1,0] * x2_grid**2
ax[0].contour(x1_grid, x2_grid, y_grid, levels=30, colors="gray")
ax[0].plot(X_arr[:, 0], X_arr[:, 1], "r")
ax[0].set_title("梯度下降过程")
ax[1].plot(lr_list,"k")
ax[1].set_title("学习率衰减")
plt.show()

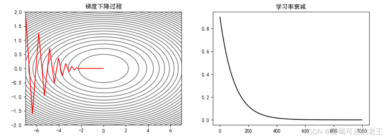
3)指数衰减:学习率按指数函数逐步减小,衰减更平滑。
- 可以通过 torch.optim.lr_scheduler.ExponentialLR(optimizer, gamma)来实现学习率的指数衰减。
- optimizer:要实现学习率衰减的优化器
- gamma:底数,学习率←学习率×gamma
例如,使学习率以 0.99 为底数,epoch 为指数衰减:
#指数衰减
import torch
import numpy as np
import matplotlib.pyplot as plt
#从(-7,2)出发
X = torch.tensor([-7, 2], dtype=torch.float32, requires_grad=True)
w = torch.tensor([[0.05], [1.0]], requires_grad=True)
lr = 0.9 #初始学习率
n_iters = 1000 #迭代次数
optimizer = torch.optim.SGD([X], lr=lr) #创建优化器
scheduler_lr = torch.optim.lr_scheduler.ExponentialLR(optimizer, gamma=0.99) #学习率衰减
X_arr = X.detach().numpy().copy() #拷贝,避免修改原数据,记录优化过程
lr_list = [] #记录学习率
for epoch in range(n_iters):
y = X**2 @ w
y.backward() #反向传播
optimizer.step() #更新参数
optimizer.zero_grad() #清空梯度
# X.detach().numpy()表示获取张量的值,并转换为NumPy数组
X_arr = np.vstack([X_arr, X.detach().numpy()])#记录优化过程
lr_list.append(optimizer.param_groups[0]["lr"]) #记录学习率
scheduler_lr.step() #更新学习率
plt.rcParams["font.sans-serif"] = ["SimHei"] #设置字体
plt.rcParams["axes.unicode_minus"] = False #显示负号
fig,ax = plt.subplots(1,2,figsize=(12,4))
x1_grid, x2_grid = np.meshgrid(np.linspace(-7, 7, 100), np.linspace(-2,2, 100)) #生成等值线
y_grid = w.detach().numpy()[0, 0] * x1_grid**2 + w.detach().numpy()[1,0] * x2_grid**2
ax[0].contour(x1_grid, x2_grid, y_grid, levels=30, colors="gray")
ax[0].plot(X_arr[:, 0], X_arr[:, 1], "r")
ax[0].set_title("梯度下降过程")
ax[1].plot(lr_list,"k")
ax[1].set_title("学习率衰减")
plt.show()

4. AdaGrad(自适应梯度):给每个参数 "定制步长"
- 原理:为每个参数单独调整学习率 ------ 频繁更新的参数(梯度大),步长自动变小;不常更新的参数(梯度小),步长自动变大。
- 特点:适合稀疏数据(部分参数频繁更新),但缺点是学习率会一直减小,后期可能完全停止更新。
5. RMSProp:改进版 AdaGrad
- 原理:解决 AdaGrad 学习率持续下降的问题,不累积所有历史梯度,而是逐渐 "遗忘" 早期梯度,只关注近期梯度的变化。
- 特点:学习率更稳定,收敛速度快,是常用的优化方法之一。
6. Adam:集大成者
-
原理:融合了 Momentum(动量)和 RMSProp(自适应步长)的优点,既考虑历史梯度方向,又为每个参数定制步长,还会对梯度进行修正。
-
特点:收敛快、稳定性强,几乎适用于所有场景,是实际应用中的首选。
import torch
import numpy as np
import matplotlib.pyplot as pltdef adam_manual(X, lr, betas, n_iters):
"""
手动实现Adam优化算法
参数:
X: 初始参数 (torch.Tensor)
lr: 学习率 (float)
betas: Adam超参数(beta1, beta2) (tuple)
n_iters: 迭代次数 (int)
返回:
X_arr: 每一步参数的变化轨迹 (numpy.ndarray)
"""
X_arr = [X.detach().numpy().copy()] # 初始化轨迹记录列表
V = torch.zeros_like(X) # 一阶矩估计
H = torch.zeros_like(X) # 二阶矩估计
beta1, beta2 = betasfor epoch in range(n_iters): # 计算梯度 grad = 2 * X * w.T grad.squeeze_() # 更新一阶矩估计和二阶矩估计 V = beta1 * V + (1 - beta1) * grad H = beta2 * H + (1 - beta2) * grad ** 2 # 偏差校正 V_hat = V / (1 - beta1 ** (epoch + 1)) H_hat = H / (1 - beta2 ** (epoch + 1)) # 更新参数 X.data -= lr * V_hat / (torch.sqrt(H_hat) + 1e-8) # 记录轨迹 X_arr.append(X.detach().numpy().copy()) return np.array(X_arr)def gradient_descent(X, optimizer, n_iters):
"""
使用优化器进行梯度下降
参数:
X: 初始参数 (torch.Tensor)
optimizer: 优化器 (torch.optim.Optimizer)
n_iters: 迭代次数 (int)
返回:
X_arr: 每一步参数的变化轨迹 (numpy.ndarray)
"""
X_arr = [X.detach().numpy().copy()] # 初始化轨迹记录列表
for _ in range(n_iters):
# 计算目标函数
y = (X ** 2) @ w
y.backward() # 反向传播optimizer.step() # 更新参数 optimizer.zero_grad() # 清空梯度 # 记录轨迹 X_arr.append(X.detach().numpy().copy()) return np.array(X_arr)定义初始参数和超参数
X = torch.tensor([-7.0, 2.0], dtype=torch.float32, requires_grad=True)
w = torch.tensor([[0.05], [1.0]], dtype=torch.float32, requires_grad=True)
lr = 1e-1 # 学习率
n_iters = 1000 # 迭代次数标准梯度下降 (SGD)
X_clone = X.clone().detach().requires_grad_(True)
optimizer_sgd = torch.optim.SGD([X_clone], lr=lr)
X_arr_sgd = gradient_descent(X_clone, optimizer_sgd, n_iters)
plt.plot(X_arr_sgd[:, 0], X_arr_sgd[:, 1], "r", label="SGD")PyTorch内置Adam优化器
X_clone = X.clone().detach().requires_grad_(True)
optimizer_adam = torch.optim.Adam([X_clone], lr=lr, betas=(0.9, 0.999))
X_arr_adam_builtin = gradient_descent(X_clone, optimizer_adam, n_iters)
plt.plot(X_arr_adam_builtin[:, 0], X_arr_adam_builtin[:, 1], "b", label="Adam (Built-in)")手动实现的Adam优化器
X_clone = X.clone().detach().requires_grad_(True)
X_arr_adam_manual = adam_manual(X_clone, lr=lr, betas=(0.9, 0.999), n_iters=n_iters)
plt.plot(X_arr_adam_manual[:, 0], X_arr_adam_manual[:, 1], c="orange", linestyle="--", linewidth=3, alpha=0.7, label="Adam (Manual)")绘制目标函数的等高线
x1_grid, x2_grid = np.meshgrid(np.linspace(-7, 7, 100), np.linspace(-4.5, 4.5, 100))
y_grid = w.detach().numpy()[0, 0] * x1_grid ** 2 + w.detach().numpy()[1, 0] * x2_grid ** 2
plt.contour(x1_grid, x2_grid, y_grid, levels=30, colors="gray", alpha=0.5)图形美化
plt.xlabel("x1")
plt.ylabel("x2")
plt.title("Optimization Trajectories Comparison")
plt.legend()
plt.grid(True, linestyle="--", alpha=0.5)
plt.axis("equal") # 保持坐标轴比例一致
plt.tight_layout()
plt.show()

三、通俗总结
- 新手入门:先试 Adam,大部分场景都能搞定;
- 对比实验:用 SGD 做基准,再用 Momentum 或 RMSProp 对比效果;
- 关键技巧:搭配学习率衰减,让模型后期收敛更精准;
- 核心逻辑:好的更新方法都是在 "快速接近最优解" 和 "精准收敛" 之间找平衡。