目 录
[++++摘++++ ++++要++++](#摘 要)
[++++1 前 言++++](#1 前 言)
[++++1.1++++ ++++研究背景与意义++++](#1.1 研究背景与意义)
[++++1.2 国内外现状研究++++](#1.2 国内外现状研究)
[++++1.3 主要研究内容++++](#1.3 主要研究内容)
[++++2 相关技术介绍++++](#2 相关技术介绍)
[++++2.1 Java语言++++](#2.1 Java语言)
[++++2.2 SpringBoot框架++++](#2.2 SpringBoot框架)
[++++2.3 B/S体系结构++++](#2.3 B/S体系结构)
[++++2.4 MySQL数据库++++](#2.4 MySQL数据库)
[++++3 系统分析++++](#3 系统分析)
[++++3.1 可行性分析++++](#3.1 可行性分析)
[++++3.1.1 技术可行性++++](#3.1.1 技术可行性)
[++++3.2 系统功能分析++++](#3.2 系统功能分析)
[++++3.2.1 功能性分析++++](#3.2.1 功能性分析)
[++++3.2.2 非功能性分析++++](#3.2.2 非功能性分析)
[++++3.3 系统用例分析++++](#3.3 系统用例分析)
[++++3.5 本章小结++++](#3.5 本章小结)
[++++4 系统总体设计++++](#4 系统总体设计)
[++++4.1 系统架构设计++++](#4.1 系统架构设计)
[++++4.2 系统功能模块设计++++](#4.2 系统功能模块设计)
[++++4.3 数据库设计++++](#4.3 数据库设计)
[++++4.3.1 数据库概念结构设计++++](#4.3.1 数据库概念结构设计)
[++++4.3.2 数据库逻辑结构设计++++](#4.3.2 数据库逻辑结构设计)
[++++4.4 本章小结++++](#4.4 本章小结)
[++++5 系统详细设计与实现++++](#5 系统详细设计与实现)
[++++5.1 用户功能模块++++](#5.1 用户功能模块)
[++++5.1.1 前台首页++++](#5.1.1 前台首页)
[++++5.1.2 用户注册++++](#5.1.2 用户注册)
[++++5.1.3 用户登录++++](#5.1.3 用户登录)
[++++5.1.4 景点信息++++](#5.1.4 景点信息)
[++++5.15 网站公告++++](#5.15 网站公告)
[++++5.2 管理员功能模块++++](#5.2 管理员功能模块)
[++++5.2.1 用户管理++++](#5.2.1 用户管理)
[++++5.2.2 系统管理++++](#5.2.2 系统管理)
[++++5.2.3 酒店信息管理++++](#5.2.3 酒店信息管理)
[++++5.2.4 景点信息管理++++](#5.2.4 景点信息管理)
[++++6++++ ++++系统测试++++](#6 系统测试)
[++++6.1 系统测试目的++++](#6.1 系统测试目的)
[++++6.2 功能测试用例++++](#6.2 功能测试用例)
[++++6.3 测试结果++++](#6.3 测试结果)
[++++结 论++++](#结 论)
[++++致 谢++++](#致 谢)
摘 要
随着信息技术的快速发展,旅游信息管理系统在提升旅游服务质量和效率方面扮演着越来越重要的角色。本文旨在介绍一个基于Java语言、Spring Boot框架和MySQL数据库开发的旅游信息管理系统。该系统旨在为旅游企业提供一个集成的解决方案,以管理旅游相关的信息和业务流程,包括客户预订、景点信息展示、酒店信息展示和客户服务等。
系统采用B/S架构,用户可以通过浏览器访问系统,实现旅游信息的实时查询和更新。后端使用Spring Boot框架,利用其轻量级和快速开发的特点,构建了系统的业务逻辑层,包括RESTful API的开发,以支持前后端分离的架构。MySQL数据库则负责存储系统的所有数据,包括用户信息、景点信息、订单数据等,确保数据的一致性和安全性。
该旅游信息管理系统的主要功能模块包括用户管理、景点信息管理、订单处理、支付集成、客户评价和数据分析等。系统还提供了一个后台管理界面,使管理员能够轻松管理景点信息、监控订单状态和处理客户审核。通过该系统,旅游企业能够提高工作效率,优化客户体验,并实现业务流程的自动化和数字化。
综上所述,该基于Spring Boot的旅游信息管理系统为旅游行业提供了一个高效、可靠和易于维护的解决方案,有助于旅游企业在竞争激烈的市场中保持领先地位。
关键词:旅游信息管理系统;Java语言;SpringBoot框架;MySQL数据库
Abstract
With the rapid development of information technology, tourism information management systems play an increasingly important role in improving the quality and efficiency of tourism services. This article aims to introduce a tourism information management system developed based on Java language, Spring Boot framework, and MySQL database. The system aims to provide an integrated solution for tourism enterprises to manage tourism related information and business processes, including customer bookings, attraction information displays, hotel bookings, and customer service.
The system adopts B/S architecture, and users can access the system through a browser to achieve real-time query and update of tourism information. The backend uses the Spring Boot framework, which leverages its lightweight and fast development features to build the system's business logic layer, including the development of RESTful APIs, to support a front-end and back-end separation architecture. The MySQL database is responsible for storing all system data, including user information, attraction information, order data, etc., to ensure data consistency and security.
The main functional modules of the tourism information management system include user management, attraction information management, order processing, payment integration, customer evaluation, and data analysis. The system also provides a backend management interface, allowing administrators to easily manage attraction information, monitor order status, and handle customer inquiries. Through this system, tourism enterprises can improve work efficiency, optimize customer experience, and achieve automation and digitization of business processes.
In summary, the tourism information management system based on Spring Boot provides an efficient, reliable, and easy to maintain solution for the tourism industry, which helps tourism enterprises maintain a leading position in the fiercely competitive market.
Keywords: tourism information management system; Java language; SpringBoot framework; MySQL database
1 前 言
-
- 研究背景与意义
随着经济的快速发展和人们生活水平的提高,旅游业已成为全球经济增长的重要驱动力。然而,传统的旅游管理方式面临着诸多挑战,如管理效率低下、用户体验不佳、功能不完善以及安全性隐患等问题。这些问题限制了旅游业的进一步发展和服务质量的提升。特别是在信息化时代背景下,人们对于旅游信息服务的需求日益增长,他们期望能够随时随地获取景点信息、酒店信息并享受个性化服务。因此,开发一个基于现代技术、能够提供高效、便捷服务的旅游信息管理系统显得尤为重要。
本系统旨在通过采用Java语言、Spring Boot框架和MySQL数据库,设计并实现一个旅游信息管理系统,以解决传统旅游管理中存在的问题,并提供更高效、系统化的管理方法。该系统将实现旅游信息的智能化、现代化管理,将旅游信息的运作模式从手工记录数据转变为网络信息查询管理,从而为现代管理人员的使用提供更多的便利和条件。通过该系统,旅游企业能够提高工作效率,优化客户体验,并实现业务流程的自动化和数字化。系统还将提供个性化服务,满足游客的个性化需求,优化景区管理与营销,从而在激烈的市场竞争中获得优势。
综上所述,基于SpringBoot的旅游信息管理系统的研究与开发,对于推动旅游业信息化进程、提升旅游服务质量、增强旅游企业竞争力具有重要的现实意义。
-
- 国内外现状研究
国内旅游信息管理系统的研究现状表明,我国在旅游信息化方面取得了一定的进展。国内旅游信息系统的研究历史可以追溯到改革开放后的80年代初,当时中科院建立了"微机国家旅游资源信息系统",并在1987年通过鉴定。随着社会经济的发展,人们对信息化的需求不断增加,旅游业作为服务性产业,对信息的需求也越来越高。国内旅游信息系统研究概述指出,国内旅游信息系统的研究涵盖了旅游多媒体信息系统、旅游管理系统、旅游规划系统等多个方面,并对各类旅游信息系统的功能、特点和研究状况进行了阐述。国内在智慧旅游系统的建设应用方面也有所实践,如南京市牛首山文化旅游区智慧旅游系统的建设,该系统涵盖了智慧服务、智慧营销、智慧管理等多个方面,提高了景区服务质量和管理效能。
国外研究现状方面,国外在旅游信息管理系统的研究中,更加注重技术的应用和创新。国外研究者们探讨了如何利用信息技术改进旅游信息的获取和管理,提出了许多创新性的方法和技术。例如,国外研究聚焦于如何通过网站质量影响游客访问目的地的行为,以及如何利用社交媒体等数字技术提升旅游目的地的竞争力和营销效果。国外研究还关注于智慧旅游目的地的智能创新政策、信息通信技术以及竞争生产力等,如Mariani等提出的目的地竞争生产力框架,有助于目的地管理者实现经济效益。国外研究也涉及到数字技术在酒店服务水平提升中的应用,如区块链技术等在酒店业中的应用,以及智能酒店系统的构建。
综上所述,国内外在旅游信息管理系统的研究上都有所进展,国内研究更侧重于系统的基础建设和应用实践,而国外研究则更注重技术的创新和应用,以及对旅游目的地竞争力和营销的影响。
1.3 主要研究内容
基于Spring Boot的旅游信息管理系统的主要研究内容,集中在利用Spring Boot框架的强大后端处理能力和Vue.js框架的前端交互优势,构建一个功能全面、操作便捷、用户体验优秀的旅游信息管理系统。研究将涵盖系统的架构设计、功能模块开发、数据库设计与优化、前后端交互实现等多个方面。具体而言,将深入研究如何通过Spring Boot实现高效的业务逻辑处理和数据访问,如何利用Vue.js构建用户界面,提升用户交互体验。同时,还将关注系统的安全性、稳定性和可扩展性,确保系统能够应对高并发访问和大数据量处理。研究还将探索如何整合旅游信息的信息资源,提供准确的景点介绍、酒店信息、门票价格等实时信息,以及便捷的在线预约、支付和取票服务,从而满足游客的个性化需求,提升旅游信息的服务质量和运营效率。
2 相关技术介绍
2.1 Java语言
在本研究中,Java语言是构建旅游信息管理系统的核心技术之一。主要使用Java语言开发后端系统,采用Spring Boot框架来实现业务逻辑和数据交互。Spring Boot简化了配置和开发过程,提供了一套开箱即用的解决方案,能够专注于业务功能的实现。同时,Java的多线程和并发处理能力,使平台能够高效处理大量用户请求和并发交易,保证系统的稳定性和响应速度。此外,Java语言的跨平台特性和丰富的类库支持,使得系统具有良好的可移植性和可扩展性,能够适应不同的操作环境和业务需求。总之,Java语言在本系统中的应用,为实现一个高效、安全、稳定的旅游信息管理系统提供了坚实的技术基础。
2.2 SpringBoot框架
在本研究中,Spring Boot框架被用于开发旅游信息管理系统的后端系统。Spring Boot是基于Spring框架的一款快速开发工具,提供了简化的配置和自动化的设置,极大地提高了开发效率。它通过"约定优于配置"的理念,减少了人员的配置工作,使得项目能够快速启动和运行。Spring Boot内置了嵌入式服务器(如Tomcat),无需进行复杂的服务器配置即可运行项目。此外,Spring Boot还支持微服务架构,方便系统的模块化开发和部署,提高了系统的可扩展性和维护性。通过Spring Boot能够快速构建出一个高效、稳定且具备良好扩展性的后端系统,满足旅游信息管理系统的复杂需求。
2.3 B/S体系结构
在本研究中,旅游信息管理系统采用了B/S(Browser/Server)体系结构。B/S结构是一种基于浏览器和服务器的网络架构模式,用户通过浏览器访问系统,无需安装客户端软件,极大地简化了用户操作和系统维护。B/S结构具有易于部署和维护、跨平台兼容、高扩展性、安全性等优点。通过采用B/S体系结构,本研究实现了一个高效、易用且可扩展的旅游信息管理系统。
2.4 MySQL数据库
在本研究中,MySQL数据库被用于存储和管理旅游信息管理系统的核心数据。作为一款开源的关系型数据库管理系统,MySQL以其高性能、可靠性和可扩展性著称。该平台利用MySQL来存储用户信息、景点信息、酒店信息和订单状态等数据,确保数据持久化和安全管理。MySQL支持复杂的SQL查询,能够快速检索大量数据,并通过事务处理功能保障数据操作的完整性和一致性。此外,MySQL的用户权限管理和数据加密特性进一步提升了数据的安全性和隐私保护能力。通过MySQL数据库的应用,本平台实现了高效的数据管理和安全保障,为用户提供了稳定可靠的使用体验。
3 系统分析
系统分析是对系统开发的可行性进行研究,分析功能需求以确保系统满足用户期望。系统用例设计将明确定义系统与外部用户的交互场景,系统流程规划则细化系统内部功能流程,确保系统各模块协调工作。通过系统分析,可以建立清晰的系统框架,明确系统目标和功能,为系统开发和实施奠定基础。
3.1 可行性分析
3.1.1 技术可行性
平台采用成熟且广泛应用的技术栈。后端开发使用Java语言和Spring Boot框架,这些技术在Web应用开发中具有良好的稳定性和扩展性。前端利用Vue.js框架,为用户提供直观、流畅的界面体验。数据管理方面,MySQL数据库支持高效的数据存储和复杂查询,确保数据的完整性和一致性。同时,B/S体系结构使得系统部署和维护更加简便,用户无需安装任何客户端,只需通过浏览器即可访问平台。
3.1.2经济可行性
项目开发成本控制良好,主要得益于使用了开源的技术栈,如Java、Spring Boot、MySQL和Vue.js。这些技术的使用减少了软件许可费用,降低了开发和维护成本。此外,系统设计灵活,可随着需求的增长逐步扩展功能和容量,避免了初期过高的资本投入。通过提供一个便捷、安全的平台,预计能够吸引大量用户参与,进而实现稳定的收入流,具备较高的投资回报潜力。
3.1.3市场可行性
市场可行性分析指出,基于SpringBoot的旅游信息管理系统在中国旅游市场中需求强劲。中国旅游市场的快速增长和信息技术的发展为该系统提供了广阔的应用前景。国家政策如《智慧旅游创新发展行动计划》的出台,进一步推动了旅游信息化建设,为旅游管理系统的发展提供了政策支持和市场动力。该系统的市场潜力巨大,具备实施的高可行性。
3.2 系统功能分析
3.2.1 功能性分析
基于Spring Boot的旅游信息管理系统,针对用户和管理员两大角色,设计了一系列功能丰富的模块。用户端功能主要集中在提升用户体验和便利性上,包括首页展示景点信息和酒店信息,网站公告和新闻资讯模块提供最新的旅游资讯,景点信息模块详细展示各景点的详细介绍和门票信息方便用户选择。我的账户和个人中心模块则为用户提供个性化的账户管理和个人信息管理功能,包括查看订房信息、酒店退款、购票信息、景点退款、票务订单、票务退款、旅游论坛、收藏和评论管理等。管理员端则侧重于全面的后台管理,后台首页提供系统概览,系统用户模块管理所有用户信息,酒店信息和酒店类型方便用户根据需求筛选酒店。订房信息和酒店退款确保订房流程的顺利进行并保障用户权益。景点类型管理和景点信息管理模块确保景点信息的准确性和完整性,购票信息和景点退款管理模块处理订单和退款申请。票务信息、票务订单和票务退款为售票提供数据支持并进行订单状态跟踪,确保退款的合理性和及时性。系统管理模块中的轮播图管理功能允许管理员更新首页轮播图,提升用户体验;网站公告管理模块发布重要通知;资源管理模块则负责新闻资讯的发布和分类管理,确保平台内容的丰富性和时效性。交流管理模块管理旅游论坛的内容和分类,维护论坛秩序,促进用户间的交流和信息共享。通过这些功能模块的设计,平台旨在为用户和管理员提供高效、便捷、全面的旅游信息和管理服务。具体功能分析如下:
(1)用户具体功能分析:
首页:用户登录后,首页展示了旅游信息管理系统的核心信息,包括景点信息、通知公告、新闻资讯等,为用户提供了一个直观的入口来浏览和查询旅游相关信息。
网站公告:此模块集中发布平台的最新通知、政策变动或重要提醒,确保用户能第一时间获取关键信息,提升用户的信息获取效率。
新闻资讯:提供最新的新闻资讯、目的地介绍、旅行攻略等信息,帮助用户做出旅行决策。用户可以浏览和搜索相关的新闻资讯,获取有用的旅行信息。
景点信息:景点信息:用户可以查看景点的详细信息,包括景点描述、开放时间、门票价格等,并进行购票操作。
旅游论坛:用户可以在论坛中发帖、回帖,与其他用户分享旅游经验、提问和交流,可以浏览和参与其他用户发布的帖子,提供点赞和评论功能。
酒店信息:用户可以查看酒店的详细信息,包括酒店名称、位置、星级、设施等,并进行预订操作。
票务信息:用户可以查询和管理票务信息,包括门票种类、价格、购买数量等,并进行购票和退票操作。
我的账户:用户可在此查看个人信息、修改密码、绑定支付方式等,确保账户安全和便捷使用。
个人中心:
订房信息:用户可以查看自己的订房订单信息,包括酒店名称、日期和支付状态。
酒店退款:用户可以申请酒店预订的退款,并查看退款状态和历史。
购票信息:用户可以查看自己的景点门票订单信息,包括购票的景点、日期和支付状态
景点退款:用户可以申请景点门票的退款,并查看退款状态和历史。
票务订单:用户可以查看和管理自己的票务订单,包括订单详情和状态更新。
票务退款:用户可以申请票务的退款,并查看退款状态和历史。
旅游论坛:用户可以在旅游论坛中参与讨论,分享经验,提问和交流。
收藏:用户可以收藏喜欢的酒店、景点和旅游资讯,方便日后查看。
评论管理:用户可以管理自己对酒店、景点和新闻资讯的评论,包括发表新评论和查看评论反馈。
(2)管理员具体功能分析:
后台首页:提供系统概览,包括实时数据监控、系统通知、快速操作入口等,帮助管理员快速了解系统状态和进行日常管理。
系统用户:管理平台用户的注册信息,包括用户审核、权限分配、用户状态管理等,确保系统的安全性和用户管理的有效性。
酒店信息管理:管理员可以添加、编辑、删除酒店的基本信息,包括酒店名称、位置、星级、设施等,以供用户查询和预订。
酒店类型管理:管理员对酒店进行分类管理,如经济型、豪华型等,方便用户根据需求筛选酒店。
订房信息管理:处理用户的订房请求,包括订单审核、状态更新、房间分配等,确保订房流程的顺利进行。
酒店退款管理:管理用户的退款请求,审核退款原因,处理退款事宜,保障用户权益。
景点信息管理:管理员可以管理和维护景点的详细信息,包括景点描述、开放时间、门票价格等,供用户查询和购票。
景点类型管理:管理员对景点进行分类,如自然风光、历史文化等,使用户能够根据兴趣选择旅游目的地。
购票信息管理:管理员管理用户的购票信息,包括门票种类、价格、购买数量等,确保购票流程的准确性。
景点退款管理:管理员处理用户因故无法游览景点时的退款请求,审核并执行退款操作。
票务信息管理:管理员可以维护票务的基本信息,包括票务种类、价格策略等,为售票提供数据支持。
票务订单管理:管理员处理用户的票务订单,包括订单审核、出票、订单状态跟踪等。
票务退款管理:管理员管理票务的退款流程,确保退款的合理性和及时性。
系统管理:管理员更新和管理网站首页的轮播图,展示重要信息或广告,吸引用户关注。
网站公告管理:管理员发布和管理网站公告,包括更新通知、维护信息、紧急消息等,确保用户及时获取最新信息。
资源管理:管理员发布和管理旅游相关的新闻资讯,包括资讯编辑、分类、发布等,为用户提供有价值的旅游信息。
交流管理:管理员管理旅游论坛的内容和分类,维护论坛秩序,促进用户间的交流和信息共享。
3.2.2 非功能性分析
非功能性分析旨在评估系统的非功能需求和性能要求。通过对性能、可靠性、安全性、可用性和扩展性等方面进行评估,确保平台能够满足用户和系统运行的要求。具体如下:
表2-1旅游信息管理系统非功能需求表
|--------------|--------------------------------------------------|
| 需求类型 | 描述 |
| 性能 | 系统应具有高性能,能够快速响应用户请求,保持稳定的性能水平,支持高并发访问和大规模数据处理。 |
| 可靠性 | 系统应具有高可靠性,确保系统稳定运行,防止系统故障和数据丢失,提供数据备份和恢复机制。 |
| 安全性 | 系统应具有高安全性,保护用户隐私信息和数据安全,采用加密传输技术、访问控制和身份验证机制。 |
| 可用性 | 系统应具有高可用性,保证系统全天候运行,最大限度减少系统故障和维护时间,提供灾备和故障转移功能。 |
| 易用性 | 系统应具有良好的易用性,用户界面设计友好,操作简单直观,提供清晰的指导和帮助文档。 |
| 可维护性 | 系统应具有良好的可维护性,易于维护和升级,提供模块化和结构化代码,方便开发人员进行维护和修改。 |
| 可扩展性 | 系统应具有良好的可扩展性,支持新增功能和模块的集成,具备良好的架构设计和扩展性能。 |
3.3 系统用例分析
系统用例分析是对系统中各个功能模块的用户需求和行为进行分析,以识别和描述不同的用户用例。通过系统用例分析,可以深入了解用户在平台上的操作流程和交互方式,为系统设计和开发提供指导,并确保平台能够满足用户的需求和期望。
(1)用户角色用例图如下图所示。

图3-1 用户角色用例图
(2)管理员角色用例图如下图所示。

图3-2 管理员角色用例图
3.4系统流程分析
3.4.1程序操作流程
用户访问平台网站,可以选择进行注册或登录操作。注册成功后,用户可以使用注册的账号登录平台。登录后的用户可以进入系统功能界面,使用自己权限内的功能操作。程序操作流程图如下图所示。

图3-3程序操作流程图
3.4.2登录流程
用户访问平台的网站,进入登录页面页面,入其用户名和密码,后端服务接收登录请求,验证用户提供的用户名和密码是否匹配数据库中存储的信息,验证通过即可登录成功。登录流程图如下图所示。

图3-4登录流程图
3.4.3注册流程
未有账号的用户可进入注册界面进行注册操作,填写注册表格,包括用户名、密码、电子邮件等必要信息。后台系统验证并保存用户提交的信息。分配唯一用户标识符。注册成功后,用户可以使用账号密码进行登录。用户注册流程图如下图所示。

图3-5注册流程图
3.5 本章小结
本章重点在对系统进行了可行性、功能需求、系统用例以及系统流程分析,旨在明确平台的功能要求。这些分析为系统的开发和测试提供了指导和标准,确保系统设计和实施符合用户需求。通过详细的分析,可以有效规划平台功能的实现方式,提供清晰的指引。同时,这些分析也有助于确保代码实现的质量和系统的稳定性,为系统的顺利上线和运行奠定基础。
4 系统总体设计
系统总体设计包括系统架构、数据库设计、用户界面设计等方面。通过三层架构模式,确保系统的可靠性和可扩展性。设计规范化的数据库结构,以存储和管理用户数据等信息。同时,注重用户界面的友好性和易用性,提供便捷的功能操作和良好的用户体验。总体设计的目标是实现一个稳定、安全、高效的系统,满足用户的需求。
4.1 系统架构设计
在系统架构设计中,我将确定系统的整体结构和组件之间的关系。这包括选择适当的架构风格,划分系统的层次结构,并定义各个模块的职责和交互方式。架构图如下图所示。

图4-1系统架构设计图
表示层(Presentation Layer):负责与用户进行交互,将系统的功能和数据以易于理解和操作的方式展示给用户。通常包括用户界面、页面设计和用户输入验证等。
业务逻辑层(Business Logic Layer):处理系统的核心业务逻辑,包括对用户请求的处理、业务规则的执行以及数据的处理和转换。它独立于表现层和数据层,实现了业务逻辑的封装和复用。
数据层(Data Layer):负责数据的存储、访问和管理,包括数据库和持久化机制。数据层提供了对数据的增删改查操作,并与业务逻辑层进行交互,使系统能够有效地存储和检索数据。
这三个层次相互独立,通过明确的接口和协议进行通信,实现了系统的模块化和可扩展性。表现层负责将用户的请求传递给业务逻辑层,业务逻辑层处理请求并返回结果,最后数据层负责与数据库交互并提供数据支持。这种分层架构有助于实现系统的可维护性、灵活性和可测试性。
4.2 系统功能模块设计
通过整体功能模块设计,我将根据需求分析的结果,将系统的功能划分为不同的模块。每个模块负责实现特定的功能,并与其他模块进行协作。我们将详细定义每个模块的输入、输出、处理逻辑和相互依赖关系。具体的功能模块图如图4-2所示。

图4-2 系统功能模块图
4.3 数据库设计
数据库设计是系统开发中至关重要的一环,它涉及到数据的组织、存储和管理。在数据库设计中,我将根据系统的需求设计数据库的概念结构和逻辑结构,包括定义实体、属性、关系和约束等。
4.3.1 数据库概念结构设计
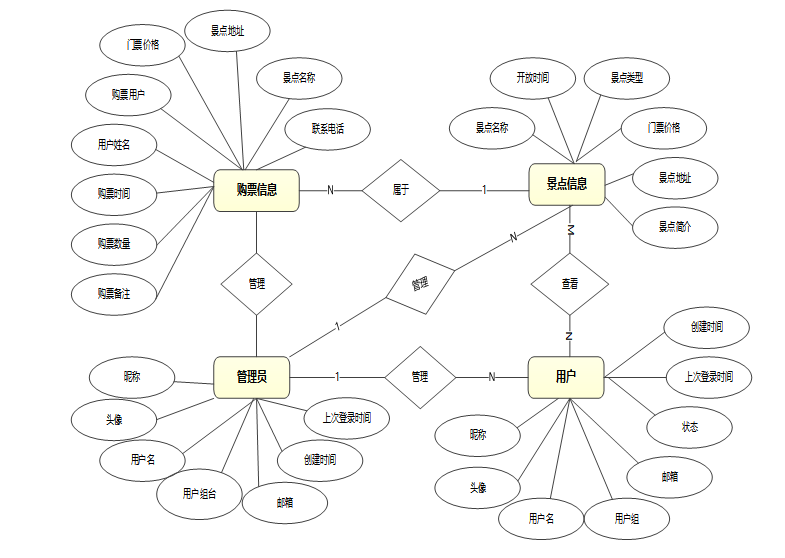
数据库概念结构设计主要涉及数据库的实体和实体之间的关系。通过实体-关系模型或者其他适当的模型,我将定义系统中涉及的各个实体以及它们之间的联系。下面我将罗列主要的实体属性图和系统E-R图。
- 注册用户实体属性如下图所示。

图4-3 注册用户实体属性图
- 酒店信息实体属性如下图所示。

图4-4 酒店信息实体属性图
- 景点信息属性如下图所示。

图4-5 景点信息实体属性图
下面是整个旅游信息管理系统中主要的数据库表总E-R实体关系图。

图4-6 系统总E-R关系图
4.3.2 数据库逻辑结构设计
数据库逻辑结构设计则是在概念结构的基础上,进行具体的数据库表设计。我们将定义每个表的结构、字段和约束,并建立表与表之间的关系。
表access_token (登陆访问时长)
|----|-------------|-----------|-------|-----|------|----|-------------------|------------|
| 编号 | 名称 | 数据类型 | 长度 | 小数位 | 允许空值 | 主键 | 默认值 | 说明 |
| 1 | token_id | int | 10 | 0 | N | Y | | 临时访问牌ID |
| 2 | token | varchar | 64 | 0 | Y | N | | 临时访问牌 |
| 3 | info | text | 65535 | 0 | Y | N | | |
| 4 | maxage | int | 10 | 0 | N | N | 2 | 最大寿命:默认2小时 |
| 5 | create_time | timestamp | 19 | 0 | N | N | CURRENT_TIMESTAMP | 创建时间: |
| 6 | update_time | timestamp | 19 | 0 | N | N | CURRENT_TIMESTAMP | 更新时间: |
| 7 | user_id | int | 10 | 0 | N | N | 0 | 用户编号: |
表article (文章:用于内容管理系统的文章)
|----|-------------|-----------|------------|-----|------|----|-------------------|------------------------------------|
| 编号 | 名称 | 数据类型 | 长度 | 小数位 | 允许空值 | 主键 | 默认值 | 说明 |
| 1 | article_id | mediumint | 8 | 0 | N | Y | | 文章id:[0,8388607] |
| 2 | title | varchar | 125 | 0 | N | Y | | 标题:[0,125]用于文章和html的title标签中 |
| 3 | type | varchar | 64 | 0 | N | N | 0 | 文章分类:[0,1000]用来搜索指定类型的文章 |
| 4 | hits | int | 10 | 0 | N | N | 0 | 点击数:[0,1000000000]访问这篇文章的人次 |
| 5 | praise_len | int | 10 | 0 | N | N | 0 | 点赞数 |
| 6 | create_time | timestamp | 19 | 0 | N | N | CURRENT_TIMESTAMP | 创建时间: |
| 7 | update_time | timestamp | 19 | 0 | N | N | CURRENT_TIMESTAMP | 更新时间: |
| 8 | source | varchar | 255 | 0 | Y | N | | 来源:[0,255]文章的出处 |
| 9 | url | varchar | 255 | 0 | Y | N | | 来源地址:[0,255]用于跳转到发布该文章的网站 |
| 10 | tag | varchar | 255 | 0 | Y | N | | 标签:[0,255]用于标注文章所属相关内容,多个标签用空格隔开 |
| 11 | content | longtext | 2147483647 | 0 | Y | N | | 正文:文章的主体内容 |
| 12 | img | varchar | 255 | 0 | Y | N | | 封面图 |
| 13 | description | text | 65535 | 0 | Y | N | | 文章描述 |
表article_type (文章分类)
|----|-------------|-----------|-------|-----|------|----|-------------------|-------------------------------------------|
| 编号 | 名称 | 数据类型 | 长度 | 小数位 | 允许空值 | 主键 | 默认值 | 说明 |
| 1 | type_id | smallint | 5 | 0 | N | Y | | 分类ID:[0,10000] |
| 2 | display | smallint | 5 | 0 | N | N | 100 | 显示顺序:[0,1000]决定分类显示的先后顺序 |
| 3 | name | varchar | 16 | 0 | N | N | | 分类名称:[2,16] |
| 4 | father_id | smallint | 5 | 0 | N | N | 0 | 上级分类ID:[0,32767] |
| 5 | description | varchar | 255 | 0 | Y | N | | 描述:[0,255]描述该分类的作用 |
| 6 | icon | text | 65535 | 0 | Y | N | | 分类图标: |
| 7 | url | varchar | 255 | 0 | Y | N | | 外链地址:[0,255]如果该分类是跳转到其他网站的情况下,就在该URL上设置 |
| 8 | create_time | timestamp | 19 | 0 | N | N | CURRENT_TIMESTAMP | 创建时间: |
| 9 | update_time | timestamp | 19 | 0 | N | N | CURRENT_TIMESTAMP | 更新时间: |
表auth (用户权限管理)
|----|----------------|-----------|-------|-----|------|----|-------------------|---------|
| 编号 | 名称 | 数据类型 | 长度 | 小数位 | 允许空值 | 主键 | 默认值 | 说明 |
| 1 | auth_id | int | 10 | 0 | N | Y | | 授权ID: |
| 2 | user_group | varchar | 64 | 0 | Y | N | | 用户组: |
| 3 | mod_name | varchar | 64 | 0 | Y | N | | 模块名: |
| 4 | table_name | varchar | 64 | 0 | Y | N | | 表名: |
| 5 | page_title | varchar | 255 | 0 | Y | N | | 页面标题: |
| 6 | path | varchar | 255 | 0 | Y | N | | 路由路径: |
| 7 | parent | varchar | 64 | 0 | Y | N | | 父级菜单 |
| 8 | parent_sort | int | 10 | 0 | N | N | 0 | 父级菜单排序 |
| 9 | position | varchar | 32 | 0 | Y | N | | 位置: |
| 10 | mode | varchar | 32 | 0 | N | N | _blank | 跳转方式: |
| 11 | add | tinyint | 3 | 0 | N | N | 1 | 是否可增加: |
| 12 | del | tinyint | 3 | 0 | N | N | 1 | 是否可删除: |
| 13 | set | tinyint | 3 | 0 | N | N | 1 | 是否可修改: |
| 14 | get | tinyint | 3 | 0 | N | N | 1 | 是否可查看: |
| 15 | field_add | text | 65535 | 0 | Y | N | | 添加字段: |
| 16 | field_set | text | 65535 | 0 | Y | N | | 修改字段: |
| 17 | field_get | text | 65535 | 0 | Y | N | | 查询字段: |
| 18 | table_nav_name | varchar | 500 | 0 | Y | N | | 跨表导航名称: |
| 19 | table_nav | varchar | 500 | 0 | Y | N | | 跨表导航: |
| 20 | option | text | 65535 | 0 | Y | N | | 配置: |
| 21 | create_time | timestamp | 19 | 0 | N | N | CURRENT_TIMESTAMP | 创建时间: |
| 22 | update_time | timestamp | 19 | 0 | N | N | CURRENT_TIMESTAMP | 更新时间: |
表booking_information (订房信息)
|----|--------------------------|-----------|-------|-----|------|----|-------------------|-----------------|
| 编号 | 名称 | 数据类型 | 长度 | 小数位 | 允许空值 | 主键 | 默认值 | 说明 |
| 1 | booking_information_id | int | 10 | 0 | N | Y | | 订房信息ID |
| 2 | user_account | int | 10 | 0 | Y | N | 0 | 用户账号 |
| 3 | user_name | varchar | 64 | 0 | Y | N | | 用户姓名 |
| 4 | contact_number | varchar | 64 | 0 | Y | N | | 联系电话 |
| 5 | identification_number | varchar | 64 | 0 | Y | N | | 证件号码 |
| 6 | hotel_name | varchar | 64 | 0 | Y | N | | 酒店名称 |
| 7 | hotel_location | varchar | 64 | 0 | Y | N | | 酒店地点 |
| 8 | hotel_prices | double | 9 | 2 | Y | N | 0.00 | 酒店价格 |
| 9 | number_of_reservations | double | 9 | 2 | Y | N | 0.00 | 预订数量 |
| 10 | reservation_time | date | 10 | 0 | Y | N | | 预定时间 |
| 11 | number_of_guests | double | 9 | 2 | Y | N | 0.00 | 入住人数 |
| 12 | stay_days | double | 9 | 2 | Y | N | 0.00 | 入住天数 |
| 13 | total_price | double | 9 | 2 | Y | N | 0.00 | 合计总价 |
| 14 | details_and_introduction | text | 65535 | 0 | Y | N | | 详情简介 |
| 15 | examine_state | varchar | 16 | 0 | N | N | 未审核 | 审核状态 |
| 16 | examine_reply | varchar | 16 | 0 | Y | N | | 审核回复 |
| 17 | pay_state | varchar | 16 | 0 | N | N | 未支付 | 支付状态 |
| 18 | pay_type | varchar | 16 | 0 | Y | N | | 支付类型: 微信、支付宝、网银 |
| 19 | hotel_refund_limit_times | int | 10 | 0 | N | N | 0 | 申请退款限制次数 |
| 20 | create_time | datetime | 19 | 0 | N | N | CURRENT_TIMESTAMP | 创建时间 |
| 21 | update_time | timestamp | 19 | 0 | N | N | CURRENT_TIMESTAMP | 更新时间 |
| 22 | source_table | varchar | 255 | 0 | Y | N | | 来源表 |
| 23 | source_id | int | 10 | 0 | Y | N | | 来源ID |
| 24 | source_user_id | int | 10 | 0 | Y | N | | 来源用户 |
表code_token
|----|---------------|-----------|-----|-----|------|----|-------------------|-------|
| 编号 | 名称 | 数据类型 | 长度 | 小数位 | 允许空值 | 主键 | 默认值 | 说明 |
| 1 | code_token_id | int | 10 | 0 | N | Y | | |
| 2 | token | varchar | 255 | 0 | Y | N | | |
| 3 | code | varchar | 255 | 0 | Y | N | | 验证码 |
| 4 | expire_time | timestamp | 19 | 0 | N | N | CURRENT_TIMESTAMP | 失效时间 |
| 5 | create_time | timestamp | 19 | 0 | N | N | CURRENT_TIMESTAMP | 创建时间 |
| 6 | update_time | timestamp | 19 | 0 | N | N | CURRENT_TIMESTAMP | 更新时间: |
表collect (收藏)
|----|--------------|-----------|-----|-----|------|----|-------------------|--------|
| 编号 | 名称 | 数据类型 | 长度 | 小数位 | 允许空值 | 主键 | 默认值 | 说明 |
| 1 | collect_id | int | 10 | 0 | N | Y | | 收藏ID: |
| 2 | user_id | int | 10 | 0 | N | N | 0 | 收藏人ID: |
| 3 | source_table | varchar | 255 | 0 | Y | N | | 来源表: |
| 4 | source_field | varchar | 255 | 0 | Y | N | | 来源字段: |
| 5 | source_id | int | 10 | 0 | N | N | 0 | 来源ID: |
| 6 | title | varchar | 255 | 0 | Y | N | | 标题: |
| 7 | img | varchar | 255 | 0 | Y | N | | 封面: |
| 8 | create_time | timestamp | 19 | 0 | N | N | CURRENT_TIMESTAMP | 创建时间: |
| 9 | update_time | timestamp | 19 | 0 | N | N | CURRENT_TIMESTAMP | 更新时间: |
表comment (评论)
|----|--------------|-----------|------------|-----|------|----|-------------------|----------------|
| 编号 | 名称 | 数据类型 | 长度 | 小数位 | 允许空值 | 主键 | 默认值 | 说明 |
| 1 | comment_id | int | 10 | 0 | N | Y | | 评论ID: |
| 2 | user_id | int | 10 | 0 | N | N | 0 | 评论人ID: |
| 3 | reply_to_id | int | 10 | 0 | N | N | 0 | 回复评论ID:空为0 |
| 4 | content | longtext | 2147483647 | 0 | Y | N | | 内容: |
| 5 | nickname | varchar | 255 | 0 | Y | N | | 昵称: |
| 6 | avatar | varchar | 255 | 0 | Y | N | | 头像地址:[0,255] |
| 7 | create_time | timestamp | 19 | 0 | N | N | CURRENT_TIMESTAMP | 创建时间: |
| 8 | update_time | timestamp | 19 | 0 | N | N | CURRENT_TIMESTAMP | 更新时间: |
| 9 | source_table | varchar | 255 | 0 | Y | N | | 来源表: |
| 10 | source_field | varchar | 255 | 0 | Y | N | | 来源字段: |
| 11 | source_id | int | 10 | 0 | N | N | 0 | 来源ID: |
表forum (论坛)
|----|-------------|-----------|------------|-----|------|----|-------------------|-----------------------------|
| 编号 | 名称 | 数据类型 | 长度 | 小数位 | 允许空值 | 主键 | 默认值 | 说明 |
| 1 | forum_id | mediumint | 8 | 0 | N | Y | | 论坛id |
| 2 | display | smallint | 5 | 0 | N | N | 100 | 排序 |
| 3 | user_id | mediumint | 8 | 0 | N | N | 0 | 用户ID |
| 4 | nickname | varchar | 16 | 0 | Y | N | | 昵称:[0,16] |
| 5 | praise_len | int | 10 | 0 | Y | N | 0 | 点赞数 |
| 6 | hits | int | 10 | 0 | N | N | 0 | 访问数 |
| 7 | title | varchar | 125 | 0 | N | N | | 标题 |
| 8 | keywords | varchar | 125 | 0 | Y | N | | 关键词 |
| 9 | description | varchar | 255 | 0 | Y | N | | 描述 |
| 10 | url | varchar | 255 | 0 | Y | N | | 来源地址 |
| 11 | tag | varchar | 255 | 0 | Y | N | | 标签 |
| 12 | img | text | 65535 | 0 | Y | N | | 封面图 |
| 13 | content | longtext | 2147483647 | 0 | Y | N | | 正文 |
| 14 | create_time | timestamp | 19 | 0 | N | N | CURRENT_TIMESTAMP | 创建时间: |
| 15 | update_time | timestamp | 19 | 0 | N | N | CURRENT_TIMESTAMP | 更新时间: |
| 16 | avatar | varchar | 255 | 0 | Y | N | | 发帖人头像: |
| 17 | type | varchar | 64 | 0 | N | N | 0 | 论坛分类:[0,1000]用来搜索指定类型的论坛帖 |
| 18 | istop | int | 10 | 0 | N | N | 0 | 是否置顶 |
表forum_type (论坛分类)
|----|-------------|-----------|-----|-----|------|----|-------------------|-------------------------------------------|
| 编号 | 名称 | 数据类型 | 长度 | 小数位 | 允许空值 | 主键 | 默认值 | 说明 |
| 1 | type_id | smallint | 5 | 0 | N | Y | | 分类ID:[0,10000] |
| 2 | name | varchar | 16 | 0 | N | N | | 分类名称:[2,16] |
| 3 | description | varchar | 255 | 0 | Y | N | | 描述:[0,255]描述该分类的作用 |
| 4 | url | varchar | 255 | 0 | Y | N | | 外链地址:[0,255]如果该分类是跳转到其他网站的情况下,就在该URL上设置 |
| 5 | father_id | smallint | 5 | 0 | N | N | 0 | 上级分类ID:[0,32767] |
| 6 | icon | varchar | 255 | 0 | Y | N | | 分类图标: |
| 7 | create_time | timestamp | 19 | 0 | N | N | CURRENT_TIMESTAMP | 创建时间: |
| 8 | update_time | timestamp | 19 | 0 | N | N | CURRENT_TIMESTAMP | 更新时间: |
表hits (用户点击)
|----|--------------|-----------|-----|-----|------|----|-------------------|-------|
| 编号 | 名称 | 数据类型 | 长度 | 小数位 | 允许空值 | 主键 | 默认值 | 说明 |
| 1 | hits_id | int | 10 | 0 | N | Y | | 点赞ID: |
| 2 | user_id | int | 10 | 0 | N | N | 0 | 点赞人: |
| 3 | create_time | timestamp | 19 | 0 | N | N | CURRENT_TIMESTAMP | 创建时间: |
| 4 | update_time | timestamp | 19 | 0 | N | N | CURRENT_TIMESTAMP | 更新时间: |
| 5 | source_table | varchar | 255 | 0 | Y | N | | 来源表: |
| 6 | source_field | varchar | 255 | 0 | Y | N | | 来源字段: |
| 7 | source_id | int | 10 | 0 | N | N | 0 | 来源ID: |
表hotel_information (酒店信息)
|----|---------------------------------|-----------|------------|-----|------|----|-------------------|----------|
| 编号 | 名称 | 数据类型 | 长度 | 小数位 | 允许空值 | 主键 | 默认值 | 说明 |
| 1 | hotel_information_id | int | 10 | 0 | N | Y | | 酒店信息ID |
| 2 | hotel_name | varchar | 64 | 0 | N | N | | 酒店名称 |
| 3 | hotel_location | varchar | 64 | 0 | Y | N | | 酒店地点 |
| 4 | hotel_star_rating | varchar | 64 | 0 | Y | N | | 酒店星级 |
| 5 | hotel_type | varchar | 64 | 0 | Y | N | | 酒店类型 |
| 6 | hotel_pictures | varchar | 255 | 0 | Y | N | | 酒店图片 |
| 7 | hotel_prices | double | 9 | 2 | Y | N | 0.00 | 酒店价格 |
| 8 | number_of_rooms | double | 9 | 2 | Y | N | 0.00 | 房间数量 |
| 9 | location_of_attractions | varchar | 64 | 0 | Y | N | | 所在景点 |
| 10 | hotel_introduction | longtext | 2147483647 | 0 | Y | N | | 酒店简介 |
| 11 | hits | int | 10 | 0 | N | N | 0 | 点击数 |
| 12 | praise_len | int | 10 | 0 | N | N | 0 | 点赞数 |
| 13 | booking_information_limit_times | int | 10 | 0 | N | N | 0 | 预约订房限制次数 |
| 14 | create_time | datetime | 19 | 0 | N | N | CURRENT_TIMESTAMP | 创建时间 |
| 15 | update_time | timestamp | 19 | 0 | N | N | CURRENT_TIMESTAMP | 更新时间 |
表hotel_refund (酒店退款)
|----|-----------------------|-----------|-------|-----|------|----|-------------------|--------|
| 编号 | 名称 | 数据类型 | 长度 | 小数位 | 允许空值 | 主键 | 默认值 | 说明 |
| 1 | hotel_refund_id | int | 10 | 0 | N | Y | | 酒店退款ID |
| 2 | refund_user | int | 10 | 0 | Y | N | 0 | 退款用户 |
| 3 | user_name | varchar | 64 | 0 | Y | N | | 用户姓名 |
| 4 | contact_number | varchar | 64 | 0 | Y | N | | 联系电话 |
| 5 | identification_number | varchar | 64 | 0 | Y | N | | 证件号码 |
| 6 | hotel_name | varchar | 64 | 0 | Y | N | | 酒店名称 |
| 7 | hotel_location | varchar | 64 | 0 | Y | N | | 酒店地点 |
| 8 | refund_time | datetime | 19 | 0 | Y | N | | 退款时间 |
| 9 | reason_for_refund | varchar | 64 | 0 | Y | N | | 退款原因 |
| 10 | refund_remarks | text | 65535 | 0 | Y | N | | 退款备注 |
| 11 | examine_state | varchar | 16 | 0 | N | N | 未审核 | 审核状态 |
| 12 | create_time | datetime | 19 | 0 | N | N | CURRENT_TIMESTAMP | 创建时间 |
| 13 | update_time | timestamp | 19 | 0 | N | N | CURRENT_TIMESTAMP | 更新时间 |
| 14 | source_table | varchar | 255 | 0 | Y | N | | 来源表 |
| 15 | source_id | int | 10 | 0 | Y | N | | 来源ID |
| 16 | source_user_id | int | 10 | 0 | Y | N | | 来源用户 |
表hotel_type (酒店类型)
|----|---------------|-----------|----|-----|------|----|-------------------|--------|
| 编号 | 名称 | 数据类型 | 长度 | 小数位 | 允许空值 | 主键 | 默认值 | 说明 |
| 1 | hotel_type_id | int | 10 | 0 | N | Y | | 酒店类型ID |
| 2 | hotel_type | varchar | 64 | 0 | Y | N | | 酒店类型 |
| 3 | create_time | datetime | 19 | 0 | N | N | CURRENT_TIMESTAMP | 创建时间 |
| 4 | update_time | timestamp | 19 | 0 | N | N | CURRENT_TIMESTAMP | 更新时间 |
表notice (公告)
|----|-------------|-----------|------------|-----|------|----|-------------------|-------|
| 编号 | 名称 | 数据类型 | 长度 | 小数位 | 允许空值 | 主键 | 默认值 | 说明 |
| 1 | notice_id | mediumint | 8 | 0 | N | Y | | 公告id: |
| 2 | title | varchar | 125 | 0 | N | N | | 标题: |
| 3 | content | longtext | 2147483647 | 0 | Y | N | | 正文: |
| 4 | create_time | timestamp | 19 | 0 | N | N | CURRENT_TIMESTAMP | 创建时间: |
| 5 | update_time | timestamp | 19 | 0 | N | N | CURRENT_TIMESTAMP | 更新时间: |
表praise (点赞)
|----|--------------|-----------|-----|-----|------|----|-------------------|----------------|
| 编号 | 名称 | 数据类型 | 长度 | 小数位 | 允许空值 | 主键 | 默认值 | 说明 |
| 1 | praise_id | int | 10 | 0 | N | Y | | 点赞ID: |
| 2 | user_id | int | 10 | 0 | N | N | 0 | 点赞人: |
| 3 | create_time | timestamp | 19 | 0 | N | N | CURRENT_TIMESTAMP | 创建时间: |
| 4 | update_time | timestamp | 19 | 0 | N | N | CURRENT_TIMESTAMP | 更新时间: |
| 5 | source_table | varchar | 255 | 0 | Y | N | | 来源表: |
| 6 | source_field | varchar | 255 | 0 | Y | N | | 来源字段: |
| 7 | source_id | int | 10 | 0 | N | N | 0 | 来源ID: |
| 8 | status | bit | 1 | 0 | N | N | 1 | 点赞状态:1为点赞,0已取消 |
表refund_for_tourist_attractions (景点退款)
|----|-----------------------------------|-----------|-------|-----|------|----|-------------------|--------|
| 编号 | 名称 | 数据类型 | 长度 | 小数位 | 允许空值 | 主键 | 默认值 | 说明 |
| 1 | refund_for_tourist_attractions_id | int | 10 | 0 | N | Y | | 景点退款ID |
| 2 | refund_user | int | 10 | 0 | Y | N | 0 | 退款用户 |
| 3 | user_name | varchar | 64 | 0 | Y | N | | 用户姓名 |
| 4 | contact_number | varchar | 64 | 0 | Y | N | | 联系电话 |
| 5 | scenic_spot_name | varchar | 64 | 0 | Y | N | | 景点名称 |
| 6 | ticket_purchase_time | varchar | 64 | 0 | Y | N | | 购票时间 |
| 7 | refund_time | datetime | 19 | 0 | Y | N | | 退款时间 |
| 8 | reason_for_refund | varchar | 64 | 0 | Y | N | | 退款原因 |
| 9 | refund_remarks | text | 65535 | 0 | Y | N | | 退款备注 |
| 10 | examine_state | varchar | 16 | 0 | N | N | 未审核 | 审核状态 |
| 11 | create_time | datetime | 19 | 0 | N | N | CURRENT_TIMESTAMP | 创建时间 |
| 12 | update_time | timestamp | 19 | 0 | N | N | CURRENT_TIMESTAMP | 更新时间 |
| 13 | source_table | varchar | 255 | 0 | Y | N | | 来源表 |
| 14 | source_id | int | 10 | 0 | Y | N | | 来源ID |
| 15 | source_user_id | int | 10 | 0 | Y | N | | 来源用户 |
表registered_user (注册用户)
|----|-----------------------|-----------|-----|-----|------|----|-------------------|--------|
| 编号 | 名称 | 数据类型 | 长度 | 小数位 | 允许空值 | 主键 | 默认值 | 说明 |
| 1 | registered_user_id | int | 10 | 0 | N | Y | | 注册用户ID |
| 2 | user_name | varchar | 64 | 0 | Y | N | | 用户姓名 |
| 3 | user_age | double | 9 | 2 | Y | N | 0.00 | 用户年龄 |
| 4 | user_gender | varchar | 64 | 0 | Y | N | | 用户性别 |
| 5 | contact_number | varchar | 16 | 0 | Y | N | | 联系电话 |
| 6 | identification_number | varchar | 255 | 0 | Y | N | | 证件号码 |
| 7 | examine_state | varchar | 16 | 0 | N | N | 已通过 | 审核状态 |
| 8 | user_id | int | 10 | 0 | N | N | 0 | 用户ID |
| 9 | create_time | datetime | 19 | 0 | N | N | CURRENT_TIMESTAMP | 创建时间 |
| 10 | update_time | timestamp | 19 | 0 | N | N | CURRENT_TIMESTAMP | 更新时间 |
表scenic_spot_information (景点信息)
|----|-----------------------------------------|-----------|------------|-----|------|----|-------------------|----------|
| 编号 | 名称 | 数据类型 | 长度 | 小数位 | 允许空值 | 主键 | 默认值 | 说明 |
| 1 | scenic_spot_information_id | int | 10 | 0 | N | Y | | 景点信息ID |
| 2 | scenic_spot_name | varchar | 64 | 0 | N | N | | 景点名称 |
| 3 | scenic_spot_address | varchar | 64 | 0 | Y | N | | 景点地址 |
| 4 | scenic_spot_pictures | varchar | 255 | 0 | Y | N | | 景点图片 |
| 5 | types_of_tourist_attractions | varchar | 64 | 0 | Y | N | | 景点类型 |
| 6 | opening_hours | varchar | 64 | 0 | Y | N | | 开放时间 |
| 7 | ticket_surplus | double | 9 | 2 | Y | N | 0.00 | 门票余量 |
| 8 | ticket_price | double | 9 | 2 | Y | N | 0.00 | 门票价格 |
| 9 | tourist_route | text | 65535 | 0 | Y | N | | 旅游路线 |
| 10 | introduction_to_scenic_spots | longtext | 2147483647 | 0 | Y | N | | 景点简介 |
| 11 | hits | int | 10 | 0 | N | N | 0 | 点击数 |
| 12 | praise_len | int | 10 | 0 | N | N | 0 | 点赞数 |
| 13 | ticket_purchase_information_limit_times | int | 10 | 0 | N | N | 0 | 购买门票限制次数 |
| 14 | create_time | datetime | 19 | 0 | N | N | CURRENT_TIMESTAMP | 创建时间 |
| 15 | update_time | timestamp | 19 | 0 | N | N | CURRENT_TIMESTAMP | 更新时间 |
表schedule (日程管理)
|----|----------------|----------|-----|-----|------|----|-----|------------------|
| 编号 | 名称 | 数据类型 | 长度 | 小数位 | 允许空值 | 主键 | 默认值 | 说明 |
| 1 | schedule_id | smallint | 5 | 0 | N | Y | | 日程ID:[0,32767] |
| 2 | content | varchar | 255 | 0 | Y | N | | 日程内容 |
| 3 | scheduled_time | datetime | 19 | 0 | Y | N | | 计划时间 |
| 4 | user_id | int | 10 | 0 | N | N | | 用户id |
| 5 | create_time | datetime | 19 | 0 | Y | N | | 创建时间 |
| 6 | update_time | datetime | 19 | 0 | Y | N | | 更新时间 |
表score (评分)
|----|--------------|-----------|-----|-----|------|----|-------------------|-------|
| 编号 | 名称 | 数据类型 | 长度 | 小数位 | 允许空值 | 主键 | 默认值 | 说明 |
| 1 | score_id | int | 10 | 0 | N | Y | | 评分ID: |
| 2 | user_id | int | 10 | 0 | N | N | 0 | 评分人: |
| 3 | nickname | varchar | 64 | 0 | Y | N | | 昵称: |
| 4 | score_num | double | 5 | 2 | N | N | 0.00 | 评分: |
| 5 | create_time | timestamp | 19 | 0 | N | N | CURRENT_TIMESTAMP | 创建时间: |
| 6 | update_time | timestamp | 19 | 0 | N | N | CURRENT_TIMESTAMP | 更新时间: |
| 7 | source_table | varchar | 255 | 0 | Y | N | | 来源表: |
| 8 | source_field | varchar | 255 | 0 | Y | N | | 来源字段: |
| 9 | source_id | int | 10 | 0 | N | N | 0 | 来源ID: |
表slides (轮播图)
|----|-------------|-----------|-----|-----|------|----|-------------------|--------|
| 编号 | 名称 | 数据类型 | 长度 | 小数位 | 允许空值 | 主键 | 默认值 | 说明 |
| 1 | slides_id | int | 10 | 0 | N | Y | | 轮播图ID: |
| 2 | title | varchar | 64 | 0 | Y | N | | 标题: |
| 3 | content | varchar | 255 | 0 | Y | N | | 内容: |
| 4 | url | varchar | 255 | 0 | Y | N | | 链接: |
| 5 | img | varchar | 255 | 0 | Y | N | | 轮播图: |
| 6 | hits | int | 10 | 0 | N | N | 0 | 点击量: |
| 7 | create_time | timestamp | 19 | 0 | N | N | CURRENT_TIMESTAMP | 创建时间: |
| 8 | update_time | timestamp | 19 | 0 | N | N | CURRENT_TIMESTAMP | 更新时间: |
表ticket_information (票务信息)
|----|--------------------------|-----------|------------|-----|------|----|-------------------|----------|
| 编号 | 名称 | 数据类型 | 长度 | 小数位 | 允许空值 | 主键 | 默认值 | 说明 |
| 1 | ticket_information_id | int | 10 | 0 | N | Y | | 票务信息ID |
| 2 | ticket_number | varchar | 64 | 0 | Y | N | | 票务编号 |
| 3 | ticket_picture | varchar | 255 | 0 | Y | N | | 车票图片 |
| 4 | ticket_prices | double | 9 | 2 | Y | N | 0.00 | 车票价格 |
| 5 | number_of_tickets | double | 9 | 2 | Y | N | 0.00 | 车票数量 |
| 6 | departure_location | varchar | 64 | 0 | Y | N | | 发车地点 |
| 7 | route_location | varchar | 64 | 0 | Y | N | | 途径地点 |
| 8 | arrival_location | varchar | 64 | 0 | Y | N | | 到达地点 |
| 9 | departure_time | varchar | 64 | 0 | Y | N | | 发车时间 |
| 10 | arrival_time | varchar | 64 | 0 | Y | N | | 到达时间 |
| 11 | details_introduction | longtext | 2147483647 | 0 | Y | N | | 详情介绍 |
| 12 | hits | int | 10 | 0 | N | N | 0 | 点击数 |
| 13 | praise_len | int | 10 | 0 | N | N | 0 | 点赞数 |
| 14 | ticket_order_limit_times | int | 10 | 0 | N | N | 0 | 购买车票限制次数 |
| 15 | create_time | datetime | 19 | 0 | N | N | CURRENT_TIMESTAMP | 创建时间 |
| 16 | update_time | timestamp | 19 | 0 | N | N | CURRENT_TIMESTAMP | 更新时间 |
表ticket_order (票务订单)
|----|-------------------------------|-----------|-------|-----|------|----|-------------------|-----------------|
| 编号 | 名称 | 数据类型 | 长度 | 小数位 | 允许空值 | 主键 | 默认值 | 说明 |
| 1 | ticket_order_id | int | 10 | 0 | N | Y | | 票务订单ID |
| 2 | ticket_number | varchar | 64 | 0 | Y | N | | 票务编号 |
| 3 | ticket_purchasing_users | int | 10 | 0 | Y | N | 0 | 购票用户 |
| 4 | user_name | varchar | 64 | 0 | Y | N | | 用户姓名 |
| 5 | contact_number | varchar | 64 | 0 | Y | N | | 联系电话 |
| 6 | identification_number | varchar | 64 | 0 | Y | N | | 证件号码 |
| 7 | ticket_prices | varchar | 64 | 0 | Y | N | | 车票价格 |
| 8 | number_of_tickets | varchar | 64 | 0 | Y | N | | 车票数量 |
| 9 | ticket_purchase_time | datetime | 19 | 0 | Y | N | | 购票时间 |
| 10 | quantity_of_tickets_purchased | double | 9 | 2 | Y | N | 0.00 | 购票数量 |
| 11 | total_price | double | 9 | 2 | Y | N | 0.00 | 合计总价 |
| 12 | remarks_details | text | 65535 | 0 | Y | N | | 备注详情 |
| 13 | examine_state | varchar | 16 | 0 | N | N | 未审核 | 审核状态 |
| 14 | examine_reply | varchar | 16 | 0 | Y | N | | 审核回复 |
| 15 | pay_state | varchar | 16 | 0 | N | N | 未支付 | 支付状态 |
| 16 | pay_type | varchar | 16 | 0 | Y | N | | 支付类型: 微信、支付宝、网银 |
| 17 | ticket_refund_limit_times | int | 10 | 0 | N | N | 0 | 申请退款限制次数 |
| 18 | create_time | datetime | 19 | 0 | N | N | CURRENT_TIMESTAMP | 创建时间 |
| 19 | update_time | timestamp | 19 | 0 | N | N | CURRENT_TIMESTAMP | 更新时间 |
| 20 | source_table | varchar | 255 | 0 | Y | N | | 来源表 |
| 21 | source_id | int | 10 | 0 | Y | N | | 来源ID |
| 22 | source_user_id | int | 10 | 0 | Y | N | | 来源用户 |
表ticket_purchase_information (购票信息)
|----|--------------------------------------------|-----------|-------|-----|------|----|-------------------|-----------------|
| 编号 | 名称 | 数据类型 | 长度 | 小数位 | 允许空值 | 主键 | 默认值 | 说明 |
| 1 | ticket_purchase_information_id | int | 10 | 0 | N | Y | | 购票信息ID |
| 2 | ticket_purchasing_users | int | 10 | 0 | Y | N | 0 | 购票用户 |
| 3 | user_name | varchar | 64 | 0 | Y | N | | 用户姓名 |
| 4 | contact_number | varchar | 64 | 0 | Y | N | | 联系电话 |
| 5 | scenic_spot_name | varchar | 64 | 0 | Y | N | | 景点名称 |
| 6 | scenic_spot_address | varchar | 64 | 0 | Y | N | | 景点地址 |
| 7 | ticket_price | varchar | 64 | 0 | Y | N | | 门票价格 |
| 8 | ticket_purchase_time | date | 10 | 0 | Y | N | | 购票时间 |
| 9 | quantity_of_tickets_purchased | double | 9 | 2 | Y | N | 0.00 | 购票数量 |
| 10 | total_price | double | 9 | 2 | Y | N | 0.00 | 合计总价 |
| 11 | ticket_purchase_notes | text | 65535 | 0 | Y | N | | 购票备注 |
| 12 | examine_state | varchar | 16 | 0 | N | N | 未审核 | 审核状态 |
| 13 | examine_reply | varchar | 16 | 0 | Y | N | | 审核回复 |
| 14 | pay_state | varchar | 16 | 0 | N | N | 未支付 | 支付状态 |
| 15 | pay_type | varchar | 16 | 0 | Y | N | | 支付类型: 微信、支付宝、网银 |
| 16 | refund_for_tourist_attractions_limit_times | int | 10 | 0 | N | N | 0 | 申请退款限制次数 |
| 17 | create_time | datetime | 19 | 0 | N | N | CURRENT_TIMESTAMP | 创建时间 |
| 18 | update_time | timestamp | 19 | 0 | N | N | CURRENT_TIMESTAMP | 更新时间 |
| 19 | source_table | varchar | 255 | 0 | Y | N | | 来源表 |
| 20 | source_id | int | 10 | 0 | Y | N | | 来源ID |
| 21 | source_user_id | int | 10 | 0 | Y | N | | 来源用户 |
表ticket_refund (票务退款)
|----|-------------------------------|-----------|-------|-----|------|----|-------------------|--------|
| 编号 | 名称 | 数据类型 | 长度 | 小数位 | 允许空值 | 主键 | 默认值 | 说明 |
| 1 | ticket_refund_id | int | 10 | 0 | N | Y | | 票务退款ID |
| 2 | ticket_number | varchar | 64 | 0 | Y | N | | 票务编号 |
| 3 | refund_user | int | 10 | 0 | Y | N | 0 | 退票用户 |
| 4 | user_name | varchar | 64 | 0 | Y | N | | 用户姓名 |
| 5 | contact_number | varchar | 64 | 0 | Y | N | | 联系电话 |
| 6 | identification_number | varchar | 64 | 0 | Y | N | | 证件号码 |
| 7 | ticket_purchase_time | varchar | 64 | 0 | Y | N | | 购票时间 |
| 8 | quantity_of_tickets_purchased | varchar | 64 | 0 | Y | N | | 购票数量 |
| 9 | refund_time | datetime | 19 | 0 | Y | N | | 退款时间 |
| 10 | reason_for_refund | varchar | 64 | 0 | Y | N | | 退款原因 |
| 11 | refund_details | text | 65535 | 0 | Y | N | | 退款详情 |
| 12 | examine_state | varchar | 16 | 0 | N | N | 未审核 | 审核状态 |
| 13 | create_time | datetime | 19 | 0 | N | N | CURRENT_TIMESTAMP | 创建时间 |
| 14 | update_time | timestamp | 19 | 0 | N | N | CURRENT_TIMESTAMP | 更新时间 |
| 15 | source_table | varchar | 255 | 0 | Y | N | | 来源表 |
| 16 | source_id | int | 10 | 0 | Y | N | | 来源ID |
| 17 | source_user_id | int | 10 | 0 | Y | N | | 来源用户 |
表types_of_tourist_attractions (景点类型)
|----|---------------------------------|-----------|----|-----|------|----|-------------------|--------|
| 编号 | 名称 | 数据类型 | 长度 | 小数位 | 允许空值 | 主键 | 默认值 | 说明 |
| 1 | types_of_tourist_attractions_id | int | 10 | 0 | N | Y | | 景点类型ID |
| 2 | types_of_tourist_attractions | varchar | 64 | 0 | Y | N | | 景点类型 |
| 3 | create_time | datetime | 19 | 0 | N | N | CURRENT_TIMESTAMP | 创建时间 |
| 4 | update_time | timestamp | 19 | 0 | N | N | CURRENT_TIMESTAMP | 更新时间 |
表upload (文件上传)
|----|-----------|---------|-----|-----|------|----|-----|------|
| 编号 | 名称 | 数据类型 | 长度 | 小数位 | 允许空值 | 主键 | 默认值 | 说明 |
| 1 | upload_id | int | 10 | 0 | N | Y | | 上传ID |
| 2 | name | varchar | 64 | 0 | Y | N | | 文件名 |
| 3 | path | varchar | 255 | 0 | Y | N | | 访问路径 |
| 4 | file | varchar | 255 | 0 | Y | N | | 文件路径 |
| 5 | display | varchar | 255 | 0 | Y | N | | 显示顺序 |
| 6 | father_id | int | 10 | 0 | Y | N | 0 | 父级ID |
| 7 | dir | varchar | 255 | 0 | Y | N | | 文件夹 |
| 8 | type | varchar | 32 | 0 | Y | N | | 文件类型 |
表user (用户账户:用于保存用户登录信息)
|----|-------------|-----------|-----|-----|------|----|-------------------|-------------------------------------|
| 编号 | 名称 | 数据类型 | 长度 | 小数位 | 允许空值 | 主键 | 默认值 | 说明 |
| 1 | user_id | int | 10 | 0 | N | Y | | 用户ID:[0,8388607]用户获取其他与用户相关的数据 |
| 2 | state | smallint | 5 | 0 | N | N | 1 | 账户状态:[0,10](1可用|2异常|3已冻结|4已注销) |
| 3 | user_group | varchar | 32 | 0 | Y | N | | 所在用户组:[0,32767]决定用户身份和权限 |
| 4 | login_time | timestamp | 19 | 0 | N | N | CURRENT_TIMESTAMP | 上次登录时间: |
| 5 | phone | varchar | 11 | 0 | Y | N | | 手机号码:[0,11]用户的手机号码,用于找回密码时或登录时 |
| 6 | phone_state | smallint | 5 | 0 | N | N | 0 | 手机认证:[0,1](0未认证|1审核中|2已认证) |
| 7 | username | varchar | 16 | 0 | N | N | | 用户名:[0,16]用户登录时所用的账户名称 |
| 8 | nickname | varchar | 16 | 0 | Y | N | | 昵称:[0,16] |
| 9 | password | varchar | 64 | 0 | N | N | | 密码:[0,32]用户登录所需的密码,由6-16位数字或英文组成 |
| 10 | email | varchar | 64 | 0 | Y | N | | 邮箱:[0,64]用户的邮箱,用于找回密码时或登录时 |
| 11 | email_state | smallint | 5 | 0 | N | N | 0 | 邮箱认证:[0,1](0未认证|1审核中|2已认证) |
| 12 | avatar | varchar | 255 | 0 | Y | N | | 头像地址:[0,255] |
| 13 | open_id | varchar | 255 | 0 | Y | N | | 针对获取用户信息字段 |
| 14 | create_time | timestamp | 19 | 0 | N | N | CURRENT_TIMESTAMP | 创建时间: |
表user_group (用户组:用于用户前端身份和鉴权)
|----|--------------|-----------|-----|-----|------|----|-------------------|----------------------------|
| 编号 | 名称 | 数据类型 | 长度 | 小数位 | 允许空值 | 主键 | 默认值 | 说明 |
| 1 | group_id | mediumint | 8 | 0 | N | Y | | 用户组ID:[0,8388607] |
| 2 | display | smallint | 5 | 0 | N | N | 100 | 显示顺序:[0,1000] |
| 3 | name | varchar | 16 | 0 | N | N | | 名称:[0,16] |
| 4 | description | varchar | 255 | 0 | Y | N | | 描述:[0,255]描述该用户组的特点或权限范围 |
| 5 | source_table | varchar | 255 | 0 | Y | N | | 来源表: |
| 6 | source_field | varchar | 255 | 0 | Y | N | | 来源字段: |
| 7 | source_id | int | 10 | 0 | N | N | 0 | 来源ID: |
| 8 | register | smallint | 5 | 0 | Y | N | 0 | 注册位置: |
| 9 | create_time | timestamp | 19 | 0 | N | N | CURRENT_TIMESTAMP | 创建时间: |
| 10 | update_time | timestamp | 19 | 0 | N | N | CURRENT_TIMESTAMP | 更新时间: |
4.4 本章小结
数据库设计是系统开发中的关键步骤,通过识别实体、建立关系、设计表结构、选择主键和索引等方式,确保数据存储和管理的有效性和一致性。同时,考虑安全性和性能优化,采用合适的规范化和反规范化技术,以提高系统的响应速度和用户体验。综合以上因素,数据库设计为系统的稳定运行和高效管理提供了基础支持。
5 系统详细设计与实现
系统关键模块设计与实现是系统开发中的核心任务。通过分析需求,设计和实现关键模块,确保系统功能的完整性和稳定性。在设计过程中,需要考虑模块之间的交互和数据流动,合理选择技术和框架,并进行测试和优化,以确保关键模块的高效运行和用户满意度。
5.1 用户功能模块
5.1.1 前台首页
在旅游信息管理系统系统中,注册用户通过前台首页可以方便浏览平台首页,查看轮播图、、旅游论坛、网站公告、新闻资讯、景点信息、酒店信息等信息。同时,用户还可以管理个人资料,更新个人信息,查看和管理订房信息、酒店退款、购票信息、景点退款、票务订单、票务退款、旅游论坛、收藏和评论管理内容。此外,首页还展示网站公告和新闻资讯信息,帮助用户及时获取重要信息。这些功能的集成,确保了用户在平台上的良好体验,并促进了平台的有效沟通。界面展示如下图所示。

图5-1 前台首页界面图
前台首页关键代码如下:
@SpringBootApplication(exclude = {DataSourceAutoConfiguration.class})
@EnableJpaRepositories
@MapperScan("com.project.demo.dao")
public class Application {
public static void main(String[] args) {
SpringApplication.run(Application.class,args);
}
}
5.1.2 用户注册
在旅游信息管理系统系统中,用户注册是进入系统的第一步。用户通过提供必要的个人信息,如用户名、密码和电子邮件地址,完成注册流程。系统会验证信息的有效性,并生成唯一的用户账号。注册成功后,用户可以登录系统,访问和使用平台的各项功能。注册流程设计简洁,操作便捷,确保新用户能够顺利加入平台,参与到平台的互动和交流中。界面展示如下图所示。

图5-2 用户注册界面图
用户注册的关键代码如下:
/**
* 注册
* @param user
* @return
*/
@PostMapping("register")
public Map<String, Object> signUp(@RequestBody User user) {
// 查询用户
Map<String, String> query = new HashMap<>();
Map<String,Object> map = JSON.parseObject(JSON.toJSONString(user));
query.put("username",user.getUsername());
List list = service.selectBaseList(service.select(query, new HashMap<>()));
if (list.size()>0){
return error(30000, "用户已存在");
}
map.put("password",service.encryption(String.valueOf(map.get("password"))));
service.insert(map);
return success(1);
}
5.1.3 用户登录
在旅游信息管理系统系统中,用户登录是访问平台各项功能的关键步骤。用户通过输入注册时的用户名和密码,进行身份验证。系统会检查输入的信息是否正确,若验证通过,用户将成功登录并进入系统主界面。登录后,用户可以浏览公告、发表评论、发布内容,以及管理个人资料。界面如下图所示。

图5-3登录界面图
用户登录的关键代码如下:
/**
* 登录
* @param data
* @param httpServletRequest
* @return
*/
@PostMapping("login")
public Map<String, Object> login(@RequestBody Map<String, String> data, HttpServletRequest httpServletRequest) {
log.info("[执行登录接口]");
String username = data.get("username");
String email = data.get("email");
String phone = data.get("phone");
String password = data.get("password")
5.1.4 景点信息
旅游信息管理系统系统中可以搜索并查看感兴趣的景点信息,包括景点名称、图片、地址、开放时间等。界面如下图所示。

图5-4景点信息界面图
景点信息查看关键代码如下:
@RequestMapping("/get_list")
public Map<String, Object> getList(HttpServletRequest request) {
Map<String, Object> map = service.selectToPage(service.readQuery(request), service.readConfig(request));
return success(map);
}

图5-5景点详情界面图
5.15 网站公告
旅游信息管理系统系统中的此模块集中发布平台的最新通知、政策变动或重要提醒,确保用户能第一时间获取关键信息,提升用户的信息获取效率。界面如下图所示。

图5-6网站公告界面图
5.2 管理员功能模块
5.2.1 用户管理
在旅游信息管理系统系统中,管理员的用户管理功能至关重要。通过这一功能,管理员可以查看和管理所有注册用户的基本信息,包括用户名、注册时间、账号状态等。管理员可以执行操作,如启用或禁用用户账号、删除违规用户,以及调整用户权限,确保平台的安全性和健康的交流环境。界面如下图所示。

图5-7系统用户界面图
5.2.2 系统管理
在旅游信息管理系统系统中,管理员的系统管理包括轮播图管理。轮播图管理功能允许管理员上传、编辑和删除首页展示的轮播图片,用于推广重要活动、新闻或公告,确保用户能在第一时间看到关键信息。界面如下图所示。

图5-8系统管理界面图
关键代码如下:
@RequestMapping("/get_obj")
public Map<String, Object> obj(HttpServletRequest request) {
List resultList = service.selectBaseList(service.select(service.readQuery(request), service.readConfig(request)));
if (resultList.size() > 0) {
JSONObject jsonObject = new JSONObject();
jsonObject.put("obj",resultList.get(0));
return success(jsonObject);
} else {
return success(null);
}
}
5.2.3 酒店信息管理
在旅游信息管理系统系统中,管理员可以添加、编辑、删除酒店的基本信息,包括酒店名称、位置、星级、设施等,以供用户查询和预订。界面如下图所示。

图5-9酒店信息管理界面图
5.2.4 景点信息管理
在旅游信息管理系统系统中,管理员可以管理和维护景点的详细信息,包括景点描述、开放时间、门票价格等,供用户查询和购票。界面如下图所示。

图5-10景点信息管理界面图
关键代码如下:
@PostMapping("/add")
@Transactional
public Map<String, Object> add(HttpServletRequest request) throws IOException {
service.insert(service.readBody(request.getReader()));
return success(1);
}
public Map<String, Object> addMap(Map<String,Object> map){
service.insert(map);
return success(1);
}
6 系统测试
6.1 系统测试目的
旅游信息管理系统测试的主要目的是确保系统功能正常、性能稳定、安全可靠。测试旨在验证系统各项功能是否按照需求规格书要求正常工作,检查系统的易用性和用户体验,确保用户能够顺利完成各项操作。此外,系统测试还旨在评估系统的性能指标,包括响应时间、并发能力等,以保证系统在高负载情况下仍能正常运行。另外,安全测试也是重要的一部分,确保系统能够有效防范各类安全威胁和攻击。通过全面的系统测试,可以保障旅游信息管理系统的稳定性、可靠性和安全性。
6.2 功能测试用例
系统测试旨在检验系统功能是否正常工作。通过功能测试用例的执行,可以有效评估系统功能的正确性、完整性和稳定性,帮助发现和解决潜在的功能缺陷,确保系统能够按照预期功能正常运行。功能测试用例包括用户注册、用户登录、新闻资讯查看、新闻资讯发布、评论发布等。
|----------------|--------------|---------------------|-----------------------|
| 测试用例编号 | 功能模块 | 测试用例描述 | 测试 结果 |
| TC001 | 用户注册 | 输入有效的用户名、密码、邮箱和角色信息 | 注册成功,用户账户创建并收到验证邮件 |
| TC002 | 用户注册 | 输入已有用户名 | 注册失败,提示用户名已存在 |
表6-1 注册功能测试用例
|----------------|--------------|----------------|-----------------------|
| 测试用例编号 | 功能模块 | 测试用例描述 | 测试 结果 |
| TC003 | 用户登录 | 输入正确的用户名和密码 | 登录成功,进入系统主界面 |
| TC004 | 用户登录 | 输入错误的用户名或密码 | 登录失败,提示用户名或密码错误 |
表6-2 登录功能测试用例
|----------------|--------------|-----------------|-----------------------|
| 测试用例编号 | 功能模块 | 测试用例描述 | 测试 结果 |
| TC005 | 新闻资讯查看 | 进入新闻页面,查看所有帖子列表 | 成功加载所有帖子列表,按时间顺序排列 |
| TC006 | 新闻资讯查看 | 点击特定主题,查看帖子内容 | 成功显示帖子的详细内容 |
表6-3 新闻资讯查看功能测试用例
|----------------|--------------|----------------|-----------------------|
| 测试用例编号 | 功能模块 | 测试用例描述 | 测试 结果 |
| TC007 | 新闻资讯发布 | 输入标题和内容,发布新闻资讯 | 新闻资讯发布成功,新资讯出现在新闻列表顶部 |
| TC008 | 新闻资讯发布 | 未输入标题,尝试发布新闻资讯 | 发布失败,提示标题为必填项 |
表6-4新闻资讯发布功能测试用例
|----------------|--------------|----------------|-----------------------|
| 测试用例编号 | 功能模块 | 测试用例描述 | 测试 结果 |
| TC009 | 评论发布 | 在帖子下方输入评论内容并提交 | 评论发布成功,评论显示在帖子下方 |
| TC010 | 评论发布 | 输入超长评论内容并提交 | 发布失败,提示评论内容过长 |
表6-5评论发布功能测试用例
6.3 测试结果
在对旅游信息管理系统系统的功能测试中,各模块的测试结果表明系统具备较高的稳定性和完备性。用户注册和登录模块能够正确处理用户输入信息:当注册信息有效时,系统成功创建账户并发送验证邮件;当用户名已存在或密码错误时,系统准确提示错误,保证了用户体验。在新闻资讯查看功能的测试中,系统能够按时间顺序加载并显示帖子列表,并且成功展示帖子详细内容,操作流畅。对于新闻资讯发布模块,系统能够成功发布新资讯并将其置顶,且对于缺少标题的帖子,系统阻止发布并提示补充必要信息,确保新闻内容规范。评论发布功能测试显示,当评论符合要求时,系统能成功发布;对于超长评论,系统会提示精简内容,保持评论区的可读性。整体测试结果表明,该系统能有效满足旅游论坛的互动和信息交流需求。
结 论
基于SpringBoot的旅游信息管理系统,通过整合Java语言、SpringBoot框架和MySQL数据库的优势,提供了一个高效、可扩展的平台,旨在改善旅游服务的质量和效率。该系统为用户和管理员提供了一系列的功能,包括首页信息浏览、旅游论坛交流、网站公告获取、新闻资讯阅读、酒店和景点信息查询、票务管理等,以及个人中心的订房信息、退款申请、订单管理等个性化服务。这些功能的实现不仅提升了用户的旅游体验,也优化了旅游业务的流程管理,使得旅游信息管理系统成为旅游业信息化发展中不可或缺的工具。系统的设计考虑了用户体验和后台管理的便捷性,通过实时数据分析和个性化服务,增强了旅游企业的市场竞争力。为旅游行业的数字化转型和服务质量提升做出了积极贡献,同时也为旅游管理者提供了科学的决策支持,推动了旅游行业的创新和发展。
参考文献
[1]Wang L .Enhancing tourism management through big data: Design and implementation of an integrated information system[J].Heliyon,2024,10(20):e38256-e38260.
[2]曹浩,黎杰,谢彬.基于SpringBoot+Vue的桂林龙胜各族自治县的旅游信息系统设计[J].现代信息科技,2024,8(16):102-106.
[3]李正新.旅游信息系统游客服务功能评价与提升策略研究[D].青海师范大学,2024,(34):47.-50.
[4]和娴,杜臣昌,郑英,等.旅游景区游客信息系统设计与实现[J].绿色科技,2024,26(02):244-248+265.
[5]石晓峰,刘瑞祥.地理信息系统在红色体育旅游发展中的应用[J].中学地理教学参考,2023,(36):85-89.
[6]杜丽.互联网旅游企业决策信息系统研究------以携程网为例[J].内蒙古科技与经济,2023,(12):42-44+48.
[7]杨蔚.金融智慧旅游信息系统建设方案[J].网络安全和信息化,2023,(02):105-107.
[8]Marroni S M ,Gui L ,Vander V .Geographic Information Systems are critical tools to manage wine tourism regions[J].Tourism Geographies,2023,25(1):198-219.
[9]Isaac A R .Geographical information systems in sustainable rural tourism and local community empowerment: A natural resources management appraisal for Musina Municipality' Society[J].Local Development & Society,2023,4(1):74-105.
[10]Xuefei W ,Jiahui H .Construction of a rural tourism information service management system for multi-source heterogeneous data processing.[J].PeerJ. Computer science,2023,(13): 34-38.
[11]耿佳,弓子婷.国际旅游企业数字化运营管理信息系统应用研究[J].大众科技,2022,24(11):13-15+25.
[12]王凯,王磊.文旅融合视域下区域文化旅游信息管理以及传播的思考[J].旅游与摄影,2022,(19):110-112.
[13]李波.文化和旅游资源数据查询展示系统设计与实现[J].现代信息科技,2022,6(13):162-166.
[14]Hou M .Research on Upgrading of Cultural Tourism Management Information System Based on Data Mining Technology[J].Tourism Management and Technology Economy,2022,5(1):66-69.
[15]郑国宏,刘兆旭,李晨,等.新疆智慧气象旅游信息系统的设计与实现[J].智能城市,2021,7(21):54-55.
[16]孙衍建.基于天地图的旅游信息服务系统设计与实现[J].北京测绘,2021,35(10):1348-1352.
[17]李文全,徐素萍.基于地理信息的旅游资源信息库系统[J].计算机与现代化,2021,(08):100-103+111.
[18]陈允.旅游公共信息服务有效性评价研究------以桂林市为例[J].大众科技,2021,23(07):132-135+73.
[19]Coutinho(蒂亚哥) T .酒店管理信息系统建设研究[D].天津大学,2021,(45):82-85.
[20]钟斌,互联网+智慧旅游景区信息管理系统V1.0.湖南省,张家界万达信息网络科技工程有限公司,2020,(11):51-54.
致 谢
在本旅游信息管理系统的研究和开发过程中,我要感谢所有给予支持和帮助的人。感谢我的导师,老师的专业知识和宝贵建议对本项目的顺利完成起到了至关重要的作用。同时,也感谢所有参与项目的团队成员,他们的辛勤工作和无私奉献使得项目能够按计划推进。特别感谢那些在技术难题上给予指导的专家和同行,他们的真知灼见极大地丰富了本系统的功能和性能。对于那些提供反馈和建议的用户,他们的宝贵意见帮助我们不断优化系统,提升用户体验。最后,我要感谢我的家人,他们一直是我坚强的后盾,给予我无限的支持和鼓励,让我能够在研究道路上不断前行。没有他们的陪伴和鼓励,完成这项工作是不可想象的。