摘要 :
bootmgr is compressed是Windows系统启动过程中一个经典且令人困扰的错误。本文将从技术原理层面深入剖析该错误产生的根本原因,并首次系统性地对比与阐述在笔记本电脑与台式机两种不同硬件环境下,解决此问题的差异化思路、工具选择与实操步骤。内容涵盖错误机制分析、通用修复框架、针对便携性与集成度差异的专项解决方案、制造商工具的应用,以及数据恢复场景的异同,旨在为技术人员和高级用户提供一份全面、深度的排错指南。
第一章:错误深度解析------"bootmgr is compressed"的根源与触发机制
1.1 核心概念:Bootmgr在Windows启动序列中的角色
在深入探讨错误之前,必须理解bootmgr(Windows启动管理器)的关键作用。它是Windows Vista及之后版本操作系统启动链中的核心组件,继BIOS/UEFI初始化硬件、主引导记录(MBR)或EFI系统分区(ESP)中的代码执行之后,由bootmgr接管控制权。其核心职责包括:
- **读取引导配置数据(BCD)**:这是一个存储了所有引导选项(如不同操作系统、恢复环境等)的数据库。
- 呈现引导菜单 :如果系统中配置了多个引导项,
bootmgr会显示菜单供用户选择。 - **加载Windows加载器(winload.efi或winload.exe)**:根据选择,将控制权移交,从而启动Windows内核。
因此,bootmgr是连接固件与操作系统内核的"桥梁"。一旦此文件无法被正确读取,整个启动过程将在早期阶段宣告失败。
1.2 错误的本质:压缩与早期启动环境的兼容性冲突
错误信息"bootmgr is compressed"直指问题核心:启动管理器文件被标记为压缩状态。这里的"压缩"特指NTFS文件系统的透明压缩功能。当对一个文件或文件夹启用此功能后,NTFS驱动会在后台透明地进行压缩和解压缩,对用户和大多数应用程序而言,文件似乎是正常的。
然而,在操作系统启动的最早阶段 ,情况截然不同。在bootmgr需要被加载的时刻,Windows内核及其完整的NTFS驱动尚未启动。此时,读取磁盘的任务由BIOS/UEFI固件 及其加载的简单磁盘访问例程 完成。这些早期启动环境不具备处理NTFS压缩文件的能力 。当它们尝试读取一个被压缩的bootmgr文件时,无法识别其压缩格式,导致读取失败,进而抛出"bootmgr is compressed"的错误信息。
1.3 问题产生的具体根源与触发条件
综合所有搜索结果,我们可以将触发此错误的原因归纳为以下三大类,并按发生频率排序:
1. 用户或软件的主动/误操作(最常见):
- 系统分区启用NTFS压缩 :这是最直接、最普遍的原因。用户可能在资源管理器中右键点击系统盘(通常是C盘),选择"属性",然后在"常规"选项卡中勾选了"压缩此驱动器以节约磁盘空间" 。此操作会递归地将该分区上所有文件和文件夹(包括隐藏的系统文件
bootmgr)标记为压缩。在Windows 7时代,当硬盘空间紧张时,系统有时也会提示用户启用压缩,导致误操作 。 - 第三方"优化"或清理软件:某些设计不当或过于激进的系统优化、磁盘清理软件,可能在执行"节省磁盘空间"或"系统瘦身"功能时,自动启用了系统盘的压缩属性,或者直接压缩了系统关键文件 。
- 恶意软件破坏:虽然不常见,但部分病毒或恶意软件可能通过破坏或篡改系统文件(包括修改其属性为压缩)来干扰系统正常运行 。
2. 系统维护或安装过程中的异常:
- 磁盘清理工具的副作用:运行"磁盘清理"并选择了"压缩旧文件"选项,理论上不应影响系统文件,但在极端或存在错误的系统环境下,可能波及启动分区。
- 系统更新或升级失败:在大型版本更新或升级过程中,如果过程意外中断,可能导致引导配置处于不一致状态,错误地标记了文件属性 。
- 从安装介质修复后遗留问题:在极少数情况下,使用Windows安装介质进行某些修复操作,可能会意外改变分区或文件属性。
3. 存储子系统硬件或逻辑故障:
- 磁盘坏道或硬件故障 :如果存储
bootmgr文件的磁盘扇区出现物理损坏或逻辑错误,可能导致文件元数据(包括压缩属性)被破坏,从而被错误地识别为压缩状态 。 - 分区表或文件系统损坏:主引导记录(MBR)、GUID分区表(GPT)或NTFS文件系统结构损坏,可能引发一系列不可预知的引导问题,其中包括文件属性信息的错乱 。
- 引导配置数据(BCD)损坏 :BCD存储着引导参数,如果其指向的
bootmgr路径或属性信息错误,也可能导致类似问题 。
触发条件的共性总结 :无论上述何种原因,其共同点都是系统所在的分区(通常是活动的主分区)上的bootmgr文件或其父目录被设置了NTFS压缩属性。错误的发生不区分Windows版本(Vista, 7, 8, 10, 11均可能)和安装方式。
第二章:修复策略总览与通用解决方案框架
在深入笔记本与台式机的差异之前,我们必须建立一个所有设备通用的、最根本的修复逻辑框架。解决"bootmgr is compressed"错误的本质是解除bootmgr文件及其所在分区的压缩状态,并确保引导配置正确。
2.1 核心修复哲学:从外部环境介入
由于系统本身已无法启动,所有修复操作都必须在外部环境中进行。这通常意味着你需要一个可引导的、能够访问故障系统磁盘的"工作环境"。常见的选择包括:
- Windows安装介质:官方安装U盘或光盘,内含"修复计算机"功能。
- **Windows恢复环境(WinRE)**:如果系统分区上的WinRE未被破坏,有时可通过高级启动选项进入。
- 第三方WinPE启动盘:功能更强大,通常集成更多磁盘管理和文件操作工具。
- 将故障硬盘挂载到另一台正常工作的电脑上:作为从盘进行修复。
2.2 通用修复流程与关键命令
无论使用上述哪种外部环境,修复的核心步骤都围绕以下几个关键操作展开:
步骤一:启动至外部环境
- 将创建好的Windows安装U盘或WinPE U盘插入电脑。
- 重启电脑,并在开机自检(POST)时按下特定的启动设备选择键(如F12、F11、Esc等,因主板品牌而异),选择从U盘启动。
- 进入Windows安装界面后,选择左下角的"修复计算机",或直接进入WinPE桌面。
步骤二:访问命令提示符
- 在Windows安装介质的"选择一个选项"界面,选择"疑难解答" -> "高级选项" -> "命令提示符"。
- 在WinPE中,直接找到并打开命令提示符工具。
步骤三:执行修复命令(按推荐顺序)
以下命令需要在命令提示符中依次执行,每个命令成功后,可以尝试重启检查是否修复。
-
**取消分区压缩(治本之策)**:
compact /u /s:C:\ /i /q/u:解压缩。/s:C:\:对C盘根目录及其所有子目录和文件进行操作。/i:忽略错误继续执行。/q:只报告最重要的信息。- 注意 :如果系统盘不是C盘,请替换为正确的盘符。在外部环境中,系统盘的盘符可能不是C,需要使用
diskpart命令的list volume来确认。
-
**修复引导记录与BCD(重建引导链)**:
bootrec /fixmbr bootrec /fixboot bootrec /rebuildbcd/fixmbr:修复主引导记录。适用于MBR分区磁盘。/fixboot:向系统分区写入新的引导扇区。/rebuildbcd:扫描所有磁盘上的操作系统并重建BCD存储。此命令执行时可能会询问是否将发现的系统添加到引导列表,请选择"Y"。
-
使用BCDBoot重新创建引导文件(强力修复) :
如果上述
bootrec命令无效,可以尝试使用bcdboot,它能自动复制引导文件并创建BCD存储。bcdboot C:\Windows /s S: /f ALLC:\Windows:假设Windows安装在C盘。请根据实际情况调整。/s S::指定系统分区(引导分区)为S盘。这里的S盘通常是外部环境中那个小的(约100-500MB)的EFI系统分区(UEFI模式)或活动的主分区(BIOS模式)。同样需要使用diskpart确认。/f ALL:为所有固件类型创建引导文件。
步骤四:检查并重启
执行完命令后,输入exit退出命令提示符,取出外部启动介质,然后重启电脑,看是否能正常进入系统。
第三章:笔记本电脑环境下的专项解决方案与考量
尽管修复的核心逻辑与台式机一致,但笔记本电脑因其高度集成、便携设计、制造商定制化以及特殊的电源管理等特点,在解决"bootmgr is compressed"错误时,会面临一些独特的场景和需要特别注意的环节。以下分析基于搜索结果的线索和实际经验进行深度扩展。
3.1 硬件访问与启动媒介创建的差异
- 启动快捷键的多样性与不确定性:与台式机主板品牌相对集中(如华硕、技嘉、微星)不同,笔记本电脑品牌繁多(联想、戴尔、惠普、华硕、宏碁、小米、华为等),且同一品牌下不同系列、型号的进入BIOS/UEFI设置或启动设备选择菜单的快捷键差异巨大。常见的键有F2、F1、Del、F12、F10、Esc等,甚至需要结合Fn键 。用户在操作前,必须通过查阅电脑型号的特定手册或快速搜索来确定正确的按键,这增加了第一步的复杂性。
- USB端口优先级与兼容性:部分老旧或超轻薄笔记本USB端口数量有限。在创建启动U盘时,必须考虑端口的兼容性(USB 2.0 vs 3.0)。在某些电脑上,只有特定的USB端口(如机身右侧的)才能在启动阶段被正确识别。建议优先使用USB 2.0接口的U盘,或尝试插入所有可用的USB端口。
- 缺乏光驱 :绝大多数现代笔记本已不再内置光驱,这意味着使用"Windows安装光盘"这一传统选项基本失效,必须掌握使用另一台电脑制作Windows安装U盘或WinPE U盘的技能 。这对于只有一台笔记本出问题的用户是一个额外挑战。
3.2 BIOS/UEFI设置中的特殊注意事项
笔记本电脑的BIOS/UEFI界面通常经过制造商简化或定制,可能隐藏了一些高级选项。与修复"bootmgr is compressed"相关的关键设置包括:
- 安全启动(Secure Boot) :这是UEFI的一个安全功能,但有时会阻止从非官方签名的介质(如某些WinPE工具盘)启动。在尝试从第三方WinPE U盘启动时,可能需要在UEFI设置中暂时禁用Secure Boot。
- **快速启动(Fast Boot)**:为了缩短开机时间,此功能会跳过某些设备初始化和按键检测。这可能导致用户无法在开机时按下F2或F12等键进入设置或启动菜单。通常需要在操作系统中(如果还能进入)关闭此功能,或者对笔记本进行"完全关机"再开机,而非"重启"。
- 引导模式(Boot Mode)的明确性 :笔记本电脑出厂时,其引导模式(UEFI或Legacy BIOS)和磁盘分区形式(GPT或MBR)通常是匹配且固定的。在修复时,必须确保从外部介质启动的模式与硬盘的引导模式一致。例如,硬盘是UEFI+GPT,则启动U盘也必须以UEFI方式启动 。在启动设备选择菜单中,一个U盘可能会显示两次,一次带"UEFI:"前缀,一次不带,需要正确选择。
3.3 制造商恢复工具与分区的应用分析
这是笔记本电脑相较于台式机最显著的差异点。许多品牌笔记本出厂时都预置了隐藏的恢复分区 和一键恢复功能(如联想的Novo按钮、戴尔的F12 SupportAssist、惠普的F11 Recovery等)。
- 局限性 :根据搜索结果,这些制造商恢复工具并非为修复"bootmgr is compressed"这类特定文件属性错误而设计 。它们的主要功能是将系统还原至出厂状态 。这意味着使用此功能会清除C盘所有个人数据、设置和已安装的软件。
- 应用场景 :因此,制造商恢复工具应被视为最后的手段 ,仅当以下条件全部满足时才考虑使用:
- 所有常规修复方法(命令提示符解压缩、修复引导)均告失败。
- 用户没有重要数据需要从C盘保留(或已提前备份)。
- 用户愿意接受一个干净的、预装厂商软件和驱动的出厂系统。
- 操作方式:通常是在关机状态下,按下笔记本侧面的一个特定小孔(Novo按钮)或在开机时连续按特定的功能键(如F11)来进入恢复界面。用户需仔细阅读屏幕提示,选择"系统恢复"或"出厂映像还原"等选项。
3.4 便携性带来的修复场景复杂性
- 单一设备困境:对于只有一台笔记本电脑的用户,当它无法启动时,如何"在另一台电脑上"制作启动U盘成了首要难题。需要借助朋友的电脑、工作单位的电脑或网吧的电脑来完成启动媒介的创建。
- 电池因素 :在执行修复过程,特别是运行
compact /u这种可能耗时的磁盘操作时,必须确保电源连接稳定。意外断电可能导致磁盘数据进一步损坏。建议始终连接电源适配器进行操作。 - 硬盘拆卸难度高:与大多数台式机可轻松打开侧板不同,笔记本硬盘(尤其是M.2 SSD)可能位于底盖之下,甚至需要拆卸整个键盘或主板。将故障笔记本硬盘作为从盘挂载到另一台台式机上进行修复,对普通用户来说操作门槛很高,通常不作为首选方案。
3.5 针对笔记本的优化修复流程建议
- 优先确定启动快捷键:通过网络搜索"【笔记本品牌型号】+ 进入BIOS/UEFI 按键"或"【笔记本品牌型号】+ 启动菜单 按键",提前获知信息。
- 制作通用性强的启动U盘:推荐使用微软官方Media Creation Tool制作Windows 10/11安装U盘,其兼容性最好。同时,可以准备一个包含常用工具(如DiskGenius、分区助手、文件浏览器)的WinPE U盘作为备用。
- 进入外部环境的策略:开机 -> 快速、连续地按下启动菜单键(如F12)-> 选择带"UEFI:"前缀的U盘项(如果硬盘是GPT分区)或选择不带前缀的项(如果硬盘是MBR分区)。
- 执行修复 :遵循第二章的通用命令流程。特别注意在外部环境中使用
diskpart和list volume命令准确识别笔记本系统盘的盘符和引导分区盘符。 - 慎用厂商恢复:仅在数据已备份且常规修复无望时,查阅笔记本说明书,使用物理恢复按钮或快捷键进入恢复环境。
第四章:台式机环境下的专项解决方案与考量
台式机以其模块化、高扩展性和开放性的特点,在应对"bootmgr is compressed"错误时,提供了更多样化和灵活的解决路径。其修复过程的核心差异主要体现在硬件访问的便捷性和故障组件的可替换性上。
4.1 硬件访问与故障隔离的便捷性
- 开放的机箱与标准的接口:拆卸台式机侧板通常只需拧下几颗螺丝或按下卡扣,即可直接访问主板、硬盘、内存等所有组件。SATA数据线和电源线是标准接口,可以安全地拔插。
- 易于挂载从盘 :这是台式机最大的优势。当系统盘出现引导故障时,用户可以:
- 将故障的系统硬盘(SATA SSD/HDD或M.2 SSD)从故障电脑上取下。
- 将其作为第二块硬盘安装到另一台正常工作的台式机上。
- 在正常的系统中,可以直接通过磁盘管理或文件资源管理器访问故障盘的所有文件。此时,解压缩操作变得异常简单:右键点击故障盘分区 -> "属性" -> 取消勾选"压缩此驱动器以节约磁盘空间" -> 应用。此操作会递归解压缩整个分区,包括
bootmgr文件。 - 操作完成后,将硬盘装回原电脑,通常即可正常启动。此方法避免了使用命令行的复杂性,直观且高效。
- 组件替换测试:如果怀疑是硬盘物理故障导致了文件系统错乱,台式机用户可以方便地使用另一块已知良好的硬盘进行替换测试,或者将故障硬盘连接到主板的不同SATA端口上,以排除接口或线材问题。
4.2 BIOS/UEFI设置的深度与直接性
台式机主板的BIOS/UEFI界面通常功能更完整,选项更丰富。
- 明确的启动顺序调整:进入BIOS/UEFI(通常按Del或F2键)后,可以在"Boot"或"启动"选项卡中,直接修改硬盘、U盘、光驱的启动优先级,无需在每次启动时按快捷键选择。
- 引导模式切换的灵活性:一些台式机主板允许在UEFI和Legacy BIOS(CSM)模式之间切换。这在修复一些老旧系统或使用特定引导工具时可能有用。但需注意:切换引导模式后,必须确保硬盘的分区表类型(GPT对应UEFI,MBR对应Legacy)与之匹配,否则可能无法识别硬盘。对于已出问题的系统,一般不建议随意更改此设置,除非确有必要。
- 存储控制器模式:虽然搜索结果未强调其对"bootmgr is compressed"错误的直接影响,但硬盘控制器模式(如AHCI、RAID、IDE兼容模式)设置错误会导致启动时蓝屏。如果在修复引导后仍无法进入系统,可能需要检查此项设置是否与系统安装时一致 。
4.3 多硬盘环境下的引导复杂性及应对
台式机通常连接多块硬盘,这带来了额外的引导问题。
- 引导分区错位 :Windows有时会将引导文件(
bootmgr、BCD等)安装到非系统盘(例如,第一块硬盘的第一个活动分区)。如果用户后来移除了那块硬盘,或者改变了硬盘的连接顺序,就会导致"bootmgr is missing"或类似压缩的错误。在修复时,需要使用bcdboot命令,并明确指定/s参数,将引导文件重新创建到正确的、连接在主板第一个SATA接口的硬盘的系统分区上。 - 盘符识别 :在通过Windows安装介质或WinPE启动时,多硬盘环境可能导致盘符分配与正常系统下完全不同。**必须依赖
diskpart->list volume命令,通过分区大小、标签等信息来判断哪个是系统分区(通常有Windows文件夹),哪个是引导分区(小容量的系统保留分区或EFI系统分区)**,而不能想当然地认为C盘就是系统盘。
4.4 针对台式机的优化修复流程建议
- **首选方案(若条件允许)**:将故障系统硬盘挂载到另一台正常工作的电脑上,在文件资源管理器中进行可视化解压缩操作。这是最彻底、最安全的方法。
- 使用U盘启动的标准流程 :
- 制作Windows安装U盘。
- 开机按启动菜单键(常见为F8、F11、Esc),选择U盘启动。
- 进入命令提示符,使用
diskpart确认分区信息后,执行compact /u和bootrec系列命令。
- 处理多硬盘问题 :在命令提示符中,仔细使用
diskpart的select disk、select partition、assign letter等命令理清磁盘和分区关系,确保修复操作针对正确的目标。 - 利用硬件便利性排查:如果修复后问题依旧,可尝试重新拔插硬盘数据线和电源线,更换SATA端口,或将硬盘作为从盘连接到另一台主机检测健康状况(使用CrystalDiskInfo等工具)。
第五章:预防措施与数据恢复场景分析
5.1 通用预防策略
防范于未然是解决任何系统问题的最佳途径。
- 禁用系统盘压缩:永远不要对操作系统所在的分区启用NTFS压缩。对于其他数据分区,可根据需要启用,但需了解其性能影响。
- 谨慎使用优化软件:避免使用来源不明或评价不佳的系统优化、清理、瘦身工具。如需使用,务必仔细阅读每一步的操作说明,避开与系统文件、磁盘压缩相关的选项。
- 保持磁盘健康空间:确保系统盘留有充足的剩余空间(建议不少于总容量的15-20%),避免系统因空间不足而自动建议或触发压缩等操作。
- 定期备份与创建恢复点:定期使用系统映像备份或第三方工具备份整个系统。在安装新软件或进行重大设置更改前,创建系统还原点。
5.2 数据恢复场景的异同分析
当"bootmgr is compressed"错误发生时,用户的个人数据通常并未丢失 ,只是由于系统无法启动而无法访问。数据恢复的重点在于如何安全地提取数据。
-
共同点:
- 数据完好性:在绝大多数由软件压缩导致的案例中,用户文件本身是完好的,只是系统引导链断裂。
- 外部访问原理:都需要通过外部启动介质(如WinPE U盘)或挂载到另一台电脑上来访问故障硬盘的数据分区,然后复制出重要文件。
-
**潜在差异(源于设备物理形态)**:
- 笔记本数据恢复的物理门槛:如果笔记本用户无法通过外部U盘启动成功访问硬盘(例如,硬盘本身也已损坏),那么拆卸笔记本硬盘以挂载到其他设备上的操作,比台式机要复杂和昂贵得多,可能需要寻求专业维修人员的帮助。
- 台式机数据恢复的灵活性:如第四章所述,台式机用户可以非常容易地将硬盘取下并连接到其他主机进行数据拷贝,甚至可以通过使用多个硬盘位,直接在原机上以从盘形式启动另一个系统来访问故障盘的数据。这种灵活性大大降低了数据恢复的难度和成本。
- 恢复工具的可用性:在通过WinPE启动后,两者可用的软件工具(如数据恢复软件、磁盘克隆工具)是相同的。但台式机因为性能可能更强、内存更大,在运行这些工具时效率可能更高。
数据恢复建议流程:
- 首要目标 :在尝试任何修复操作(尤其是
bootrec /rebuildbcd或bcdboot)前,如果C盘有重要数据,应优先考虑数据恢复。 - 创建WinPE U盘:使用另一台电脑制作一个包含文件管理器(如Explorer++)和磁盘工具的可启动WinPE U盘。
- 引导并备份:从WinPE U盘启动故障电脑,将桌面、文档、图片等用户文件夹拷贝到外部移动硬盘或U盘。
- 确认备份完成后,再执行对系统盘的修复命令。如果修复失败,可以考虑在数据已备份的前提下进行系统重置或重装。
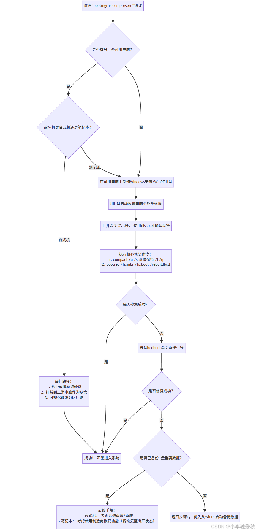
第六章:总结与决策流程图
"bootmgr is compressed"错误是一个典型的、由文件系统属性与早期启动环境不兼容引发的引导故障。其根源明确,修复路径清晰。
核心总结:
- 根源 :系统分区或
bootmgr文件被启用NTFS压缩,导致在Windows内核加载前无法被识别。 - 通用解法 :必须从外部环境启动,通过命令行(
compact /u,bootrec,bcdboot)解除压缩并修复引导配置。 - 笔记本 vs. 台式机 :两者在修复的核心命令和逻辑上完全一致 。差异主要体现在物理操作层面和可选方案的广度上 :
- 笔记本:强在可能拥有制造商一键恢复(但会清空数据),弱在硬件访问不便、拆卸困难。修复过程更依赖于U盘启动和命令行技巧。
- 台式机:强在硬件模块化,可轻松挂载硬盘到其他电脑进行可视化修复或数据备份,提供了最直观、最安全的解决方案。弱在通常没有厂商恢复分区。
最终决策与操作流程图 :
