qt使用笔记六之 Qt Creator、Qt Widgets、Qt Quick 详细解析
-
一句话核心区别
-
Qt Creator = 开发工具(你用的软件)
-
Qt Widgets = 传统桌面UI方案(Windows/Mac/Linux风格)
-
Qt Quick = 现代动态UI方案(移动/触摸屏风格)
详细对比表格

深入分析三者关系
- 开发流程示意图:
bash
┌─────────────────────────────────────────────────────────┐
│ 你作为开发者 │
└───────────────────────┬─────────────────────────────────┘
│ 使用
▼
┌──────────────────┐
│ Qt Creator IDE │ ← 唯一的开发工具
└──────────────────┘
│ 支持两种UI技术
┌───────────┴───────────┐
▼ ▼
┌─────────────────────┐ ┌─────────────────────┐
│ Qt Widgets技术 │ │ Qt Quick技术 │
│(传统C++桌面UI方案) │ │(现代QML动态UI方案) │
└─────────────────────┘ └─────────────────────┘
│ │
▼ ▼
┌───────────────┐ ┌───────────────┐
│ 原生风格应用 │ │ 炫酷动态应用 │
│ (如WPS、QQ) │ │ (如汽车仪表盘) │
└───────────────┘ └───────────────┘
Qt Creator:统一的开发平台
bash
// Qt Creator 对两种技术的支持:
// 1. 对Qt Widgets的支持:
// - 提供Qt Designer(.ui文件可视化编辑)
// - C++代码智能提示
// - 信号槽编辑模式
// 2. 对Qt Quick的支持:
// - QML语法高亮和自动完成
// - 实时预览窗口
// - QML调试器
// - 资源文件管理
// 3. 通用功能:
// - 项目管理(.pro或CMake)
// - 版本控制集成
// - 跨平台编译
// - 应用程序部署
Qt Widgets 详细解析
- 特点和优势
cpp
// 典型的Qt Widgets代码
#include <QApplication>
#include <QWidget>
#include <QPushButton>
#include <QVBoxLayout>
int main(int argc, char *argv[]) {
QApplication app(argc, argv);
QWidget window;
window.setWindowTitle("Qt Widgets示例");
QVBoxLayout *layout = new QVBoxLayout(&window);
QPushButton *button = new QPushButton("点击我");
QLabel *label = new QLabel("状态:未点击");
// 信号槽连接
QObject::connect(button, &QPushButton::clicked, [label](){
label->setText("状态:已点击!");
});
layout->addWidget(button);
layout->addWidget(label);
window.show();
return app.exec();
}
-
适用场景
-
企业级桌面软件
-
系统工具和实用程序
-
数据密集型应用(表格、图表)
-
需要原生外观的应用
-
-
限制
-
动画效果有限
-
触摸屏支持一般
-
移动端支持较弱
-
界面相对"传统"
-
Qt Quick 详细解析
- 特点和优势
cpp
// 典型的Qt Quick代码(main.qml)
import QtQuick 2.15
import QtQuick.Controls 2.15
import QtQuick.Window 2.15
Window {
width: 800
height: 600
visible: true
title: "Qt Quick现代应用"
// 渐变背景
Rectangle {
anchors.fill: parent
gradient: Gradient {
GradientStop { position: 0.0; color: "#4facfe" }
GradientStop { position: 1.0; color: "#00f2fe" }
}
}
// 现代化卡片
Rectangle {
id: card
width: 300
height: 200
anchors.centerIn: parent
radius: 20
color: "#ffffff"
opacity: 0.95
// 阴影效果
layer.enabled: true
layer.effect: DropShadow {
radius: 15
samples: 31
color: "#40000000"
}
// 平滑动画
Behavior on scale {
NumberAnimation { duration: 200 }
}
Column {
anchors.centerIn: parent
spacing: 20
Text {
text: "欢迎使用Qt Quick"
font.pixelSize: 24
color: "#333333"
}
Button {
text: "体验动画"
onClicked: {
card.scale = card.scale === 1 ? 1.1 : 1
rotationAnimation.start()
}
}
}
RotationAnimation on rotation {
id: rotationAnimation
from: 0
to: 360
duration: 1000
}
}
}
- 适用场景
-
移动应用程序(iOS/Android)
-
车载信息系统
-
工业HMI界面
-
智能家居控制面板
-
教育/游戏化应用
-
架构对比
- Qt Widgets架构
bash
#text
应用层
├── Qt Widgets模块 (QPushButton, QLabel等)
├── 布局管理器 (QVBoxLayout, QHBoxLayout等)
├── 事件系统 (信号槽机制)
└── 绘图系统 (QPainter)
└── CPU软件渲染
└── 操作系统原生API
- Qt Quick架构
bash
#text
应用层
├── QML引擎 (解释执行QML)
├── Qt Quick模块 (Rectangle, Text等)
├── JavaScript引擎
├── 场景图 (Scene Graph)
└── GPU硬件渲染
├── OpenGL / Vulkan / Direct3D
└── 显示硬件
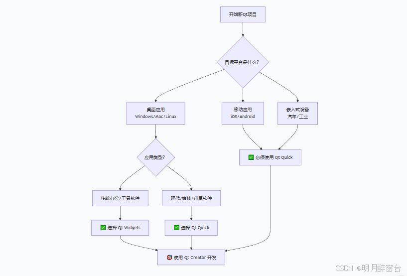
- 决策流程图

实际项目代码对比
- 同一个功能:登录界面
- Qt Widgets版本
cpp
// LoginDialog.h
class LoginDialog : public QDialog {
Q_OBJECT
public:
explicit LoginDialog(QWidget *parent = nullptr);
private slots:
void onLoginClicked();
private:
QLineEdit *usernameEdit;
QLineEdit *passwordEdit;
QPushButton *loginButton;
};
// LoginDialog.cpp
LoginDialog::LoginDialog(QWidget *parent)
: QDialog(parent) {
setWindowTitle("登录");
QVBoxLayout *layout = new QVBoxLayout(this);
usernameEdit = new QLineEdit();
usernameEdit->setPlaceholderText("用户名");
passwordEdit = new QLineEdit();
passwordEdit->setPlaceholderText("密码");
passwordEdit->setEchoMode(QLineEdit::Password);
loginButton = new QPushButton("登录");
layout->addWidget(usernameEdit);
layout->addWidget(passwordEdit);
layout->addWidget(loginButton);
connect(loginButton, &QPushButton::clicked,
this, &LoginDialog::onLoginClicked);
}
- Qt Quick版本
cpp
// LoginPage.qml
import QtQuick 2.15
import QtQuick.Controls 2.15
Page {
background: Rectangle {
gradient: Gradient {
GradientStop { position: 0; color: "#667eea" }
GradientStop { position: 1; color: "#764ba2" }
}
}
Column {
anchors.centerIn: parent
width: Math.min(parent.width * 0.8, 400)
spacing: 20
Rectangle {
width: parent.width
height: 60
radius: 10
color: "#ffffff"
TextField {
id: usernameField
anchors.fill: parent
anchors.margins: 5
placeholderText: "用户名"
font.pixelSize: 18
}
}
Rectangle {
width: parent.width
height: 60
radius: 10
color: "#ffffff"
TextField {
id: passwordField
anchors.fill: parent
anchors.margins: 5
placeholderText: "密码"
echoMode: TextInput.Password
font.pixelSize: 18
}
}
Button {
width: parent.width
height: 50
text: "登录"
font.pixelSize: 18
background: Rectangle {
radius: 10
color: parent.pressed ? "#4c51bf" : "#5a67d8"
}
onClicked: {
// 登录逻辑
if(usernameField.text && passwordField.text) {
loginAnimation.start()
}
}
}
}
ParallelAnimation {
id: loginAnimation
NumberAnimation {
target: loginButton
property: "opacity"
from: 1.0
to: 0.5
duration: 500
}
RotationAnimation {
target: loginButton
from: 0
to: 360
duration: 1000
}
}
}
书籍和资源推荐
bash
通用资源:
1. 官方文档:https://doc.qt.io/
2. Qt Creator内置示例
3. Qt官方论坛
Qt Widgets专项:
- 《C++ GUI Programming with Qt 4》
- 《Qt5开发及实例》
Qt Quick专项:
- 《Qt5 Cadaques》中文版
- 《Qt Quick核心编程》