
摘要:站在"十五五"规划新起点,教育数字化已成为建设教育强国的战略引擎。本文深度解析某市智慧教育2.0建设方案,从政策背景、技术架构到实施路径,全面揭秘如何通过"1+N+X"生态体系打造全国教育数字化转型标杆。

一、项目背景:为什么必须建设智慧教育2.0?
1.1 政策驱动的必然选择
当前,我国教育信息化正从"增量建设"向"质量提升"迈进,政策导向已从单纯的硬件覆盖转向虚实融合、数据驱动与生态重构。本项目深度契合《中国教育现代化2035》及教育部《教育数字化战略行动》的总体部署,严格落实《关于推进教育新型基础设施建设构建高质量教育支撑体系的指导意见》中关于"新基建"的建设要求。
核心政策对标分析:

1.2 技术演进的必然趋势
随着元宇宙、数字孪生技术成熟,构建虚实融合的教学空间已成为全球教育竞争的新高地。5G、人工智能、虚拟现实等新一代信息技术的深度融合,正在重塑教育的底层逻辑。若不及时建设,某市将面临教育人才流失、教学质量增长乏力以及在区域教育竞争中被边缘化的重大风险。
💡 关键洞察:教育数字化转型不是"选择题",而是"生存题"。从"外挂式"信息化向"内核式"数字化转变,是教育现代化的必由之路。
二、核心痛点:当前教育信息化面临的四大瓶颈
通过对本市各级各类学校的深度调研,当前教育信息化水平与新时代教育现代化的要求仍存在显著差距。这种差距不仅体现在硬件设施的物理缺口上,更体现在资源分配的不均衡与数据治理的碎片化上。
2.1 基础设施支撑力不足
- 带宽瓶颈:现有校园网难以支撑大规模4K/8K视频传输及全息互动教学
- 覆盖缺口:千兆光网到校率不足60%,部分老旧校区仍维持在百兆带宽水平
- 算力缺失:边缘算力缺失导致虚实融合场景延迟高、体验差
2.2 教育资源分布不均
- 师资配比失衡 :城区重点学校与偏远乡村学校优质师资配比差异高达1:5
- 资源流动受阻:缺乏高效的远端交互手段,城区名师资源难以常态化辐射至薄弱学校
- 数字鸿沟显著:城乡、校际间的"数字鸿沟"依然显著
2.3 数据孤岛现象严重
- 系统碎片化 :平均每所学校运行超过5套独立系统,教学行为数据缺乏"伴随式"采集
- 治理效能低下:数据孤岛现象使得管理者难以获得全维度的教育画像,决策仍依赖传统经验判断
- 标准不统一:异构系统间数据互不相通,缺乏统一的数据元标准
2.4 教学模式单一
- 设备缺失率高 :全市沉浸式、交互式教学设备的缺失率超过90%
- 教学手段落后:现有的多媒体教室多以"投影+黑板"为主,缺乏虚实融合的实验实训环境
- 探究式教学受限:对于物理、化学等抽象学科,学生难以获得直观感知体验
⚠️ 痛点总结:当前区域教育信息化已进入"深水区",亟需从底层架构到应用场景进行系统性重塑。
三、顶层设计:"1+N+X"智慧教育生态体系
3.1 总体建设目标
本项目总体建设目标设定为在"十五五"期间,全面建成**"1+N+X"的智慧教育生态体系**,实现从"数字化转型"向"数智化融合"的跨越式发展。
"1":全市统一的教育数字孪生底座
通过整合全市各级各类教育数据资源,利用大数据、人工智能、物联网及数字孪生技术,构建一个与物理校园一一映射的数字空间。该底座将实现对校园环境、教学设施、师生行为等全要素的实时感知与精准建模,推动教育治理从"经验驱动"向"数据驱动"转变。
"N":全市中小学千兆光网100%覆盖
全面升级改造校园网络基础设施,构建万兆骨干、千兆到桌面的高速光网络环境。通过部署边缘计算节点与5G/6G融合网络,确保每一所学校都具备承载高带宽、低延迟业务的能力。
"X":50个虚实融合示范校
聚焦沉浸式技术在教学中的深度应用,打造一批具备虚实融合教学环境、创新教学模式和高效治理能力的标杆学校。示范校将重点探索AR/VR/MR技术在理化生实验、地理历史场景还原等领域的应用。
3.2 核心业务指标(KPI)

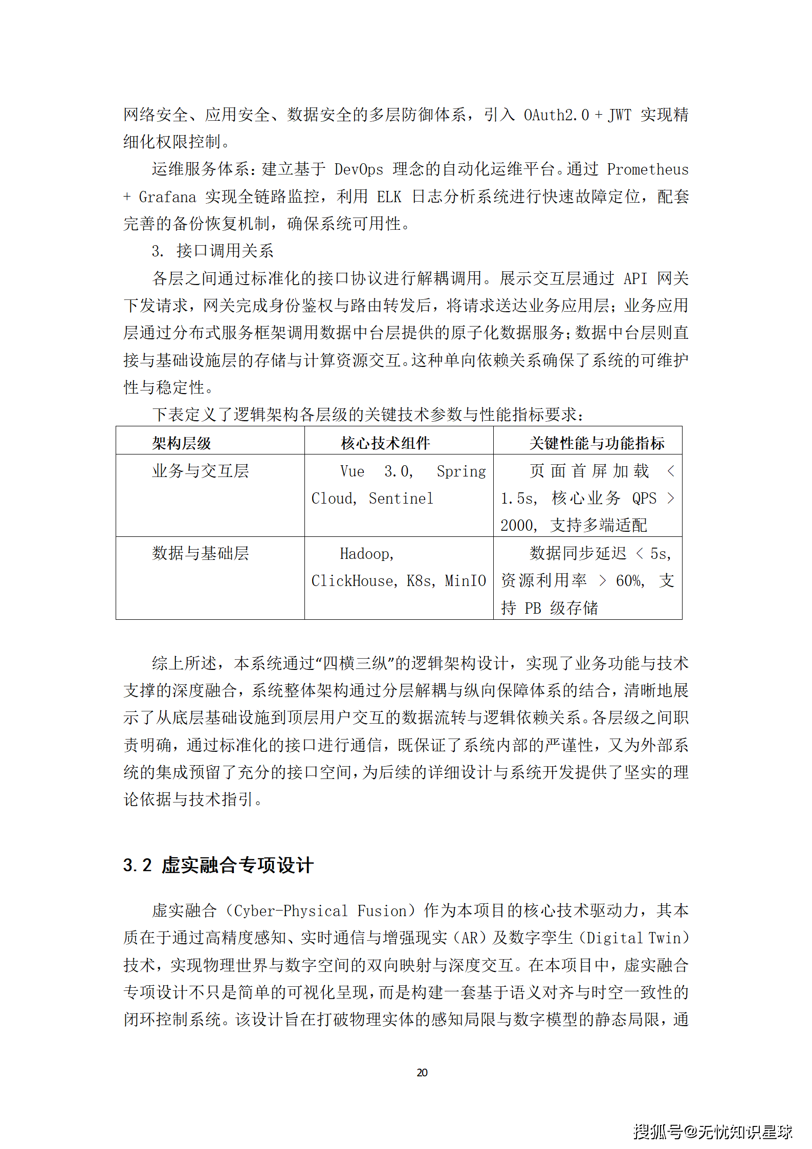
3.3 技术架构选型
后端架构 :基于Spring Cloud Alibaba框架构建高可用的业务中台,采用微服务架构实现业务逻辑的高度解耦。
前端方案 :采用Vue 3.0 与TypeScript结合的工程化方案,确保系统的高扩展性与交互体验。
数据层 :采用分布式集群部署模式,利用MySQL 支撑核心业务数据,Redis负责高频缓存,确保在PB级数据规模下实现秒级检索响应。
安全保障 :严格执行GB/T 22239-2019《信息安全技术 网络安全等级保护基本要求》 ,确保系统通过等保三级认证。
四、基础设施底座:新基建如何支撑教育变革
4.1 校园全光网络与5G覆盖
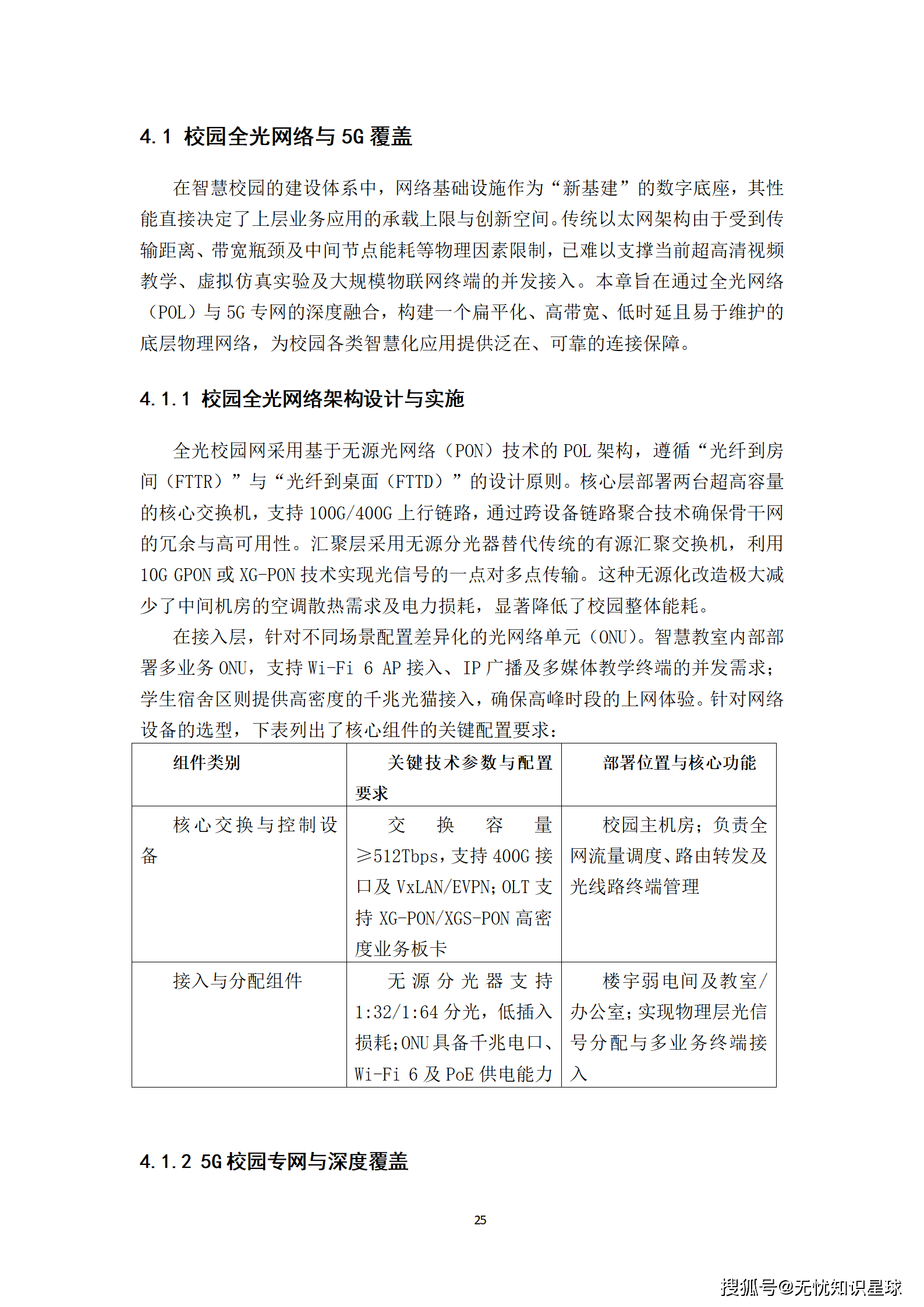
4.1.1 全光网络架构设计
全光校园网采用基于无源光网络(PON)技术的POL架构,遵循"光纤到房间(FTTR)"与"光纤到桌面(FTTD)"的设计原则。
核心组件配置:

4.1.2 5G校园专网与边缘计算
引入5G"公网专用"模式 ,通过部署边缘计算(MEC)节点 与轻量化UPF设备,实现校内流量不落地。当师生访问教务系统或图书馆数据库时,流量在校园机房直接完成分流转发,时延可稳定控制在10ms以内。
覆盖策略 :采取"室外宏站+室内分布"相结合的方式,利用5G切片技术为校园安防监控、无人巡检车等特定业务分配专用带宽资源。
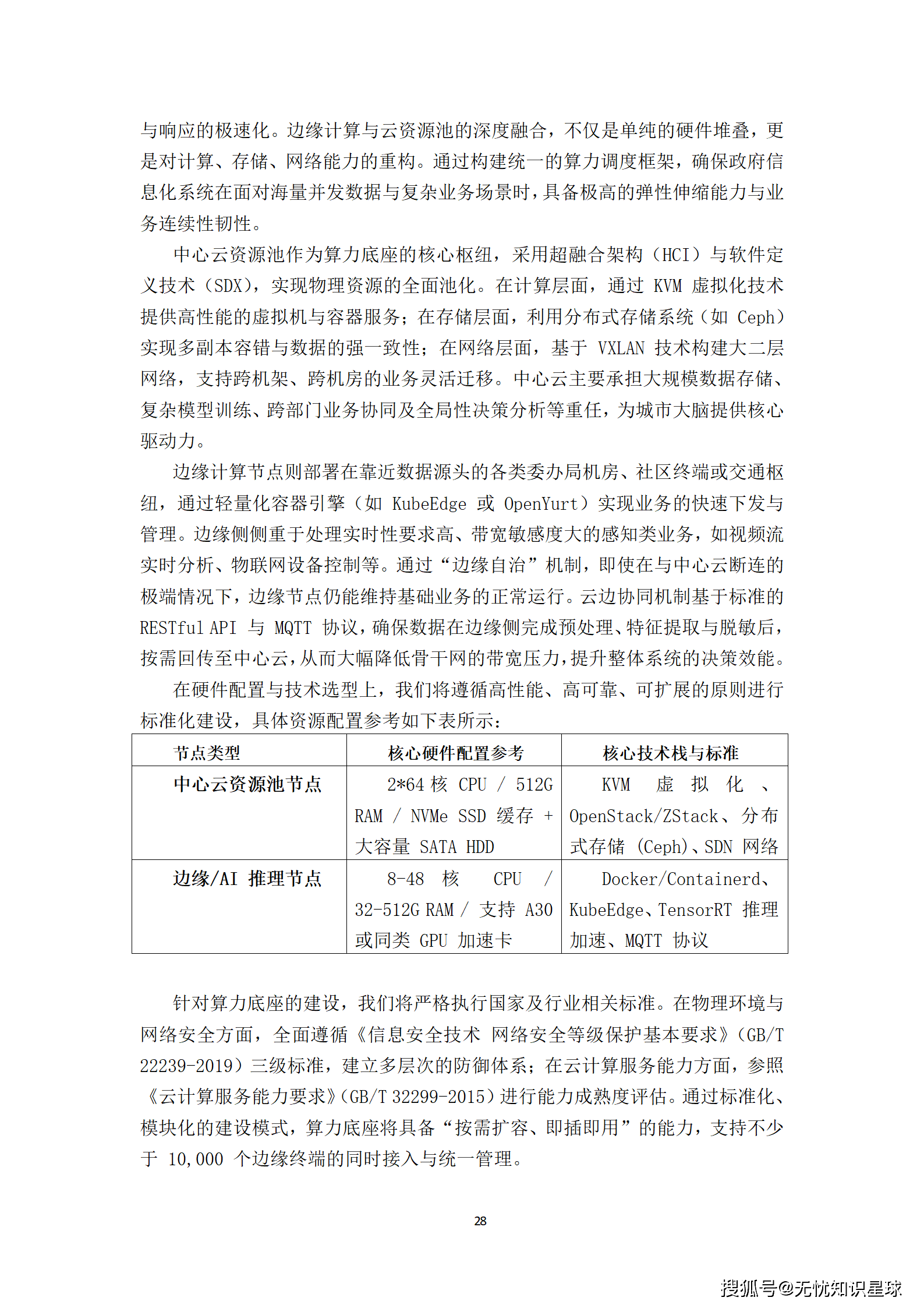
4.2 边缘计算与云资源池
构建**"云边协同"的立体化算力底座**,实现资源的高度集约化与响应的极速化。

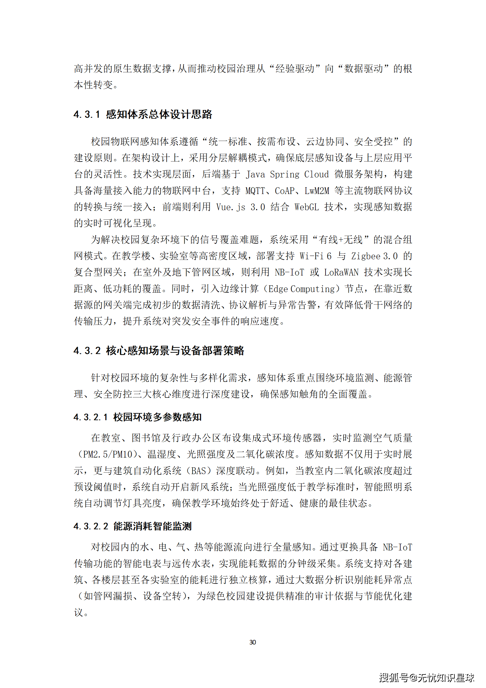
4.3 校园物联网(IoT)感知体系
构建全方位、多维度的感知网络,通过对校园环境、能源消耗、安全隐患及设施状态的精准捕捉,为上层业务应用提供高可靠、高并发的原生数据支撑。
核心感知场景:

五、虚实融合教学环境:重新定义未来教室
5.1 全息互动智慧教室
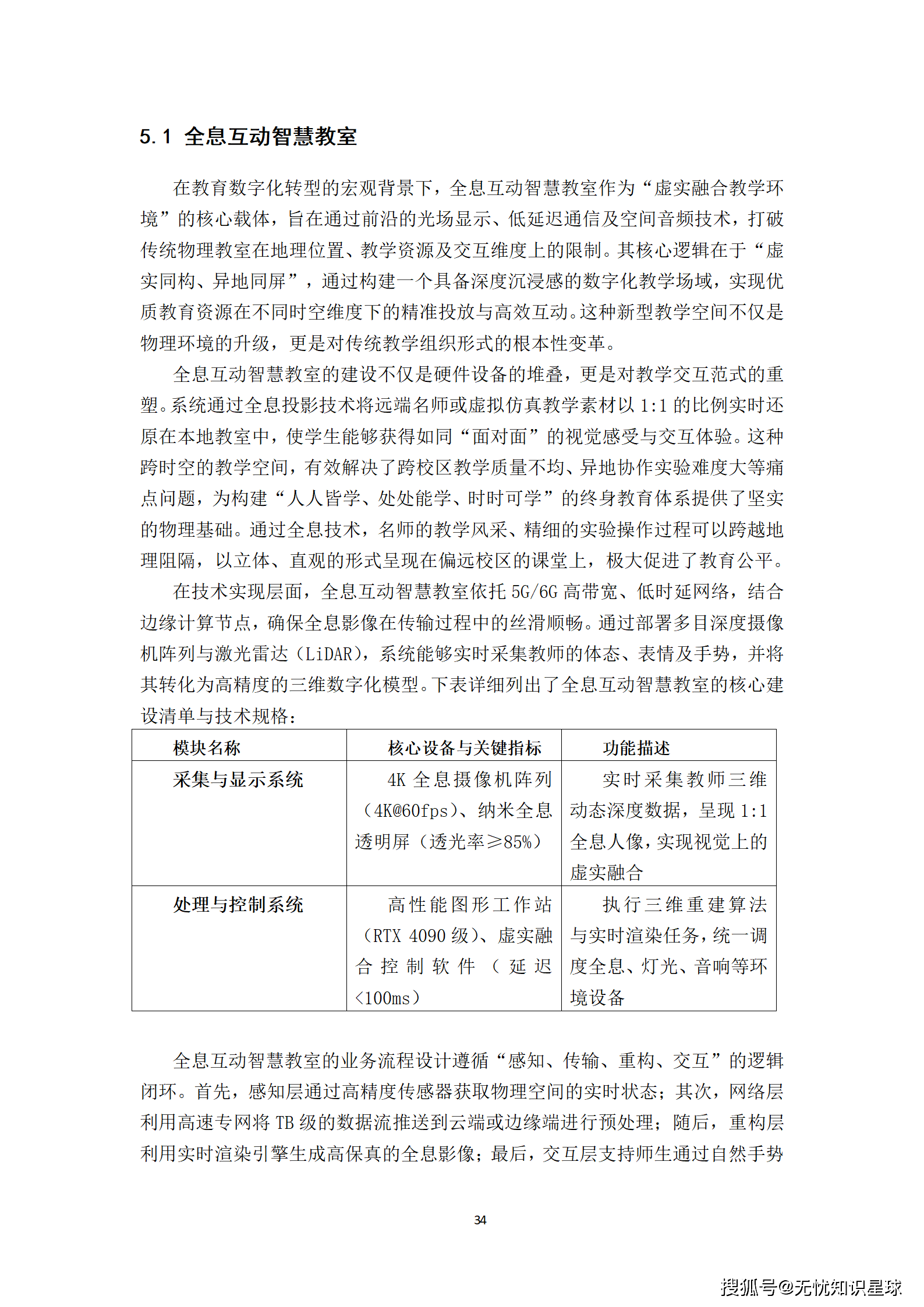
全息互动智慧教室作为"虚实融合教学环境"的核心载体,旨在通过前沿的光场显示、低延迟通信及空间音频技术,打破传统物理教室在地理位置、教学资源及交互维度上的限制。
核心建设清单:

业务流程设计:遵循"感知、传输、重构、交互"的逻辑闭环,确保教学过程中的"临场感"与"参与感"。
5.2 沉浸式虚拟仿真实验实训基地
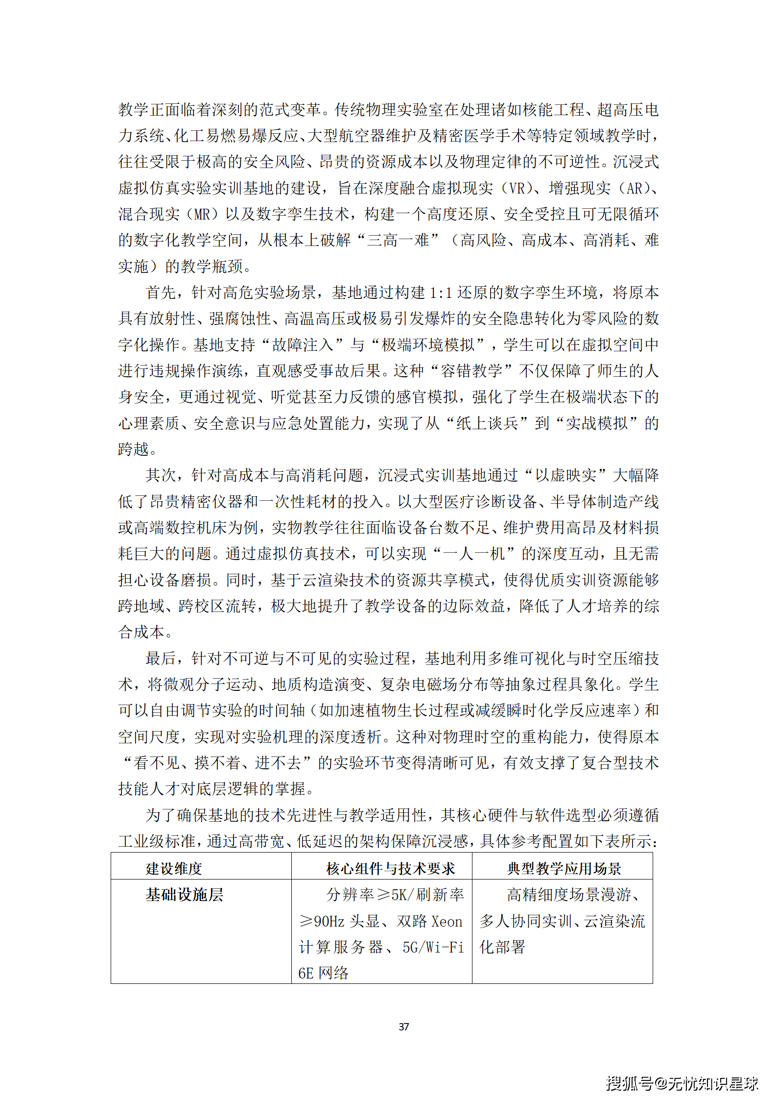
深度融合虚拟现实(VR)、增强现实(AR)、混合现实(MR)以及数字孪生技术,构建一个高度还原、安全受控且可无限循环的数字化教学空间,从根本上破解"三高一难"(高风险、高成本、高消耗、难实施)的教学瓶颈。
建设维度与技术要求:

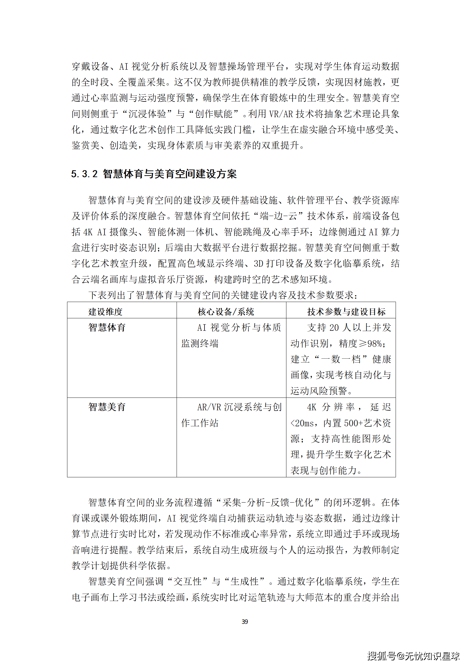
5.3 智慧体育与美育空间
通过集成物联网、人工智能、增强现实(AR)及大数据分析技术,构建全感知、数字化、智能化的体美教育生态。
关键建设内容:

六、智慧教育云平台:数据驱动的教育大脑
6.1 区域教育大数据中台
作为智慧教育云平台的**"数字底座"与"神经中枢"**,承担全域教育数据的全生命周期管理职责。
核心功能组件:

数据处理架构:采用分层架构(ODS、DWD、DWS、ADS),通过ETL任务流对原始数据进行清洗、转换与装载。
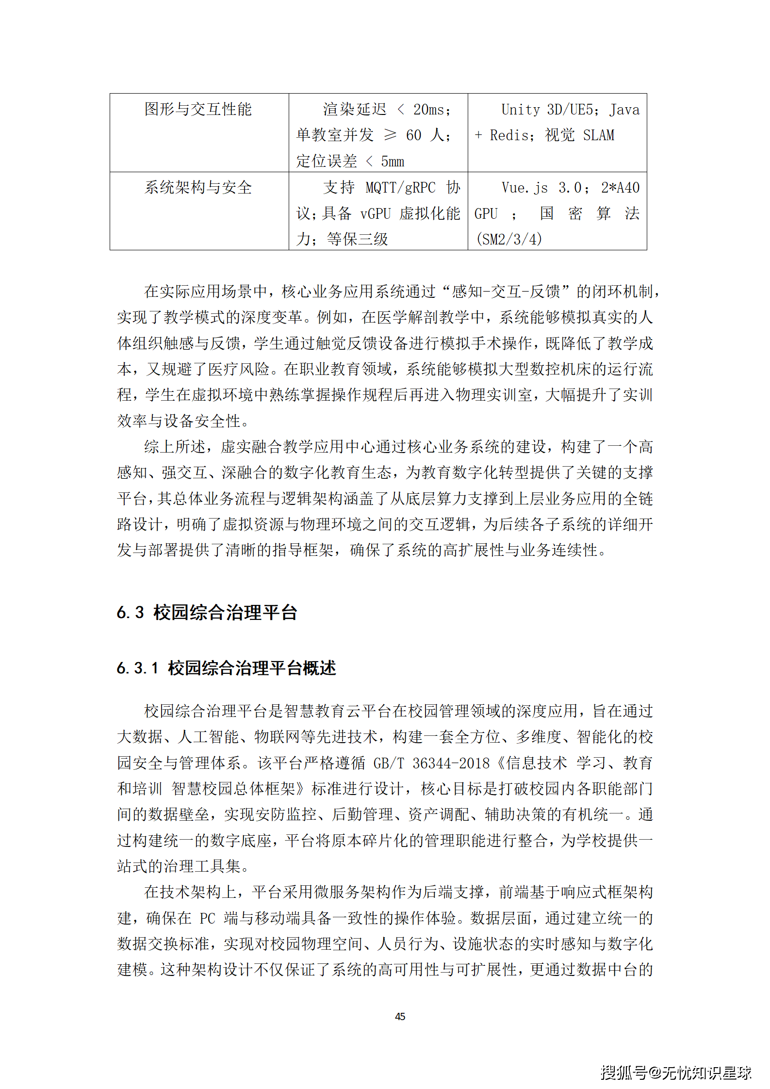
6.2 虚实融合教学应用中心
基于数字孪生(Digital Twin)、增强现实(AR)、虚拟现实(VR)以及混合现实(MR)技术,深度集成高性能计算资源与高仿真教学模型。
四大核心功能模块:
- 沉浸式虚拟仿真教学模块:面向理化生实验、工程实训等学科,通过高精度建模技术还原真实的实验设备与环境
- 增强现实(AR)辅助教学模块:利用移动终端或AR眼镜,将数字信息叠加在物理教材、教具或实物设备上
- 跨时空协同教学模块:支持多名师生在同一虚拟场景中进行实时协作,打破地域限制
- 教学全过程评价与分析模块:采集学生在虚实融合环境中的行为数据,生成多维度的学习画像
关键技术参数:

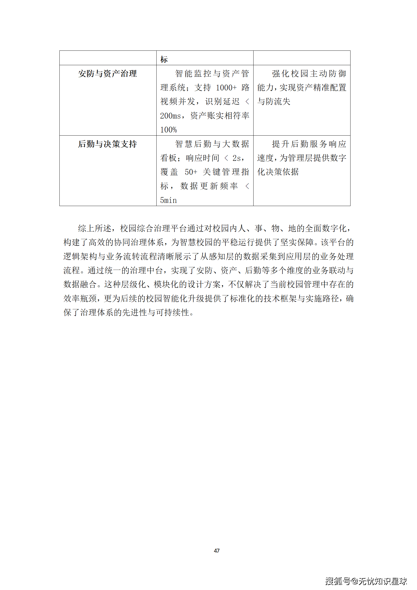
6.3 校园综合治理平台
通过大数据、人工智能、物联网等先进技术,构建一套全方位、多维度、智能化的校园安全与管理体系。
四大核心功能模块:

七、安全保障体系:等保三级下的数据隐私保护
7.1 网络安全等级保护设计
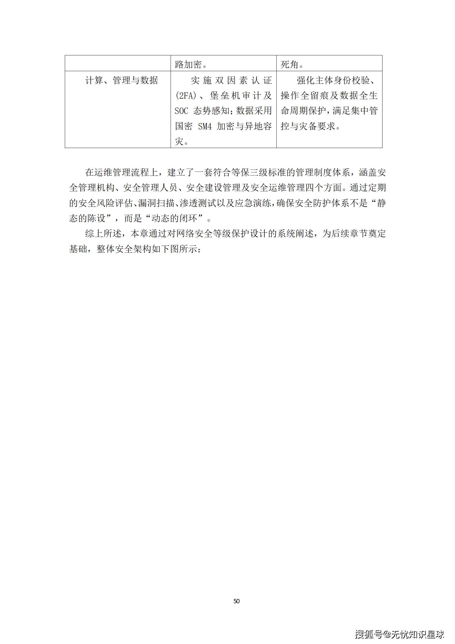
严格遵循**《信息安全技术 网络安全等级保护基本要求》(GB/T 22239-2019)等保2.0三级**标准,从安全物理环境、安全通信网络、安全区域边界、安全计算环境以及安全管理中心五个维度构建防护体系。
纵深防御技术架构:

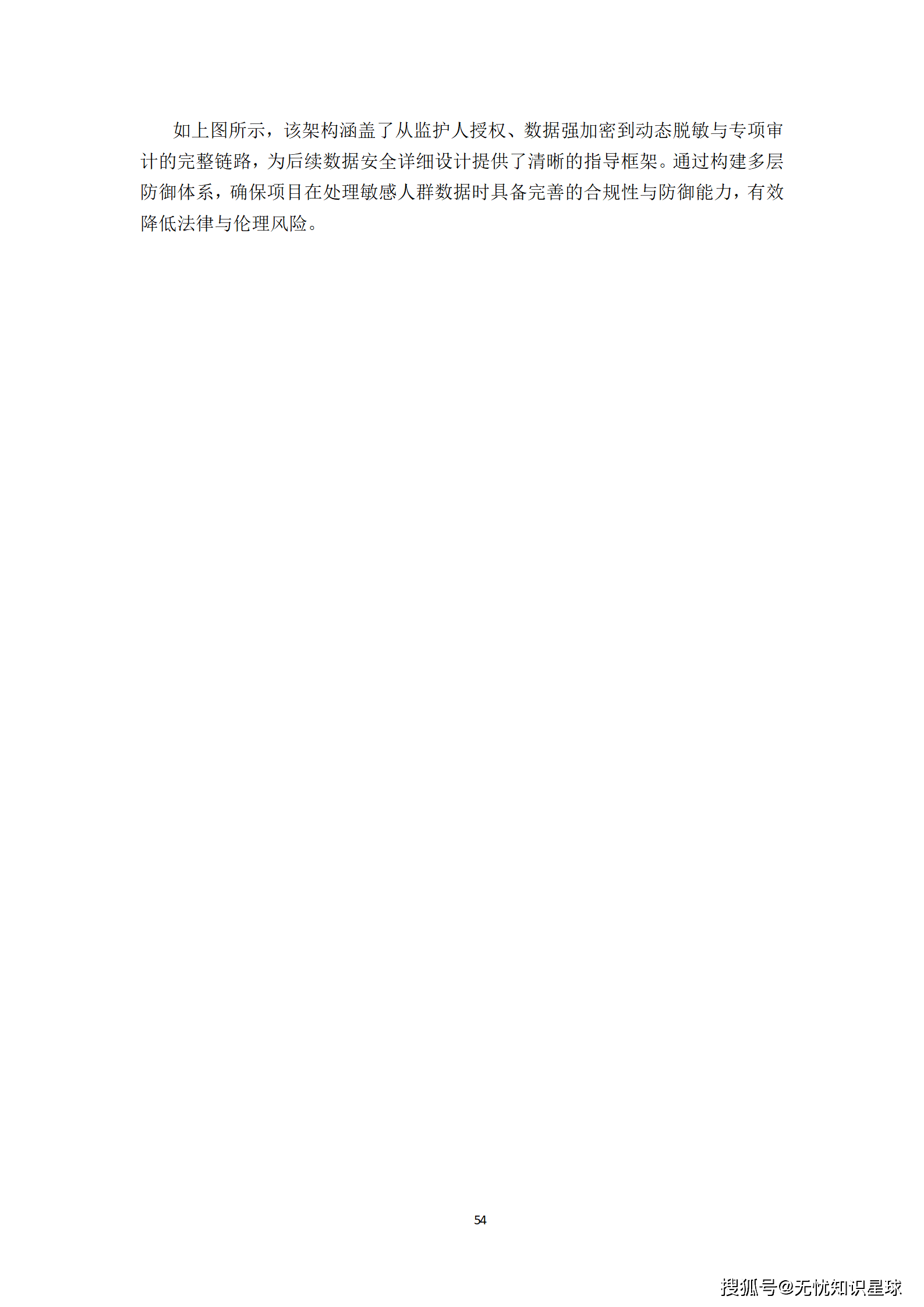
7.2 未成年人数据专项保护
依据**《中华人民共和国未成年人保护法》、《个人信息保护法》、《数据安全法》**,构建全生命周期的未成年人数据专项防护机制。
专项安全管控措施对比:

八、实施路径:34周打造数字化转型标杆
8.1 项目组织架构
采用**"强矩阵管理模式"**,使组织结构与系统技术架构实现深度耦合。
岗位设置与责权分工:

8.2 实施进度计划
五阶段实施路径:

总计34周,通过科学的进度计划编制与严密的动态监控,确保各项任务按序推进。
九、投资与风险:如何确保项目稳健落地
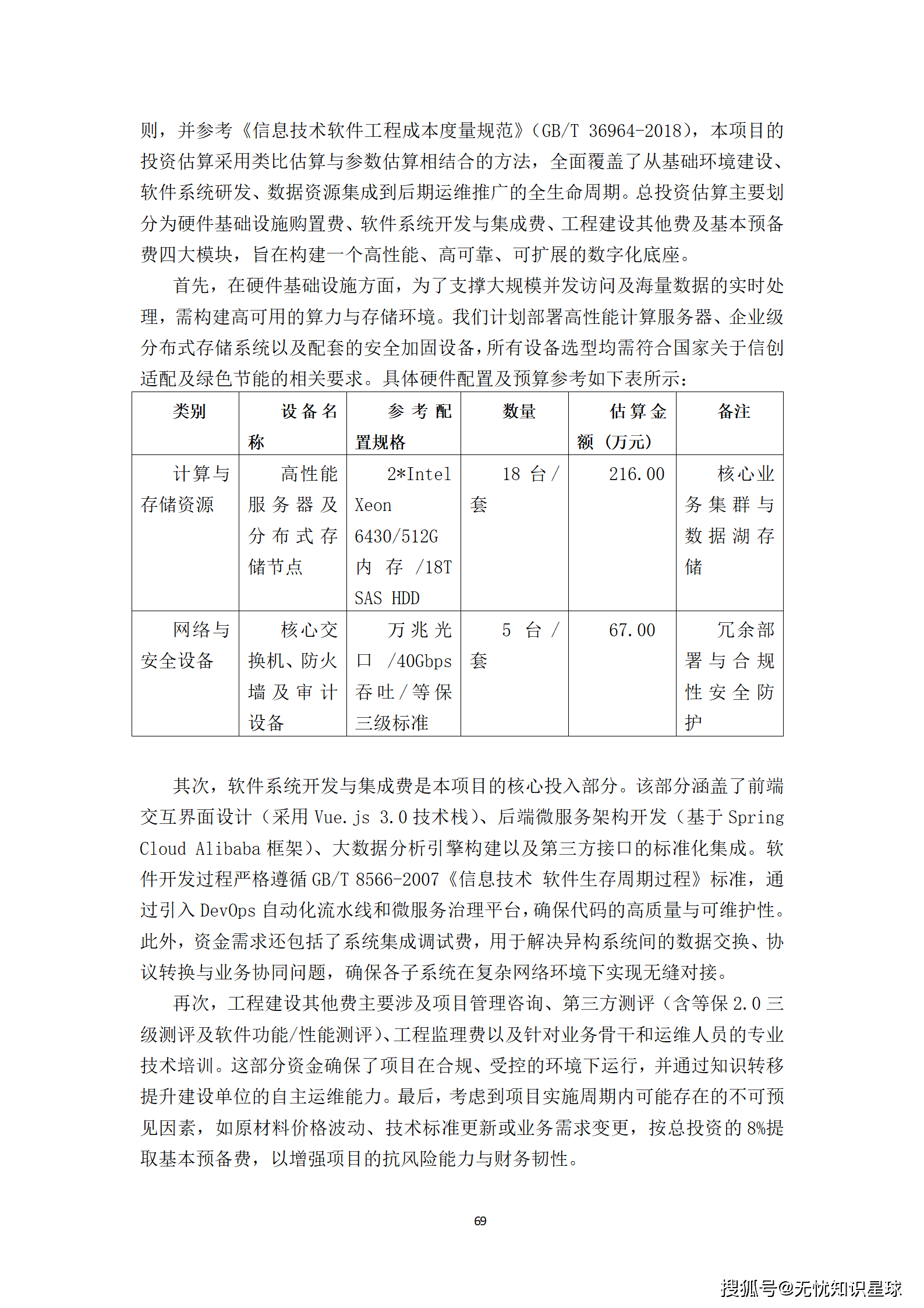
9.1 投资估算
硬件基础设施配置:

投资结构特征:呈现出明显的**"重软件、强安全、稳基座"**特征,优先保障关键路径任务的资金需求。
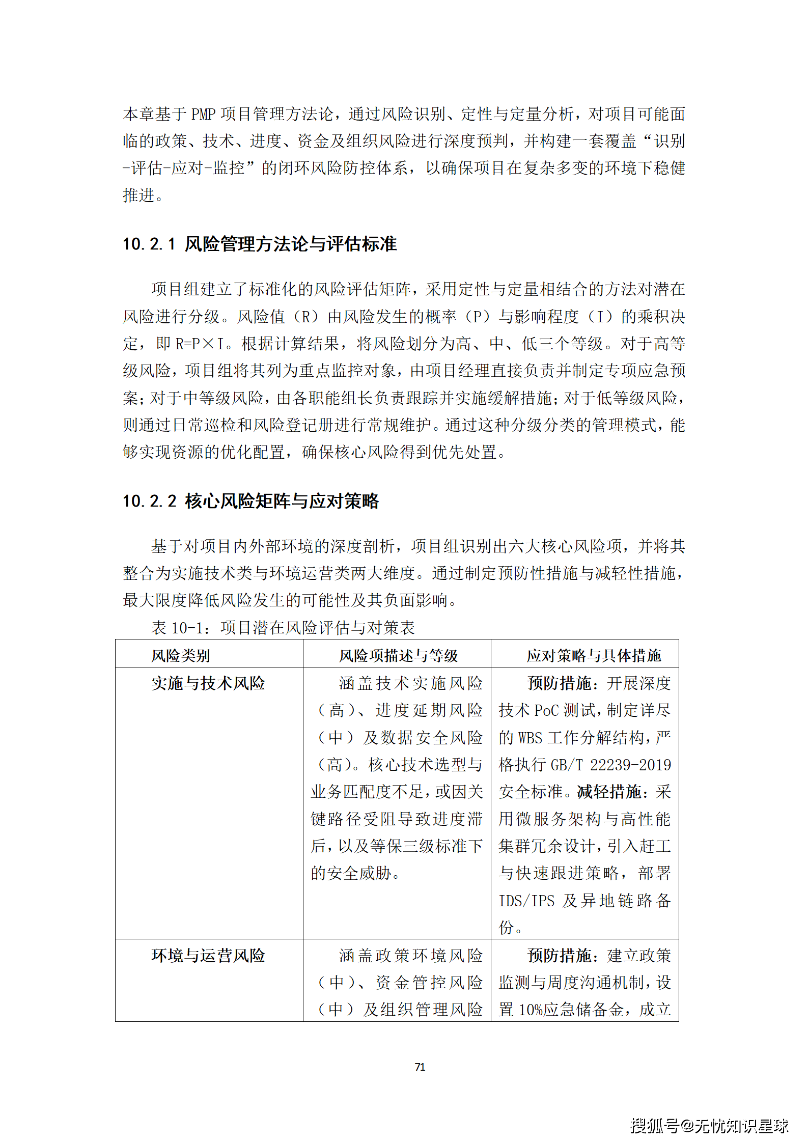
9.2 风险分析与对策
核心风险评估矩阵:

动态监控机制:每两周召开一次风险审查会议,引入挣值管理(EVM)工具,通过对成本偏差(CV)和进度偏差(SV)的实时监控,预判资金与进度风险的触发条件。
十、结语:教育数字化的未来已来
某市"十五五"智慧教育2.0基础设施与虚实融合教学环境建设方案,不仅是一次技术升级,更是一场教育范式的深刻变革。通过**"1+N+X"智慧教育生态体系**的构建,项目将实现:
✅ 基础设施全面升级:全市中小学千兆光网100%覆盖,核心业务接口响应时间缩短至500ms以内
✅ 教学模式根本转变:通过虚实融合技术,预计提升实验教学开出率至100%,跨校优质资源共享频次增加300%以上
✅ 治理能力显著提升:实现教育决策从"经验驱动"向"数据驱动"转型,管理效率提升40%以上
✅ 教育公平有效促进:打破城乡、校际间的"数字鸿沟",实现优质资源跨时空共享
这不仅是某市教育高质量发展的坚实基础,更是全国"十五五"教育数字化转型的标杆示范。当全息投影让偏远山区的孩子与城市名师"面对面",当虚拟仿真让高危实验零风险进行,当大数据让因材施教成为现实------教育的未来,正在我们手中变为现实。
📌 写在最后:教育数字化转型的本质,不是用技术替代教育,而是用技术赋能教育,让每个孩子都能享有公平而有质量的教育。这既是技术的使命,更是教育的初心。









































































