1. 引言
人工智能技术的飞速发展正在重塑软件系统的设计与实现方式。作为 AI 领域的前沿研究方向,多智能体协作系统(Multi-Agent Collaboration Systems)通过组织多个具有不同能力和专长的智能体共同工作,为解决复杂问题提供了新的范式。这些系统不仅展示了强大的问题解决能力,还在软件架构设计上呈现出与传统软件工程惊人的相似性和创新性。
多智能体协作系统是 AI 领域的重要发展方向,通过组织多个专业化智能体协同工作,实现复杂问题的高效解决。这种协作模式与传统软件工程有着深刻的联系和创新的突破。
多智能体协作在 AI 领域具有重要意义,主要体现在以下几个方面:
- 复杂问题分解:将复杂任务分解为可由专业智能体处理的子任务,类似于软件工程中的"分而治之"思想。
- 专业化与协作:不同智能体专注于特定领域,通过协作实现整体目标,提高系统效率和质量。
- 可扩展性:通过添加新的智能体或调整现有智能体的协作方式,系统可以适应更广泛的问题域。
- 鲁棒性:多智能体系统中的冗余和分布式特性提高了系统的容错能力和稳定性。
- 模拟人类组织:这些系统在某种程度上模拟了人类组织的协作模式,为研究人类协作提供了新视角。
本文将深入分析三个代表性的多智能体协作系统:MetaGPT、LangGraph 和 A2A,探讨它们的核心机制与传统软件工程模式的关联,并基于这些分析对多智能体协作的未来发展进行展望。
2. 三大多智能体协作系统分析
MetaGPT
基于角色和标准操作程序(SOP)的多智能体框架,模拟人类软件公司的组织结构和工作流程。
核心机制:pub/sub 消息机制
LangGraph
LangChain 团队开发的扩展库,解决传统 LangChain 中的循环能力和黑盒运行问题。
核心机制:agent 自调用转派流式调用
A2A
谷歌开源的标准智能体交互协议,打破系统孤岛,实现不同框架智能体的互操作。
核心机制:Agent 发现和调度
2.1 MetaGPT 的 pub/sub 消息机制
MetaGPT 是一个基于角色和标准操作程序(SOP)的多智能体框架,其核心设计理念是模拟人类软件公司的组织结构和工作流程。
2.1.1 核心架构与工作原理
MetaGPT 的架构由两个主要层次组成:基础组件层和协作层。基础组件层提供了智能体操作和系统范围内信息交流的核心构件,包括环境(Environment)、记忆(Memory)、角色(Roles)、动作(Actions)和工具(Tools)。协作层则在此基础上协调各个智能体共同解决复杂问题。
MetaGPT 的工作流程通常遵循以下步骤:
- 接收用户输入的任务需求
- 产品经理角色分析需求并创建 PRD(产品需求文档)
- 架构师角色根据 PRD 设计系统架构
- 工程师角色根据架构设计实现代码
- QA 角色测试和验证代码质量
- 各角色通过消息传递协作完成整个软件开发流程
2.1.2 pub/sub 消息机制详解
MetaGPT 的核心通信机制是基于发布-订阅(pub/sub)模式实现的,通过环境(Environment)和消息(Message)两个关键抽象概念实现智能体之间的高效通信与协作。
MetaGPT 通过以下机制实现智能体间的通信和协作:
-
消息发布与订阅:
- 智能体通过
_publish方法将消息发布到环境中 - 其他智能体通过
_observe方法从环境中获取消息 - 每个智能体可以根据自己的角色订阅感兴趣的消息类型
- 智能体通过
-
共享消息池:
- 所有智能体共享一个消息池
- 智能体可以透明地访问来自其他智能体的消息
- 订阅机制使智能体更倾向于接收与自我任务相关的信息
-
角色专业化:
- 不同角色的智能体负责不同的专业任务
- 每个角色都有明确定义的目标、约束和专业技能
- 角色之间通过消息传递协作完成复杂任务
这种基于 pub/sub 的消息机制使得 MetaGPT 能够有效地组织多个智能体协同工作,实现复杂任务的分解与协作完成。
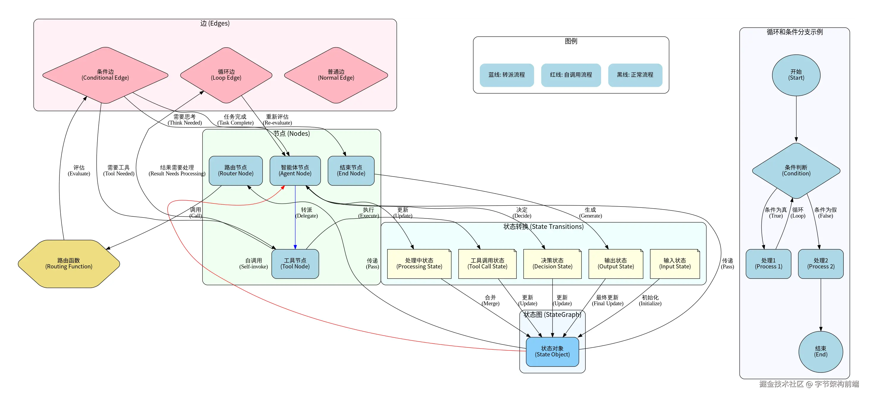
2.2 LangGraph 的 agent 自调用转派流式调用方式
LangGraph 是 LangChain 团队开发的一个扩展库,旨在解决传统 LangChain 中链(Chain)不具备"循环"能力和 AgentExecutor 调度的 Agent 运行过于"黑盒"的问题。
2.2.1 核心架构与工作原理
LangGraph 的核心架构基于以下概念:
- 状态图 (StateGraph) :LangGraph 的核心是状态图,它将智能体的工作流程建模为图结构。
- 状态(State) :表示整个图运行过程中的状态数据,可以理解为应用程序当前快照,为图中所有节点所共享。
- 节点(Nodes) :表示智能体的具体执行逻辑,接收当前的状态作为输入,执行计算,并返回更新后的状态。
- 边(Edges) :表示节点之间的连接关系,定义了从一个节点到另一个节点的转换条件。
LangGraph 工作流程:
- 定义状态图结构,包括节点和边
- 为每个节点定义处理逻辑
- 为边定义条件转换规则
- 编译图结构生成可执行应用
- 执行应用,状态在节点间流动
优势:
- 可视化工作流程
- 精细控制执行路径
- 支持复杂条件分支和循环
- 状态共享和传递
- 流式输出和实时反馈
2.2.2 agent 自调用转派流式调用方式详解
LangGraph 通过状态图模型实现了智能体间的灵活协作,支持条件分支、循环和动态调度,特别适合需要复杂决策逻辑和流程控制的应用场景。
LangGraph 通过以下机制实现智能体间的通信和协作:
-
状态管理:
- 中央状态对象(state)在图中的每个节点之间传递
- 每个节点返回更新状态对象的操作,从而实现状态的更新
- 状态合并:当节点返回对状态的更新时,LangGraph 会智能地将这些更新合并到全局状态中
-
条件边(Conditional Edges) :
- LangGraph 通过调用路由函数(Routing function)来确定下一步将执行哪个节点
- 路由函数根据当前状态决定下一步的执行路径
- 这使得 LangGraph 能够实现复杂的条件分支和循环逻辑
-
流式调用:
- 支持节点的流式输出,实时返回执行结果
- 使用 Server-Sent Events(SSE)等技术实现实时数据流
- 允许在长时间运行的任务中提供即时反馈
-
自调用转派逻辑:
- 智能体可以根据任务需要自主决定调用其他智能体或工具
- 通过状态图中的条件边实现动态调度
- 智能体可以根据执行结果决定是否需要重新执行某些节点
这种基于状态图的流式调用方式使得 LangGraph 能够实现更加灵活和可控的智能体协作流程,特别适合需要复杂决策逻辑和循环处理的应用场景。
2.3 A2A 的 Agent 发现和调度机制
A2A(Agent to Agent Protocol)是由谷歌于 2025 年 4 月开源的一种标准智能体交互协议,旨在打破系统孤岛,使不同框架和供应商构建的 AI 智能体能够相互通信和协作。
2.3.1 核心架构与工作原理
A2A 的核心架构基于以下组件:
- Agent Card:JSON 格式的智能体能力描述卡片,用于能力发现和识别
- 任务对象(Task) :定义了任务的生命周期和状态,是智能体间协作的核心单位
- 消息(Message) :智能体间交换的信息单元,可包含上下文、回复、工件或用户指令
- 部分(Parts) :消息中的完整内容片段,具有指定的内容类型,用于协商正确的格式和 UI 能力
A2A 协议的技术架构基于 HTTP、SSE(Server-Sent Events)和 JSON-RPC 构建,包含核心模块如能力发现、任务管理、协作机制和用户体验协商。
A2A 的工作流程通常包括:
- 客户端 Agent 发现远程 Agent 的能力(通过 Agent Card)
- 客户端创建任务并提交给远程 Agent
- 远程 Agent 处理任务并返回结果或请求更多信息
- 任务状态更新通过 HTTP 或 SSE 传递给客户端
- 任务完成后,结果返回给客户端
2.3.2 Agent 发现和调度机制详解
A2A 协议通过标准化的 Agent 发现和调度机制,为不同框架和供应商构建的智能体提供了互操作的可能性,有望成为智能体协作的行业标准。
A2A 通过以下机制实现智能体间的通信和协作:
-
Agent 发现机制:
- 客户端 Agent 通过 HTTP GET 发现远程 Agent 能力
- Agent Card 包含智能体的身份、服务端点、A2A 能力等关键信息
- 支持多种发现方式:直接配置、公共 URL、中央注册表等
-
任务管理和调度:
- 任务对象具有完整的生命周期(提交、进行中、需要输入、完成、失败、取消)
- 客户端和远程 Agent 之间的通信围绕任务展开
- 支持简单的即时任务和复杂的长期任务
-
通信协议:
- 基于 HTTP 和 JSON-RPC 的标准化通信
- 支持 SSE(Server-Sent Events)建立持久连接实现流式传输
- 支持推送通知,服务器可基于客户端提供的 Webhook URL 主动发送任务更新
-
多 模态 支持:
- 支持文本、音频、图像和视频流等多种模态
- 通过内容类型协商确保客户端和远程 Agent 能够处理正确的格式
A2A 的这种基于标准协议的 Agent 发现和调度机制,为不同框架和供应商构建的智能体提供了互操作的可能性,有望成为智能体协作的行业标准。
3. 多智能体协作系统调度流程详解
多智能体协作系统的核心在于其调度流程设计,它决定了智能体如何发现彼此、如何通信以及如何协同工作。本章将深入剖析三个代表性系统的调度流程,揭示它们的工作原理和设计思想。
多智能体协作系统作为人工智能领域的重要研究方向,通过组织多个具有不同能力和专长的智能体共同工作,为解决复杂问题提供了新的范式。不同系统采用了不同的调度流程设计,以满足各自的应用场景和设计目标。本章将详细分析 MetaGPT 的 pub/sub 消息机制、LangGraph 的 agent 自调用转派流程以及 A2A 的 Agent 发现和调度机制,通过图表和技术说明,深入理解这些系统的工作原理和设计思想。
3.1 MetaGPT 的 pub/sub 消息机制
3.1.1 调度流程概述
MetaGPT 是一个基于角色和标准操作程序(SOP)的多智能体框架,其核心通信机制是基于发布-订阅(pub/sub)模式实现的。在这种机制中,智能体通过环境(Environment)中的消息池(Message Pool)进行通信,实现了智能体之间的松耦合协作。

3.1.2 核心组件解析
1. 环境(Environment) :
- 提供共享的工作空间和通讯功能
- 包含消息池,作为智能体间通信的中介
2. 消息池(Message Pool) :
- 所有智能体共享一个消息池
- 存储所有发布的消息
- 支持智能体订阅和获取感兴趣的消息
3. 角色(Roles) :
- 不同角色的智能体负责不同的专业任务
- 例如:产品经理、架构师、工程师、测试工程师等
- 每个角色都有明确定义的目标、约束和专业技能
4. 行动(Actions) :
- 角色执行的具体操作
- 例如:编写 PRD、设计架构、编写代码、测试代码等
- 行动的结果会生成消息
5. 消息(Messages) :
- 智能体之间交流的信息载体
- 例如:用户需求、PRD 文档、架构设计、代码实现、测试报告等
- 消息会被发布到消息池中
3.1.3 消息流转机制
MetaGPT 的 pub/sub 消息机制通过以下步骤实现消息流转:
-
消息发布:
- 智能体执行行动(Action)生成结果
- 结果被封装为消息(Message)
- 智能体通过
_publish方法将消息发布到环境的消息池中
-
消息订阅:
- 智能体通过
_observe方法从环境中获取消息 - 每个智能体可以根据自己的角色订阅感兴趣的消息类型
- 订阅机制使智能体更倾向于接收与自我任务相关的信息
- 智能体通过
-
消息触发:
- 当消息池中出现新消息时,会触发订阅该类型消息的智能体
- 例如:PRD 文档消息会触发架构师开始工作
- 触发的智能体会执行相应的行动,并可能生成新的消息
MetaGPT 的工作流程体现了软件开发的线性流程:用户需求→产品经理(PRD)→架构师(设计)→工程师(代码)→测试工程师(测试),每个角色通过消息池接收上游输出并产生下游输入,形成一个高效的协作链条。
-
工作流程:
- 用户输入需求触发产品经理
- 产品经理编写 PRD 并发布 PRD 文档消息
- PRD 文档消息触发架构师设计架构
- 架构师发布架构设计消息
- 架构设计消息触发工程师编写代码
- 工程师发布代码实现消息
- 代码实现消息触发测试工程师进行测试
- 测试工程师发布测试报告消息
3.1.4 技术实现细节
MetaGPT 的 pub/sub 消息机制在技术实现上有以下特点:
-
消息类型:
- 消息通常包含类型、内容、发送者、接收者等属性
- 消息类型用于智能体过滤和订阅
-
消息路由:
- 基于消息类型和接收者进行路由
- 支持广播(一对多)和点对点(一对一)通信
-
状态管理:
- 消息历史作为系统状态的一部分被保存
- 智能体可以访问历史消息进行决策
-
异步处理:
- 消息处理通常是异步的
- 智能体可以并行工作,提高系统效率
-
消息优先级:
- 可以为消息设置优先级,影响处理顺序
- 高优先级消息会优先被处理
MetaGPT 的 pub/sub 消息机制使得系统具有高度的模块化和可扩展性,新的角色和行动可以方便地集成到现有系统中,而不需要修改其他组件。这种设计也使得系统更加健壮,因为组件之间的松耦合降低了系统的脆弱性。
3.2 LangGraph 的 agent 自调用转派流程
3.2.1 调度流程概述
LangGraph 是 LangChain 团队开发的一个扩展库,通过引入循环图的方法,将基于 LLM 的任务细节通过图(Graph)进行精确的定义。LangGraph 的核心是状态图(StateGraph),它将智能体的工作流程建模为图结构,通过条件边实现智能体之间的动态调度和自调用转派逻辑。

3.2.2 核心组件解析
1. 状态图 (StateGraph) :
- LangGraph 的核心是状态图,它将智能体的工作流程建模为图结构
- 包含节点、边和状态三个主要组件
2. 状态(State) :
- 表示整个图运行过程中的状态数据
- 可以理解为应用程序当前快照,为图中所有节点所共享
- 状态对象在节点之间传递,并在节点执行后更新
3. 节点(Nodes) :
- 表示智能体的具体执行逻辑
- 接收当前的状态作为输入,执行计算,并返回更新后的状态
- 主要类型包括:智能体节点、工具节点、路由节点、结束节点等
4. 边(Edges) :
- 表示节点之间的连接关系
- 定义了从一个节点到另一个节点的转换条件
- 主要类型包括:普通边、条件边、循环边等
5. 路由 函数(Routing Function) :
- 决定下一步将执行哪个节点
- 根据当前状态评估条件边
- 实现动态调度的核心机制
3.2.3 流式调用机制
LangGraph 的流式调用机制通过以下步骤实现:
-
状态初始化:
- 系统接收输入,初始化状态对象
- 状态对象包含任务相关的所有信息
-
节点执行:
- 状态对象传递给起始节点
- 节点执行其逻辑,处理状态
- 节点返回更新后的状态
-
状态更新与合并:
- 节点返回的状态更新会与全局状态合并
- 合并策略确保状态的一致性和完整性
LangGraph 的流式调用机制最大的创新在于将 LLM 的决策过程显式地建模为状态图,使得开发者可以精确控制执行流程,实现复杂的条件分支、循环和动态调度,大大提高了 AI 系统的可控性和可预测性。
-
条件评估与 路由:
- 路由函数根据更新后的状态评估条件边
- 决定下一个要执行的节点
- 可能的路径包括:继续处理、调用工具、结束任务等
-
循环处理:
- 如果需要重新评估或处理,可以通过循环边返回之前的节点
- 循环边使得系统能够进行迭代处理,直到满足某个条件
3.2.4 自调用转派逻辑
LangGraph 的自调用转派逻辑是其最具特色的功能之一,它通过以下机制实现:
-
自调用(Self-invoke) :
- 智能体可以决定再次调用自己处理任务
- 通常发生在需要进一步思考或分析的情况
- 在图中表现为从智能体节点回到自身的边
-
转派(Delegate) :
- 智能体可以决定将任务转派给其他节点(如工具节点)
- 通常发生在需要外部工具或信息的情况
- 在图中表现为从智能体节点到工具节点的边
-
决策过程:
- 智能体根据当前状态做出决策
- 决策结果更新到状态中
- 路由函数根据更新后的状态决定下一步操作
-
结果处理:
- 转派操作的结果会被合并回状态
- 智能体可以根据这些结果继续处理
- 可能触发新的自调用或转派
3.2.5 条件分支和循环实现
LangGraph 通过条件边和循环边实现条件分支和循环:
-
条件分支:
- 使用条件边连接节点
- 条件边关联路由函数,根据状态决定执行路径
- 例如:根据智能体的决策结果,可能执行工具调用、结束任务或继续思考
-
循环实现:
- 使用循环边连接节点,形成环路
- 循环边通常与条件检查相关联
- 例如:工具调用后,结果可能需要进一步处理,触发循环回智能体节点
-
示例流程:
- 开始节点初始化任务
- 条件判断节点评估任务状态
- 如果条件为真,执行处理 1,然后循环回条件判断
- 如果条件为假,执行处理 2,然后结束任务
LangGraph 的基于状态图的流式调用机制为 AI 系统提供了一种更加结构化和可控的编程模型,特别适合需要复杂决策逻辑和循环处理的应用场景。通过自调用转派逻辑,智能体能够根据任务需要灵活地选择处理路径,实现更加智能和自适应的行为。
3.3 A2A 的 Agent 发现和调度机制
3.3.1 调度流程概述
A2A(Agent to Agent Protocol)是由谷歌开源的一种标准智能体交互协议,旨在打破系统孤岛,使不同框架和供应商构建的 AI 智能体能够相互通信和协作。A2A 的核心在于 Agent 发现和调度机制,通过 Agent Card、任务对象和标准化通信协议实现智能体之间的互操作。

3.3.2 核心组件解析
1. Agent Card:
- JSON 格式的智能体能力描述卡片
- 包含智能体的身份、服务端点、A2A 能力等关键信息
- 用于能力发现和识别
2. 任务对象(Task Object) :
- 定义了任务的生命周期和状态
- 是智能体间协作的核心单位
- 包含任务 ID、描述、状态、创建时间等属性
3. 消息(Message) :
- 智能体间交换的信息单元
- 可包含上下文、回复、工件或用户指令
- 支持多种内容类型
4. 部分(Parts) :
- 消息中的完整内容片段
- 具有指定的内容类型
- 用于协商正确的格式和 UI 能力
5. 通信协议:
- HTTP:基本的请求-响应通信
- JSON-RPC:远程过程调用
- SSE(Server-Sent Events):服务器推送事件,用于流式传输
- Webhook:回调机制,用于异步通知
3.3.3 Agent 发现机制
A2A 的 Agent 发现机制通过以下步骤实现:
-
发现请求:
- 客户端 Agent 发起发现请求
- 可以通过多种方式发现远程 Agent
-
发现方式:
- 直接配置:客户端直接配置远程 Agent 的信息
- 公共 URL:通过 HTTP GET 请求公共 URL 获取 Agent Card
- 中央注册表:通过查询中央注册表发现 Agent
A2A 协议的最大创新在于将智能体交互标准化,就像互联网协议标准化一样,它为构建"智能体互联网"奠定了基础,使不同供应商、不同框架的智能体能够无缝协作,极大地扩展了 AI 系统的能力边界。
-
能力获取:
- 远程 Agent 提供 Agent Card
- Agent Card 返回给客户端
- 客户端获取远程 Agent 的能力信息
-
能力匹配:
- 客户端根据任务需求和 Agent 能力进行匹配
- 选择合适的远程 Agent 进行协作
3.3.4 任务调度机制
A2A 的任务调度机制通过以下步骤实现:
-
任务创建:
- 客户端 Agent 创建任务对象
- 初始状态为"已提交"(Submitted)
-
任务提交:
- 客户端通过 JSON-RPC 将任务提交给远程 Agent
- 远程 Agent 接收任务对象
- 任务状态更新为"进行中"(In Progress)
-
任务执行:
- 远程 Agent 处理任务
- 如果需要更多信息,状态更新为"需要输入"(Needs Input)
- 通过 SSE 通知客户端
- 客户端提供输入,任务继续处理
-
任务完成:
- 处理完成后,状态更新为"已完成"(Completed)
- 通过 Webhook 通知客户端任务完成
- 客户端接收结果
-
异常处理:
- 处理失败:状态更新为"失败"(Failed),通知客户端
- 任务取消:客户端请求取消任务,状态更新为"已取消"(Cancelled)
3.3.5 通信协议详解
A2A 使用多种通信协议实现不同类型的交互:
-
HTTP 通信:
- 用于基本的请求-响应交互
- 例如:Agent 发现过程中的 GET 请求
-
JSON-RPC:
- 用于远程过程调用
- 例如:任务提交和方法调用
-
SSE(Server-Sent Events) :
- 用于服务器向客户端推送事件
- 建立持久连接实现流式传输
- 例如:任务状态更新和中间结果推送
-
Webhook:
- 用于异步通知
- 服务器可基于客户端提供的 URL 主动发送任务更新
- 例如:任务完成或失败的通知
A2A 的 Agent 发现和调度机制通过标准化的协议和组件,为不同框架和供应商构建的智能体提供了互操作的可能性。这种设计使得智能体能够跨平台协作,形成更加开放和互操作的 AI 生态系统。
3.4 三种调度机制的比较与应用场景
3.4.1 调度机制特点比较
| 特性 | MetaGPT | LangGraph | A2A |
|---|---|---|---|
| 核心理念 | 基于角色和 SOP 的协作 | 基于状态图的流程控制 | 基于标准协议的智能体互操作 |
| 通信模式 | 发布-订阅 | 消息传递 | 基于 HTTP/JSON-RPC |
| 状态管理 | 基于消息历史 | 中央状态对象 | 基于任务对象的状态 |
| 流程控制 | 基于 SOP 的线性流程 | 基于图的条件流程 | 基于任务生命周期 |
| 扩展性 | 通过添加新角色和动作 | 通过添加新节点和边 | 通过实现标准协议 |
| 适用场景 | 软件开发等结构化任务 | 复杂流程和决策逻辑 | 跨平台智能体协作 |
3.4.2 应用场景分析
MetaGPT 适用场景:
- 软件开发:模拟软件开发团队的协作流程
- 内容创作:多角色协作创作内容
- 教育培训:模拟不同角色的教学互动
- 项目管理:按照标准流程执行项目任务
LangGraph 适用场景:
- 复杂决策系统:需要多步骤推理和条件判断
- 交互式应用:需要根据用户输入动态调整流程
- 迭代处理任务:需要循环处理直到满足条件
- 工具集成应用:需要灵活调用多种外部工具
A2A 适用场景:
- 跨平台智能体协作:不同供应商的智能体需要协作
- 开放生态系统:构建开放的智能体市场
- 企业系统集成:与现有 IT 系统集成
- 分布式 AI 应用:跨网络的智能体协作
3.5 结论与展望
通过对 MetaGPT 的 pub/sub 消息机制、LangGraph 的 agent 自调用转派流程和 A2A 的 Agent 发现和调度机制的详细分析,我们可以看到这三种多智能体协作系统代表了不同的设计理念和技术路线:
- MetaGPT 采用基于角色专业化和发布-订阅模式的协作机制,通过模拟人类团队的工作方式,实现了结构化任务的高效协作。
- LangGraph 采用基于状态图的流程控制,通过精细的状态管理和条件路由,实现了复杂决策逻辑和循环处理的灵活支持。
- A2A ****采用基于标准协议的智能体互操作机制,通过 Agent 发现和任务调度,实现了跨平台、跨供应商的智能体协作。
随着多智能体协作技术的不断发展,我们可以预见未来将出现更多混合架构系统,结合不同调度机制的优点,实现更加灵活、高效和可扩展的智能体协作。同时,协议标准化、自适应协作、去中心化协作和人机协同增强将成为重要的发展趋势。
这三种系统各有优势和适用场景,共同推动了多智能体协作技术的发展。随着技术的不断进步和应用场景的拓展,多智能体协作系统将继续演化,为解决复杂问题提供更加强大和灵活的工具。通过深入理解不同系统的调度流程和设计理念,我们可以更好地选择和应用这些技术,推动 AI 技术的进步和创新。
4. 与传统软件工程模式的深入比较
4.1 MetaGPT 与传统软件工程模式的比较
MetaGPT 的设计理念与传统软件工程中的多种模式有明显的相似之处:
1. 团队协作模式:
- MetaGPT 的角色分工(产品经理、架构师、工程师等)直接模拟了软件开发团队的组织结构
- 传统软件开发中的团队协作通常基于明确的职责划分和工作流程,MetaGPT 通过 SOP(标准操作程序)实现了类似的协作流程
- 两者都强调专业化分工和信息共享,以提高开发效率和质量
2. 事件驱动架构:
- MetaGPT 的 pub/sub 消息机制与传统事件驱动架构高度相似
- 传统事件驱动架构中,组件通过发布和订阅事件进行松耦合通信,不需要直接依赖
- 两者都通过消息/事件作为通信媒介,实现了组件间的解耦和系统的可扩展性
3. 瀑布流 开发模式:
- MetaGPT 的工作流程从需求分析到架构设计再到具体编码的线性流程,类似于传统瀑布流开发模式
- 传统瀑布流模型强调阶段性交付和明确的阶段划分,MetaGPT 通过角色间的顺序协作实现了类似的效果
- 两者都有明确的阶段性成果和交付物,如 PRD、架构设计文档、代码等
4. 观察者模式:
- MetaGPT 的 pub/sub 机制本质上是观察者设计模式的一种实现
- 传统观察者模式中,主题(Subject)维护一组观察者(Observer),当状态变化时通知所有观察者
- 两者都通过通知机制实现了对象间的一对多依赖关系,使得当一个对象状态改变时,所有依赖它的对象都能得到通知
MetaGPT 与传统软件工程模式的相似性并非偶然,而是基于对软件开发过程的深刻理解和对人类协作模式的有效模拟。这种设计使得 MetaGPT 能够以一种结构化和可预测的方式组织多个智能体协同工作,从而实现复杂软件系统的自动化开发。
4.2 LangGraph 与传统软件工程模式的比较
LangGraph 的设计与传统软件工程中的多种模式有明显的相似之处:
-
有限 状态机:
- LangGraph 的状态图本质上是一个有限状态机(FSM)的实现
- 传统 FSM 由状态、事件和转换组成,LangGraph 中的节点对应状态,条件边对应转换
- 两者都通过明确定义的状态转换规则来控制系统的行为,提高系统的可预测性和可维护性
-
工作流引擎:
- LangGraph 的图执行机制类似于传统 BPM(业务流程管理)系统中的工作流定义和执行
- 传统工作流引擎通过定义活动节点和流转规则来编排业务流程,LangGraph 通过节点和条件边实现类似功能
- 两者都支持复杂的条件分支、循环和并行执行,能够处理复杂的业务逻辑
-
图计算模型:
- LangGraph 的实现采用了消息传递机制,其灵感源自 Google 的 Pregel 和 Apache 的 Beam 等分布式图计算框架
- 传统图计算模型通过顶点间的消息传递实现计算,每个顶点根据接收到的消息更新自身状态
- 两者都利用图结构的天然优势来表达和处理复杂的依赖关系和计算流程
LangGraph 通过引入图结构和状态管理,为 AI 系统提供了一种更加结构化和可控的编程模型,这种模型与传统软件工程中的多种成熟模式有着深刻的联系。
-
响应式编程:
- LangGraph 的状态更新和消息传递机制类似于响应式编程模型
- 传统响应式编程通过数据流和变化传播来构建应用,当数据源发生变化时,依赖它的计算会自动更新
- 两者都强调数据流和状态变化的自动传播,简化了复杂异步操作的处理
-
依赖注入:
- LangGraph 中节点之间通过状态对象传递依赖,类似于依赖注入模式
- 传统依赖注入通过容器管理对象的创建和生命周期,并将依赖注入到需要它们的对象中
- 两者都通过中央化的依赖管理简化了组件间的交互,提高了系统的模块化和可测试性
LangGraph 通过引入图结构和状态管理,为 AI 系统提供了一种更加结构化和可控的编程模型,这种模型与传统软件工程中的多种成熟模式有着深刻的联系。这种设计使得开发者能够以更加精细和可控的方式构建复杂的 AI 应用。
4.3 A2A 与传统软件工程模式的比较
A2A 的设计与传统软件工程中的多种模式有明显的相似之处:
-
服务发现:
- A2A 的 Agent 发现机制类似于微服务架构中的服务注册与发现
- 传统微服务架构中,服务通过注册中心(如 Eureka、Consul)发布自身能力并发现其他服务
- 两者都解决了分布式系统中组件如何找到彼此并了解各自能力的问题
-
RPC 调用:
- A2A 基于 JSON-RPC 的通信类似于传统的远程过程调用(RPC)
- 传统 RPC 允许程序调用另一个地址空间(通常是网络上的另一台计算机)的过程,就像调用本地过程一样
- 两者都提供了一种抽象,使得远程服务调用看起来像本地函数调用,简化了分布式系统的开发
-
RESTful API:
- A2A 基于 HTTP 的通信遵循 REST 架构风格
- 传统 RESTful API 使用标准 HTTP 方法操作资源,通过 URL 标识资源
- 两者都利用 HTTP 协议的特性,提供了一种简单、标准化的服务访问方式
-
事件流:
- A2A 使用 SSE 实现的流式传输类似于事件驱动架构中的事件流
- 传统事件流系统(如 Kafka、RabbitMQ)允许生产者发布事件,消费者订阅并处理这些事件
- 两者都支持异步通信和实时数据流,适用于需要实时反馈的场景
-
服务编排:
- A2A 的任务管理和调度类似于服务编排和协调
- 传统服务编排(如 Kubernetes、Docker Swarm)负责协调多个服务的部署和运行
- 两者都解决了如何协调多个独立组件共同完成复杂任务的问题
-
协议标准化:
- A2A 致力于成为智能体间通信的标准协议,类似于 HTTP、SMTP 等互联网协议标准化过程
- 传统互联网协议通过标准化实现了不同系统间的互操作性
- 两者都通过定义标准接口和通信格式,解决了异构系统间的互操作性问题
A2A 通过借鉴传统网络协议和分布式系统的设计理念,为 AI 智能体间的通信提供了一种标准化的方法。这种设计使得不同框架和供应商构建的智能体能够无缝协作,为构建更加开放和互操作的 AI 生态系统奠定了基础。
4.4 设计理念和演化逻辑分析
多智能体协作系统虽然是 AI 领域的新兴技术,但其设计思想深深根植于传统软件工程的最佳实践,同时又根据 AI 系统的特殊需求进行了创新和扩展。
通过对三个多智能体协作系统与传统软件工程模式的比较,我们可以发现一些共同的设计理念和演化逻辑:
-
从复杂到简单的抽象:
- 传统软件工程通过抽象将复杂系统分解为可管理的组件,多智能体系统同样通过角色分工、状态图或标准协议简化复杂问题
- 这种抽象使得开发者能够在更高层次上思考问题,而不必关注底层细节
-
松耦合设计:
- 无论是 MetaGPT 的 pub/sub 机制、LangGraph 的状态传递还是 A2A 的标准协议,都体现了松耦合设计的思想
- 松耦合设计使得系统组件能够独立演化,提高了系统的可维护性和可扩展性
-
标准化接口:
- 传统软件工程强调通过标准化接口实现组件间的互操作性,多智能体系统同样通过定义明确的消息格式、状态结构或通信协议实现智能体间的协作
- 标准化接口降低了集成成本,提高了系统的可组合性
-
从单体到分布式的演化:
- 传统软件系统经历了从单体应用到分布式系统的演化,多智能体系统同样体现了这种趋势
- 分布式设计提高了系统的可扩展性和容错性,但也带来了协调和一致性的挑战
-
从静态到动态的转变:
- 传统软件工程经历了从静态架构到动态可重构系统的转变,多智能体系统也在向更加动态和自适应的方向发展
- 动态性使得系统能够根据环境变化和任务需求调整自身行为,提高了系统的适应性
这些设计理念和演化逻辑反映了软件系统面临的共同挑战和解决方案。多智能体协作系统虽然是 AI 领域的新兴技术,但其设计思想深深根植于传统软件工程的最佳实践,同时又根据 AI 系统的特殊需求进行了创新和扩展。
5. 未来多智能体调度方式的预测
5.1 基于传统软件工程的演化路径预测
基于传统软件工程的发展历程,我们可以预测多智能体协作系统可能的演化路径:
-
从中心化到去中心化:
- 传统软件系统经历了从中心化架构到分布式架构再到去中心化系统的演化
- 多智能体系统可能会从当前的相对中心化设计向更加去中心化的方向发展
- 未来可能出现基于 P2P 网络或区块链技术的去中心化智能体协作网络
-
从静态配置到动态自适应:
- 传统软件系统经历了从静态配置到动态配置再到自适应系统的演化
- 多智能体系统可能会从当前的相对静态角色和流程定义向更加动态和自适应的方向发展
- 未来可能出现能够根据任务需求和环境变化动态调整角色分配的智能体系统
-
从专用协议到标准协议:
- 传统网络通信经历了从专用协议到标准协议的演化
- 多智能体系统可能会从当前的框架特定通信机制向更加标准化的协议方向发展
- A2A 协议的出现已经是这一趋势的体现,未来可能会出现更多的标准协议整合与统一
-
从单一 模态 到多模态融合:
- 传统用户界面经历了从命令行到图形界面再到多模态交互的演化
- 多智能体系统可能会从当前的主要基于文本的交互向更加多模态的方向发展
- 未来可能出现能够无缝融合文本、图像、音频、视频等多种模态的智能体协作系统
-
从封闭生态到开放生态:
- 传统软件平台经历了从封闭系统到开放平台的演化
- 多智能体系统可能会从当前的相对封闭框架向更加开放和互操作的方向发展
- 未来可能出现跨平台、跨供应商的智能体生态系统,不同来源的智能体可以无缝协作
5.2 新兴技术对多智能体协作的潜在影响
新兴技术的发展将对多智能体协作系统产生深远影响:
区块链、联邦学习、边缘计算、知识图谱和自然语言处理等新兴技术将为多智能体协作系统带来革命性变革,催生新的协作模式和应用场景。
-
区块链技术:
- 智能合约可以为智能体间的协作提供可信执行环境
- 去中心化自治组织(DAO)模式可以为智能体协作提供治理框架
- 区块链可以为智能体提供分布式身份和声誉系统,增强智能体间的信任
- 可能出现基于区块链的智能体市场,智能体可以自主提供服务并获取报酬
-
联邦学习:
- 联邦学习可以使智能体在保护数据隐私的同时共同学习和改进
- 智能体可以在本地数据上训练模型,只共享模型更新而不共享原始数据
- 这将使得多智能体系统能够在更加隐私保护的环境中协作
- 可能出现基于联邦学习的智能体协作网络,智能体通过共享知识而不共享数据来提高整体性能
-
边缘计算:
- 边缘计算将使智能体能够在靠近数据源的地方执行,减少延迟和带宽消耗
- 智能体可以在边缘设备上运行,形成分布式协作网络
- 这将使得多智能体系统能够更好地适应物联网和实时应用场景
- 可能出现边缘-云协同的智能体架构,边缘智能体处理实时任务,云端智能体处理复杂计算
-
知识 图谱:
- 知识图谱可以为智能体提供结构化的知识表示和推理能力
- 智能体可以共享和更新知识图谱,形成集体智能
- 这将使得多智能体系统能够更好地理解和处理复杂领域知识
- 可能出现基于知识图谱的智能体协作系统,智能体通过共享知识图谱来协调行动
-
自然语言处理进展:
- 大型语言模型的进一步发展将使智能体能够更好地理解和生成自然语言
- 智能体间的通信可以更加接近人类自然语言,减少形式化接口的需求
- 这将降低智能体开发和集成的门槛,促进更广泛的应用
- 可能出现基于自然语言的智能体协作协议,智能体通过自然语言协商和协调
5.3 未来可能出现的多智能体调度方式
基于以上分析,我们可以预测未来可能出现的多智能体调度方式:
-
自组织网络调度:
- 智能体形成自组织网络,没有中央调度器
- 智能体通过局部交互和协商自主决定任务分配和协作方式
- 类似于蚁群算法或市场机制,通过简单规则和局部优化实现全局协调
- 这种调度方式适合动态变化的环境和任务
-
基于意图的调度:
- 智能体通过理解和推断其他智能体的意图来协调行动
- 不需要显式的任务分配,智能体根据对整体目标和其他智能体能力的理解自主行动
- 类似于人类团队中的隐式协调,通过共享心智模型实现协作
- 这种调度方式适合需要高度灵活性和创造性的任务
未来的多智能体调度方式将更加多元化和智能化,从自组织网络到多层次混合调度,从基于声誉的调度到人机协同调度,为不同应用场景提供更加灵活和高效的解决方案。
-
多层次混合调度:
- 结合中心化和去中心化调度的优势
- 低层次任务通过去中心化方式自主协调,高层次目标通过中心化方式统一规划
- 类似于人类组织中的分层管理,既有自主性又有整体协调
- 这种调度方式适合复杂系统和大规模智能体网络
-
基于声誉的调度:
- 智能体根据历史表现建立声誉系统
- 任务分配和资源分配根据智能体的声誉进行优化
- 类似于社会中的信任机制,通过历史行为预测未来表现
- 这种调度方式适合长期运行的智能体生态系统
-
人机协同调度:
- 人类参与智能体协作的关键决策
- 智能体处理常规任务,人类提供战略指导和创造性输入
- 类似于人机混合智能系统,结合人类判断力和机器效率
- 这种调度方式适合需要人类价值观和判断的关键领域
-
基于 强化学习 的自适应调度:
- 调度系统通过强化学习不断优化任务分配策略
- 根据历史执行结果和环境反馈调整调度决策
- 类似于自适应控制系统,通过试错和反馈不断改进
- 这种调度方式适合动态变化的任务和环境
这些新型调度方式将使多智能体系统更加灵活、高效和可扩展,能够应对更加复杂和动态的问题。随着技术的发展和应用场景的拓展,可能会出现更多创新的调度方式,进一步推动多智能体协作系统的发展。
6. 结论
多智能体协作系统作为 AI 领域的重要研究方向,正在快速发展并展现出巨大的应用潜力。通过本文的分析,我们可以得出以下结论:
1. 多样化的协作范式:
MetaGPT、LangGraph 和 A2A 代表了三种不同的多智能体协作范式------基于角色和 SOP 的协作、基于状态图的流程控制和基于标准协议的智能体互操作。这些范式各有优势和适用场景,共同推动了多智能体系统的发展。
2. 传统软件工程的深刻影响:
多智能体协作系统的设计理念深受传统软件工程的影响,从团队协作、事件驱动架构、状态机到微服务和 RESTful API,这些成熟的软件工程模式为多智能体系统提供了宝贵的设计灵感和最佳实践。
3. 演化趋势的延续:
多智能体系统的发展趋势在很大程度上延续了传统软件系统的演化路径,从中心化到去中心化、从静态到动态、从专用到标准化、从单一模态到多模态融合、从封闭到开放生态。
4. 新兴技术的催化作用:
区块链、联邦学习、边缘计算、知识图谱和自然语言处理等新兴技术将对多智能体协作系统产生深远影响,催生新的协作模式和应用场景。
5. 未来调度方式的多元化:
未来的多智能体调度方式将更加多元化,包括自组织网络调度、基于意图的调度、多层次混合调度、基于声誉的调度、人机协同调度和基于强化学习的自适应调度等。
多智能体协作系统的发展不仅推动了 AI 技术的进步,也为我们理解和设计复杂系统提供了新的视角。通过借鉴传统软件工程的经验和融合新兴技术的创新,多智能体系统有望在未来解决更加复杂和多样化的问题,为人工智能的发展开辟新的方向。
未来的多智能体协作系统将不仅仅是技术工具,更是理解和构建复杂系统的新范式,为人类社会的发展提供强大支持。
随着技术的不断进步和应用场景的拓展,多智能体协作系统将继续演化,形成更加开放、灵活和智能的生态系统。在这个过程中,传统软件工程的经验和最佳实践将继续发挥重要作用,同时也需要针对 AI 系统的特殊需求进行创新和扩展。
未来的多智能体协作系统将不仅仅是技术工具,更是理解和构建复杂系统的新范式,为人类社会的发展提供强大支持。