导读:从"明晰红线"到"确立轨道",境内资产境外发行资产支持证券代币迎来专用合规路径
2月6日,中国金融监管体系针对虚拟资产领域接连出台两份重量级文件,共同勾勒出"严控风险"与"疏堵结合"的清晰监管图景。这一系列动作,不仅是对过往模糊地带的强力廓清,更是为具备真实资产支撑、符合国家战略的金融科技创新指明了前进的方向。
首先,是"红线"的全面划定。 2026年2月6日,中国人民银行、国家发展改革委、中国证监会等八部门联合发布《关于进一步防范和处置虚拟货币等相关风险的通知》(银发〔2026〕42号),以空前力度明确了监管底线。通知重申,虚拟货币不具有法定货币地位,其相关业务活动属于非法金融活动,一律严格禁止并坚决依法取缔。尤其值得关注的是,通知对"现实世界资产代币化"(RWA)活动做出了明确界定,原则上禁止在境内开展相关活动及提供服务。
然而,监管的智慧在于"疏堵结合"。上述八部门通知在严禁无序炒作的同时,也留下了一道关键的"合规之门":"经业务主管部门依法依规同意,依托特定金融基础设施开展的相关业务活动除外。" 这为真正服务实体经济、风险可控的资产代币化探索预留了制度空间。
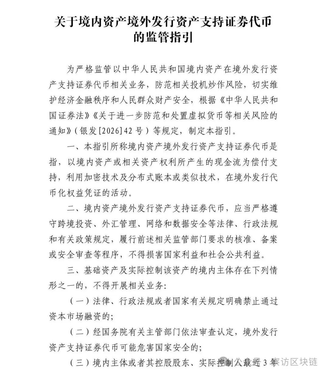
随即,是"轨道"的精准铺设。 几乎与八部门通知同步,中国证监会于同日发布了【第1号公告】------《关于境内资产境外发行资产支持证券代币的监管指引》,并宣布自公布之日起施行。这份指引,正是对上述"合规之门"的具体落实和操作细则的填充,标志着境内资产以证券化形式在境外进行代币发行,从此有了专门的、明确的监管框架可依。

指引的核心要义,是将金融创新纳入规范化、透明化的监管视野。它明确要求,此类活动必须严格遵守跨境投资、外汇管理、网络与数据安全等多重法律法规,履行必要的核准或备案程序。其创设的 "事前备案"制度 ,要求发行主体向证监会完整报备资产、主体及发行方案等信息,确保了监管的穿透性和主动性。同时,指引详细列举了从国家安全、法律合规到主体资质、资产权属等六类明确禁止的情形,为市场参与者划出了不可逾越的雷池。
【第1号公告】《关于境内资产境外发行资产支持证券代币的监管指引》全文:



来源于中国证监会官网
纵观两份文件,其内在逻辑一脉相承、层层递进:八部门通知旨在 "治乱象、明禁令" ,旨在肃清市场环境,保护投资者权益;而证监会指引则旨在 "立规矩、促发展" ,为那些资质优良、目的纯正的境内资产,利用区块链技术
提升海外融资效率,打开了一条阳光化的通道。这充分体现了监管部门在坚决守住不发生系统性风险底线的前提下,对于有益技术创新所持有的审慎开放态度。
对于行业而言,一个"野蛮生长"的时代已然落幕,一个"规则为王"的新篇章正在开启。所有市场参与者都应当深刻认识到,合规不再是可选项,而是生存与发展的唯一前提。证监会指引的出台,意味着符合条件的业务探索将从灰色地带走向阳光之下,但同时也意味着更严格的信息披露、更全面的风险管理和更持续的合规义务。
作为区块链领域的信息平台,我们期待并相信,在明确的规则指引下,中国的金融科技将能更健康、更稳健地探索资产数字化的前沿,在服务实体经济、促进跨境资本合规流动方面发挥出真正的价值。
此刻,读懂规则、尊重监管、专注实质,是每一位行业同仁最应秉持的立场。
转自:察访区块链