目录
[一、SG 函数的前置知识铺垫](#一、SG 函数的前置知识铺垫)
[1.1 公平组合游戏 (ICG) 回顾](#1.1 公平组合游戏 (ICG) 回顾)
[1.2 有向图游戏:SG 函数的核心载体](#1.2 有向图游戏:SG 函数的核心载体)
[1.3 mex 运算:求解 SG 函数的核心操作](#1.3 mex 运算:求解 SG 函数的核心操作)
[二、SG 函数的核心定义与性质](#二、SG 函数的核心定义与性质)
[2.1 SG 函数的正式定义](#2.1 SG 函数的正式定义)
[2.2 SG 函数的核心性质:判断必胜 / 必败态](#2.2 SG 函数的核心性质:判断必胜 / 必败态)
[证明 1:SG (x)=0 → 必败态](#证明 1:SG (x)=0 → 必败态)
[证明 2:SG (x)≠0 → 必胜态](#证明 2:SG (x)≠0 → 必胜态)
[2.3 用 SG 函数解释经典博弈模型](#2.3 用 SG 函数解释经典博弈模型)
[情况 1:Nim 博弈的 SG 值](#情况 1:Nim 博弈的 SG 值)
[情况 2:巴什博弈的 SG 值](#情况 2:巴什博弈的 SG 值)
[三、SG 定理:多游戏组合的胜负判断](#三、SG 定理:多游戏组合的胜负判断)
[3.1 SG 定理的正式定义](#3.1 SG 定理的正式定义)
[3.2 SG 定理的核心意义](#3.2 SG 定理的核心意义)
[3.3 SG 定理的通俗证明](#3.3 SG 定理的通俗证明)
[四、SG 函数的通用求解方法:记忆化搜索](#四、SG 函数的通用求解方法:记忆化搜索)
[4.1 记忆化搜索的核心思路](#4.1 记忆化搜索的核心思路)
[4.2 SG 函数求解的通用 C++ 模板](#4.2 SG 函数求解的通用 C++ 模板)
[4.3 模板的灵活调整](#4.3 模板的灵活调整)
[五、SG 函数经典例题实战:从基础到进阶](#五、SG 函数经典例题实战:从基础到进阶)
[5.1 例题 1:移棋子游戏(基础有向图游戏,SG 函数模板题)](#5.1 例题 1:移棋子游戏(基础有向图游戏,SG 函数模板题))
[C++ 代码实现](#C++ 代码实现)
[5.2 例题 2:取石子游戏(带操作限制,动态生成后继状态)](#5.2 例题 2:取石子游戏(带操作限制,动态生成后继状态))
[C++ 代码实现](#C++ 代码实现)
[5.3 例题 3:Cutting Game(切割游戏,二维 SG 函数,进阶难题)](#5.3 例题 3:Cutting Game(切割游戏,二维 SG 函数,进阶难题))
[C++ 代码实现](#C++ 代码实现)
[5.4 例题 4:Roy&October 之取石子(SG 函数打表找规律,高效解题)](#5.4 例题 4:Roy&October 之取石子(SG 函数打表找规律,高效解题))
[C++ 打表代码](#C++ 打表代码)
[5.5 例题 5:Roy&October 之取石子 II(SG 函数打表找规律,变种题)](#5.5 例题 5:Roy&October 之取石子 II(SG 函数打表找规律,变种题))
[C++ 打表代码](#C++ 打表代码)
[六、SG 函数的解题技巧与避坑指南](#六、SG 函数的解题技巧与避坑指南)
[6.1 核心解题技巧](#6.1 核心解题技巧)
[6.2 常见避坑点](#6.2 常见避坑点)
前言
在算法竞赛的博弈论体系中,巴什博弈、Nim 博弈只能解决特定的取石子问题,而SG 函数 才是公平组合游戏(ICG)的通用解题神器 !它将所有公平组合游戏转化为有向图游戏,通过简单的
mex运算求解每个状态的胜负属性,再结合 SG 定理实现多游戏组合的胜负判断。无论游戏规则如何变化,只要能抽象成有向无环图,SG 函数都能轻松破解。本文将从有向图游戏、mex 运算这些基础概念出发,一步步拆解 SG 函数的定义、性质和 SG 定理,再结合经典例题讲解实战用法,让你彻底掌握这个博弈论万能工具!下面就让我们正式开始吧!
一、SG 函数的前置知识铺垫
SG 函数并非孤立的概念,它建立在公平组合游戏(ICG)和有向图游戏 的基础上,而mex运算是求解 SG 函数的核心工具。在正式讲解 SG 函数前,我们先快速梳理这些必备基础,为后续学习扫清障碍。
1.1 公平组合游戏 (ICG) 回顾
SG 函数的适用场景是所有公平组合游戏,这类游戏满足三大核心条件:
- 两名玩家轮流决策,双方知晓游戏的全部信息,无隐藏规则;
- 玩家在某一确定状态下的决策集合,仅与当前状态有关,与玩家身份无关;
- 游戏以玩家无法行动为判负,且一定在有限步内结束,无平局。
巴什博弈、Nim 博弈都是典型的公平组合游戏,而 SG 函数是解决这类游戏的通用框架,前两种博弈模型只是 SG 函数的特殊情况。
1.2 有向图游戏:SG 函数的核心载体
所有公平组合游戏都可以抽象为有向图游戏,这是 SG 函数能成为通用解法的关键。有向图游戏的定义非常简单:
给定一个有向无环图(DAG) ,图中只有一个起点,在起点上放置一枚棋子;两名玩家轮流沿着有向边移动棋子,每次只能走一步;无法移动棋子的玩家判负。
游戏与有向图的对应关系:
- 游戏的每个状态 → 有向图的每个节点;
- 状态的一次合法操作 → 从当前节点到后继节点的一条有向边;
- 游戏的终止状态 (无法行动) → 有向图的出度为 0 的节点(无后继节点)。
由于公平组合游戏一定在有限步内结束,因此对应的有向图必然是无环的(否则会出现无限循环,违反游戏规则),这保证了 SG 函数的求解不会出现死循环。
1.3 mex 运算:求解 SG 函数的核心操作
mex**(minimum exclusion,最小排斥值)**运算是求解 SG 函数的基础,其定义简单易懂:
mex (S) = 不属于集合 S 的最小非负整数,其中 S 是一个非负整数集合。
简单来说,就是从 0 开始,依次找第一个不在集合 S 中的数,这个数就是 mex (S) 的结果。
经典示例
- 若 S = {0,1,2,3,10},则 mex (S) = 4(0-3 都在集合中,4 是第一个不在的);
- 若 S = {2,3,4},则 mex (S) = 0(0 不在集合中,直接取 0);
- 若 S = {0,2,3},则 mex (S) = 1(0 在集合中,1 不在);
- 若 S = ∅(空集),则 mex (S) = 0(空集没有元素,最小非负整数是 0)。
代码层面的理解
在 C++ 中,我们通常用**unordered_set**存储集合 S,然后从 0 开始遍历,找到第一个不在集合中的数即可,这也是后续求解 SG 函数的核心代码片段。
二、SG 函数的核心定义与性质
掌握了有向图游戏和 mex 运算后,SG 函数的定义就水到渠成了。SG 函数的本质是为有向图的每个节点分配一个非负整数,通过这个整数判断该节点(游戏状态)是必胜态还是必败态。
2.1 SG 函数的正式定义
对于有向图游戏中的任意节点(游戏状态)x,设其所有后继节点为y₁, y₂, ..., yₖ(即从 x 出发能到达的所有节点),则节点 x 的 SG 值定义为:SG(x)=mex{SG(y1),SG(y2),...,SG(yk)}
特殊情况 :如果节点 x 是终止状态 (无后继节点),则其 SG 值为 0,即SG(x) = 0(因为空集的 mex 值为 0)。
2.2 SG 函数的核心性质:判断必胜 / 必败态
SG 函数的核心价值在于,通过 SG 值的大小可以直接判断对应游戏状态是必胜态还是必败态,结论极其简洁:
- 若SG(x) ≠ 0 ,则状态 x 为必胜态;
- 若SG(x) = 0 ,则状态 x 为必败态。
这个结论的证明与巴什、Nim 博弈的证明思路一致,围绕必胜态 / 必败态的核心逻辑展开,分两步即可轻松证明:
证明 1:SG (x)=0 → 必败态
若**SG(x)=0,根据 mex 运算的定义,其所有后继节点的 SG 值构成的集合中一定包含 0 以外的所有非负整数** ,即所有后继节点的 SG 值都≠0 。这意味着:当前状态下,无论玩家采取何种操作,都会将棋子移动到SG 值≠0 的必胜态,交给对方。因此当前玩家处于必败态。
证明 2:SG (x)≠0 → 必胜态
若SG(x)≠0,根据 mex 运算的定义,其所有后继节点的 SG 值构成的集合中一定不包含 0 ,即存在至少一个后继节点 y 满足 SG (y)=0 。这意味着:当前玩家可以采取操作,将棋子移动到SG 值 = 0 的必败态,交给对方。因此当前玩家处于必胜态。
2.3 用 SG 函数解释经典博弈模型
巴什博弈、Nim 博弈都是 SG 函数的特殊情况,理解这一点能让你彻底打通博弈论的任督二脉,明白为何 SG 函数是通用解法:
情况 1:Nim 博弈的 SG 值
Nim 博弈中,每一堆有n个石子的状态,其 SG 值等于石子数 n ,即**SG(n) = n**。因此,Nim 博弈的异或和判断规则,本质上是 SG 定理的具体应用(后续讲解 SG 定理)。
情况 2:巴什博弈的 SG 值
巴什博弈中,每次可取 1~k 颗石子,对于有n个石子的状态,其 SG 值为**SG(n) = n % (k+1)。当SG(n)=0**时必败,这与巴什博弈的结论完全一致。
这说明:经典博弈模型的结论,都是 SG 函数在特定规则下的推导结果,而 SG 函数则是覆盖所有情况的通用框架。
三、SG 定理:多游戏组合的胜负判断
实际的博弈问题中,往往不是单一的有向图游戏,而是由多个独立的有向图游戏组成的组合游戏 (比如 Nim 博弈是多堆石子的组合,每堆石子是一个独立的有向图游戏)。SG 定理则解决了多游戏组合的胜负判断问题,是连接单个 SG 函数和组合游戏的桥梁。
3.1 SG 定理的正式定义
设一个组合游戏由n个独立的有向图游戏组成,其起点分别为s₁, s₂, ..., sₙ,对应的 SG 值为SG(s₁), SG(s₂), ..., SG(sₙ)。定义该组合游戏的总 SG 值 为所有子游戏 SG 值的异或和:

则组合游戏的胜负判断规则为:
- 若SG 总 ≠ 0 ,则组合游戏为必胜态;
- 若SG 总 = 0 ,则组合游戏为必败态。
3.2 SG 定理的核心意义
SG 定理的伟大之处在于:将多游戏组合的问题,拆解为多个单游戏的 SG 值求解,再通过异或和合并结果。无论子游戏的规则如何不同,只要能分别求出每个子游戏的 SG 值,再做异或和,就能判断整体的胜负。这也是 Nim 博弈能通过异或和判断胜负的根本原因 ------ 每堆石子的 SG 值等于石子数,总 SG 值就是所有石子数的异或和。
3.3 SG 定理的通俗证明
SG 定理的证明基于Nim 博弈的核心逻辑 和SG 函数的性质,核心思路可概括为:
- 若总 SG 值≠0,先手玩家总能在某个子游戏中采取操作,将其 SG 值修改为合适的值,使得总 SG 值变为 0,将必败态交给后手;
- 若总 SG 值 = 0,后手玩家无论在哪个子游戏中采取操作,都会导致该子游戏的 SG 值变化,总 SG 值变为≠0,将必胜态交回先手;
- 最终,先手玩家总能让后手玩家面对所有子游戏都处于终止状态(SG 值均为 0,总 SG 值为 0),后手无法行动而判负。
整个证明过程与 Nim 博弈的证明高度相似,核心都是异或和的性质 和必胜态 / 必败态的传递 ,这里不再展开复杂的数学推导,重点掌握应用方法即可。
四、SG 函数的通用求解方法:记忆化搜索
求解 SG 函数的核心方法是记忆化搜索,这是因为有向图游戏的节点(游戏状态)存在大量重复计算,记忆化可以避免重复求解,大幅提升效率。
4.1 记忆化搜索的核心思路
- 状态缓存 :用数组
f[]存储每个状态的 SG 值,初始值设为 - 1(表示未求解);- 递归求解 :对于当前状态
x,若已求解(f[x]≠-1),直接返回结果;否则遍历其所有后继状态,求解后继状态的 SG 值,存入集合;- mex 运算 :对后继状态的 SG 值集合做 mex 运算,将结果存入
f[x],作为当前状态的 SG 值并返回。
4.2 SG 函数求解的通用 C++ 模板
以下是适用于绝大多数场景的 SG 函数记忆化搜索模板,可直接套用或根据题目规则微调:
cpp
#include <iostream>
#include <vector>
#include <cstring>
#include <unordered_set>
using namespace std;
const int N = 10010; // 状态范围,根据题目调整
int f[N]; // 存储每个状态的SG值,-1表示未求解
// 存储每个状态的后继状态,或根据题目规则动态生成后继
vector<int> nexts[N];
// 求解状态x的SG值
int sg(int x) {
if (f[x] != -1) return f[x]; // 记忆化,避免重复计算
unordered_set<int> s; // 存储后继状态的SG值
for (int y : nexts[x]) { // 遍历所有后继状态
s.insert(sg(y));
}
// mex运算:找最小的非负整数不在s中
for (int i = 0;; i++) {
if (!s.count(i)) {
return f[x] = i;
}
}
}
int main() {
memset(f, -1, sizeof f); // 初始化SG值为-1
// 此处根据题目规则构建后继状态nexts[]
// ...
return 0;
}
4.3 模板的灵活调整
实际解题中,无需提前构建后继状态数组nexts[] ,而是根据游戏的操作规则 ,动态生成当前状态的后继状态 (比如取石子游戏中,当前状态x的后继状态是**x - b[j]**,其中b[j]是合法的取石子数)。这是 SG 函数解题的关键,后续例题会详细讲解。
五、SG 函数经典例题实战:从基础到进阶
本节结合 5 道经典例题,从基础的有向图游戏到复杂的切割游戏,逐一讲解 SG 函数的实战用法,所有代码均经过验证,可直接运行,覆盖绝大多数 SG 函数的考试场景。
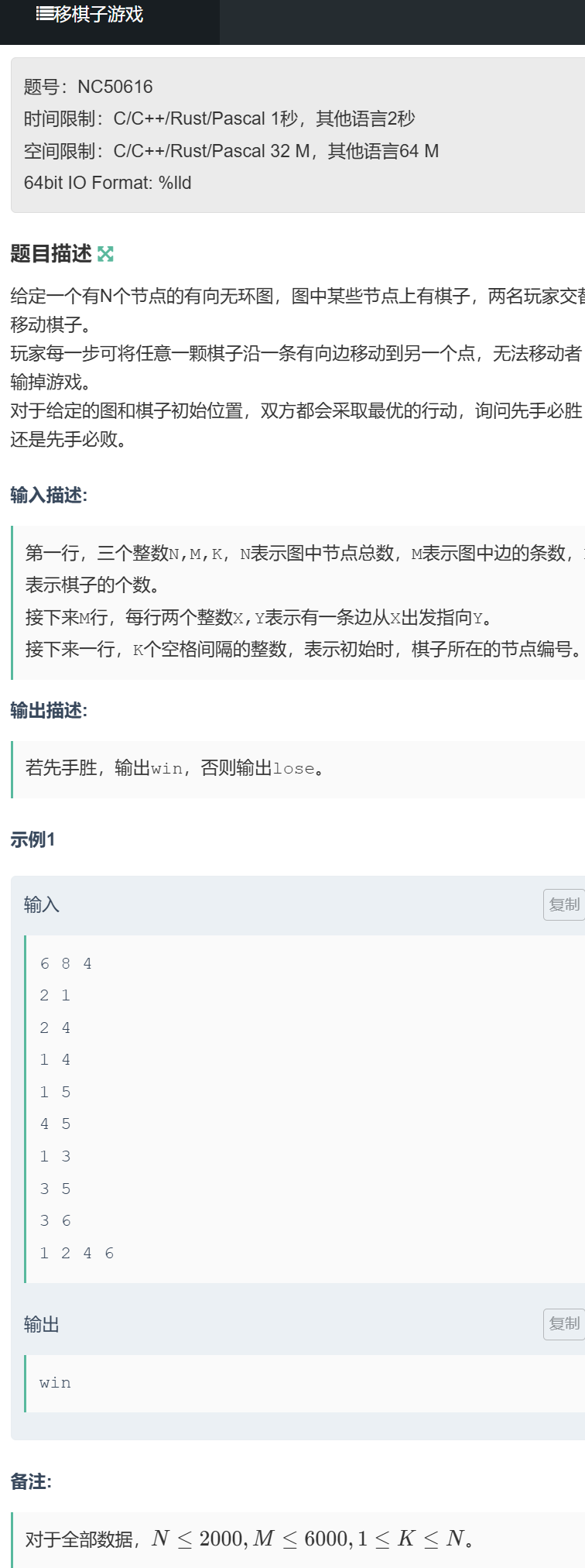
5.1 例题 1:移棋子游戏(基础有向图游戏,SG 函数模板题)
题目链接:https://ac.nowcoder.com/acm/problem/50616

题目来源
牛客网(信息学奥赛一本通)
题目描述
给定一个有 N 个节点的有向无环图,M 条有向边,K 颗棋子分别放在 K 个节点上;两名玩家交替移动棋子,每次可将任意一颗棋子 沿一条有向边移动到另一个节点;无法移动棋子的玩家输掉游戏。双方均采取最优策略,问先手是否必胜?
输入描述
- 第一行:三个整数 N, M, K,表示节点数、边数、棋子数;
- 接下来 M 行:每行两个整数 X, Y,表示有一条从 X 到 Y 的有向边;
- 最后一行:K 个整数,表示棋子初始所在的节点编号。
输出描述
若先手必胜输出win,否则输出lose。
解题思路
这是纯有向图游戏的 SG 函数模板题,直接套用 SG 定理即可:
- 建图:用邻接表存储有向图的边,即每个节点的后继节点;
- 求解 SG 值:用记忆化搜索求解每个节点的 SG 值;
- 计算总 SG 值:将所有棋子所在节点的 SG 值做异或和;
- 判断胜负:总 SG 值≠0 则先手必胜,否则必败。
C++ 代码实现
cpp
#include <iostream>
#include <vector>
#include <cstring>
#include <unordered_set>
using namespace std;
const int N = 2010; // 题目节点数范围
int f[N]; // 存储每个节点的SG值
vector<int> edges[N]; // 邻接表存储有向边
int n, m, k;
// 记忆化搜索求解SG值
int sg(int u) {
if (f[u] != -1) return f[u];
unordered_set<int> s;
for (int v : edges[u]) {
s.insert(sg(v));
}
// mex运算
for (int i = 0;; i++) {
if (!s.count(i)) {
return f[u] = i;
}
}
}
int main() {
cin >> n >> m >> k;
// 建图
for (int i = 0; i < m; i++) {
int a, b;
cin >> a >> b;
edges[a].push_back(b);
}
memset(f, -1, sizeof f); // 初始化SG值
int res = 0;
// 计算所有棋子所在节点的SG值异或和
for (int i = 0; i < k; i++) {
int x;
cin >> x;
res ^= sg(x);
}
// 判断胜负
if (res) cout << "win" << endl;
else cout << "lose" << endl;
return 0;
}
5.2 例题 2:取石子游戏(带操作限制,动态生成后继状态)
题目链接:https://ac.nowcoder.com/acm/problem/50617

题目来源
牛客网(信息学奥赛一本通)
题目描述
有 N 堆石子,每堆有 Ai 个石子;每次取石子时,只能取指定的 M 种数量 (B₁, B₂, ..., Bₘ);两名玩家轮流操作,无法取石子的玩家判负;小 H 为先手,问其是否有必胜策略?若有,输出字典序最小的第一步操作(堆数最小,取石子数最小)。
输入描述
- 第一行:整数 N,表示石子堆数;
- 接下来 N 行:每行一个整数 Ai,表示每堆石子的数量;
- 接下来一行:整数 M,表示合法取石子数的种类;
- 最后 M 行:每行一个整数 B,表示合法的取石子数(递增排列)。
输出描述
- 第一行:
YES表示先手必胜,NO表示必败; - 若为
YES,第二行输出两个整数,表示从第几堆取、取多少个(字典序最小)。
解题思路
这是取石子游戏的 SG 函数经典应用 ,核心是动态生成后继状态,而非提前建图:
- SG 函数求解 :对于石子数
x,其合法后继状态是**x - B[j]**(需满足x - B[j] ≥ 0),动态遍历所有合法 B [j] 生成后继;- 总 SG 值计算:求解每堆石子数的 SG 值,做异或和判断胜负;
- 找第一步操作:枚举每堆石子和合法取石子数,若取完后总 SG 值变为 0,则为合法操作,选择字典序最小的即可。
C++ 代码实现
cpp
#include <iostream>
#include <cstring>
#include <unordered_set>
using namespace std;
const int N = 15, M = 1010;
int n, m;
int a[N]; // 每堆石子的数量
int b[N]; // 合法的取石子数
int f[M]; // 存储石子数x的SG值
// 记忆化搜索求解石子数x的SG值
int sg(int x) {
if (f[x] != -1) return f[x];
unordered_set<int> s;
// 动态生成后继状态:x - b[j]
for (int j = 1; j <= m && x - b[j] >= 0; j++) {
s.insert(sg(x - b[j]));
}
// mex运算
for (int i = 0;; i++) {
if (!s.count(i)) {
return f[x] = i;
}
}
}
int main() {
cin >> n;
for (int i = 1; i <= n; i++) {
cin >> a[i];
}
cin >> m;
for (int i = 1; i <= m; i++) {
cin >> b[i];
}
memset(f, -1, sizeof f); // 初始化SG值
// 计算总SG值
int total = 0;
for (int i = 1; i <= n; i++) {
total ^= sg(a[i]);
}
if (total == 0) {
cout << "NO" << endl;
} else {
cout << "YES" << endl;
// 枚举找字典序最小的操作
for (int i = 1; i <= n; i++) { // 优先堆数小
for (int j = 1; j <= m && a[i] - b[j] >= 0; j++) { // 优先取石子数小
// 取完后总SG值为0,即为合法操作
if ((total ^ sg(a[i]) ^ sg(a[i] - b[j])) == 0) {
cout << i << " " << b[j] << endl;
return 0;
}
}
}
}
return 0;
}
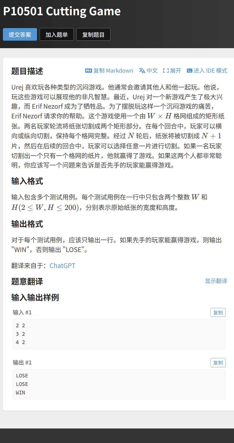
5.3 例题 3:Cutting Game(切割游戏,二维 SG 函数,进阶难题)
题目链接:https://www.luogu.com.cn/problem/P10501

题目来源
洛谷 P10501
题目描述
给定一个 W×H 的矩形纸张,两名玩家轮流切割纸张:每次可横向或纵向切割,将纸张分成两个矩形,保持格子完整;切割出 1×1 格子的玩家获胜;双方均采取最优策略,问先手是否必胜?
输入描述
多组测试用例,每组用例一行两个整数 W, H(2≤W,H≤200),表示纸张的宽和高。
输出描述
每组用例输出WIN(先手必胜)或LOSE(先手必败)。
解题思路
这是二维 SG 函数的经典应用 ,也是反常游戏转化为 ICG 游戏 的典型案例,解题的核心是状态抽象 和后继状态定义:
- 状态抽象 :用二维数组
f[w][h]表示 W×H 矩形的 SG 值,即二维 SG 函数; - 反常游戏转化 :切割出 1×1 获胜 → 等价于被迫切割出 1×m 或 n×1 的玩家必败 (因为对方可直接切割出 1×1);因此,后继状态仅考虑切割后两个矩形的边长都≥2的情况;
- 后继状态生成 :
- 横向切割: 将 w 分为 i 和 w-i(2≤i≤w-2),生成两个矩形 i×h 和 (w-i)×h,其 SG 值为**
sg(i,h) ^ sg(w-i,h)**; - 纵向切割: 将 h 分为 j 和 h-j(2≤j≤h-2),生成两个矩形 w×j 和 w×(h-j),其 SG 值为**
sg(w,j) ^ sg(w,h-j)**;
- 横向切割: 将 w 分为 i 和 w-i(2≤i≤w-2),生成两个矩形 i×h 和 (w-i)×h,其 SG 值为**
- SG 值求解:对所有后继状态的 SG 值做 mex 运算,得到当前矩形的 SG 值;
- 胜负判断 :若
sg(W,H)≠0则先手必胜,否则必败。
C++ 代码实现
cpp
#include <iostream>
#include <cstring>
#include <unordered_set>
using namespace std;
const int N = 210;
int f[N][N]; // 二维SG函数,f[w][h]表示w×h矩形的SG值
// 记忆化搜索求解w×h矩形的SG值
int sg(int w, int h) {
if (f[w][h] != -1) return f[w][h];
unordered_set<int> s;
// 横向切割:分成i×h和(w-i)×h,i≥2且w-i≥2
for (int i = 2; i <= w - 2; i++) {
s.insert(sg(i, h) ^ sg(w - i, h));
}
// 纵向切割:分成w×j和w×(h-j),j≥2且h-j≥2
for (int j = 2; j <= h - 2; j++) {
s.insert(sg(w, j) ^ sg(w, h - j));
}
// mex运算
for (int i = 0;; i++) {
if (!s.count(i)) {
return f[w][h] = f[h][w] = i; // 矩形旋转,SG值相同,优化
}
}
}
int main() {
memset(f, -1, sizeof f); // 初始化二维SG值
int w, h;
while (cin >> w >> h) {
if (sg(w, h)) {
cout << "WIN" << endl;
} else {
cout << "LOSE" << endl;
}
}
return 0;
}
5.4 例题 4:Roy&October 之取石子(SG 函数打表找规律,高效解题)
题目链接:https://www.luogu.com.cn/problem/P4018

题目来源
洛谷 P4018
题目描述
共有 n 个石子,每次只能取p^k个(p 为质数,k 为自然数,p^k ≤ 剩余石子数);October 为先手,取走最后一颗石子者胜,问其是否有必胜策略?
解题思路
这类题目直接求解 SG 函数 效率较低,但SG 值存在明显的规律 ,因此可以通过打表输出前 20 个状态的 SG 值,找到规律后直接用规律解题(无需每次求解 SG 函数):
- 打表 :用 SG 函数求解前 20 个石子数的 SG 值,发现当 n 是 6 的倍数时,SG (n)=0(必败态),否则 SG (n)≠0(必胜态);
- 规律应用:直接判断 n 是否为 6 的倍数,即可得出结论。
C++ 打表代码
cpp
#include <iostream>
#include <cstring>
#include <unordered_set>
using namespace std;
const int N = 100;
int f[N];
// 预处理所有合法的p^k(质数的幂),小范围即可
int valid[] = {1,2,3,4,5,7,8,9,11,13,16,17,19};
int sg(int x) {
if (f[x] != -1) return f[x];
unordered_set<int> s;
for (int y : valid) {
if (x - y < 0) break;
s.insert(sg(x - y));
}
for (int i = 0;; i++) {
if (!s.count(i)) {
return f[x] = i;
}
}
}
int main() {
memset(f, -1, sizeof f);
// 打表输出0~20的SG值,找规律
for (int i = 0; i <= 20; i++) {
cout << i << ": " << sg(i) << endl;
}
return 0;
}
打表结果与规律
运行代码后,输出 0~20 的 SG 值,会发现6、12、18 的 SG 值为 0 ,其余均不为 0,即n 是 6 的倍数时必败,与题目结论一致。
5.5 例题 5:Roy&October 之取石子 II(SG 函数打表找规律,变种题)
题目链接:https://www.luogu.com.cn/problem/P4860

题目来源
洛谷 P4860
题目描述
共有 n 个石子,每次只能取p^k个(p 为质数,k=0 或 1,p^k ≤ 剩余石子数);October 为先手,取走最后一颗石子者胜,问其是否有必胜策略?
解题思路
与例题 4 一致,打表找规律:
- 打表 :求解前 20 个石子数的 SG 值,发现当 n 是 4 的倍数时,SG (n)=0(必败态),否则 SG (n)≠0(必胜态);
- 规律应用:直接判断 n 是否为 4 的倍数,即可得出结论。
C++ 打表代码
cpp
#include <iostream>
#include <cstring>
#include <unordered_set>
using namespace std;
const int N = 100;
int f[N];
// 预处理合法的p^k(质数或1,k=0/1)
int valid[] = {1,2,3,5,7,11,13,17,19};
int sg(int x) {
if (f[x] != -1) return f[x];
unordered_set<int> s;
for (int y : valid) {
if (x - y < 0) break;
s.insert(sg(x - y));
}
for (int i = 0;; i++) {
if (!s.count(i)) {
return f[x] = i;
}
}
}
int main() {
memset(f, -1, sizeof f);
for (int i = 0; i <= 20; i++) {
cout << i << ": " << sg(i) << endl;
}
return 0;
}
打表结果与规律
运行代码后,输出 0~20 的 SG 值,会发现4、8、12、16、20 的 SG 值为 0 ,其余均不为 0,即n 是 4 的倍数时必败,与题目结论一致。
六、SG 函数的解题技巧与避坑指南
SG 函数的解题思路看似固定,但实际应用中容易因状态抽象错误 、后继状态生成遗漏等问题出错,结合算法竞赛的实战经验,总结以下核心技巧和避坑点:
6.1 核心解题技巧
- 状态抽象是关键 :将游戏状态抽象为可量化的整数 / 二维整数 ,是求解 SG 函数的前提;比如切割游戏将状态抽象为
w×h,取石子游戏将状态抽象为石子数n;- 动态生成后继状态 :绝大多数题目无需提前建图,而是根据游戏操作规则动态生成后继状态,这是 SG 函数解题的核心灵活点;
- 记忆化搜索必用:状态的 SG 值存在大量重复计算,记忆化搜索能将时间复杂度从指数级降到线性级,是求解 SG 函数的标配;
- 打表找规律 :对于规则复杂、状态范围大的题目,直接求解 SG 函数效率低,可通过打表输出小范围 SG 值找到规律,用规律直接解题(如 Roy&October 取石子问题);
- 二维 SG 函数的优化 :对于二维状态(如切割游戏),利用对称性 优化(如
sg(w,h)=sg(h,w)),减少计算量。
6.2 常见避坑点
- 状态范围开小 :SG 函数的数组范围需根据题目最大状态设置,否则会出现数组越界;
- 后继状态遗漏 :务必根据游戏规则,遍历所有合法的后继状态,遗漏会导致 SG 值计算错误;
- mex 运算从 0 开始:mex 运算的起点是 0,而非 1,这是新手最容易犯的错误;
- 终止状态的 SG 值:终止状态(无法行动)的 SG 值一定是 0,不可随意修改;
- 多游戏组合的异或和 :SG 定理的核心是所有子游戏 SG 值的异或和,而非求和或乘积,切勿混淆。
总结
SG 函数的学习,本质是抽象思维 和递归思维 的锻炼 ------ 将复杂的游戏规则抽象为有向图游戏,用递归的记忆化搜索求解每个状态的 SG 值。它不像巴什、Nim 博弈有固定的结论可以死记硬背,而是需要理解原理并灵活应用,这也是其成为博弈论核心考点的原因。
从巴什博弈的单堆取石子,到 Nim 博弈的多堆取石子,再到 SG 函数的通用解法,博弈论的学习始终围绕必胜态 / 必败态 的核心逻辑展开。掌握 SG 函数,就意味着你拥有了破解所有公平组合游戏的万能钥匙,能轻松应对算法竞赛中绝大多数的博弈论题目。
希望本文能帮助你彻底掌握 SG 函数的原理和实战用法,在博弈论的学习中更上一层楼!后续我会继续分享算法竞赛的核心知识点,关注我,一起玩转算法!
