
🎬 渡水无言 :个人主页渡水无言
❄专栏传送门 : 《linux专栏》《嵌入式linux驱动开发》
⭐️流水不争先,争的是滔滔不绝
📚博主简介:第二十届中国研究生电子设计竞赛全国二等奖 |国家奖学金 | 省级三好学生
| 省级优秀毕业生获得者 | csdn新星杯TOP18 | 半导纵横专栏博主 | 211在读研究生
在这里主要分享自己学习的linux嵌入式领域知识;有分享错误或者不足的地方欢迎大佬指导,也欢迎各位大佬互相三连

目录
[一、查找节点的 OF 函数](#一、查找节点的 OF 函数)
[1.1、核心结构体:device_node 与 property](#1.1、核心结构体:device_node 与 property)
[1.1.1、 device_node结构体(描述设备树节点)](#1.1.1、 device_node结构体(描述设备树节点))
1.5of_find_matching_node_and_match函数
[1.6、of_find_node_by_path 函数](#1.6、of_find_node_by_path 函数)
[二、查找父/子节点的 OF 函数](#二、查找父/子节点的 OF 函数)
[2.1、of_get_parent 函数](#2.1、of_get_parent 函数)
[2.2、of_get_next_child 函数](#2.2、of_get_next_child 函数)
[三、提取属性值的 OF 函数](#三、提取属性值的 OF 函数)
[3.2of_property_count_elems_of_size 函数](#3.2of_property_count_elems_of_size 函数)
[3.4、of_property_read_string 函数](#3.4、of_property_read_string 函数)
[3.6、of_n_addr_cells 函数](#3.6、of_n_addr_cells 函数)
[3.7、of_n_size_cells 函数](#3.7、of_n_size_cells 函数)
前言
设备树的核心价值是 "解耦硬件描述与驱动代码",但驱动最终需要从设备树中读取硬件信息(如 GPIO、寄存器地址)才能完成初始化。Linux 内核提供了一套OF函数,专门用于解析设备树节点、提取属性值、完成地址映射等操作。
本文基于 IMX6ULL 开发板,系统讲解设备树开发中最常用的 OF 函数,涵盖节点查找、父子节点遍历、属性值提取、地址映射四大核心场景,是驱动工程师必备的核心知识点。
一、 查找节点的OF函数
在学习OF函数前,先掌握两个基础结构体 ------ 它们是驱动与设备树交互的 "桥梁"。
1.1、核心结构体:device_node 与 property
1.1.1、 device_node结构体(描述设备树节点)
Linux 内核用device_node结构体描述设备树中的一个节点,定义在include/linux/of.h:
struct device_node {
const char *name; /* 节点名字 */
const char *type; /* 设备类型(device_type属性) */
phandle phandle;
const char *full_name; /* 节点全名(含路径) */
struct fwnode_handle fwnode;
struct property *properties; /* 节点的属性列表 */
struct property *deadprops; /* 已移除的属性 */
struct device_node *parent; /* 父节点 */
struct device_node *child; /* 子节点 */
struct device_node *sibling; /* 兄弟节点 */
struct kobject kobj;
unsigned long _flags;
void *data;
#if defined(CONFIG_SPARC)
const char *path_component_name;
unsigned int unique_id;
struct of_irq_controller *irq_trans;
#endif
};
驱动中所有节点操作,本质都是对device_node结构体的读写。
1.1.2、property:描述节点属性
设备树节点的每一个属性都对应一个property结构体:
struct property {
char *name; /* 属性名 */
int length; /* 属性值长度(字节) */
void *value; /* 属性值 */
struct property *next; /* 下一个属性 */
unsigned long _flags;
unsigned int unique_id;
struct bin_attribute attr;
};
提取属性值的核心,就是获取property结构体中的value字段。
接下来就讲一下核心的查找函数。
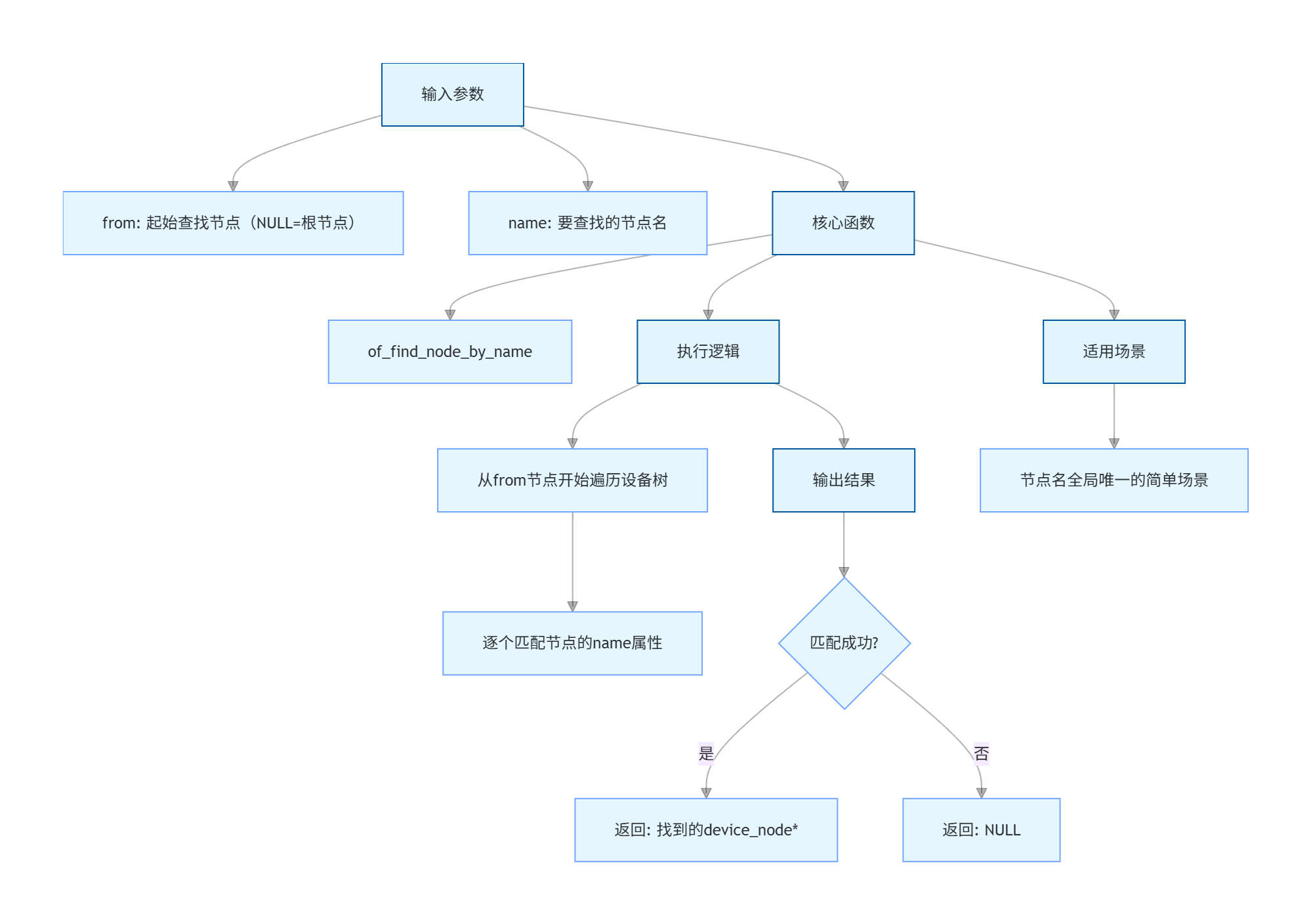
1.2、of_find_node_by_name函数
通过节点的name属性查找,适用于节点名唯一的场景:
struct device_node *of_find_node_by_name(struct device_node *from, const char *name);
from:起始查找节点(NULL 表示从根节点开始)。
name:要查找的节点名。
返回值:找到的节点(NULL 表示失败)。
流程如下图所示:

示例 :查找名为leds的节点:
struct device_node *led_node = of_find_node_by_name(NULL, "leds");
if (led_node == NULL) {
printk("led node not found!\r\n");
return -EINVAL;
}
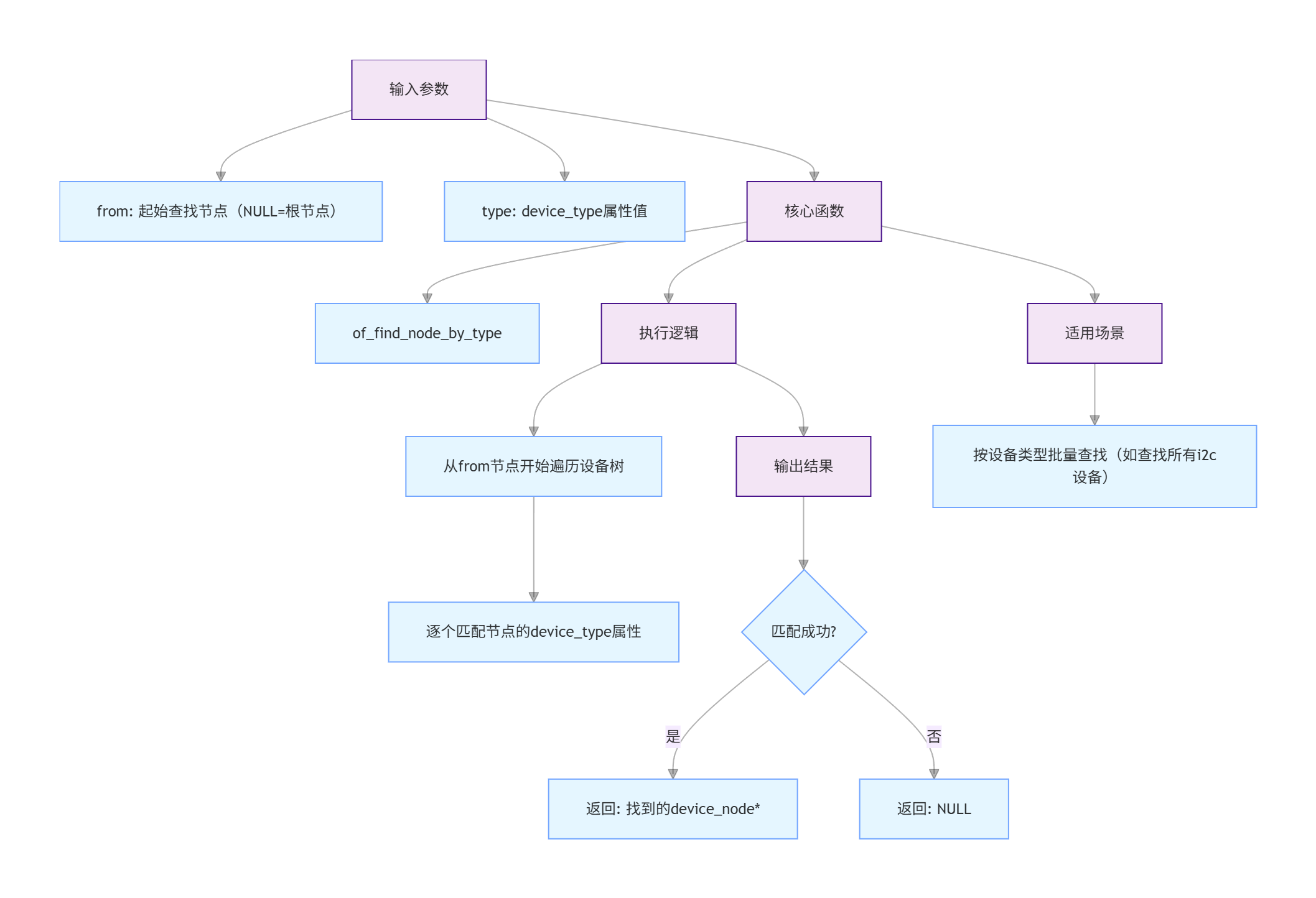
1.3、of_find_node_by_type函数
通过节点的device_type属性查找:
struct device_node *of_find_node_by_type(struct device_node *from, const char *type);
type:device_type属性值。
其他参数 / 返回值同 。
流程如下图所示:

1.4、of_find_compatible_node函数
通过device_type + compatible属性查找,是驱动开发中使用频率最高的函数:
struct device_node *of_find_compatible_node(struct device_node *from,
const char *type,
const char *compatible);
type:device_type属性值(NULL 表示忽略);
compatible:要匹配的compatible属性值;
示例 :查找兼容属性为gpio-leds的节点:
struct device_node *led_node = of_find_compatible_node(NULL, NULL, "gpio-leds");
1.5of_find_matching_node_and_match函数
通过of_device_id匹配表批量查找,适用于驱动支持多款硬件的场景:
struct device_node *of_find_matching_node_and_match(struct device_node *from,
const struct of_device_id *matches,
const struct of_device_id **match);
matches:of_device_id匹配表;
match:输出匹配成功的of_device_id;
1.6、of_find_node_by_path****函数
of_find_node_by_path 函数通过路径来查找指定的节点,函数原型如下:
inline struct device_node *of_find_node_by_path(const char *path)
函数参数和返回值含义如下:
path:带有全路径的节点名,可以使用节点的别名,比如"/backlight"就是 backlight 这个节点的全路径。
返回值:找到的节点,如果为 NULL 表示查找失败。
二、查找父**/子节点的OF****函数**
Linux 内核提供了几个查找节点对应的父节点或子节点的 OF 函数,我们依次来看一下。
2.1、of_get_parent****函数
of_get_parent 函数用于获取指定节点的父节点 ( 如果有父节点的话 ) ,函数原型如下:
struct device_node *of_get_parent(const struct device_node *node)
函数参数和返回值含义如下:
node:要查找的父节点的节点。
**返回值:**找到的父节点。
2.2、of_get_next_child****函数
of_get_next_child 函数用迭代的方式查找子节点,函数原型如下:
struct device_node *of_get_next_child(const struct device_node *node,
struct device_node *prev);
node:父节点;
prev:上一个子节点(NULL 表示从第一个开始);
返回值:下一个子节点(NULL 表示遍历完成)。
三、提取属性值的OF函数
节点的属性信息里面保存了驱动所需要的内容,因此对于属性值的提取非常重要,Linux 内核中使用结构体 property 表示属性,此结构体同样定义在文件 include/linux/of.h 中,内容如下:
struct property {
char *name; /* 属性名字 */
int length; /* 属性长度 */
void *value; /* 属性值 */
struct property *next; /* 下一个属性 */
unsigned long _flags;
unsigned int unique_id;
struct bin_attribute attr;
};
Linux 内核也提供了提取属性值的 OF 函数,我们依次来看一下。
3.1、of_find_property函数
查找节点中的指定属性,返回property结构体:
struct property *of_find_property(const struct device_node *np,
const char *name,
int *lenp);
np:设备节点;
name:属性名;
lenp:输出属性值长度;
返回值:找到的属性(NULL 表示失败)。
3.2of_property_count_elems_of_size****函数
of_property_count_elems_of_size 函数用于获取属性中元素的数量,比如 reg 属性值是一个
数组,那么使用此函数可以获取到这个数组的大小,此函数原型如下:
int of_property_count_elems_of_size(const struct device_node *np,
const char *propname,
int elem_size);
elem_size:单个元素的长度(如 u32 类型传 4);
返回值:元素数量(负值表示失败)。
示例 :统计 reg属性的 u32 元素数量:
int count = of_property_count_elems_of_size(led_node, "reg", 4);
3.3、数组属性读取函数
内核提供了 4 组函数,分别读取 u8/u16/u32/u64 类型的数组属性:
// 读取u8数组
int of_property_read_u8_array(const struct device_node *np,
const char *propname,
u8 *out_values,
size_t sz);
// 读取u16数组
int of_property_read_u16_array(...);
// 读取u32数组(最常用,如reg属性)
int of_property_read_u32_array(...);
// 读取u64数组
int of_property_read_u64_array(...);
sz:要读取的元素数量;
返回值:0 成功,负值失败(-EINVAL = 属性不存在,-ENODATA = 无数据)。
3.4、of_property_read_string****函数
of_property_read_string 函数用于读取属性中字符串值,函数原型如下:
int of_property_read_string(struct device_node *np,
const char *propname,
const char **out_string);
函数参数和返回值含义如下:
np:设备节点。
proname: 要读取的属性名字。
out_string:读取到的字符串值。
**返回值:**0,读取成功,负值,读取失败。
3.6、of_n_addr_cells****函数
of_n_addr_cells 函数用于获取 #address-cells 属性值,函数原型如下:
int of_n_addr_cells(struct device_node *np)
函数参数和返回值含义如下:
np:设备节点。
**返回值:**获取到的#address-cells 属性值。
3.7、of_n_size_cells****函数
of_size_cells 函数用于获取 #size-cells 属性值,函数原型如下:
int of_n_size_cells(struct device_node *np)
函数参数和返回值含义如下:
np:设备节点。
**返回值:**获取到的#size-cells 属性值
总结
本期博客系统讲解了设备树开发中最常用的 OF 函数。