- 这是 oeasy 系统化 Python 教程,从基础一步步讲,扎实、完整、不跳步。愿意花时间学,就能真正学会。
blender的安装和工作流_workflow
开始
- 配套视频
- 我们首先要从零开始
- 安装3d软件

- 装哪个呢?
选型
- 3dmax、maya先后争霸
- blender后来居上

- 目前第一 blender 还是开源的
- 就选blender😊
安装
sudo apt update
yes | sudo apt install blender
- 安装

安装成功后
- 可以在开始菜单找到
- 图形 - Blender

- 也可以在shell中
-
直接运行
blender
-
在开机画面旁边 点一下
- 进入界面
控制语言和字体比例

- 在Edit(编辑)中
- 找到preferences(预设)

- 修改界面分辨率
尝试控制3D视图面板
- 尝试控制默认视角
|--------------|------|------|
| 键鼠配合 | 操作 | 效果 |
| 鼠标中键 | 滚动 | 镜头推拉 |
| 鼠标中键 | 按住拖动 | 镜头旋转 |
| shift + 鼠标中键 | 点击拖动 | 镜头平移 |

- 尝试控制立方体
上下文菜单
- 默认的工具是框选工具

- 目前立方体没有被选择
选中
- 右手 用鼠标
- 框选
选中立方体

- 选中后 会有
橙色外轮廓
选择移动工具
- 左手小拇指 先按下shift不松手
- 左手大拇指 再按下 空格
- 同时放开 两个按键
- 调出上下文菜单

- 左手食指 按一下g

- 工具栏图标切换
- 从 框选 到 移动
- 立方体 周围
- 出现
坐标轴
左手操作
- 键盘按键操作
- 由左手完成
- 注意 应该是 英文输入法

- 如果不能切换工具的话
- 就用鼠标点击侧面的移动工具

- 效果一样
调整坐标
- 坐标轴出现后
- 鼠标放在 暗红色的坐标轴上
- 坐标轴变成 亮红色之后 出现提示

控制面板
- 将右侧面板拉宽

- 可以看到立方体的位置信息
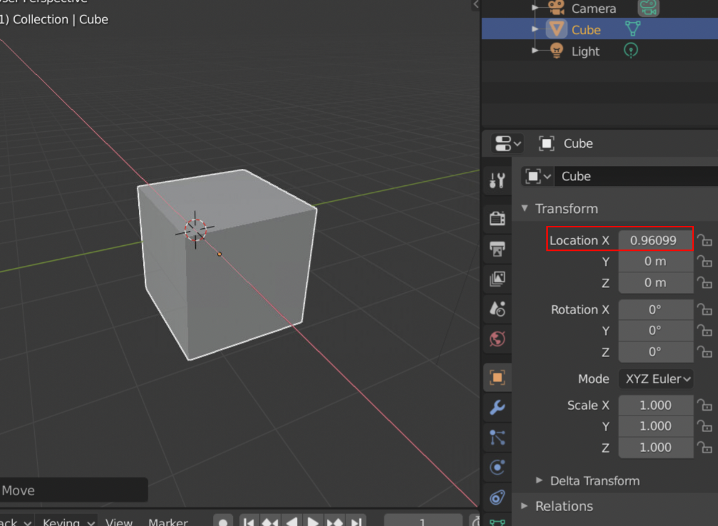
具体移动
- 按下 右键
- 立方体 外轮廓从 橙色 变成 白色
- 出现 拖动光标
- 让立方体沿着 红色轴移动

- 与此同时
- 观察 上图红框中
- 属性调板的Location.X变化
- 确认位置后
- 放开鼠标
拖动数值
- 可以把鼠标直接放到
- x坐标数值上
- 鼠标变成 双向箭头

- 左右移动 可以调整数值
三轴移动
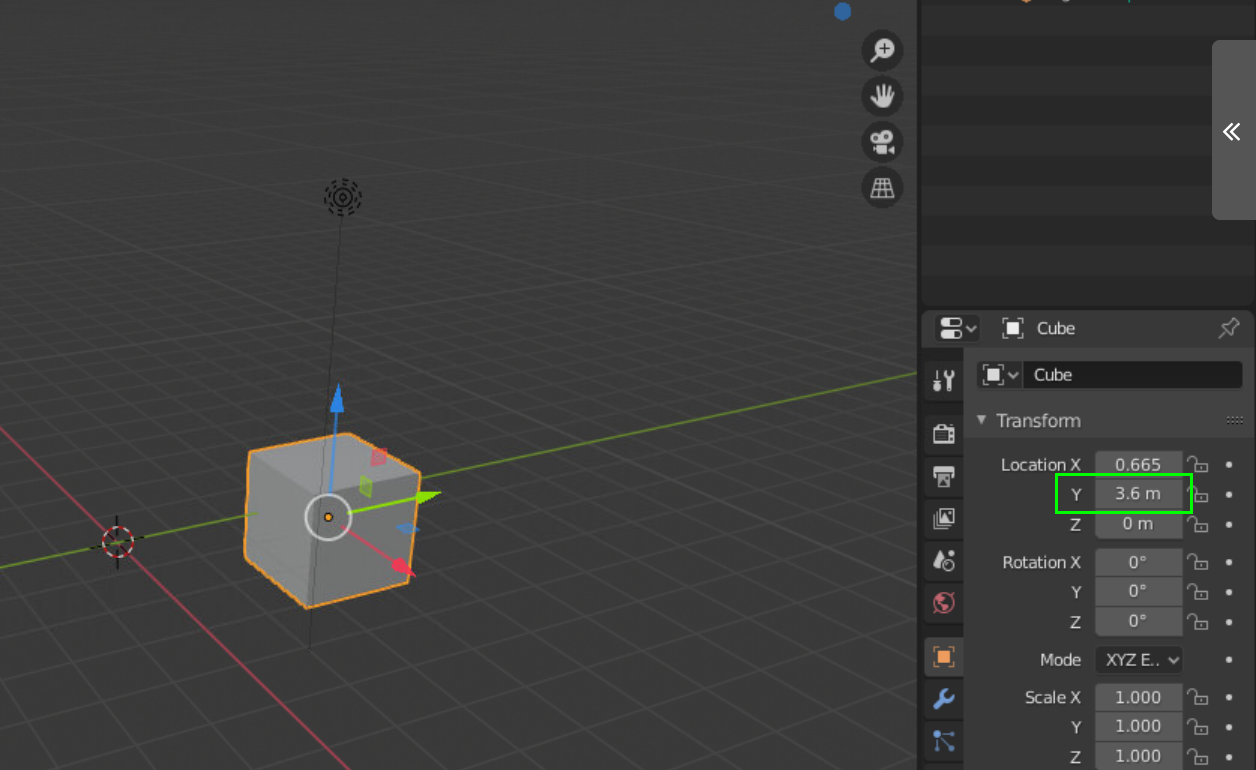
- 将鼠标移动到 暗绿轴 位置
- 绿轴高亮之后

- 可以沿着 绿色坐标轴 移动
- 同时观察到 y轴数值 变化
蓝轴
- 将鼠标 移动到 蓝轴位置
- 蓝轴高亮 之后
- 可以 移动 蓝色坐标轴
- 同时观察到 z轴数值变化

- 红绿蓝 的 移动轴
- 分别代表什么呢?
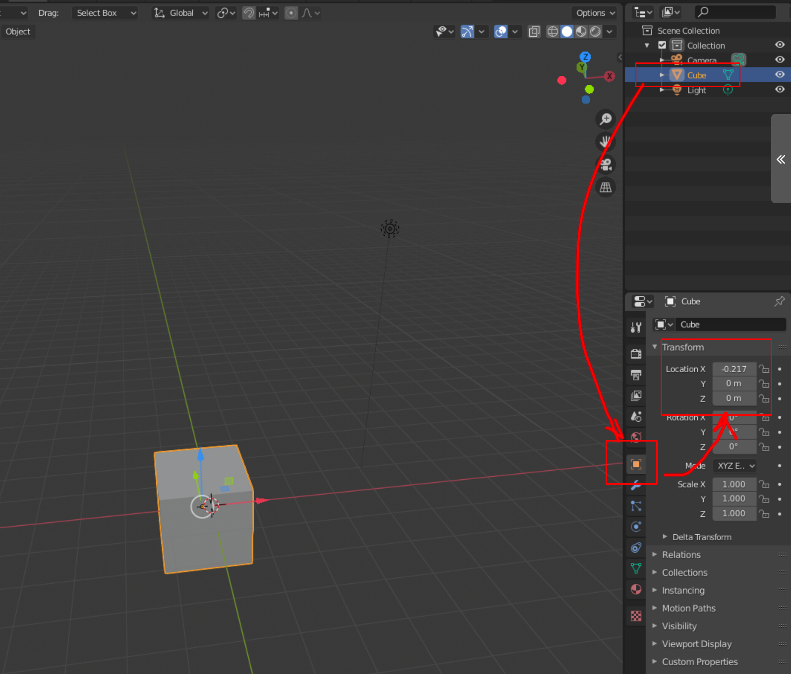
观察Tranform
- 在 左上角面板中 选中 立方体
- Cube为黄色显示
- 在对象属性面板中
- 找到 Tranform里
- Location的数值

- 可以 把鼠标放到数值上
- 鼠标变化后 按下 鼠标
- 左右移动
- 修改数值
- 观察立方体位置变化
- 三个坐标轴
- 红绿蓝 三个颜色
- 对应着 xyz 三个坐标轴
- 可以旋转立方体吗?
修改旋转
- 右手 用鼠标
- 选中立方体
- 选中后 会有橙色外轮廓
- 左手小拇指 先按下shift不松手
- 左手拇指 再按下 空格
- 同时放开 两个按键
- 调出上下文菜单

- 左手食指 按一下r
- 意味着
rotation

- 工具栏 从 移动 切换到 旋转
- 物体周围 出现 旋转轴
- 鼠标放到 红色旋转轴上
- 红旋转轴高亮 后
- 可以旋转
三轴旋转
- 还是三种颜色
- 沿着 红绿蓝 三个坐标轴旋转
- 分别对应着 xyz 三个旋转轴

- 观察
Rotation 数值
- 确实变化了
- Scale可以修改吗?
修改Scale
- 右手 用鼠标
- 选中立方体
- 选中后 会有橙色外轮廓
- 左手小拇指 先按下shift不松手
- 左手 再按下 空格
- 同时放开 两个按键
- 调出上下文菜单

- 左手食指 按一下s
scale- 出现 缩放轴
缩放轴
- 鼠标放到 缩放轴上
- 颜色高亮 后
- 可以缩放

- 还是三种颜色
- 沿着 红绿蓝 三个坐标轴缩放
- 分别对应着 xyz 三个缩放轴
- 可以发现 右侧
Scale属性的 变化
三种运动的总结
- 三种物体变化
- 移动
- 旋转
- 缩放

总结
- 这次从零开始
- 安装了blender软件
- 并且了解了界面
- 在界面上 对物体 进行操作
- 移动 move
- 旋转 rotate
- 缩放 scale

- 变化后的 数值
- 在属性调版 里面 可以看到

- 整个blender的布局 是
如何分布的 呢?🤔 - 我们下次再说!👋
- 配套视频
- 本文来自 oeasy Python 系统教程。
- 想完整、扎实学 Python,
- 搜索 oeasy 即可。