
导读:在全球航空流量激增、传统管控模式触及天花板的今天,大型国际机场如何破局?本文深度解读《大型国际机场全域态势感知与航班运行协同决策系统 (A-CDM)》技术方案,从政策背景到技术架构,从核心算法到信创安全,全方位揭秘如何通过数字化转型构建"感、传、知、控"一体化的智慧机场运行新格局。这不仅是一份技术文档,更是民航强国战略下的行动指南。

一、宏观视野:为何此刻必须建设 A-CDM?
1.1 政策风口:从"民航大国"迈向"民航强国"的必由之路
当前,中国民航业正处于历史性的转折点。根据中国民航局发布的《"十四五"民用航空发展规划》及《智慧民航建设路线图》,数字化转型 已不再是可选项,而是提升机场运行效率与安全水平的核心引擎。
特别是依据发改投资规〔2023〕304号文件要求,大型枢纽机场必须加快建设以"四型机场"(平安、绿色、智慧、人文)为目标的智慧化平台。本项目建设 A-CDM 系统,既是落实国家关于加强交通基础设施数字化改造的战略部署,也是响应民航局关于深化空管、机场、航司三方协同机制,提升枢纽机场运行保障能力的硬性要求。
对于千万级以上机场而言,具备完善的 A-CDM 协同能力已成为行业评价的"及格线"。不建设,不仅面临行业评价下调的风险,更将直接导致运行容量受限,错失发展的黄金窗口期。
1.2 行业痛点:传统模式的"三大顽疾"
尽管我国大型国际机场基础设施建设日趋完善,但在运行协同与资源配置方面仍面临严峻挑战,主要体现在以下三个维度:
(1)信息孤岛严重,决策链条断裂
目前,空管、航司与机场运行中心(AOC)之间的数据交互存在明显滞后。关键节点数据延时往往超过5 分钟。在分秒必争的航班运行中,这 5 分钟的延迟意味着地勤保障部门无法精准预判航班动态,导致资源调配盲目,决策链条频繁断裂。
(2)资源分配低效,人工经验瓶颈
机位分配仍高度依赖人工经验,单次分配耗时超过30 分钟。由于缺乏动态优化算法,靠桥率长期徘徊在**70%**以下,难以应对高并发航班压力。这不仅增加了运行成本,更直接降低了旅客的出行体验。
(3)安全管控盲区,技术架构老旧
跑道异物(FOD)监测与跑道入侵防范仍部分依赖人工巡检,预警延迟高,受天气、光照及人员疲劳度影响大。同时,老旧的离港系统(DCS)采用单体架构,难以支撑运控大数据的高频并发需求,系统扩容与国产化适配压力巨大。

1.3 建设必要性:合规、高效与安全的三重奏
本项目的建设是确保机场运行合规、高效与安全的必然选择。
- 合规维度:民航局已明确要求千万级以上机场必须具备完善的 A-CDM 协同能力。
- 业务需求:随着航班量的爆发式增长,传统的人工调度模式已触及物理极限,迫切需要通过智能机位分配与航班运行协同决策来释放运行潜力。
- 技术趋势:引入全域态势感知与数字孪生技术,可实现对飞行区、航站楼及助航灯光控制系统的实时监测。若维持现状,机场将面临运行效率低下导致的航班延误增加、跑道安全风险积聚以及核心生产系统被国外技术"卡脖子"的被动局面。
二、顶层设计:构建"一平台、五核心"的总体架构
本项目将构建"一平台、五核心"的总体架构,旨在打破信息孤岛,实现多方协同决策,显著提升航班准点率与资源配置效率。
2.1 总体架构蓝图
系统采用微服务架构,全面落实 100% 信创国产化适配,核心模块包括:
- A-CDM 协同决策平台:实现航班 16 个关键里程碑节点的实时追踪与可变滑行时间(VTT)动态计算。
- AOC 全域态势感知系统:基于数字孪生技术实现飞行区与航站楼的运行全景可视化。
- 智能资源分配引擎:利用 AI 算法实现机位、登机口、行李转盘的秒级自动分配。
- 安全监测与物联网集成:整合助航灯光控制与跑道安全监测,实现跑道入侵毫秒级告警。
- 运控大数据中台:统一治理多源异构数据,支撑全域业务协同。
2.2 核心量化指标:用数据定义成功
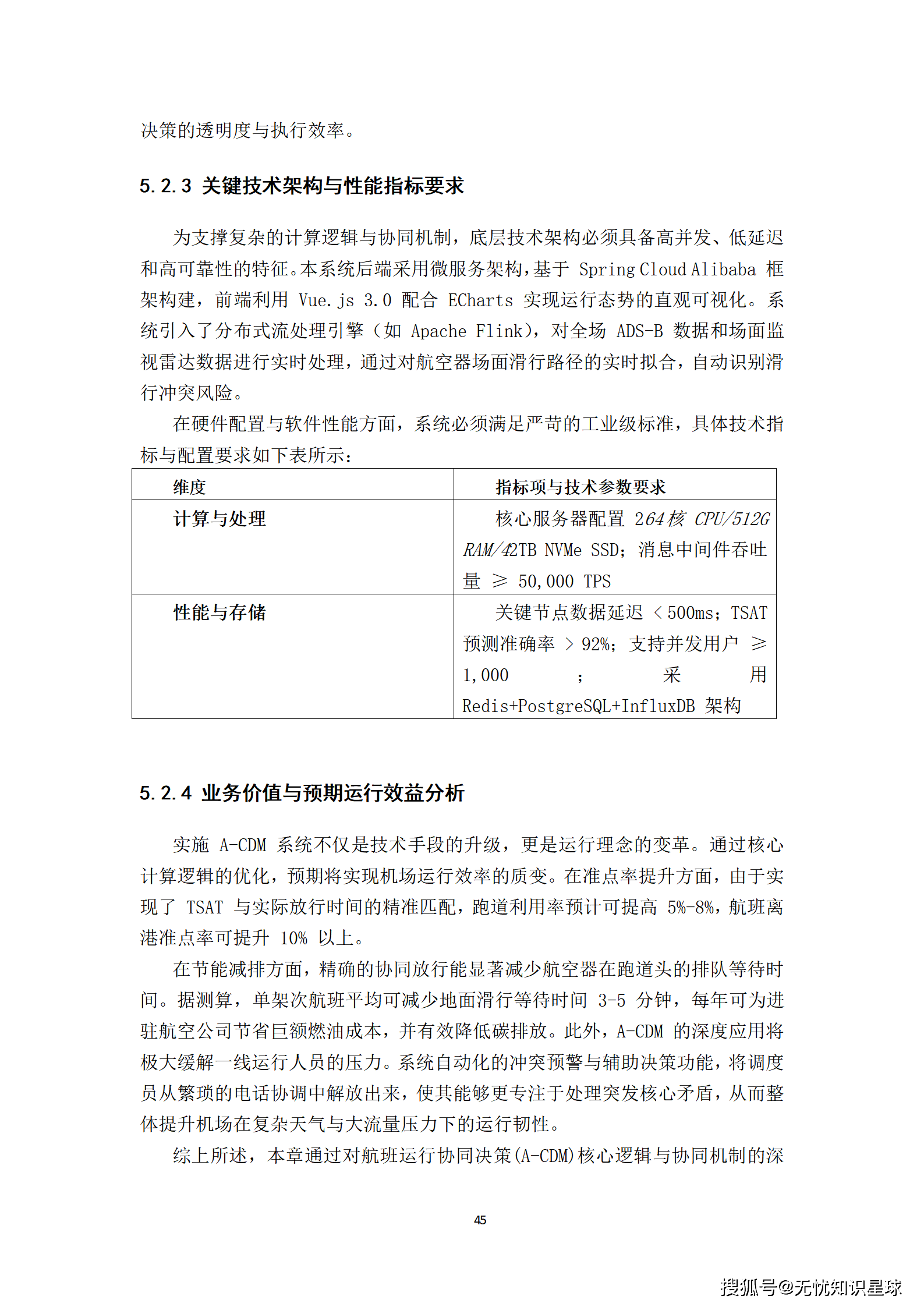
项目建成后,将设定一系列严谨的量化业务指标,以确保上线后显著提升运行品质:
- TOBT 预测准确率 :提升至 95% 以上,为协同决策提供高可靠时间基准。
- 机位自动分配耗时 :缩短至 3 秒 以内,通过运筹学优化模型替代人工分配。
- 跑道安全告警延迟 :控制在 1 秒 内,为处置响应预留充足时间。
- 航班正常率 :预计提升 5-8 个百分点,增强机场品牌竞争力。
- 系统可用性 :核心服务可用性目标设定为 99.99%。
- 并发支持 :支持并发用户数不少于 5000 人。

三、业务重构:从"经验驱动"到"数据驱动"的变革
AOC(机场运行控制中心)作为机场运行的"大脑",其业务逻辑的数字化重构是系统成功的关键。
3.1 核心业务场景梳理
3.1.1 航班运行全链路追踪
系统通过集成空管、航空公司、地面服务及机场保障等多源数据,构建了从"计划"到"执行"再到"归档"的全链路追踪体系。
- T-1 日:系统接收次日航班预计划,自动比对资源,预生成唯一航班动态记录。
- T 日运行 :实时串联起16 个关键里程碑节点(如计划发布、值机开启、舱门关闭、撤轮挡、起飞等)。
- 自动化触发:例如,当安检系统识别到 90% 以上旅客已过检,系统自动向登机口推送"准备就绪"指令,彻底改变过去依赖人工对讲机确认的低效模式。
3.1.2 异常航班协同处置
面对雷雨等极端天气,系统变"被动等待"为"协同响应"。
- 智能触发:实时接收气象预警,自动关联受影响航班列表。
- 动态重算:容量评估模型立即启动,根据流控限制动态重算机场接收与起飞容量。
- 协同排序:算法自动为受影响航班重新分配目标起飞时间(TSAT),并根据国际长航线优先、高客座率优先等规则给出排序建议,地服调度员可一键确认调整后的保障计划。
3.1.3 跑道与机坪安全管控
构建"感、传、知、控"一体化的安全防线。
- 毫秒级感知:融合场面监视雷达、多点定位系统(MLAT)及 ADS-B 数据,划定严密电子围栏。
- 联动处置:当探测到车辆误入跑道保护区,系统立即联动物理层的助航灯光系统,将该区域周边的停止排灯由绿色自动切换为高亮红色,强制切断车辆行进路径,同时 AOC 大屏弹出最高级别声光告警。
3.2 功能需求深度解析
3.2.1 A-CDM 协同决策四大支柱
- 里程碑数据采集:实时获取并处理至少 16 个关键节点数据,误差控制在±1 分钟内。
- 可变滑行时间(VTT)动态计算:综合考虑机位位置、跑道模式、交通流量,动态计算精确滑行时间,减少跑道头等待。
- 除冰雪协同调度:在除冰模式启动时,自动切换流程,集成气象、除冰位状态及除冰液储备信息,确保除冰作业与放行排序无缝衔接。
- 放行排序交互:通过标准 ASMGCS 接口,将地面准备就绪状态实时推送至空管,获取计算争取放行时间(COBT),支持"置换排序"操作。
3.2.2 资源智能分配引擎
- 机位自动分配:构建多维度约束规则库(机型匹配、航司偏好、隔离规则),支持"一键预分",针对延误提供智能建议,优先保证靠桥率。
- 冲突检测与动态调整:实时监控登机口与行李转盘使用时间窗口,一旦发生冲突,立即触发视觉告警并自动检索周边空闲资源进行重分配。
- 仿真与评估:在正式发布方案前,运行仿真模块模拟资源压力,输出 KPI 辅助决策。

四、技术底座:云原生、微服务与信创全栈适配
本章作为系统建设的核心技术指导文件,严格遵循相关国家标准,构建具备高并发、高可用、金融级安全防护的技术架构。
4.1 架构设计五大原则
- 高可用与容灾:消除单点故障(SPOF),核心组件集群化部署,P99 延迟小于 200ms,整体可用性达到 99.99%。
- 微服务化与解耦:坚持"高内聚、低耦合",采用微服务架构,通过消息队列实现异步解耦,避免形成"分布式单体"。
- 数据一致性与安全性:遵循等保三级标准,实施全链路加密,采用分布式事务框架确保金融级数据准确性。
- 弹性伸缩与自动化运维:基于容器化技术,支持自动水平伸缩(HPA),建立完善的 CI/CD 流水线。
- 可观测性:整合日志采集、链路追踪与指标监控,实现从"被动响应"向"主动预防"的运维模式转变。
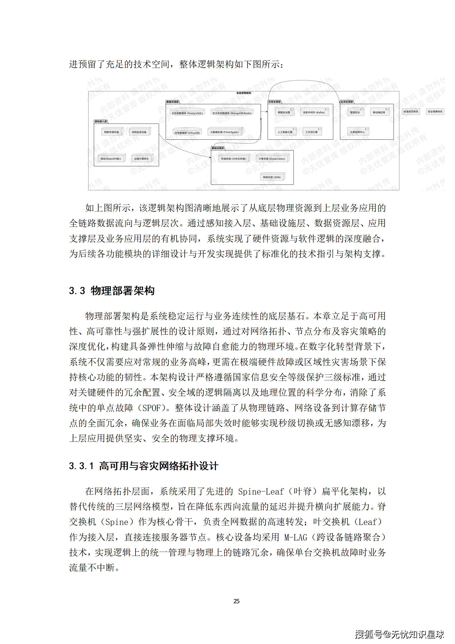
4.2 五层逻辑架构模型
系统在逻辑上划分为五层,各层级职能明确,通过标准化接口交互:
- 感知接入层:负责多源异构数据全量采集(物联传感、视频、移动端、第三方 API),部署边缘计算网关完成初步清洗。
- 基础设施层:基于私有云/混合云,利用 Kubernetes 进行容器编排,SDN 技术实现网络逻辑隔离与负载均衡。
- 数据资源层:构建"数据湖"与"数据仓库"。PostgreSQL 存核心业务,MongoDB 存日志,Redis 7.0 做热点缓存,TDengine 存时序数据。
- 应用支撑层:集成微服务治理框架(Spring Cloud Alibaba)、Kafka 数据管道、AI 引擎(OCR/NLP)与工作流引擎。
- 业务应用层:面向最终用户,提供管理后台(Vue 3.0)、移动端(Uni-app)及大屏指挥中心。

4.3 物理部署与容灾
- 网络拓扑:采用 Spine-Leaf 扁平化架构,核心设备 M-LAG 冗余,消除单点故障。
- 安全域划分:严格划分互联网接入区、DMZ 区、核心业务区、数据库区及运维区,边界部署 NGFW 与 IDS。
- 容灾策略:基于"同城双活"或"两地三中心"思路,双路冗余波分专线互联,链路延迟<2ms,RTO<30 分钟,RPO 趋于零。

五、数据中枢:运控大数据平台设计
数据是智慧机场的血液。本章设计集集成、存储、治理及资产服务于一体的综合平台。
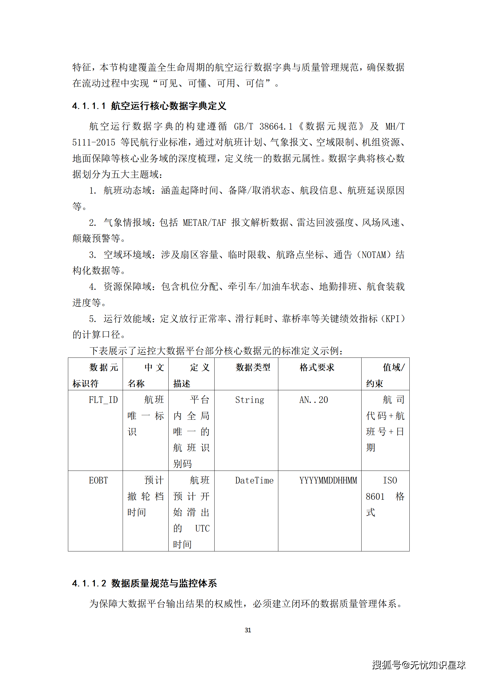
5.1 数据资源目录与标准
- 统一数据字典:遵循 GB/T 38664.1 及民航行业标准,定义航班动态、气象情报、空域环境、资源保障、运行效能五大主题域。
- 数据质量规范:从完整性、准确性、一致性、及时性、有效性五个维度设定量化指标(DQI),嵌入 ETL 流程,建立"自动告警 - 人工核查 - 源头治理"闭环。
- 元数据管理:形成全局统一的数据资源目录,建立数据血缘追踪,清晰展现数据加工路径。

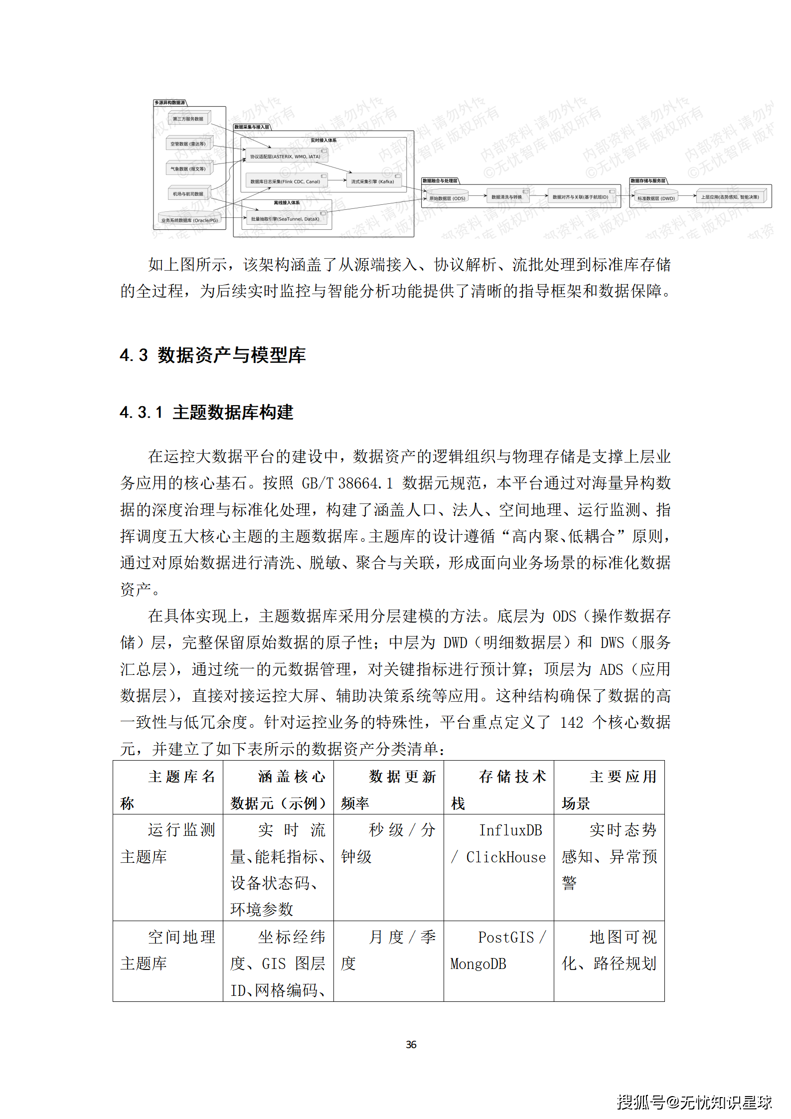
5.2 数据采集与融合
- 实时接入:基于 Kafka 流式采集架构,内置 ASTERIX(雷达)、WMO/GRIB2(气象)、IATA/SITA(航班)协议适配器,单节点处理能力达 10 万 TPS,端到端时延<500ms。
- 离线接入:基于 Apache SeaTunnel 分布式抽取,支持断点续传与全量/增量自动切换,确保大规模历史数据迁移的可靠性。
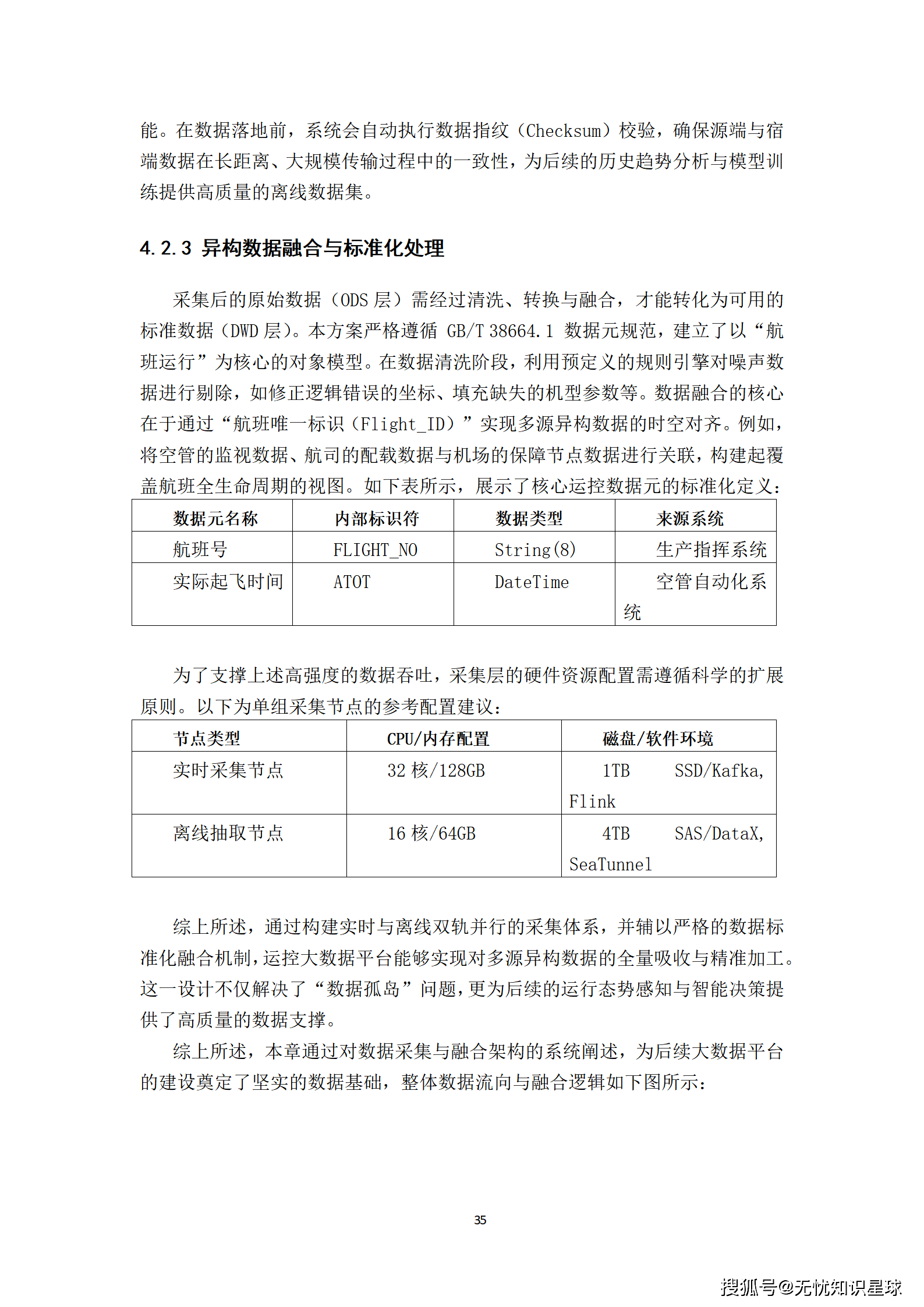
- 异构融合:通过"航班唯一标识(Flight_ID)"实现多源异构数据的时空对齐,构建覆盖航班全生命周期的视图。
5.3 数据资产与模型库
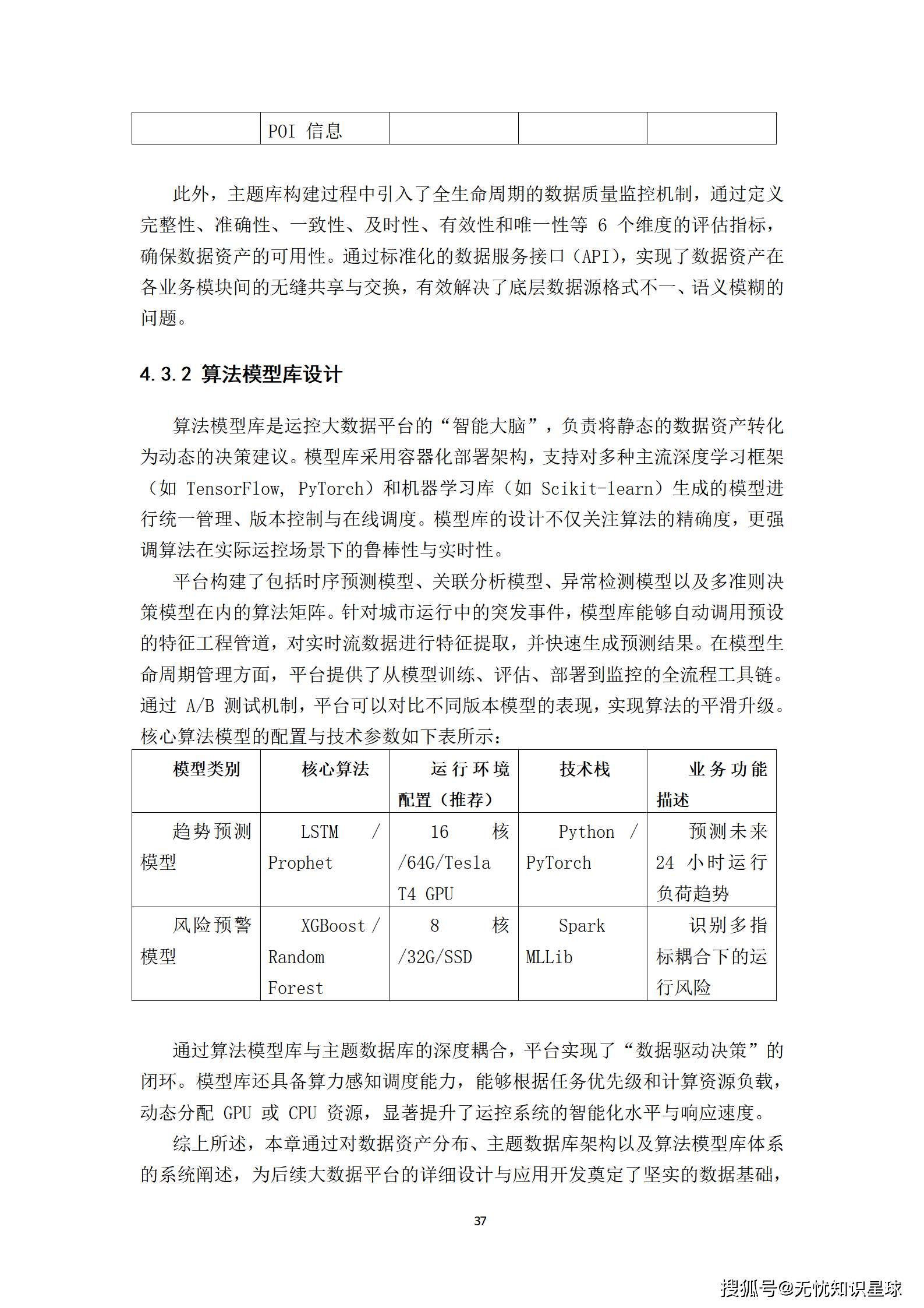
- 主题数据库:构建运行监测、空间地理等主题库,采用 ODS-DWD-DWS-ADS 分层建模,确保数据高一致性与低冗余。
- 算法模型库:容器化部署 TensorFlow/PyTorch 模型,包含时序预测(LSTM/Prophet)、风险预警(XGBoost)等算法矩阵,支持 A/B 测试与平滑升级。

六、核心应用:全域态势感知与 AOC 协同
6.1 机场全域数字孪生底座
- 飞行区孪生:基于卫星遥感、倾斜摄影及 LiDAR 建立厘米级三维模型,集成 ADS-B、MLAT 数据,实现航空器全流程动态追踪与冲突告警。
- 航站楼孪生:利用 BIM 技术重构关键设施,结合室内定位与视频 AI,实时呈现人员密度、排队长度,动态调整安检开机率。
- 陆侧交通孪生:接入高速、网约车及城轨数据,预判抵场客流峰值,联动海陆空运力调度。

6.2 A-CDM 核心计算逻辑
- 16 个时间里程碑:标准化定义从计划到归档的全流程节点,消除信息孤岛。
- 动态修正算法:基于多因子非线性回归模型,结合气象、空管、航司数据,动态修正 TTOT 与 ALDT。
- TOBT 协同确认:地服实时反馈进度,机器学习校验合理性,自动预警并建议调整 TSAT。
- 可变滑行时间(VTT):结合场面雷达数据,实时更新滑行时长,确保 TSAT 精度达分钟级。
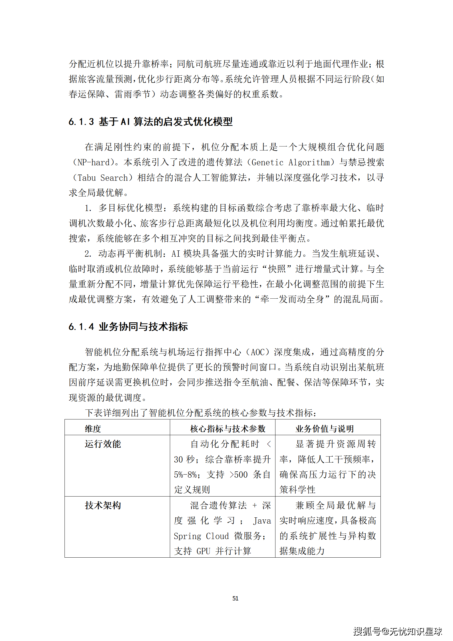
6.3 智能机位分配系统
- 规则引擎:将规章与手册抽象为可配置规则库。刚性约束(机型匹配、隔离规则)毫秒级过滤;柔性偏好(靠桥率、步行距离)动态调整权重。
- AI 启发式优化:引入改进的遗传算法与禁忌搜索,结合深度强化学习,求解多目标优化问题(靠桥率最大、调机最少、步行最短)。
- 动态再平衡:发生延误时,基于当前"快照"进行增量式计算,最小化调整范围,避免混乱。

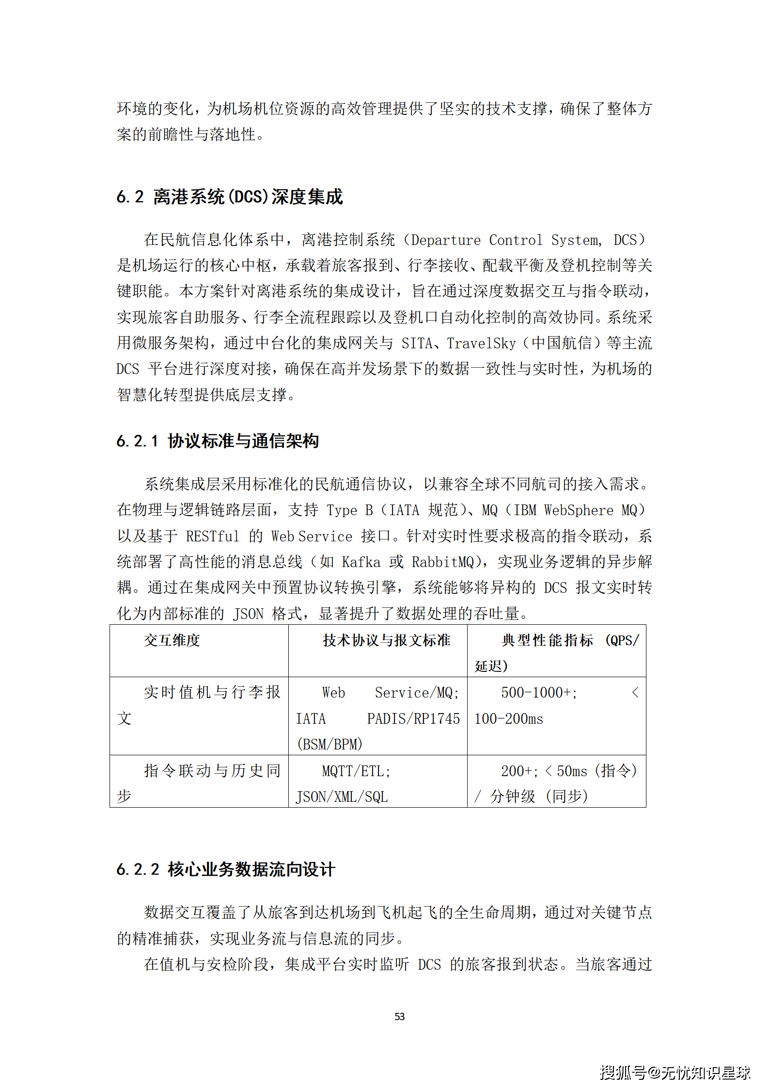
6.4 离港系统 (DCS) 深度集成
- 协议适配:支持 Type B、MQ、RESTful,内置协议转换引擎,兼容 SITA、TravelSky 等主流 DCS。
- 全生命周期联动:从值机报到、行李分拣(BSM/BPM 报文)到登机口指令联动,确保旅客流与信息流同步。
- 可靠性机制:引入 TCC 补偿事务与断路器机制,确保网络波动下业务不中断,支持多 DCS 环境抽象化接入。
6.5 助航灯光与跑道安全
- 物联网感知:部署单灯监控单元(ALCMS),实时监测电流、电压及灯泡寿命,故障告警<0.5 秒。
- 防入侵联动:集成 SMR、MLAT 及红外/雷达双鉴传感器。非法侵入时,自动点亮停止排灯并高频闪烁,联动语音告警。
- 独立运行模式:中心故障时,边缘网关可根据本地逻辑(如能见度)独立维持灯光运行,确保应急安全。

七、安全屏障:等保三级与信创国产化
7.1 等保 2.0 三级安全体系
构建"一个中心、三重防护"的纵深防御体系:
- 物理安全:双因子门禁、7x24 环境监测、双路市电 +UPS+ 柴发,接地电阻<1Ω。
- 网络安全:VLAN/VxLAN 逻辑隔离,NGFW/WAF 边界防护,TLS 1.3 加密传输,抗 DDoS 清洗。
- 主机安全:信创 OS 加固,三权分立,可信计算校验,国产防病毒软件。
- 数据安全:多因素认证(MFA),全生命周期分类分级,透明加密(TDE),异地容灾备份(RTO<2h, RPO<30m)。
7.2 数据安全与隐私保护
- 合规治理:落实《数据安全法》与《个人信息保护法》,建立数据分类分级管理制度。
- 隐私脱敏:引入联邦学习与差分隐私,前端展示动态遮蔽(如 138****8888),开发测试环境数据脱敏。
- 防护技术:国密硬件加密机(SM2/SM3/SM4),数据库审计,DLP 监测,WORM 存储。

7.3 信创国产化适配
- 硬件选型:优先采用鲲鹏、飞腾(ARM)或龙芯(LoongArch)服务器,国产分布式存储与交换机。
- 软件选型:银河麒麟/统信 UOS 操作系统,达梦/OceanBase/人大金仓数据库,东方通/中创中间件。
- 迁移路径:评估->环境搭建->适配开发->数据迁移->并行运行->正式切换。采用"全量 + 增量"同步策略,确保 RPO=0,通过内核调优发挥国产芯片多核优势。

八、实施与运维:全生命周期保障
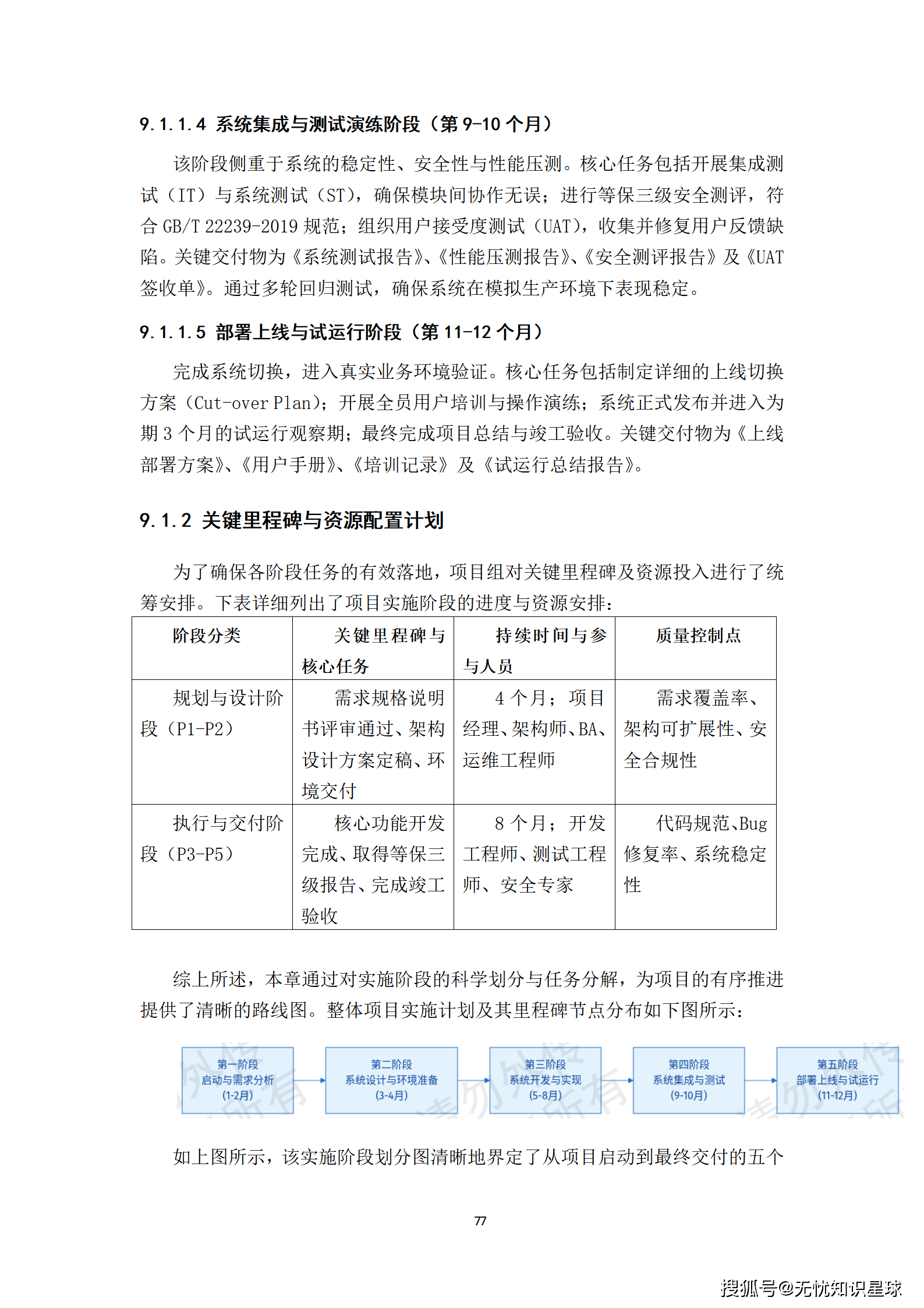
8.1 实施计划:五阶段推进
项目周期预计 12 个月,划分为五个关键阶段:
- 启动与需求分析(1-2 月):组建 PMO,完成 URD 与调研报告。
- 设计与环境准备(3-4 月):完成概要/详细设计,搭建开发测试环境。
- 开发与实现(5-8 月):迭代开发,单元测试,API 联调,代码覆盖率>90%。
- 集成测试与演练(9-10 月):集成测试、等保测评、UAT 验收、性能压测。
- 部署上线与试运行(11-12 月):制定切换方案,全员培训,3 个月试运行,竣工验收。

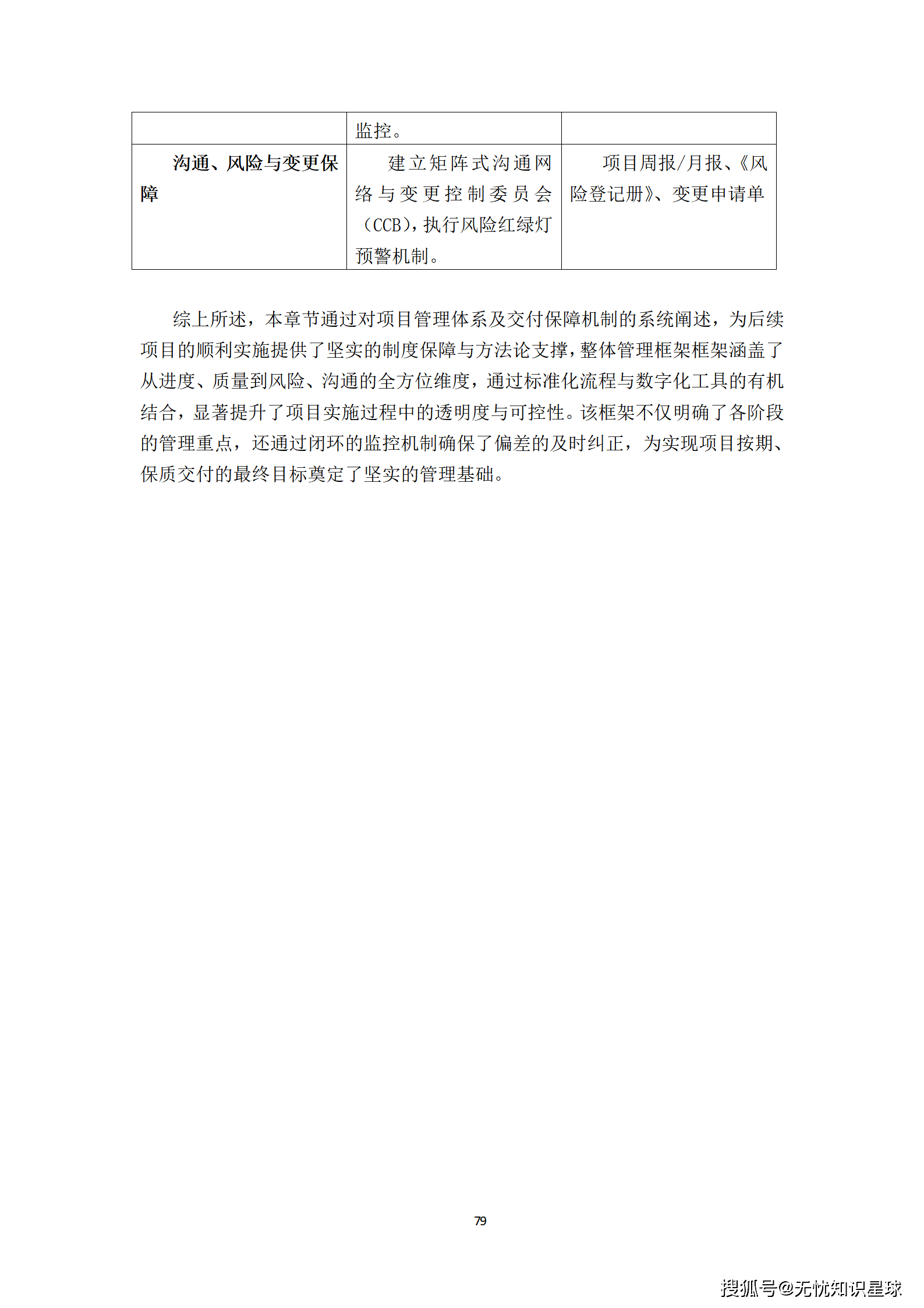
8.2 项目管理体系
- 三级计划管理:里程碑计划(一级)、阶段计划(二级)、周执行计划(三级),引入挣值管理(EVM)与关键路径法(CPM)。
- 三级评审制度:需求、设计、代码走查,自检、互检、专检相结合。
- 沟通与风险:日站会、周例会、月度复盘,动态风险管理台账,变更控制委员会(CCB)。
8.3 运维服务体系
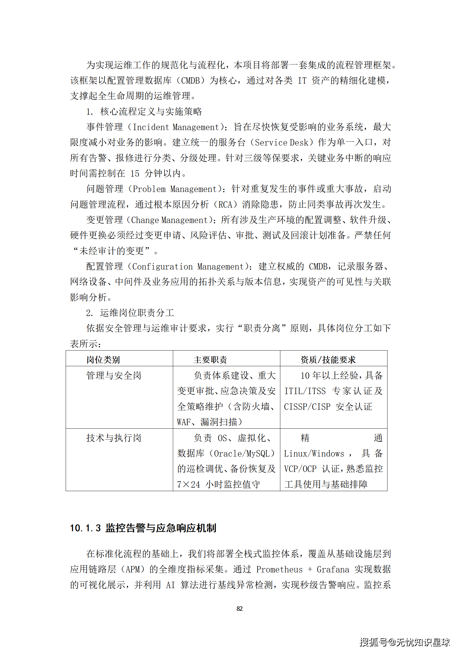
遵循 ITSS 标准,构建"预防为主、动态监控"的运维体系:
- 标准化流程:事件管理(15 分钟响应)、问题管理(RCA 根因分析)、变更管理(严禁未经审计变更)、配置管理(CMDB)。
- 全栈监控:Prometheus+Grafana 实时监测,AI 基线异常检测,秒级告警。
- 应急响应:三级响应机制(重大故障立即启动 BCP),半年一次"红蓝对抗"演练。
8.4 应急保障预案
- 业务降级:三级柔性降级模型。轻微故障关闭非即时业务;严重故障进入"极简模式";极端故障进入"只读/离线模式"。
- 系统恢复:RTO<4 小时,RPO<30 分钟。遵循"硬件->网络->存储->数据库->应用"线性恢复顺序,严格数据一致性校验。

九、结语:迈向智慧民航的新纪元
《大型国际机场全域态势感知与航班运行协同决策系统 (A-CDM)》不仅仅是一个技术项目的实施方案,它是中国民航业在数字化转型深水区的一次重要探索与实践。
通过构建"一平台、五核心"的架构,本项目将彻底打破长期困扰机场运行的"信息孤岛"与"经验依赖",实现从被动响应 向主动预警 、从人工调度 向智能决策的根本性转变。
- 效率跃升:TOBT 预测准确率超 95%,机位分配秒级完成,航班正常率提升 5-8 个百分点。
- 安全加固:跑道入侵毫秒级告警,助航灯光智能联动,构建全方位安全防线。
- 自主可控:100% 信创国产化适配,筑牢国家关键信息基础设施的安全底座。
未来,随着系统的全面落地与持续迭代,大型国际机场将真正拥有"最强大脑",在日益复杂的运行环境中游刃有余,为全球旅客提供更加安全、便捷、高效的出行体验,助力中国从"民航大国"稳步迈向"民航强国"。这不仅是技术的胜利,更是管理理念与运行模式的深刻革命。





















































































