
导读 :在"十五五"规划即将全面铺开的宏大背景下,传统港口正站在数字化转型的十字路口。面对人力成本高企、安全风险难除、通信调度瓶颈等内生性矛盾,某港口集团率先破局,提出了一套基于 5G专网、全要素数字孪生与L4级自动驾驶集卡多车编队的系统性解决方案。本文将以CSDN爆文风格,深度拆解该建设方案的核心架构、技术路径、实施策略及预期效益,为行业同仁提供一份极具参考价值的"智慧港口进化论"。

一、宏观视野:为何"十五五"是智慧港口的决胜期?
1.1 政策风口与新质生产力的交汇
"十五五"时期(2026-2030年)是我国交通运输行业从"量变"迈向"质变"的关键五年。中共中央、国务院印发的《数字中国建设整体布局规划》明确提出,要推动数字技术与实体经济深度融合。交通运输部《关于加快智慧港口和智慧航道建设的意见》更是直接点明了技术路径:5G、人工智能、自动驾驶必须规模化落地。
对于港口集团而言,这不仅是落实国家"交通强国"战略的政治任务,更是培育新质生产力的核心战场。传统的"人海战术"已无法适应全球贸易波动下的效率需求,唯有通过数字化手段重构生产要素,才能在全球供应链中占据核心枢纽地位。
1.2 行业痛点:传统模式的"至暗时刻"
尽管我国港口硬件规模世界领先,但"软实力"的短板日益凸显,主要体现在三大痛点:
- 人力成本与用工荒的双重夹击 :集卡司机老龄化严重,年轻人不愿入行。数据显示,人工成本已占港内运输总成本的40%以上。招工难、留人难成为常态,运营成本的刚性增长让港口利润空间被极度压缩。
- 安全风险的"达摩克利斯之剑":24小时轮班制导致司机疲劳驾驶,金属遮挡与视线死角频发,安全事故率难以根除。一旦发生重大事故,不仅面临巨额赔偿,更会影响港口的声誉与运营资质。
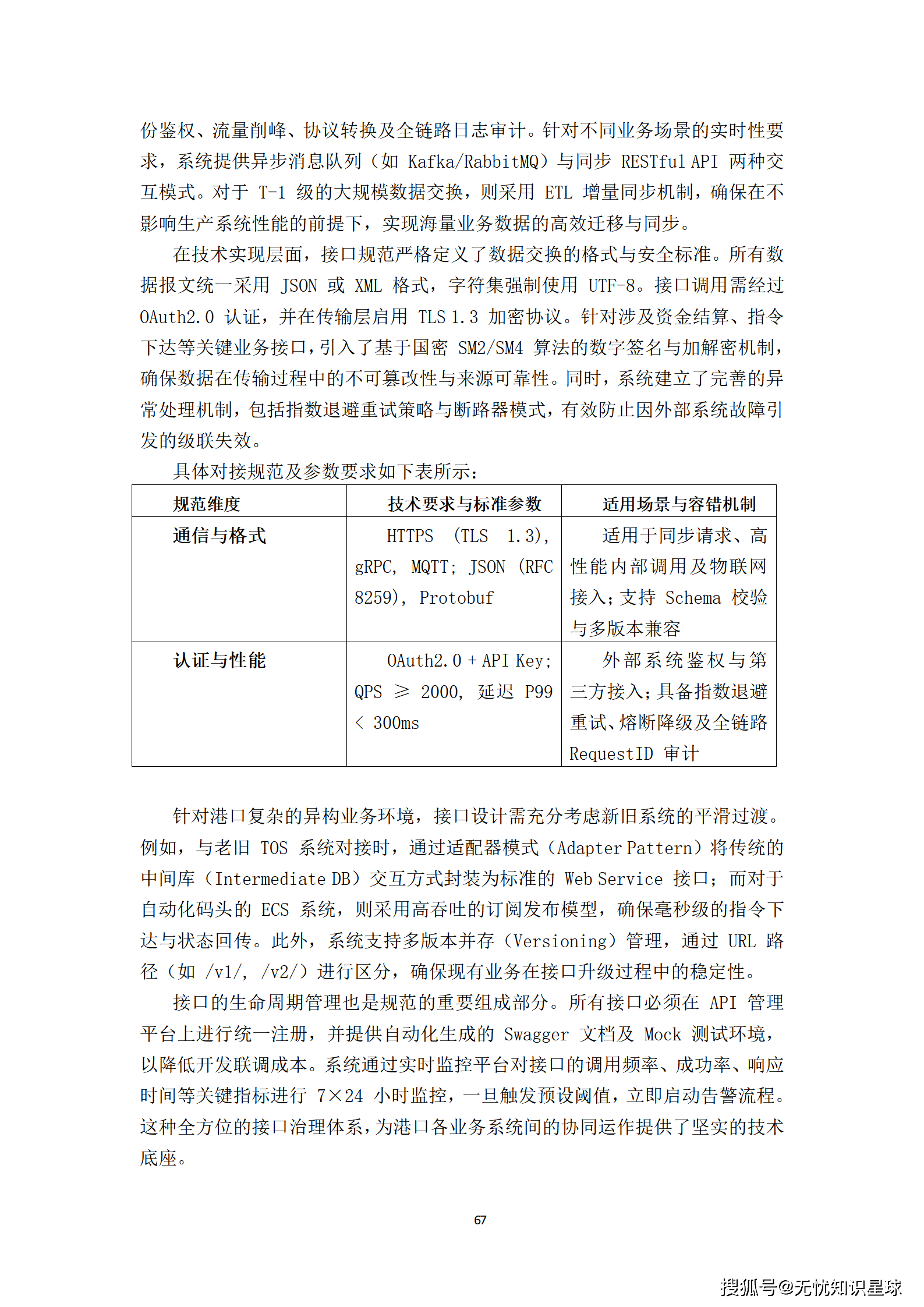
- 通信与调度的"信息孤岛" :现有Wi-Fi或4G网络在集装箱堆叠形成的"金属峡谷"中信号屏蔽严重,丢包率常高于5%。TOS(码头操作系统)指令下发延迟,导致岸桥"等车"现象频发,作业效率触达天花板。
结论:维持现状等于慢性自杀。通过本项目建设,实现从"经验驱动"向"数据驱动"的跨越,是规避技术代差、确立行业标杆的唯一出路。
二、顶层设计:构建"一网、一脑、一车队"的智慧生态
本方案摒弃了单点技术的修修补补,提出了**"一网、一脑、一车队"**的系统性建设思路,旨在打造具备全域感知、智能决策与自动执行能力的现代化智慧港口体系。
2.1 "一网":5G专网与车路协同底座
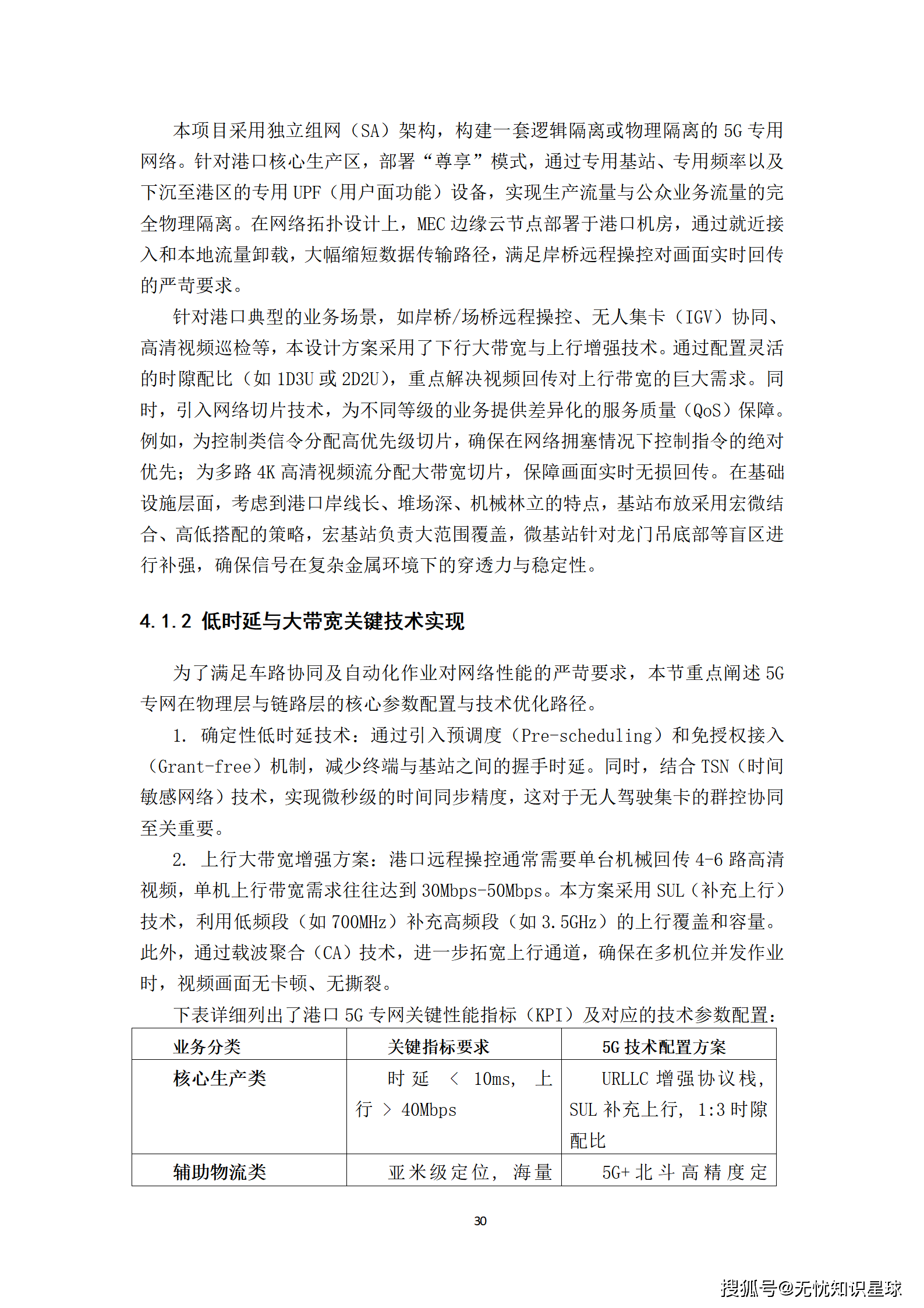
通信是智慧港口的神经系统。针对港区特殊的电磁环境,方案设计了一套基于**5G-A(5G-Advanced)**的定制化专网。
- 尊享模式部署 :采用独立组网(SA)架构,通过专用基站、专用频率及下沉至港区的专用UPF(用户面功能)设备,实现生产流量与公众业务的物理隔离。
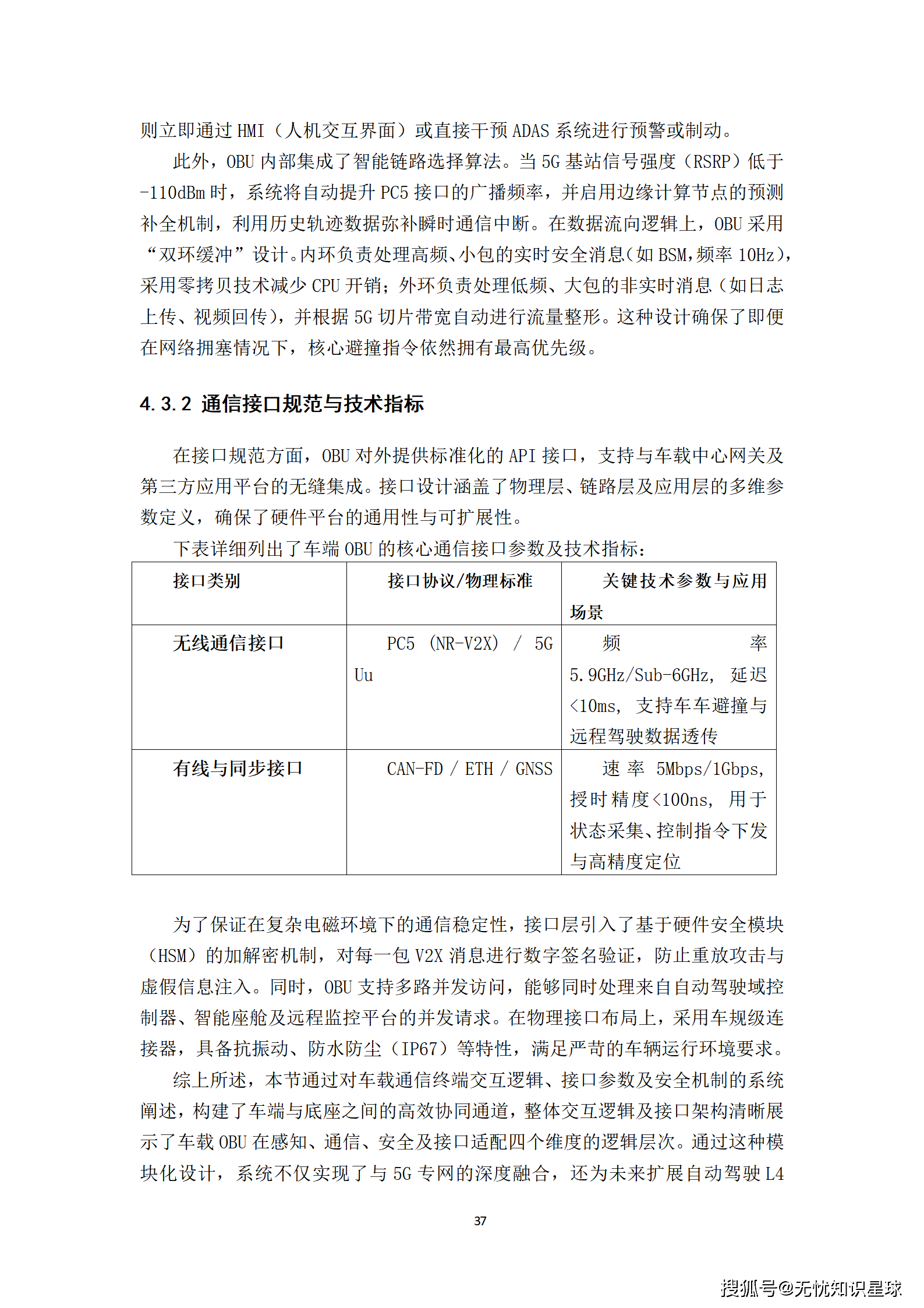
- 低时延与大带宽 :引入URLLC(超高可靠低时延通信)技术,确保端到端时延严格控制在15ms以内 ,可靠性达99.999% 。通过SUL(补充上行)技术与载波聚合,解决视频回传对上行带宽的巨大需求,单机上行带宽可达40Mbps+。
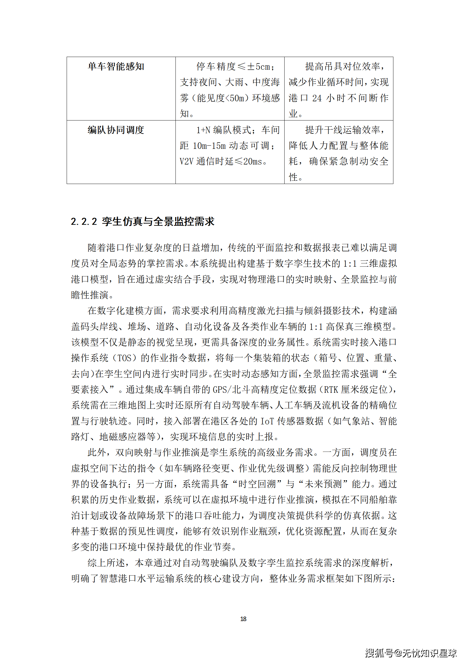
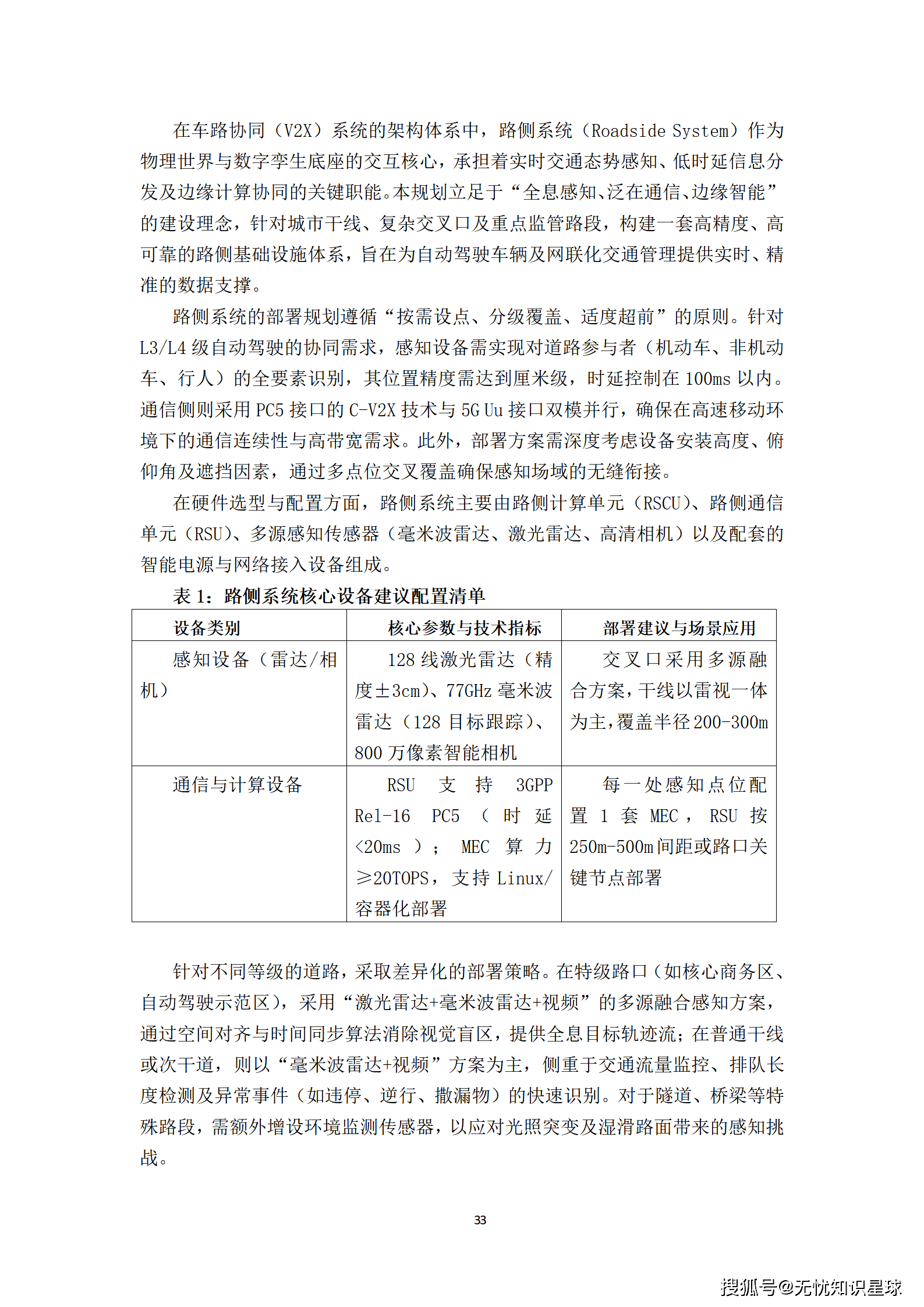
- 车路协同(V2X):在关键路口与堆场入口部署RSU(路侧单元),结合激光雷达与毫米波雷达,实现"上帝视角"的全息感知,弥补单车感知盲区。
2.2 "一脑":全要素数字孪生平台
数字孪生是智慧港口的"大脑",它不仅仅是3D可视化,更是物理港口的实时镜像与决策中枢。
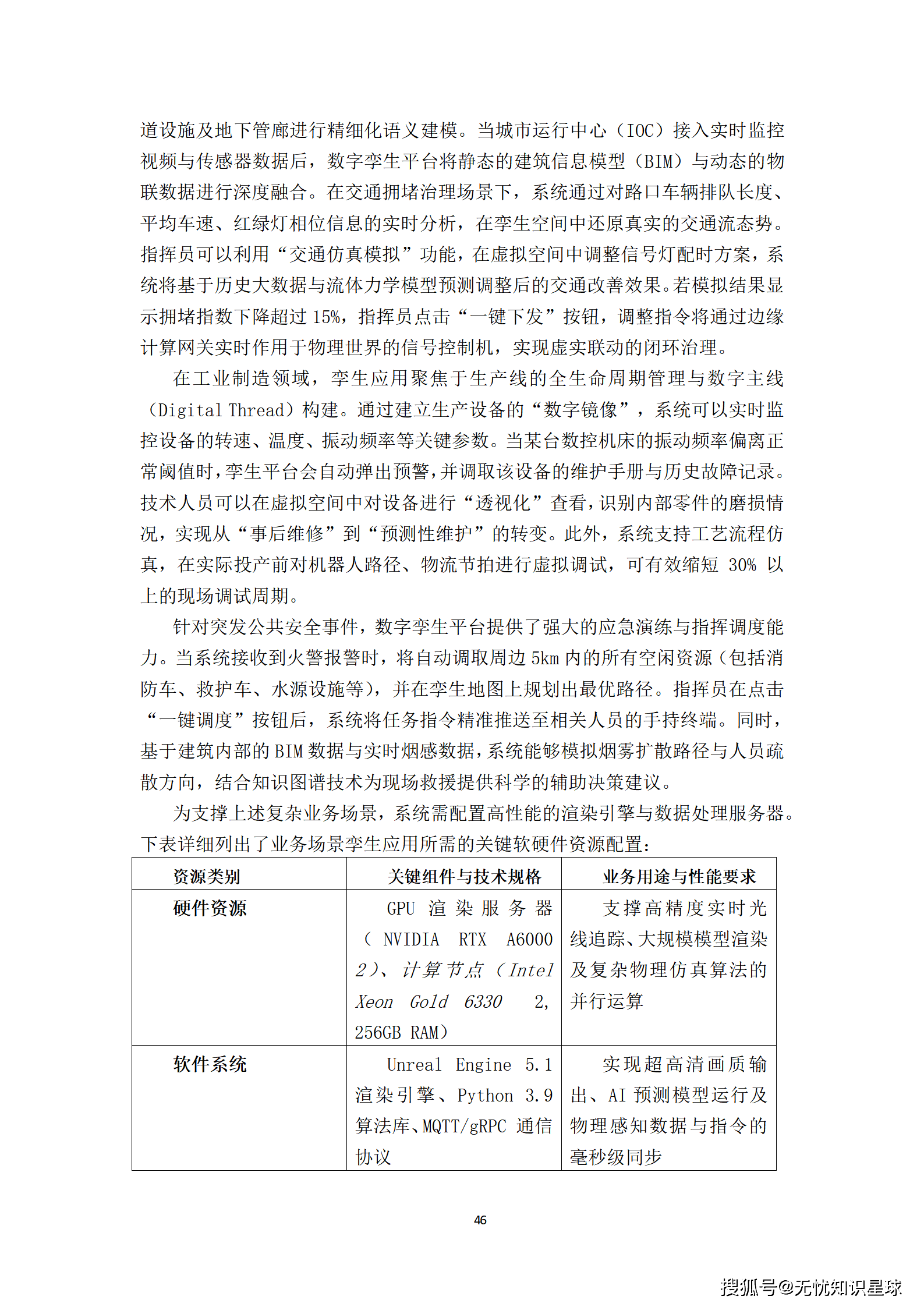
- 1:1高保真建模 :基于UE5引擎,利用倾斜摄影与激光扫描技术,构建涵盖码头岸线、堆场、道路及设备的LOD4级高精度模型。静态环境误差控制在5-20cm ,动态资产(如岸桥、AGV)误差控制在2-50cm。
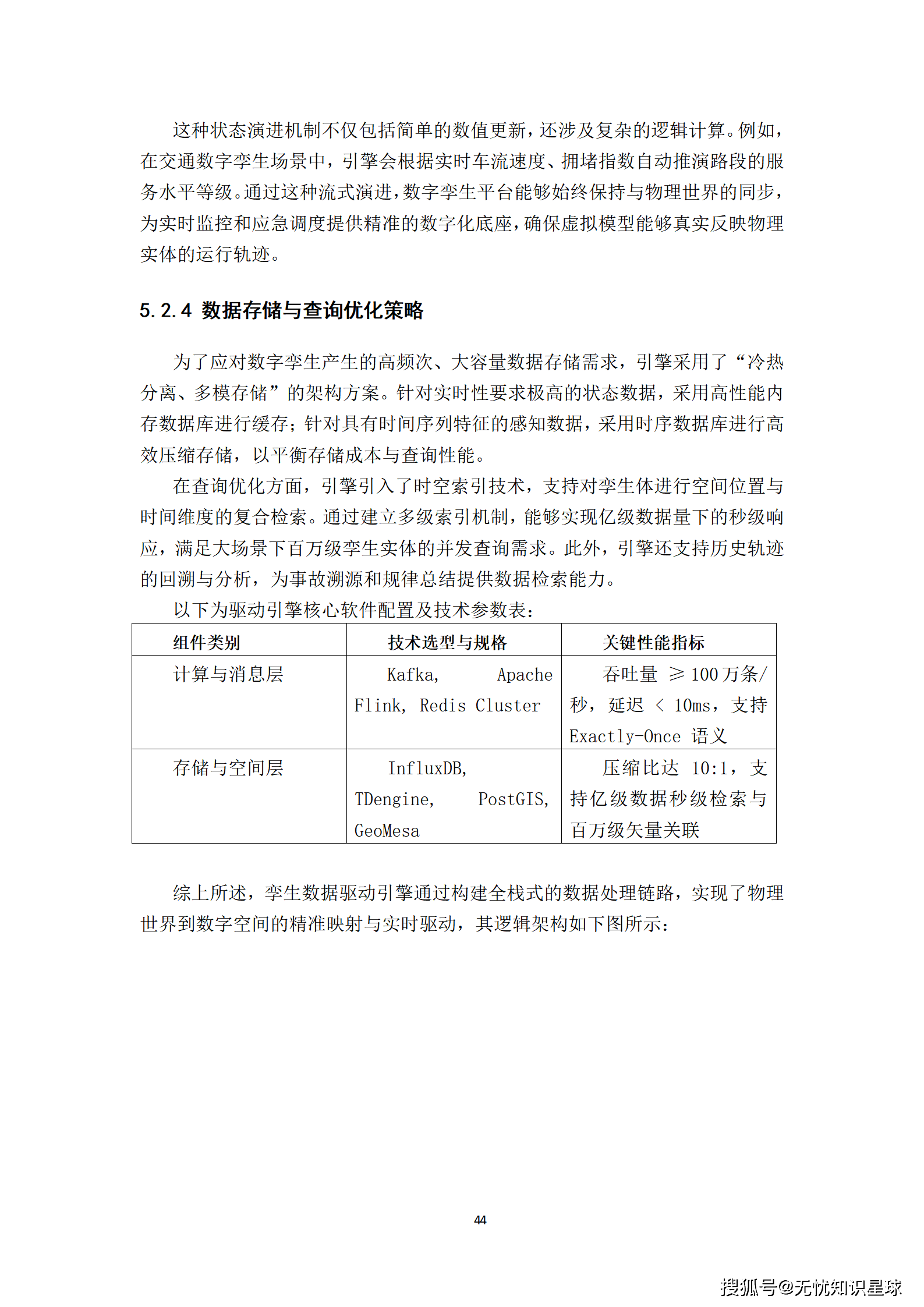
- 数据驱动引擎 :集成TOS、ECS及IoT数据,实现物理状态与数字模型的亚秒级同步(延迟<500ms)。通过时空索引引擎,支持亿级数据量的秒级检索。
- 仿真推演与双向控制:具备"时空回溯"与"未来预测"能力。调度员可在虚拟空间进行作业推演,模拟不同船舶靠泊计划下的吞吐能力,并反向控制物理设备执行指令,实现"虚实联动"。
2.3 "一车队":L4级自动驾驶集卡多车编队系统
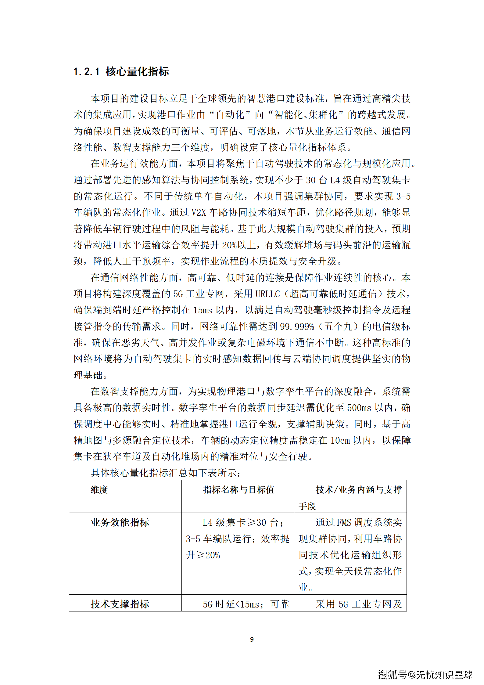
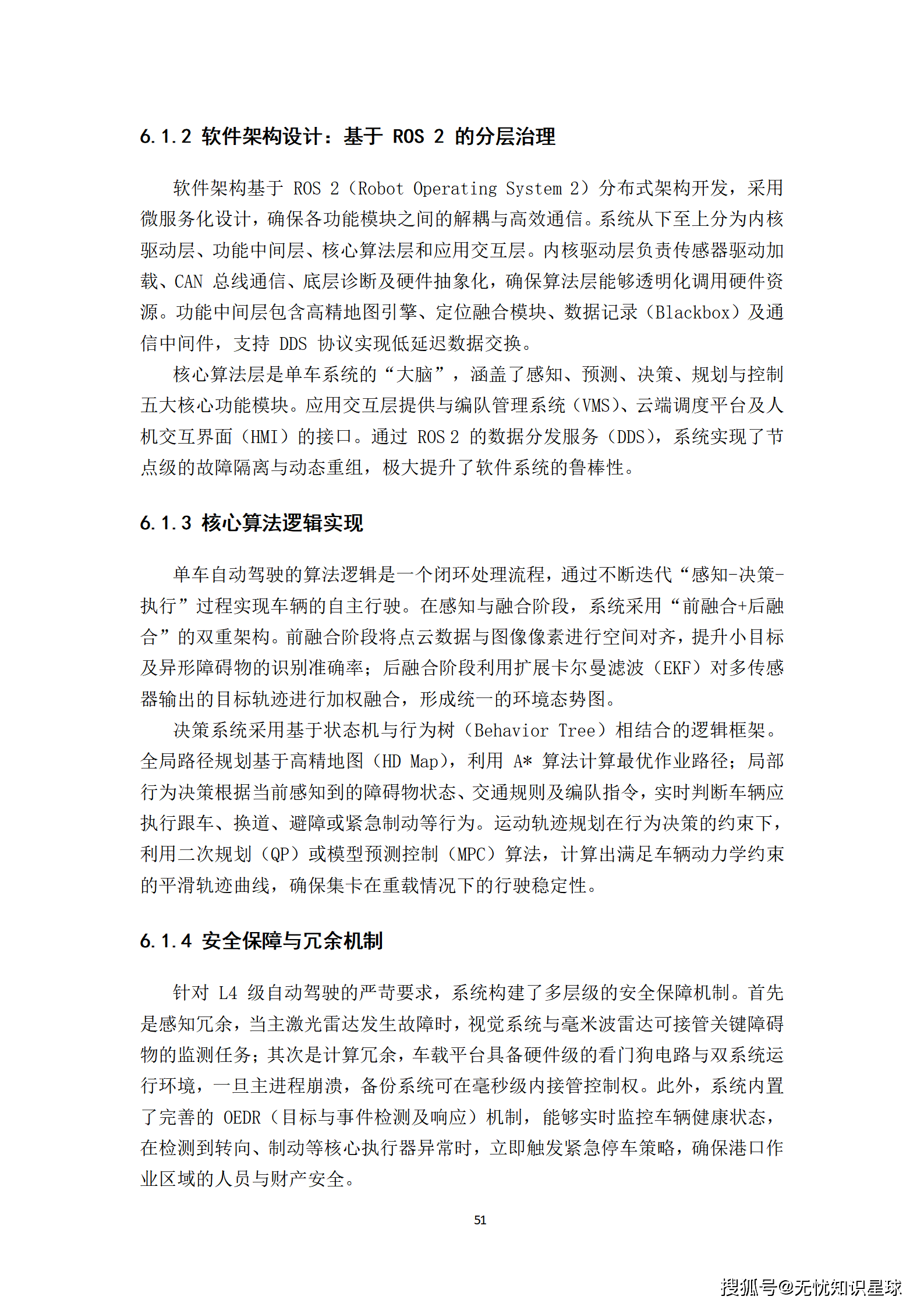
这是水平运输智能化的核心载体。方案计划部署不少于30台L4级自动驾驶集卡 ,实现3-5车规模的常态化编队运行。
- 单车智能 :配备400 TOPS算力平台、3台128线激光雷达、8个800万像素摄像头,实现全天候、全场景感知。停车精度稳定在**±5cm**以内。
- 多车编队 :采用"1+N"模式(1辆领航车+2-4辆跟随车)。通过V2V通信,车间距保持在10-15米,利用空气动力学降低后车风阻,实现绿色节能。
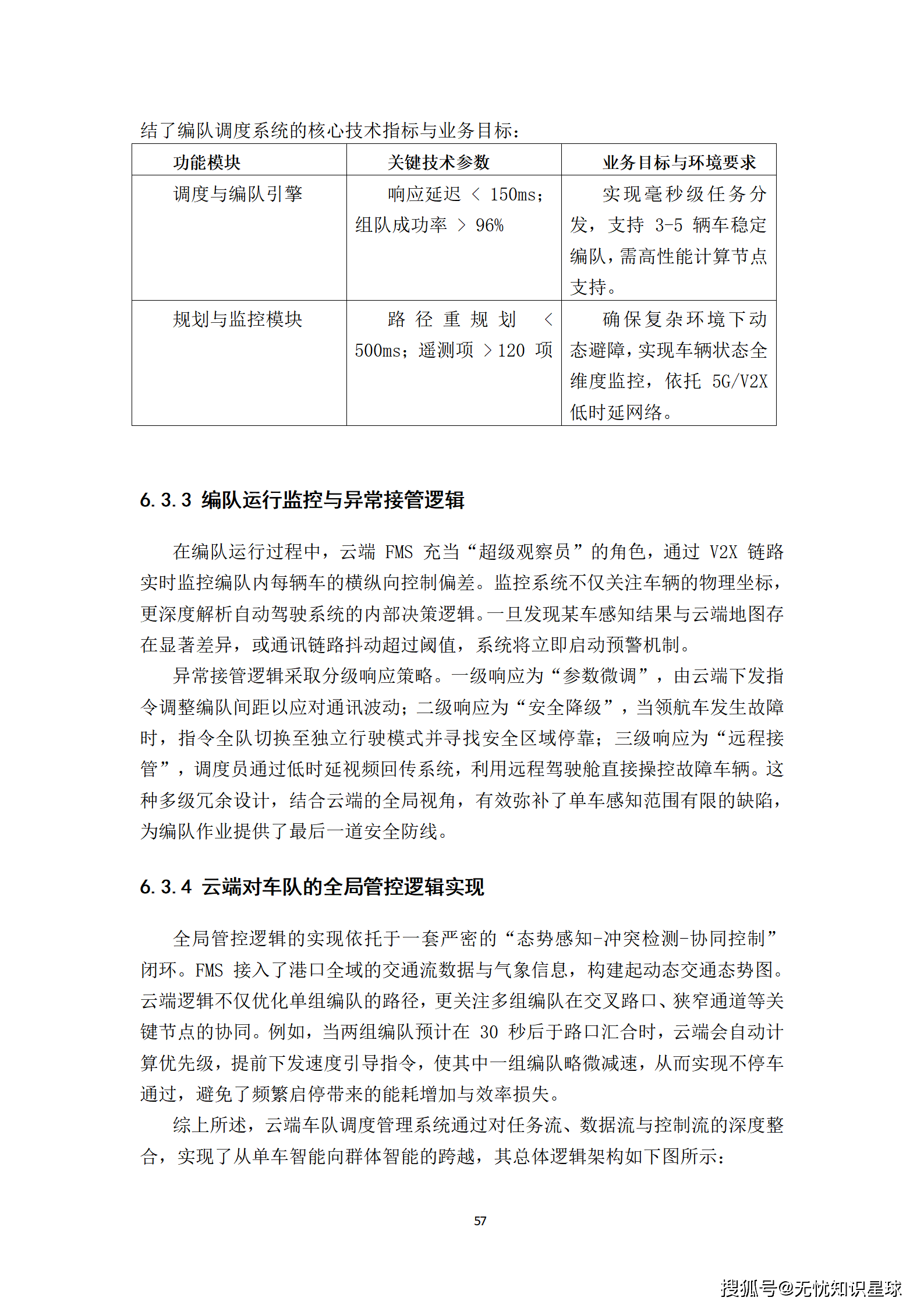
- 云端调度(FMS):作为指挥中枢,FMS负责全局路径规划、任务指派与协同避障。支持500台设备并发接入,核心接口响应时间<200ms。
三、技术深潜:核心架构与关键技术拆解
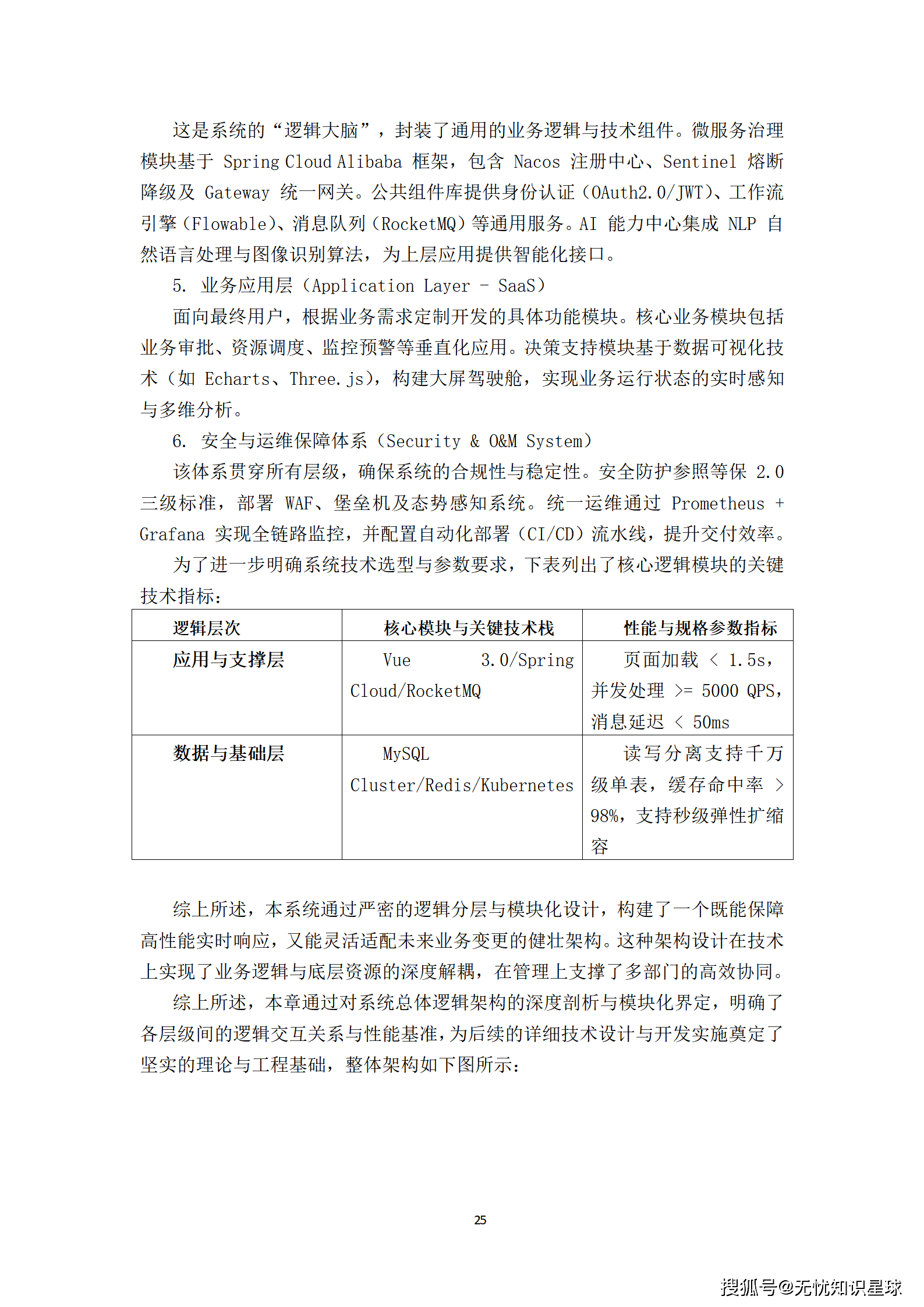
3.1 总体逻辑架构:云边端协同
系统采用**"云边端协同、软硬解耦"**的微服务架构,确保高可用性与可扩展性。
- 感知接入层:负责多模态数据采集,支持MQTT、HTTP、CoAP等协议,实现百万级终端接入。
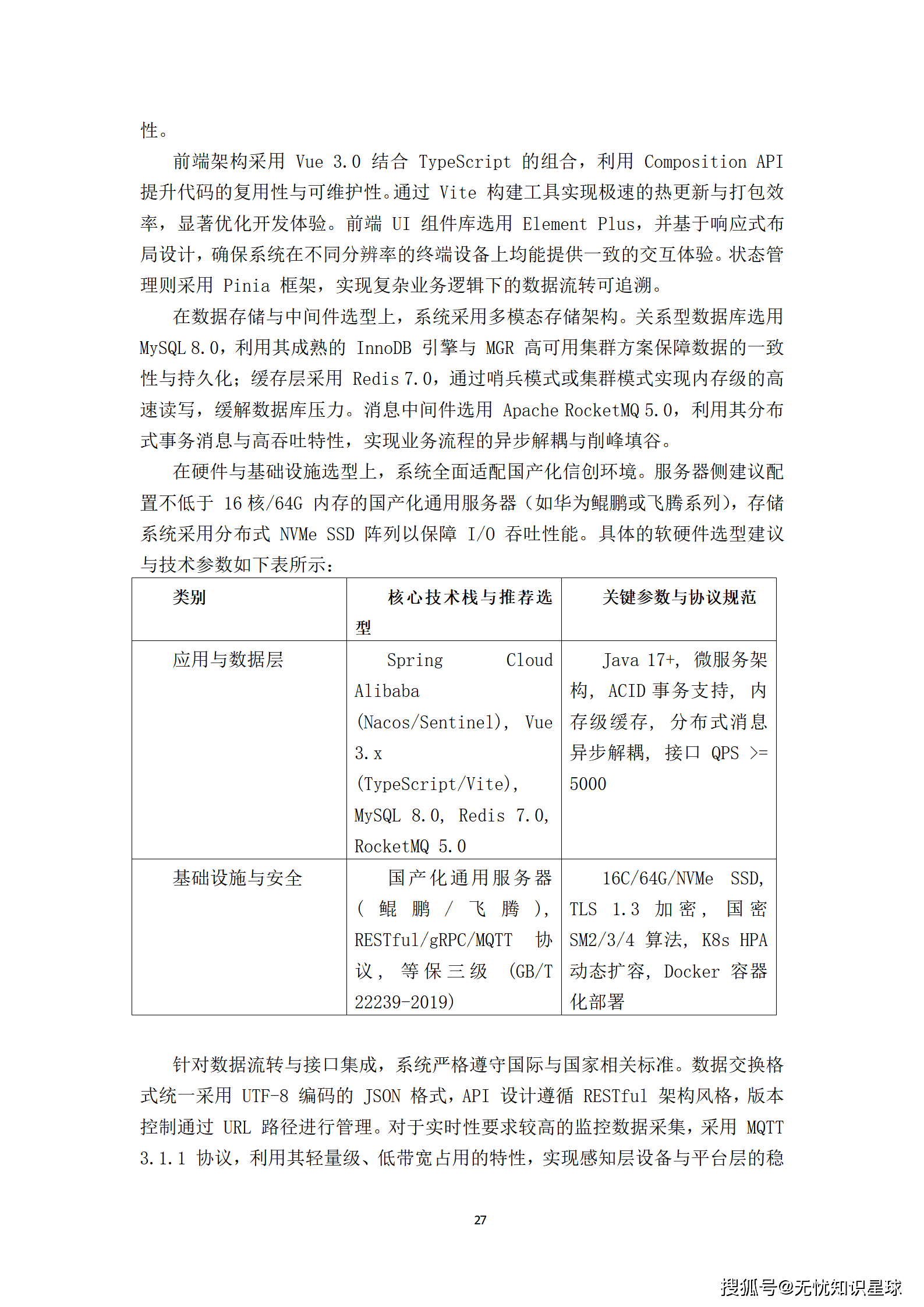
- 基础设施层(IaaS):基于K8s容器云平台,提供弹性伸缩的计算资源。服务器配置不低于32核CPU/128G内存,存储采用分布式对象存储(OSS)与Ceph。
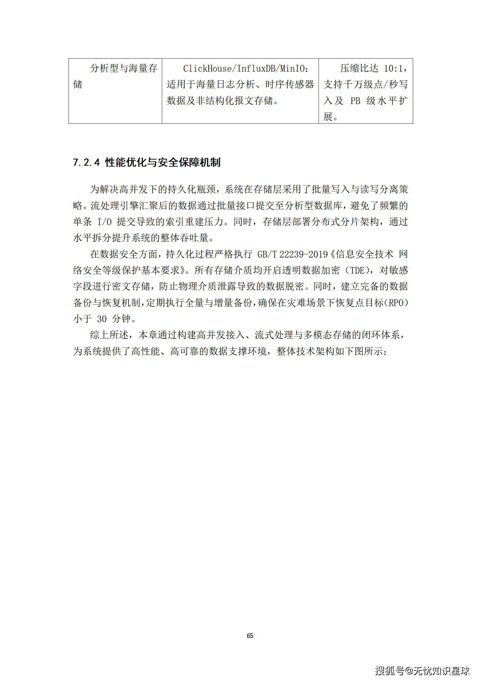
- 数据资源层(DaaS):构建多模态存储矩阵。关系型数据库(MySQL 8.0)存核心业务,时序数据库(InfluxDB/TDengine)存传感器数据,Redis 7.0缓存热点数据。
- 应用支撑层(PaaS):封装通用业务逻辑,包括微服务治理(Nacos/Sentinel)、AI能力中心(NLP/图像识别)及工作流引擎。
- 业务应用层(SaaS):面向最终用户,提供自动驾驶监控、数字孪生大屏、应急指挥等垂直应用。
3.2 自动驾驶核心技术栈
3.2.1 感知与融合算法
- 前融合+后融合:前融合阶段将点云与图像像素空间对齐,提升小目标识别率;后融合阶段利用扩展卡尔曼滤波(EKF)对多传感器轨迹进行加权融合。
- 全天候适应性:支持夜间、大雨、中度海雾(能见度<50m)环境感知。通过深度学习算法,实现对散落集装箱部件、行人及异形障碍物的精准识别。
3.2.2 编队控制算法
- 拓扑结构:采用"领航车-多车协同"(LPF)混合拓扑。跟随车同时接收领航车全局指令与前车实时状态,抑制"扰动弦不稳定"现象。
- 纵向控制(CACC) :基于加速度前馈的协同自适应巡航算法。利用5G-V2X广播领航车期望加速度,从车毫秒级响应,间距误差控制在**±0.3m**。
- 横向控制(LTV-MPC) :线性时变模型预测控制算法。考虑挂车摆动与侧翻风险,强制加入最大转向角、最大侧向加速度(<0.2g)约束,横向偏差<±0.1m。
3.2.3 安全保障机制
- 冗余设计:感知冗余(主雷达故障由视觉/毫米波接管)、计算冗余(双机热备)、执行冗余(独立安全控制器)。
- 最小风险策略(MRC) :当主系统异常时,冗余控制器在50ms内接管,执行安全靠边停车或紧急制动。
- 降级机制:V2X中断时自动切换至ACC模式并拉大间距;感知严重故障时触发AEB并请求远程接管。
3.3 数字孪生数据驱动引擎
- 异构数据接入:支持MQTT、HTTP、WebSocket等协议,兼容视频流(RTSP)、GIS数据及业务数据库。
- 实时流式处理:基于Apache Flink构建流计算框架,吞吐量≥100万条/秒,延迟<10ms。实现物理状态到数字模型的毫秒级映射。
- 多模态存储:冷热分离架构。实时状态数据存入内存数据库,历史轨迹存入时序数据库,压缩比达10:1。
四、实施路径:从蓝图到落地的全生命周期管理
4.1 阶段划分与里程碑
项目预计建设周期为12个月,划分为五个核心阶段:
- 启动与需求深化(第1-2月):成立联合PMO,完成现状调研与详细设计评审。交付《需求规格说明书》与《项目实施总计划》。
- 基础环境与开发(第3-6月):并行推进机房建设、网络部署与软件模块化开发。完成核心功能编码与API联调。
- 系统集成与联调(第7-8月):开展SIT集成测试与UAT用户验收测试。进行等保三级测评与性能压测,确保系统稳定性。
- 试运行与培训(第9-10月):小范围试运行,数据迁移与全员培训。建立7×24小时应急响应机制,收集反馈并优化。
- 竣工验收与移交(第11-12月):整理归档资料,组织专家验收评审。签署验收意见,转入长效运维阶段。
4.2 验收红线指标
为确保交付质量,设定了严格的验收红线:
- 数据治理 :核心数据元标准化覆盖率100%,清洗后准确率≥99.9%。
- 系统性能:常规查询响应≤2s,复杂报表≤5s。系统可用性≥99.9%,支持500+并发用户。
- 安全合规 :必须通过等保三级测评,高危漏洞100%修复。敏感数据脱敏执行率100%。
- 业务效能:L4级集卡≥30台,编队运行常态化,水平运输效率提升≥20%。
4.3 信创适配与安全体系
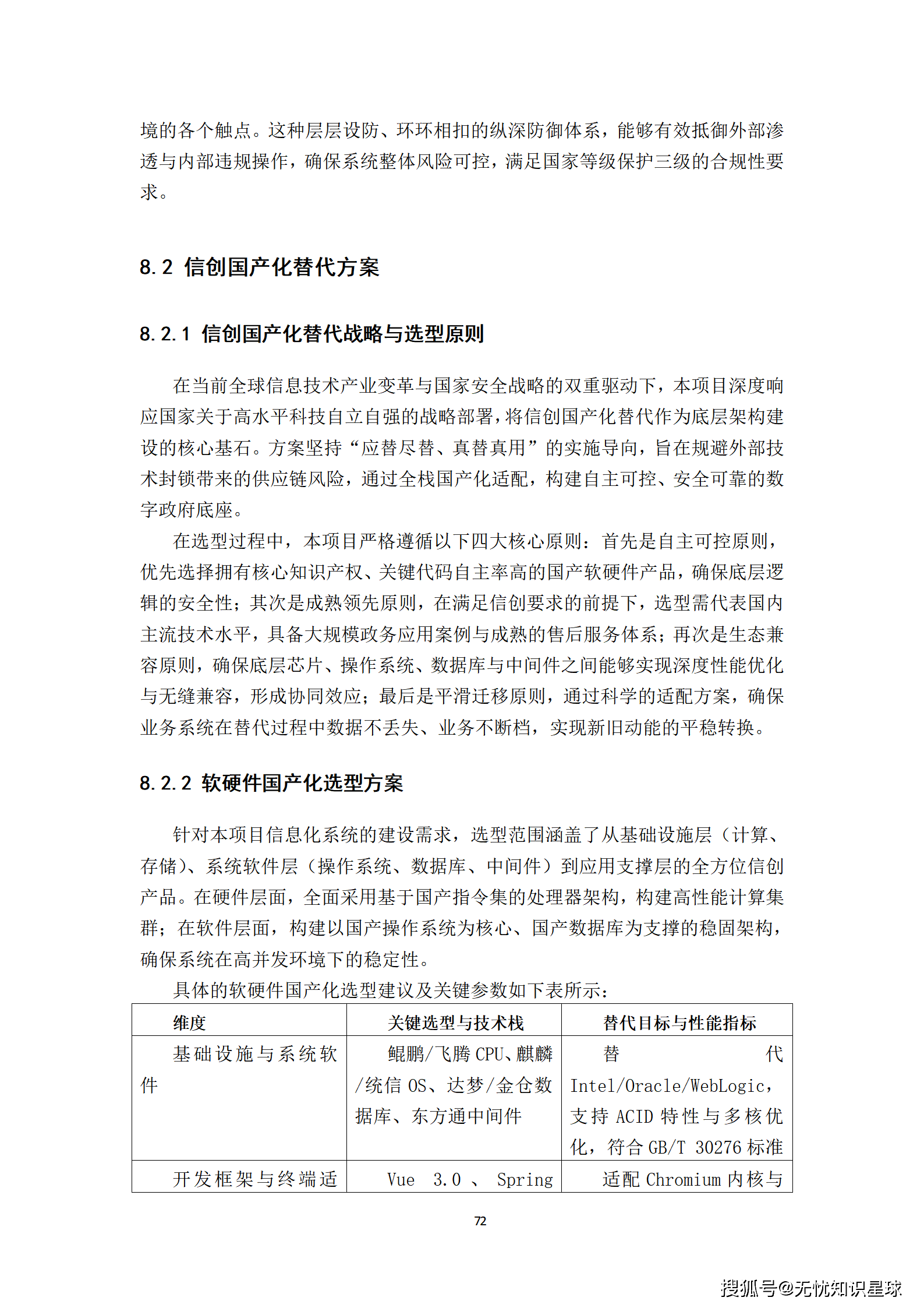
- 全栈国产化:基础设施采用鲲鹏/飞腾CPU,操作系统选用麒麟/统信,数据库使用达梦/金仓,中间件采用东方通。确保核心技术自主可控。
- 等保2.0三级防护:构建"一个中心、三重防护"体系。部署下一代防火墙、WAF、IDS、堡垒机及日志审计系统。
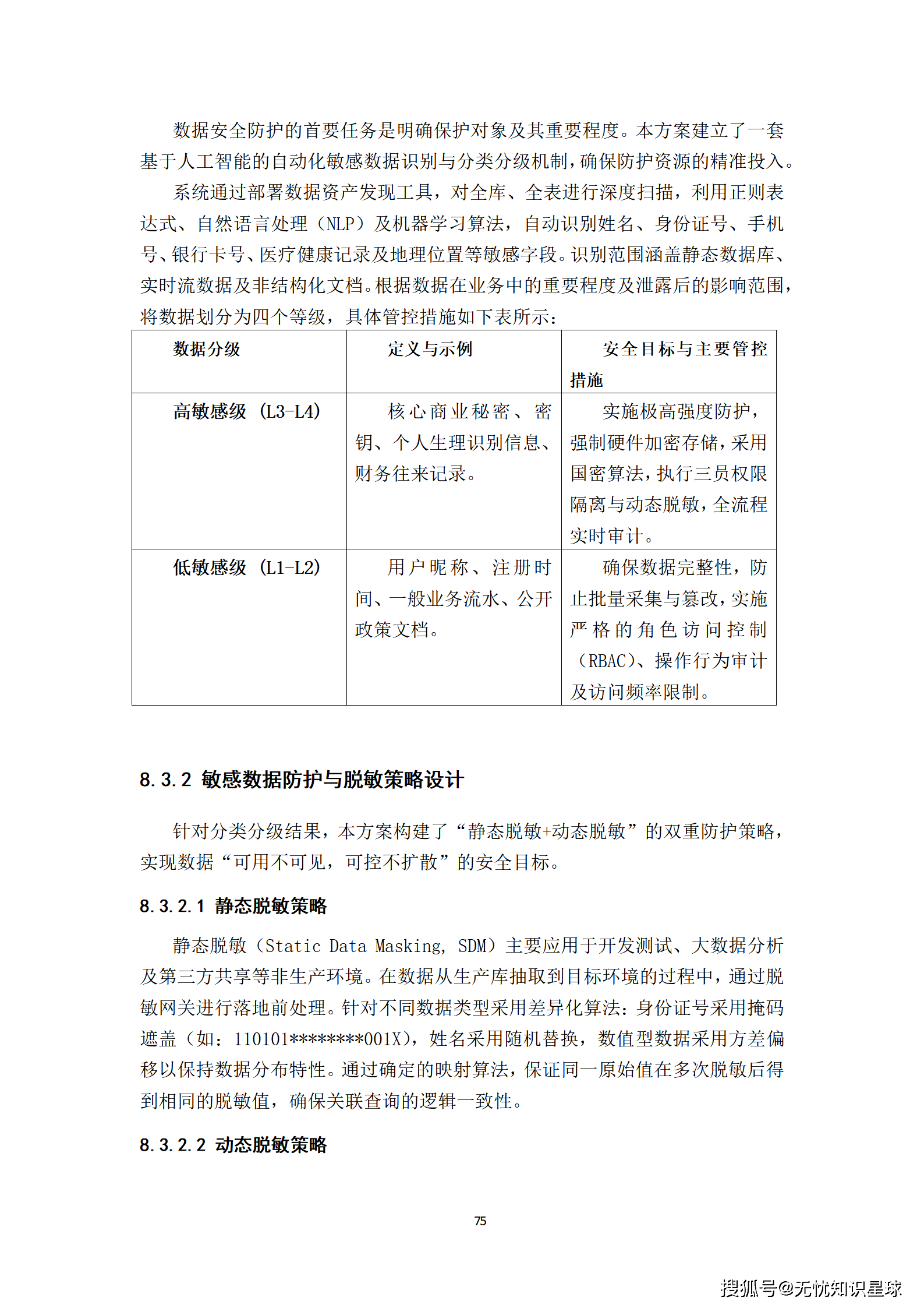
- 数据安全:实施分类分级管理,高敏感数据(L3-L4)强制硬件加密存储,采用国密SM2/SM4算法。建立静态脱敏(开发测试)与动态脱敏(生产查询)双重机制。
五、效益分析:经济、社会与技术价值的三重跃升
5.1 经济效益:降本增效的直观体现
- 人工成本降低30%以上:通过自动驾驶替代人工驾驶,大幅减少司机数量及相关管理费用。按30台车规模测算,每年可节省人力成本数百万元。
- 作业效率提升20%:编队行驶优化了路径规划与交通组织,减少了岸桥"等车"时间。水平运输综合效率的提升直接转化为港口吞吐量的增长。
- 能耗与维护成本下降:编队行驶利用空气动力学降低风阻,预计单车能耗降低10%-15%。同时,预测性维护减少了设备非计划停机时间,延长了资产寿命。
5.2 社会效益:安全与绿色的双重承诺
- 本质安全水平显著提升:消除了疲劳驾驶、视线盲区等人为因素,安全事故率趋近于零。为港口作业人员提供了更安全的工作环境。
- 绿色低碳发展:通过优化调度与节能驾驶,减少了碳排放与噪音污染。助力港口集团达成"碳达峰、碳中和"目标,树立绿色港口新形象。
- 行业示范效应:作为"十五五"期间的标杆项目,将为全国乃至全球港口提供可复制、可推广的智慧化转型经验,引领行业技术进步。
5.3 技术价值:新质生产力的生动实践
- 技术自主可控:全栈信创适配与核心算法自研,打破了国外技术垄断,保障了国家关键基础设施的安全。
- 数据资产化:通过数字孪生与数据治理,将港口运营数据转化为高价值资产,为未来的大数据分析与AI决策奠定基础。
- 架构先进性:云边端协同、微服务化、容器化部署等架构设计,确保了系统具备长期的演进能力,能够平滑对接未来新技术。
六、挑战与对策:直面转型路上的"拦路虎"
6.1 技术挑战:复杂环境下的稳定性
- 挑战:港区金属遮挡严重,电磁环境复杂,可能导致通信中断或感知失效。极端天气(台风、暴雨)对传感器性能构成考验。
- 对策 :网络冗余 :采用5G专网+Wi-Fi 6+光纤的多重备份方案,确保通信不中断。传感器融合 :强化多传感器融合算法,利用毫米波雷达穿透雨雾的优势,弥补激光雷达与摄像头的不足。边缘计算:在路侧部署MEC节点,实现数据就近处理,降低对云端依赖,提升响应速度。
6.2 管理挑战:业务流程的重塑
- 挑战:自动化系统的引入将改变原有作业流程,可能引发员工抵触情绪。新旧系统切换期间存在磨合风险。
- 对策 :全员培训 :开展分层分类培训,帮助员工掌握新技能,实现从"操作者"向"管理者"的角色转变。渐进式切换 :采取"试点先行、逐步推广"策略,先在局部区域试运行,成熟后再全面铺开。流程再造:结合自动化特点,重新梳理和优化业务流程,消除冗余环节,提升整体协同效率。
6.3 安全挑战:网络攻击与数据泄露
- 挑战:智能化程度越高,面临的网络攻击风险越大。数据泄露可能导致商业机密外泄或系统瘫痪。
- 对策 :纵深防御 :构建"云、网、端"三级防御体系,部署态势感知平台,实时监测并阻断攻击。数据加密 :全链路采用国密算法加密,实施严格的数据访问控制与审计。应急演练:定期开展网络安全应急演练,提升团队的快速响应与恢复能力。
七、未来展望:智慧港口的无限可能
"十五五"只是起点,而非终点。随着技术的不断演进,智慧港口将迎来更广阔的发展空间:
- 全域无人化:从水平运输扩展到岸边装卸、堆场作业,最终实现全港区、全流程的无人化运营。
- 群体智能:通过大规模车路协同与集群智能算法,实现数百台车辆的自主协同与动态编队,进一步提升通行效率。
- 数字生态:打通港口与船公司、货代、海关、铁路等上下游系统,构建以港口为核心的枢纽经济新生态,实现供应链的全程可视化与智能化。
- AI大模型应用:引入港口垂直领域的大模型,实现自然语言交互的智能调度、故障自愈与辅助决策,让港口真正拥有"智慧"。
结语
某港口集团的"十五五"智慧港口建设方案,不仅是一份技术文档,更是一份面向未来的宣言。它以5G专网 为神经,以数字孪生 为大脑,以自动驾驶编队为四肢,构建了一个充满活力与智慧的有机体。
在这个方案中,我们看到了技术对传统的颠覆,看到了数据对经验的超越,更看到了中国港口人勇立潮头、敢为人先的创新精神。相信随着项目的落地实施,一个绿色、智能、高效的世界一流智慧港口新标杆必将崛起,为全球港口行业的数字化转型贡献"中国方案"与"中国智慧"。
让我们共同期待,智慧港口的黎明已经到来!
附录:核心指标速查表
















































































